Physiology Flashcards

(488 cards)

1
Q

Perfil de PTH, calcio, fósforo y vitamina D en CKD

A

Hiperparatiroidismo secundario:
1. TFG disminuida (sobre todo <20), retiene fósforo y disminuye conversión de 25-OH-vitamina D a 1,25-di-OH-vitamina D (calcitriol)
2. Hiperfosfatemia activa liberación de fibroblast growth factor 23 del hueso: disminuye producción de calcitriol, absorción de calcio intestinal y fósforo renal/intestinal.
3. Hipocalcemia e hiperfosfatemia aumentan liberación de PTH

How well did you know this?
1
Not at all
2
3
4
5
Perfectly
2
Q

Perfil de PTH, calcio, fósforo y vitamina D en hiperparatiroidismo primario

A

Elevación de PTH: aumenta resorción ósea, reabsorción de calcio en el intestino/riñón, excreción de fósforo renal y activación de vitamina D en el riñón
- PTH elevada
- Hipercalcemia
- Hipofosfatemia
- Calcitriol elevado

How well did you know this?
1
Not at all
2
3
4
5
Perfectly
3
Q

Perfil de PTH, calcio, fósforo y vitamina D en hipoparatiroidismo

A

PTH disminuida: disminuye resorción ósea, disminuye reabsorción de calcio en el intestino/riñón, disminuye excreción renal de fósforo y activación de vitamina D en el riñón
- PTH disminuida
- Hipocalcemia
- Hiperfosfatemia
- Calcitriol disminuido

How well did you know this?
1
Not at all
2
3
4
5
Perfectly
4
Q

Perfil de PTH, calcio, fósforo y vitamina D en exceso de calcitriol

A

Exceso de 1,25-di-OH-vitamina D (sarcoidosis, TB, suplementos): aumenta reabsorción intestinal de calcio y fósforo, suprimiendo PTH
- PTH disminuida
- Hipercalcemia
- Hiperfosfatemia
- Calcitriol elevado

** Sarcoidosis y TB: macrófagos expresan 1-alfa hidroxilasa

How well did you know this?
1
Not at all
2
3
4
5
Perfectly
5
Q

Perfil de PTH, calcio, fósforo y vitamina D en déficit de vitamina D

A

Déficit de 25-OH-vitamina D: disminuye absorción dietaria de calcio. Esto aumenta PTH, lo cual aumenta excreción intestinal de fósforo y menor reabsorción renal de fósforo. El efecto de la PTH sobre el riñón puede restablecer niveles de calcitriol por aumento en la conversión.
- PTH aumentada (hiperparatiroidismo 2º)
- Hipocalcemia
- Hipofosfatemia
- Calcitriol normal o bajo

How well did you know this?
1
Not at all
2
3
4
5
Perfectly
6
Q

Paso enzimático por radiación UV en metabolismo de la vitamina D

A

7-dehidrocolesterol (provitamina D3) a ergocalciferol (vitamina D2) y colecalciferol (vitamina D3)

How well did you know this?
1
Not at all
2
3
4
5
Perfectly
7
Q

Manifestaciones clínicas de la deficiencia de vitamina D

A

Osteomalacia: mialgias, dolor óseo, debilidad muscular, calambres, anormalidad de la marcha, riesgo de fracturas

How well did you know this?
1
Not at all
2
3
4
5
Perfectly
8
Q

Causas de deficiencia de vitamina D

A
  • Vida predominantemente nocturna
  • Piel muy pigmentada (no penetra UV)
  • Baja exposición solar
How well did you know this?
1
Not at all
2
3
4
5
Perfectly
9
Q

Reguladores de 1-alfa hidroxilasa

A
  • PTH la activa
  • Calcio la inactiva
How well did you know this?
1
Not at all
2
3
4
5
Perfectly
10
Q

Presiones normales en cavidades cardíacas

A
  • AD: <5
  • VD: 25/<5
  • Arteria pulmonar: 25/8
  • AI: <12
  • VI: 120/<12
  • PCWP: 4-12 mmHg
  • Aorta: 120/80
How well did you know this?
1
Not at all
2
3
4
5
Perfectly
11
Q

Causa de aumento de la compliance pulmonar

A

EPOC (por enfisema)

How well did you know this?
1
Not at all
2
3
4
5
Perfectly
12
Q

Causa de disminución de la compliance pulmonar

A

Enfermedad pulmonar restrictiva

How well did you know this?
1
Not at all
2
3
4
5
Perfectly
13
Q

Causa de aumento del espacio muerto

A

TEP, enfisema, SDRA

How well did you know this?
1
Not at all
2
3
4
5
Perfectly
14
Q

Causa de disminución de la capacidad de difusión pulmonar

A

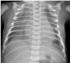
Fibrosis pulmonar

How well did you know this?
1
Not at all
2
3
4
5
Perfectly
15
Q

Causa de aumento de la resistencia de la vía aérea

A

Broncoespasmo (asma)

How well did you know this?
1
Not at all
2
3
4
5
Perfectly
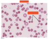
16
Q

Causa de aumento de la capacidad residual funcional

A

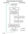
EPOC

How well did you know this?
1
Not at all
2
3
4
5
Perfectly
17
Q

Efecto del volumen tidal sobre el espacio muerto

A
  • Aumento VT: disminuye espacio muerto
  • Disminución VT: aumento del espacio muerto
How well did you know this?
1
Not at all
2
3
4
5
Perfectly
18
Q

Resultados en prueba de desmopresina y restricción de agua

A
  1. Diabetes insípida central y nefrogénica completa: osm urinaria persiste baja a pesar del aumento de osm sérica con la restricción hídrica. Una vez se administra desmopresina, en la DI central se aumenta rápidamente la osm urinaria, mientras que en la DI nefrogénica completa persiste igual.
  2. DI nefrogénica parcial: aumento lento pero progresivo de la osm urinaria con el aumento de la osm sérica. No logran un mayor aumento con la administración de desmopresina.
  3. Polidipsia primaria: aumento similar a DI nefrogénica parcial. Logra un aumento con la administración de desmopresina. Historia psiquiátrica/medicamentos.
How well did you know this?
1
Not at all
2
3
4
5
Perfectly
19
Q

En pacientes con ductus arterioso persistente, la PaO2 es mayor en donde comparado con niños sanos

A

Arteria pulmonar

How well did you know this?
1
Not at all
2
3
4
5
Perfectly
20
Q

Papel de las incretinas

A

Liberación de insulina en respuesta a una carga oral de glucosa, sin importar niveles de glicemia

How well did you know this?
1
Not at all
2
3
4
5
Perfectly
21
Q

Ejemplos de incretinas

A

GLP1 (glucagon like-peptide 1) y GIP (glucose dependent insulinotropic peptide)

How well did you know this?
1
Not at all
2
3
4
5
Perfectly
22
Q

¿Dónde se producen las incretinas?

A

Páncreas

How well did you know this?
1
Not at all
2
3
4
5
Perfectly
23
Q

¿Dónde se produce el insulin-like growth factor?

A

Hígado (estimulación por GH)

How well did you know this?
1
Not at all
2
3
4
5
Perfectly
24
Q

¿Dónde se produce la somatostatina?

A

Estómago, intestino delgado y páncreas (células D)

How well did you know this?
1
Not at all
2
3
4
5
Perfectly
25
¿Dónde se produce la CCK?
Duodeno (grasa o proteína) - células I
26
Función de CCK
Retrasa vaciamiento gástrico, aumenta enzimas pancreáticas, producción de bilis, contracción biliar
27
Función de somatostatina
Inhibe producción y liberación de mayoría de enzimas GI
28
Función de insuline-like growth factor
Mitógeno, inhibe apoptosis
29
Función de secretina
Estimula liberación de sustancias ricas en bicarbonato desde el páncreas, vesícula y duodeno, y aumenta CCK en respuesta a aumento de H+ duodenal
30
¿Dónde se produce la secretina?
Duodeno (células S)
31
Regulación de GnRH en hombres
1. GnRH en hipotálamo 2. Estimula liberación de FSH y LH desde la hipófisis - FSH estimula células de Sertoli para que produzcan androgen binding protein (ABP), la cual concentra la testosterona en los conductos seminíferos y permite la espermatogénesis - LH estimula a las células de Leydig para que produzcan testosterona 3. Inhibina B producida por Sertoli, hace feedback negativo sobre FSH; testosterona lo hace sobre LH y GnRH
32
¿Qué sucede con la función eréctil y conteo de espermatozoides en pacientes con orquiectomía unilateral?
1. Caída de testosterona aumenta LH - Estimula producción de testosterona en Leydig del otro testículo, retornando a niveles normales (mantienen libido y función eréctil) 2. Pérdida de inhibina B aumenta FSH: - Estimula ABP en Sertoli restantes, pero como hay menos conductos seminíferos, el conteo de espermatozoides disminuye y afecta la fertilidad
33
¿De qué depende la filtración neta glomerular?
(Diferencia de presiones hidrostáticas) - (Diferencia de presiones oncóticas)
34
Efecto de la presión hidrostática con inhibidores de PGs
Disminución (constricción de arteriola aferente)
35
Efecto de la presión hidrostática con agonistas alfa
Disminución (constricción de arteriola aferente)
36
Efecto de la presión hidrostática con agonistas AT-II
Aumento (constricción de arteriola eferente)
37
Pruebas de función pulmonar en enfermedad pulmonar restrictiva
- Disminución de capacidad pulmonar total, capacidad vital, capacidad inspiratoria, capacidad residual funcional, volumen residual, VEF1 y FVC (VEF1 > FVC, entonces la relación aumenta) - Tracción radial de la vía aérea aumenta (flujo expiratorio muy aumentado)
38
Manejo de K en el riñón
- Cápsula de Bowman tiene el 100% de lo que llega al glomérulo (filtrado libremente) - Reabsorción del 65% al final del TCP - Reabsorción del 25-30% de lo restante en el asa gruesa de Henle (Na/K/2Cl) - Regulación en el TC: célula principal (secreta si hipercalemia) y alfa-intercalada (reabsorbe si hipocalemia)
39
Limitación del clearance de creatinina como marcador de TFG
Sobre-estima 10-20% la TFG porque la creatinina se secreta en el TCP
40
Deficiencias en dieta vegana
- B12 - Vitamina D - Calcio
41
Deficiencia de niacina (vitamina B3)
Pelagra: diarrea, dermatitis, demencia - FR: malnutrición grave (alcoholismo, anorexia) - Se encuentra en vegetales
42
Deficiencia de tiamina (vitamina B1)
- Síndrome de Wernicke-Korsakoff: disfunción oculomotora, ataxia y encefalopatía +/- pérdida memoria - Beri beri húmedo: falla cardíaca - Beri beri seco: neuropatía periférica - FR: alcoholismo - Se encuentra en arroz integral, cereales, legumbres
43
Función de los órganos de Golgi
- Detección de tensión muscular. Ante mucha tensión, inhiben la contracción para proteger el músculo. - Ubicados en la unión tendón-músculo - Llevan info a neurona inhibitoria en médula espinal por axones sensoriales 1b
44
Función de los husos musculares o fibras musculares intrafusales
- Detección de alargamiento muscular. Ante esto, activan el arco reflejo y producen contracción muscular. - Ubicados en las fibras musculares.
45
Receptores sensitivos
- Terminaciones libres: A-delta (rápidas, mielinizadas) y C (lentas, no mielinizadas); en todos los órganos, menos cristalino y cartílago; dolor y temperatura - Corpúsculos de Meissner: grandes, mielinizadas, adaptación rápida; piel sin pelo; tacto fino - Corpúsculos de Pacini: grandes, mielinizadas, adaptación rápida; piel profunda, ligamentos, articulaciones; presión, vibración de alta frecuencia - Discos de Merkel: grandes, mielinizadas, adaptación lenta; puntas de los dedos, piel superficial; presión, tacto estático profundo (bordes, formas) - Corpúsculos de Ruffini: grandes, mielinizadas, adaptación lenta; puntas de los dedos, articulaciones; estiramiento, cambio de angulación articular
46
¿Qué pasa con la protoporfirina en ferropenia?
Se acumula (es un precursor de hemo)
47
Mecanismo de acción de los pépticos natriuréticos
Vía cGMP: - Aumento de la TFG y diuresis (vasodilatación de arteriola aferente y vasoconstricción de la eferente) - Vasodilatación y permeabilidad capilar aumentada - Disminuye secreción de renina y ALDO - Disminuye reabsorción proximal de sodio **ANP: auricular (aumento de volumen) BNP: ventricular (aumento tensión) - VM más larga
48
Mecanismo de acción del sacubitrilo
Inhibidor de la neprilesina (degrada pépticos natriuréticos)
49
TSH cruza o no la placenta
No la cruza; la tiroxina sí
50
¿Qué tipo de canal es el CFTR?
Dependiente de ATP
51
Relación Mg y receptor NMDA
En estado de reposo, el Mg actúa como un tapón, impidiendo el influjo de calcio y sodio
51
Ciclo cardíaco
52
Permeabilidad de la nefrona al agua
- TCP y asa descendente de Henle muy permeables (>60% de lo filtrado) (TCP isosmolar porque se reabsorben agua + solutos y asa descendente hipertónica porque no es permeable a solutos) - Asa de Henle ascendente no permeable (hipotónico, porque se reabsorben sólo solutos) - TCD temprano no permeable (hipotonico porque se reabsorben solutos) - TCD tardío y TC variable (según ADH) (muy hipotónico si no hay ADH)
53
Tetralogía de Fallot
- Hipertrofia VD - Cabalgamiento de la aorta - Defecto del septo IV - Estenosis pulmonar
54
Tet spell en tetralogía de Fallot
Cianosis y disnea por gran cantidad de sangre deoxigenada que viaja por el circuito de menor resistencia (circulación sistémica). Al hacer cuclillas, la RVS aumenta sin afectar la RVP, redireccionando la sangre hacia la circulación pulmonar.
55
Cuerpos de Mallory-Denk
Inclusiones hialinas intracitoplasmáticas por hepatocitos dañados por hepatitis alcohólica y esteatohepatitis no alcohólica
56
Hipertiroidismo secundario
- TSH elevada - T4 libre y T3 total elevadas - Bocio - Causa más común: adenoma pituitario
57
Función de gastrina
Aumenta secreción de H+ gástrico
58
¿Dónde se secreta la gastrina?
Células G (antro gástrico, duodeno)
59
¿Dónde se secreta el GIP?
Células K (intestino delgado)
60
Función del GIP
Disminuye H+ gástrico y aumenta insulina
61
¿Dónde se secreta motilina?
Células M (intestino delgado)
62
Función motilina
Aumenta motilidad GI
63
¿Cómo se modifica la cardiomiopatía hipertrófica con diferentes maniobras?
64
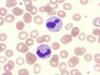
Porcentaje de plasmocitos en el extendido de médula ósea en mieloma múltiple
>10%
65
Tipo de circuito más frecuente en el flutter aricular
Circuito de reentrada en el istmo cavotricuspideo (entre la VCI y el anillo tricuspideo)
66
Tipo de circuito en el Wolff-Parkinson White
Taquicardia por reentrada AV - vía accesoria que bypassea el nodo AV
67
Características electrocardiográficas del WPW
- PR corto - Onda delta - QRS ancho
68
Características electrocardiográficas de la TV
- Taquicardia - Complejos anchos - RR regular
69
Sitio de origen del circuito en la TV idiopática
Tracto de salida del ventrículo derecho
70
Sitio de origen del circuito en la FA
Ostium de las venas pulmonares
71
Características electrocardiográficas del flutter auricular
- Taquicardia - Complejos estrechos - RR regular/irregular - Ondas P en dientes de sierra
72
Características electrocardiográficas de la FA
- Taquicardia - Complejos estrechos - RR irregular - Ondas P ausentes
73
Características electrocardiográficas de la TV monomórfica
- Taquicardia - Complejos anchos - RR regular - Complejos QRS de misma morfología
74
Características electrocardiográficas de la taquicardia por reentrada intranodal
- Taquicardia - Complejos estrechos - RR regular - Ondas P ausentes o retrógradas
75
Características electrocardiográficas del WPW
- PR corto - Onda delta - QRS ancho
76
Tipo de circuito en el flutter auricular
Circuito de reentrada en el istmo cavotricuspideo (entre la VCI y el anillo tricuspideo)
77
Sitio del circuito en la FA
Ostium de las venas pulmonares
78
Sitio del circuito en la TV monomórfica idiopática
Tracto de salida del ventrículo derecho
79
Tipo de circuito en el WPW
Vía accesoria que bypassea el nodo AV
80
Definición de PICA
- Ingesta compulsiva de sustancias diferentes a comida por 1 mes o más (no tienen aporte calórico, no es una comida culturalmente aceptada y su ingesta no es adecuada para el estado del desarrollo del paciente) - Asociado a ferropenia y deficiencia de zinc - Más común: hielo, almidón crudo (harina) y sustancias ricas en tierra
81
Marcador que se relaciona con la actividad de osteoblastos
Fosfatasa alcalina y N-terminal propeptide of type 1 procollagen
82
Mecanismos de eliminación de partículas en vía aérea
- Mayores a 2 um: atrapamiento por moco en tráquea, bronquios y bronquiolos proximales. Luego, son llevados hacia la faringe por células ciliadas para ser expulsados por tos y estornudos. - Menores a 2 um: alcanzan los bronquiolos respiratorios y alvéolos, donde son fagocitados.
83
Mediadores en fibrosis pulmonar por neumoconiosis
1. Activación de macrófagos alveolares por las partículas 2. Liberación de factores de crecimiento (GF derivado de plaquetas, ILGF-1) 3. Estimulación de fibroblastos 4. Producción de colágeno
84
Aporte energético del músculo esquelético durante el ejercicio
Insulina y contracción muscular estimulan la translocación de GLUT 4 a la membrana. Cuando disminuye la glicemia y la insulina, el MEE depende de los depósitos de glucógeno y eventualmente, de la lipólisis. El ejercicio regular aumenta la expresión de GLUT 4 y su translocación dependiente de insulina (aumenta sensibilidad)
85
Efecto de la ADH sobre la urea
1. A medida que se reabsorbe el agua en el túbulo colector, la urea se concentra en los túbulos (impermeables a la urea) 2. ADH activa transportadores de urea en la médula del túbulo colector, aumentando su reabsorción y disminuyendo su excreción. 3. Se reabsorbe la urea al intersticio medular y asa delgada de Henle, contribuyendo al gradiente osmolar, y, por lo tanto, a la concentración de la orina.
86
Zona del corazón más susceptible a isquemia
Subendocardio (presiones sobre la pared mucho más elevadas durante la sístole)
87
88
Papel de la eNOs
1. Utiliza arginina + O2 para formar NO + citrulina en el endotelio. 2. NO activa a la guanilato ciclasa en el músculo liso vascular y aumenta cGMP 3. Activación de PKG, la cual disminuye el calcio IC 4. Relajación
89
Sustancias activadoras de la eNOs
ACh (M3), bradiquinina, sustancia P, cizallamiento (aumentan Ca intracelular, lo cual activa a la eNOs)
90
Activadores de eNOs
ACh, sustancia P, bradiquininas, cizallamiento (aumentan calcio IC, lo cual activa a la eNOs)
91
¿Qué tipo de Ig son los anti-A y anti-B?
- Madre A o B: IgM - Madre O: IgM e IgG (alta probabilidad de hemólisis del recién nacido)
92
Función de la TPO
- Oxidación del I- a I2 - Organificación (I2 + tiroglobulina) - Acoplamiento de DIT y MIT para formar T3 y T4
93
Definición de policitemia
- Hombres: hematocrito >52% - Mujeres: hematocrito >48%
94
Clasificación de policitemia
a. Absoluta: aumento real de la masa de eritrocitos - Policitemia vera: aumento de las 3 líneas celulares - Eritrocitosis 2º: hipoxia, tumores productores de EPO (sólo aumentan los eritrocitos) b. Relativa: masa eritrocitaria normal (deshidratación, diuresis excesiva)
95
Cambios cardíacos asociados con el envejecimiento normal
- Disminución del tamaño del VI - Septo IV sigmoide - Dilatación de la AI y de la raíz aórtica - Infiltración por lipofuscina (inclusiones perinucleares citoplasmáticas café) - Aumento del tejido conectivo intersticial
96
Definición de apnea
Suspensión en la respiración por >20 segundos, generalmente acompañado de bradicardia y desaturación
97
Tipos de apnea
- Obstructiva (hay esfuerzo respiratorio, pero está bloqueado) - Central (ausencia de esfuerzo respiratorio)
98
¿En qué consiste la apnea de prematuridad?
- Apnea central - Nacimiento <28 semanas - Inicio en los primeros días y persiste por varios meses - Inmadurez de los centros centrales respiratorios - Tratamiento con metilxantinas (cafeína)
99
Regulación de la respiración
1. Centros del bulbo raquídeo: ventrales (expiración) y dorsales (inspiración). Allí se origina el drive respiratorio. Envían señales por el frénico al diafragma y músculos intercostales. 2. Centros del bulbo reciben input de los centros pónticos y quimioreceptores, receptores de estiramiento y propiocepción. 3. Los centros respiratorios pueden ser opacados por la corteza cerebral.
100
Función del fibroblast growth factor 23
- Liberado por osteocitos por hiperfosfatemia y 1, 25-dihidroxi-vitamina D - Inhibe síntesis de calcitriol: disminuye reabsorción renal e intestinal de fósforo - Inhibe al cotransportador sodio/fósforo en el TCP (NPT2): disminuye reabsorción renal de fósforo
101
¿En qué consiste el ductus arterioso persistente?
- Shunt izquierda-derecha - Soplo holosistólico - Sangre del VI se va directamente hacia la arteria pulmonar. Como es un circuito de baja resistencia, la RVS disminuye - Llega más precarga a la AI y VI, sobrecargándolos, por lo que debe aumentar el volumen de eyección y el gasto cardíaco
102
¿Qué ocurre con la sensibilidad a la insulina en CKD?
Disminuye por el efecto de la urea y otros metabolitos tóxicos.
103
Compensaciones en trastornos ácido-base
104
Velocidad de conducción cardíaca
Lento a más rápido: nodo AV, miocardio ventricular, miocardio atrial y Purkinje
105
Zonas de la glándula suprarrenal y principal hormona estimulante y secretada
- Zona glomerulosa: estimulada por AT-II, secreta ALDO - Zona fasciculata: estimulada por ACTH, secreta cortisol - Zona reticularis: estimulada por ACTH, secreta andrógenos (DHEA) - Médula: secreta epinefrina y NE
106
Laboratorios en la insuficiencia adrenal primaria (enfermedad de Addison)
- Hipotensión/ortostatismo: deficiencia ALDO - Hiponatremia: deficiencia ALDO y cortisol (se eleva la ADH por deficiencia de cortisol) - Hipercalemia: deficiencia ALDO - Hipoglicemia: deficiencia cortisol - Anemia y eosinofilia: deficiencia cortisol
107
Causa de la enfermedad de Addison
- Destrucción de la corteza adrenal bilateral por causa autoinmune - Sospechar en pacientes con otras autoinmunidades (Hashimoto, DM1)
108
Sustancias acumuladas en Alzheimer
Péptido beta-amiloide y tau
109
Péptido beta-amiloide y tau se relacionan con:
Alzheimer
110
Sustancias acumuladas en Parkinson
Alfa-sinucleína
111
Alfa-sinucleína se relaciona con:
Parkinson, demencia de cuerpos de Lewy y atrofia de múltiples sistemas
112
Sustancias acumuladas en Creutzfeld-Jacob
Priones
113
Priones se relacionan con:
Creutzfeld-Jacob
114
Sustancias acumuladas en ELA y demencia frontotemporal
TAR DNA-binding protein 43
115
TAR DNA-binding protein 43 se relaciona con:
ELA y demencia frontotemporal
116
¿En qué consiste el trastorno del sueño REM?
- Parasomnia - Actuación de los sueños por atonía ausente o incompleta - Confusión transitoria al despertarse - Recuerdan los sueños, pero no los movimientos - Asociado con trastornos neurodegenerativos de alfa-sinucleína (90% llegan a presentar alguna de estas condiciones)
117
Síntesis de andrógenos y estrógenos en mujeres
1. Células de la teca interna: colesterol --> andrógenos y progesterona por acción de la LH 2. Andrógenos van a las células de la granulosa y son convertidos a estradiol por la aromatasa, estimulado por la FSH
118
Papel de la teca externa
Cápsula de tejido conectivo; no participa en esteroidogénesis
119
Efectos de una fístula AV
- Disminución de la RVS (sangre se bypassea a muchas arteriolas) - Aumento del retorno venoso (circula por el circuito de baja resistencia, entonces regresa rápido y fácil al corazón) - Aumento del GC - Falla cardíaca de alto gasto
120
Causas de HF de alto gasto
- Aumento de vasos periféricos: obesidad mórbida, enfermedad Paget - Bypass de la resistencia arteriolar: fístulas AV, malformación AV - Vasodilatación por demandas metabólicas no cumplidas: hipertiroidismo, anemia grave, deficiencia de tiamina
121
Soplos holosistólicos
122
Efecto de la inspiración sobre los soplos holosistólicos
La insuficiencia tricuspidea aumenta porque la presión intratorácica disminuye y aumenta el retorno venoso al corazón derecho, pero como aumenta la capacitancia de los vasos pulmonares, disminuye el retorno al corazón izquierdo (insuficiencia mitral y defecto septum ventricular disminuyen o no cambian)
123
Características del soplo por estenosis aórtica
- Midsystolic - 2º EIC derecho - Crescendo-decrescendo - Irradiación a carótidas - PP estrecho, "parvus and tardus" pulse (weak y delayed) - Disminuye con la inspiración - Casi siempre por calcificación (>60 años) o calcificación temprana en válvula bicúspide - Produce síncope, disnea y angina con el ejercicio
124
Características del soplo por insuficiencia mitral
- Holosistólico - Ápex, irradiación a la axila - No se modifica o disminuye con la inspiración - Aumenta con squatting - Post IAM, fiebre reumática, dilatación VI o endocarditis
125
Características del soplo por estenosis mitral
- Ápex - Mid-dyastolic - No se irradia - Opening snap y low-pitched rumbling murmur - Aumenta con squatting y valsalva - Secuela específica de fiebre reumática
126
Características del soplo por insuficiencia pulmonar
- Diástole temprana - Decrescendo - Aumenta con la inspiración - 2º y 3º EIC izquierdo
127
Características del soplo por insuficiencia tricuspidea
- Holosistólico - 2º y 3º EIC izquierdo - Aumenta con la inspiración - Por dilatación del VD o endocarditis
128
Características del soplo por defecto del septum IV
- Holosistólico - Fuerte, thrill - 3º y 4º EIC izquierdo - No se modifica o disminuye con la inspiración - Mientras más grande el defecto, menos intenso es el soplo
129
Ciclo cardíaco
130
Derivados de aminoácidos
131
Hallazgos ecocardiográficos en diferentes cardiomiopatías
132
Curva presión-volumen (ciclo cardíaco)
133
Características del soplo de insuficiencia aórtica
- Diastólico temprano, decrescendo - Borde esternal izquierdo - 3º y 4º EIC (defecto valvular) o en 2ºEIC x paraesternal derecha (dilatación raíz aórtica) - Irradiación ocasional al ápex (Austin Flint murmur) - Distensión y colapso rápido de las carótidas (signo de Corrigan) - puede acompañarse de head-bobbing (de Musset sign) - Soplo sistólico-diastólico en pulsos femorales (signo de Duroziez) - BEAR: bicuspid valve, endocarditis, aortic root dilation, rheumatic fever
134
Vías del ácido araquidónico
135
Eicosanoide más importante para quimiotaxis
Leucotrieno B4
136
Mediadores inflamatorios para quimiotaxis de neutrófilos
IL1, IL8, TNF-alfa, LTB4, C5a, IL17
137
Ciclo menstrual
Duración normal: 28 +/- 7 días
138
¿Por qué después de la menarca el ciclo menstrual es irregular?
Pulsos de GnRH irregulares y bajos
139
Respuesta fisiológica a la hipoglicemia
- Disminuir liberación de insulina: disminuye captación periférica de glucosa y aumenta gluconeogénesis y glucogenolisis. - Aumentar liberación de glucagón (células alfa pancreáticas): aumenta gluconeogénesis y glucogenolisis. - Aumentar liberación de adrenalina: aumenta gluconeogénesis y glucogenolisis, movilizar sustratos de gluconeogénesis. - Aumentar liberación de cortisol y GH: alteración de transcripción de genes.
140
¿Por qué los pacientes con DM1 de larga data desarrollan hipoglicemia con mayor frecuencia?
- Insulina exógena no puede regularse según niveles de glicemia (sigue absorbiéndose) - Falla de células alfa después de 5 años de enfermedad: no liberan adecuado glucagón
141
Fórmula para el cálculo del clearance renal de una sustancia
Clearance = ((concentración en orina x tasa de flujo urinario))/concentración en plasma - Si < TFG: reabsorción tubular y/o no es de filtración libre - Si > TFG: secreción tubular
142
¿Qué es la fracción filtrada (FF)?
Fracción de plasma que es filtrada a la cápsula de Bowman FF = TFG/flujo renal plasmático (alrededor de 20%) - TFG se calcula con el clearance de creatinina - Carga filtrada: TFG x concentración plasmática
143
Inervación de músculos respiratorios
(Expiratorios solo se usan si se hace una expiración máxima)
144
Efectos de la deprivación de andrógenos en el hombre
- Disminución del tamaño prostático - Disminución libido, oligoespermia, disfunción eréctil - Disminución masa magra, aumento de peso total y grasa SC - Piel seca, ginecomastia, disminución del vello - Disminución de la densidad ósea
145
Corteza cerebral encargada de la regulación emocional y del comportamiento
Órbitofrontal - Lesión (bilateral): cambio de personalidad, desinhibición e irritabilidad
146
Síntomas de lesión del cuerpo calloso
- Falta de transferencia de información interhemisférica: no ven la otra mano para pasarse un objeto - Parecen normales
147
Síntomas de lesión de la corteza parietal
- Dificultad para la percepción espacial y visual - Lesión del hemisferio dominante (95% de los diestros y 50% de los zurdos tienen dominancia izquierda): síndrome Gerstmann (confusión derecha-izquierda, agrafia, acalculia, agnosia digital - lesión giro angular) - Lesión del hemisferio no dominante: heminegligencia, apraxia y negación del problema.
148
Síntomas de lesión de corteza temporal
- Alteración del lenguaje, interpretación sensorial y memoria. - Cambios comportamentales (apatía, hiperoralidad, hipersexualidad) - Agnosia visual - Lesión no dominante (derecho): afectación de memoria verbal (reconocimiento de palabras)
149
Síntomas de lesión de corteza prefrontal lateral
Compromiso de funciones ejecutivas (planeación, organización, motivación)
150
Variables que modifican el contenido arterial de O2 (CaO2)
- Hemoglobina - SaO2 (afectada por la PaO2)
151
Curva de disociación de la hemoglobina
152
PaO2, SaO2 y CaO2 en diferentes condiciones
153
Núcleos hipotalámicos
- Preóptico lateral: hambre - Ventromedial: saciedad - Preóptico medial: GnRH, comportamiento sexual - Supraóptico: oxitocina, ADH - Supraquiasmático: pineal, ciclo circadiano - Paraventricular: TRH, CRH, oxitocina, algo de ADH - Anterior: disipación del calor - Posterior: conservación del calor - Dorsomedial: gasto energético, ciclo circadiano - Arcuato: dopamina, GHRH - Cuerpos mamilares: memoria
154
Hormona que suprime la lactogénesis en el embarazo
Progesterona (impide unión de prolactina a sus receptores)
155
Definición de eyaculación precoz
Episodios no deseados de eyaculación temprana durante actividad sexual en pareja + sensación de falta de control - Criterio de tiempo: eyaculación en el primer minuto de la penetración, que ocurre la mayoría de las veces en los últimos 6 meses (sólo 4% lo cumplen)
156
Enfermedades asociadas con eyaculación precoz
Prostatitis y enfermedad tiroidea
157
¿Qué ocurre a nivel hormonal si hay un testículo no descendido?
- Células de Sertoli mueren por la temperatura elevada, no liberan inhibina B y se eleva la FSH - Testosterona y LH normales
158
¿Por qué se utiliza hCG como terapia en PCOS?
- Misma subunidad alfa y similitud con la beta de la LH (se une a los mismos receptores) - Estimula ovulación
159
Intercambio gaseoso alveolar normal
- PO2 ambiente: 160 mmHg - PO2 tráquea: 150 mmHg - PO2 venoso: 40 mmHg - PO2 alveolar: entre 40-150 mmHg (alrededor de 104 mmHg) - PCO2 alveolar: 40 mmHg - PCO2 venoso: 45 mmHg ** CO2 generalmente se equilibra (difusión más rápida), pero O2 no.
160
¿Qué ocurre con las presiones alveolares y sanguíneas en hipoventilación?
No se modifica el intercambio gaseoso (son normales)
161
¿Qué ocurre con las presiones alveolares y sanguíneas en shunt intrapulmonar (neumonía, edema, atelectasias)?
Aumenta el gradiente A-a de O2, pero los alvéolos no comprometidos logran equilibrarse.
162
Diferencias de la circulación cardíaca:
1. VI perfunde en diástole 2. Alta extracción de O2 por el miocardio (60-75%): es la sangre más desoxigenada del cuerpo 3. En situaciones de mayor demanda de O2, la única opción es aumentar el flujo coronario (adenosina, NO), porque la extracción ya es muy alta
163
Tipo de receptor de la EPO
Receptor de superficie en eritrocitos que activa la vía de JAK2/STAT
164
Tipos de disfunción eréctil
- Orgánica - Psicógena
165
Características de la disfunción eréctil psicógena
- Inicio abrupto tras un evento estresor (enfermedad prolongada, IAM, ACV, POP, pérdida de un ser querido, problemas de pareja) - Situacional: erecciones nocturnas y por masturbación normales - Orgasmo prematuro o comprometido - Puede coexistir con trastornos del ánimo
166
167
Cambio en los volúmenes pulmonares en EPOC
- Aumenta el volumen residual y por lo tanto, la capacidad pulmonar total - Disminuye la capacidad vital forzada y el VEF1 - Disminución de VEF1/CVF
168
Cambio en los volúmenes pulmonares en enfermedad restrictiva
- Disminuye la capacidad pulmonar total, volumen residual, capacidad vital forzada y VEF1 - VEF1/CVF normal o aumentada
169
Cambio de los volúmenes pulmonares en atletas
- Aumento de la capacidad pulmonar total y vital forzada - Volumen residual normal
170
Pulso en el taponamiento cardíaco
Pulso paradójico: caída de 10 mmHg de la PAS en la inspiración 1. En la inspiración, aumenta el RV al VD, pero como no puede dilatarse para acomodar la sangre, se desplaza el septum IV a la izquierda 2. Disminuye la precarga del VI 3. Disminuye el GC
171
¿Qué le sucede al ácido úrico en la hipovolemia?
Riñones aumentan la reabsorción de sodio y el ácido úrico está en estrecha relación (niveles aumentan en suero, pudiendo desencadenar una crisis gotosa)
172
173
Fisiopatología de calcificaciones vasculares
1. Insulto metabólico: trastornos electrolíticos, dislipidemia, uremia, estrés oxidativo 2. Diferenciación del músculo liso vascular en células osteoblast-like 3. Depósito de sales de calcio
174
Causa del síndrome del eutiroideo enfermo
- Inhibición de la 5'-desyodinasa (tipo I y II) por glucocorticoides y citoquinas inflamatorias - Disminuye la conversión de T4 a T3 en tejidos periféricos y la liberación de TRH - T3 total disminuida con TSH y T4L normal - Aumenta la desyodinasa tipo III (aumenta conversión de T4 a T3r)
175
Usos de los análogos de GnRH de larga acción (leuprolide)
- CA próstata y mama - Endometriosis - Pubertad precoz Produce downregulation de R-GnRH en la hipófisis, suprimiendo LH y FSH
176
Efecto de los pulsos de GnRH
Upregulation de R-GnRH en hipófisis, aumentando la liberación de LH y FSH (uso en infertilidad por hipogonadismo hipogonadotrópico)
177
Características de un S3
- Ápex - Justo después de S2 - Provocado por el flujo reverberante de la sangre en un VI dilatado durante el llenado pasivo - Asociado a: insuficiencia mitral/aórtica, HF con FEVI reducida, estados de alto gasto - Normal en niños, adultos jóvenes y embarazadas
178
Características de un S4
- Ápex - Justo antes de S1 - Provocado por la sangre eyectada por la aurícula durante la contracción atrial que se golpea contra un miocardio rígido - Asociado a: cardiomiopatía restrictiva, IAM, hipertrofia VI concéntrica - Puede ser normal en >70 años
179
Suplementación en bebés con lactancia materna
1. Vitamina D: si lactancia materna exclusiva, falta de exposición solar o fototipo oscuro 2. Hierro: RPTM, bajo peso al nacer y desde los 4 meses
180
Vitaminas deficientes en leche materna
- Vitamina K - Vitamina D
181
Efecto de la hipocapnia en HTIC
- Vasoconstricción - Disminución del flujo sanguíneo cerebral - Disminución de la PIC
182
Mecanismos protectores de la vía aérea durante la deglución
- Desplazamiento anterior y superior de la laringe - Aducción de cuerdas vocales - Bloqueo de la VA por la epiglotis
183
Efectos de la estenosis unilateral de arteria renal
184
Características de la cardiomiopatía hipertrófica
- Autosómica dominante con penetrancia incompleta - Mutación de proteínas del sarcómero (myosin-binding protein C, beta-myosin heavy chain) - Miocardiocitos desordenados, hipertrofia del septum IV, obstrucción dinámica del tracto de salida del VI, VI rígido con disfunción diastólica - Riesgo de arritmias y muerte súbita - Clínica: asintomático, síntomas con la actividad física (disnea, dolor torácico, palpitaciones, síncope), S4, soplo mid-systolic que aumenta con la disminución de la precarga del VI
185
¿En qué consiste el shunt broncopulmonar?
La sangre de las venas bronquiales y de Tebesio (desoxigenada) llega a la AI y VI, disminuyendo ligeramente el contenido de PaO2 comparado con el de las venas pulmonares
186
Anillos de Keiser-Fleischer (Enf. Wilson)
187
Características síndrome Kartagener
- Autosómico recesivo - Mutación dineina (cilios inmóviles) - Tipo de disquinesia ciliar primaria más común - Infecciones respiratorias recurrentes (sinusitis, OMA) + bronquiectasias + situs inversus + infertilidad + hipoacusia - Lab: disminución NO nasal
188
Estructura ciliar
189
Causas de ginecomastia en adultos
190
17-alfa hidroxilasa deficiente
- Presentación en la infancia - Undervirilization y genitales externos ambiguos - Hipertensión (retención de sodio y agua)
191
Características de la encefalopatía de Wernicke
192
Respuesta a grandes alturas
- Hipoxemia - Activación de quimioreceptores para aumentar el drive respiratorio - Alcalosis respiratoria - Riñón aumenta excreción de HCO3 y aumenta reabsorción de H+ - Desviación de curva de Hb a la izquierda por alcalosis, pero luego a la derecha por aumento de 2,3 BPG - Si crónico, aumento de EPO por hipoxemia
193
Secreción alcalina duodenal depende de:
- Glándulas submucosas (Brunner): predominan en primera porción del duodeno. Liberan moco alcalino por estímulo táctil de la mucosa duodenal, por estímulo parasimpático y secretina. - Epitelio ductal pancreático
194
Glándulas presentes en el estómago
El antro tiene glándulas mucosas pilóricas (moco) El cuerpo y fondo tienen glándulas mucosas oxínticas (HCl)
195
Características de las herniaciones cerebrales
196
Características artritis reactiva
- Después de infecciones entéricas o genitourinarias (Salmonella, Shigella, Campylobacter, Chlamydia) - Asimétrica - Articulaciones MI - Enteritis, conjuntivitis y uretritis
197
Cambios en la osm de la orina con ADH
1. TCP: reabsorción de agua y electrolitos. Orina isotónica (300 mOsm) 2. Asa descendente de Henle: reabsorción de agua libre. Orina hipertónica (>300; 1200 mOsm con ADH) 3. Așa ascendente de Henle: impermeable al agua. Sitio de dilución de la orina. Orina muy diluida (<300) 4. TCD: impermeable al agua. Es la orina más hipotónica (100) 5. Túbulo colector: muy permeable al agua por acción de la ADH. Orina hipertónica (1200). Sin ADH, es impermeable y el sitio con orina más diluida (50)
198
Niveles de ADH en shock séptico
Bajos (reflejos baroreceptores alterados y/o depleción de reservas)
199
Efecto de glucocorticoides exógenos sobre eje hipotálamo-hipófisis-adrenal
Inhiben la liberación de CRH, ACTH y cortisol, produciendo atrofia cortical bilateral. - Se respeta la zona glomerular (angiotensina II es su principal estimuladora)
200
Sitios de formación de várices por hipertensión portal
- Esofágicas - Rectales - Retroperitoneales - Umbilicales (sitios de anastomosis porto-cava)
201
202
Características del síndrome de Rendu-Osler-Weber
203
Lesiones en piel en endocarditis infecciosa
- Janeway lesions (máculas hemorrágicas no dolorosas) - Splinter hemorrhages (línea negra/roja en uñas) - Osler nodes (nódulos dolorosos, rojos/púrpura)
204
Taquipnea transitoria del recién nacido (retención de líquido EC)
205
Características radiológicas del síndrome de dificultad respiratoria del recién nacido
- Opacidades en vidrio esmerilado - Broncograma aéreo - Atelectasias difusas
206
Características del metabolismo de bilirrubina en recién nacidos
- Más producción de BR (VM eritrocitaria más corta) - Menos conjugación (menos UDP glucuronosiltransferasa) - Más circulación enterohepática
207
Complicación intestinal en esclerodermia sistémica
Diarrea crónica + distensión - Sobrecrecimiento de bacterias en intestino delgado (E. coli, Bacteroides, Aeromonas) por alteración motilidad y fibrosis - Mejora con antibióticos
208
Diagnóstico diferencial de tiroiditis
209
Características de la tiroiditis subaguda
- Síntomas de hipertiroidismo, casi siempre post-viral - Tiroides dolorosa - Fiebre y elevación de reactantes de fase aguda - T4 y T3 elevadas - TSH suprimida - Tiroglobulina elevada (se libera de los folículos) - Baja captación de yodo - Bocio difuso con disminución del flujo sanguíneo - Una vez se depletan las hormonas, hacen una fase hipotiroidea y luego eutiroidea
210
Características del síndrome del eutiroideo enfermo
- Semeja un hipotiroidismo central (TSH normal/bajo con T3 bajo) - En paciente con enfermedad sistémica grave
211
Péptidos opioides endógenos
- Endorfinas, encefalinas y dinorfinas - Liberados ante estímulos nocivos y se unen a receptores opioides para modular el dolor
212
Cambios renales en el embarazo
- Aumento del flujo sanguíneo renal (aumento del GC y volemia) - Aumento de la TFG - Disminución de la creatinina
213
Pruebas de Weber y Rinne
Rinne: compara la conducción ósea (a través de la mastoides) con la aérea (a través del CAE). Lo normal (prueba positiva) es que AC > BC. Si BC > AC, sugiere hipoacusia conductiva. Webber: compara la conducción ósea (se pone el diapasón en la frente). Lo normal (prueba positiva) es que no se lateralice. Si lateraliza al oído afectado, es una hipoacusia conductiva; si lo hace al oído no afectado, es una hipoacusia neurosensorial.
214
Hallazgos de laboratorio en hipogonadismo secundario
Disminución de GnRH, LH y testosterona
215
Estructura más cercana al esófago en una ecocardiografía TEE
Aurícula izquierda
216
Definición de amenorrea primaria
a. Ausencia de menstruación en niñas de 15 años o más con caracteres sexuales secundarios normales y talla normal b. Ausencia de menstruación en niñas de 13 años o más con caracteres sexuales secundarios ausentes
217
Hemoglobina F
- 2 cadenas alfa y 2 gamma - Cadenas gamma no unen bien 2,3 BPG porque no tienen la histidina de las cadenas beta, sino serina; esto aumenta la afinidad de la Hb por el O2 (desplaza la curva a la izquierda) - 60-80% de la Hb en un RNAT
218
Características de la taquicardia por reentrada del nodo AV
219
Curva de la mioglobina-O2
Si se disocian las subunidades de la Hb, la curva quedará igual a la de la mioglobina (hipérbole y no sigmoidea)
220
Origen de taquicardias supraventriculares
221
Factores de los que depende la eliminación renal de un medicamento
1. Filtración glomerular (se afecta por al flujo renal, enfermedad renal y unión a proteínas) 2. Secreción tubular (se afecta por coadministración de medicamentos con overlapping substrates) 3. Reabsorción tubular (se afecta por pH urinario)
222
Curva presión-volumen por aumento de la poscarga
223
Curva presión-volumen por disminución de la precarga
224
Curva presión-volumen por aumento de la contractilidad
225
Curva presión-volumen por disminución de la contractilidad
226
Hallazgos en el extendido de sangre periférica en la beta-talasemia
- Microcitosis - Target cells - Anisopoiquilocitosis (variación en tamaño y forma) - Precursores de células rojas nucleados - Basophilic stippling
227
228
229
Características de fibras musculares
230
Basal ganglia output
Striatum: caudado + putamen
231
Clínica de atrofia del caudado
Corea (Huntington)
232
Clínica de daño de la cápsula interna
Déficit motor puro o motor/sensitivo contralateral (infarto lacunar)
233
Clínica de atrofia del núcleo lentiforme
Parkinsonismo, disartria, psicosis, depresión (enfermedad de Wilson)
234
Clínica de degeneración de sustancia nigra
Temblor, bradicinesia y rigidez (Parkinson)
235
Clínica de daño del núcleo ventral posterior del tálamo
Déficit contralateral sensitivo (infarto lacunar)
236
Clínica de daño del núcleo subtalámico
Hemibalismo (infarto lacunar) ** No se activa al globo pálido interno para que inhiba al tálamo
237
Vía de los reflejos miotendinosos
1. Huso mitótico en el músculo sensa el estiramiento 2. Fibra aferente 1a viaja por las raíces dorsales hasta la médula espinal 3. Fibra eferente viaja por las raíces ventrales hasta el músculo 4. Contracción muscular
238
Función del reflejo de estiramiento muscular
- Reflejos miotendinosos profundos - Tono muscular
239
Parámetros hemodinámicos en shock
240
Hormonas del apetito
En pérdida de peso a corto plazo, la grelina se eleva y la leptina e insulina disminuyen. Esto contribuye a la rápida ganancia de peso posterior.
241
Tipos de incontinencia urinaria
242
Criterios de Light para exudado
- Pleural protein/serum protein >0.5 - Pleural LDH/serum LDH >0.6 - Pleural LDH >2/3 el límite superior de LDH sérica
243
Sitio de síntesis de EPO
Fibroblastos peritubulares en corteza renal
244
Causas de hipocalcemia aguda
- Cirugía de cuello (paratiroidectomía) - Síndrome lisis tumoral - Pancreatitis - Transfusión de gran volumen de hemoderivados (citrato quela el calcio)
245
Síntomas de hipocalcemia
- Parestesias - Chvostek - Trousseau - Hiperreflexia - Convulsiones
246
Fases del sueño
- Regulado por el núcleo supraquiasmático del hipotálamo: liberación nocturna de ACTH, NE, prolactina, melatonina - NE induce liberación de melatonina desde la pineal - Dos estadios: REM y no-REM - Alcohol, BZD y barbitúricos disminuyen sueño REM y N3 (BZD útiles en terrores nocturnos y sonambulismo) - NE disminuye sueño REM
247
Características de los terrores nocturnos
- Parasomnia no-REM 3 - Niños 2-12 años, más a los 5-7 años - Despertares súbitos en la noche con llanto, gritos, miedo e imposibilidad para consolar - No despiertan del todo, tienen amnesia, sin contenido en los sueños
248
Características de las pesadillas
- Ocurren en fase REM - Recuerdan los sueños - Despertar completo
249
Alucinaciones hipnagógicas
- Sueños vívidos al momento de dormir - Asociadas con narcolepsia
250
Tejidos independientes de insulina
- Usan GLUT 1 (RBC, BHE), 2 (hepatocitos, beta-pancreáticas, tubular renal basolateral), 3 (placenta, neuronas) y 5 (TGI, espermatocitos - es de fructosa) - Cerebro, hígado, RBCs, intestino, riñón, beta-pancreáticas
251
Tejidos dependientes de insulina
- Usan GLUT 4 - Tejido adiposo y muscular
252
Split S2 normal
Sólo en inspiración: aumenta el RV al VD, por lo que le toma más tiempo a la válvula pulmonar en pasar la sangre
253
Características del soplo por defecto del septo auricular
- Borde esternal izquierdo superior (foco pulmonar) - Mid-systolic - Produce un split S2 persistente durante inspiración y expiración porque hay un shunt izquierda-derecha, entonces todo el tiempo está llegando más sangre al VD
254
255
256
257
258
259
Deficiencia de 5-alfa reductasa tipo 2
- No conversión de testosterona a DHT en genitales: no diferenciación de genitales externos y próstata, testículos no descendidos, genitales ambiguos/femeninos-like - Niveles de testosterona normales - En la pubertad, el aumento de testosterona y la acción de la 5-alfa reductasa tipo 1 (piel pospuberal) producen la masculinización y descenso de testículos
260
Deficiencia de 21-hidroxilasa
- Shunt de precursores de esteroides y ALDO hacia andrógenos: virilización del feto femenino y pérdida de sal. Hombres tienen genitales normales
261
Deficiencia de aromatasa
- No conversión de andrógenos a estrógenos: virilización de niñas; no afecta a los hombres
262
Diferenciación del sexo fetal
263
Advertencia después de una vasectomía
Espermatozoides viables al menos 3 meses después del procedimiento ** No afecta volumen, ya que, este depende principalmente de líquido seminal y prostático (espermatozoides sólo son 2-5%)
264
Cambios en el corazón de un atleta
265
Características de SIBO
Sobrecrecimiento bacteriano en el intestino delgado, lo cual se presenta con distensión, flatulencia y diarrea, por fermentación de CHOs por los microorganismos. Puede confirmarse con cargas bacterianas >1000 UFC/mL
266
Moléculas que se unen al DNA
- Receptor de hormona tiroidea - Receptores de vitaminas liposolubles - Factores de transcripción (Myc, CREB) - Cortisol, ALDO, progesterona - Proteínas de replicación y transcripción
267
RBC chloride shift
- CO2 de los tejidos se hidrata por la anhidrasa carbónica y produce ácido carbónico - Se convierte a HCO3- y H+ - HCO3 sale del RBC a la sangre y para mantener electroneutralidad, se intercambia con Cl- - Sangre venosa tiene alto contenido de Cl-
268
Fases de la estimulación de HCl
1. Cefálica: mecanismos vagales y colinérgicos, pensamientos, olor, visión y gusto. 2. Gástrica: gastrina (liberada por estímulos químicos de comida y distensión del estómago). Estimula liberación de histamina, y, por lo tanto, de HCl. 3. Intestinal: cuando la proteína llega al duodeno. Íleon y colon liberan péptido Y, el cual inhibe a las ECL que liberan histamina. Somatostatina y PGs también disminuyen HCl.
269
Triggers de falciformía
Anoxia: pH bajo, aumento de 2,3-BPG (favorece entrega de O2) Deshidratación
270
Clasificación del hiper-ALDO
a. Primario: adenoma adrenal o hiperplasia adrenal bilateral - ALDO elevado, renina disminuida por feedback negativo b. Secundario: por aumento en la síntesis de renina (estenosis arteria renal, diuréticos, HTA maligna, tumores secretores de renina en región yuxtaglomerular) - ALDO y renina elevados - Hipertensión arterial - Hipocalemia
271
Síndrome de insensibilidad a andrógenos
272
Síndrome de Kallmann
Síntesis alterada de la GnRH
273
Causa de hipotiroidismo congénito
274
Deficiencia de globulina unidora de hormona tiroidea
275
Vías dopaminérgicas en el SNC
- Mesolímbica: exceso de DA produce síntomas positivos de la esquizofrenia - Nigroestriada: exceso de DA se asocia con corea y tics; disminución de DA se asocia con extrapiramidalismo - Tuberoinfundibular: dopamina inhibe liberación de prolactina
276
Formación y drenaje del líquido pleural
Principalmente de los vasos intercostales de la pleura parietal
277
Miosin-actin coupling
278
Rigor mortis
La unión actina-miosina no se disuelve porque no hay ATP, produciendo rigidez en las primeras 12 horas después de la muerte.
279
Segundos mensajeros: cAMP
TSH, glucagón, PTH
280
Segundos mensajeros: fosfatidilinositol
281
Segundos mensajeros: RAS
Receptor de tirosina quinasa
282
Cambios pulmonares con la edad
PaO2 disminuye por el aumento del gradiente A-a O2, pero PaCO2 se mantiene normal
283
Efectos de la hiperprolactinemia
- Galactorrea (premenopausia) - Supresión de GnRH, disminución de LH más que FSH - Hipogonadismo, amenorrea, anovulación - Disminución líbido, impotencia e infertilidad (hombres)
284
Relación TRH y prolactina
Por esto, pacientes con hipotiroidismo primario pueden tener hiperprolactinemia
285
Sitio de síntesis de DA
Área tegmental ventral y sustancia nigra pars compacta en el mesencéfalo
286
Sitio de síntesis de dinorfina
Sustancia gris periacueductal, bulbo ventral rostral y astas posteriores
287
Ejemplos de receptores tirosina quinasa
- Insulina - ILGF-1
288
Ejemplos de receptores JAK/STAT
- EPO - GH - Prolactina
289
Ejemplos de receptores tipo canales iónicos transmembranales ligados a un ligando (receptores ionotrópicos)
- Serotonina - GABA - NMDA - ACh
290
Dominancia de la circulación coronaria
- Derecha (70-80%): arteria descendente posterior y la rama para el nodo AV salen de la coronaria derecha - Izquierda (5-10%): arteria descendente posterior y la rama para el nodo AV salen de la coronaria izquierda - Codominancia (10-20%): arteria descendente posterior sale de ambas coronarias, pero la rama para el nodo AV sale de la coronaria derecha
291
Vía intrínseca de la apoptosis
292
Fórmula AG
(Na+) - (Cl + HCO3) --- (10-14)
293
Ejemplos de acidosis metabólica con AG elevado
294
Tipos de glándulas exocrinas
295
Cambios aerodigestivos por la edad
296
Metabolismo de la bilirrubina
297
Abuso de testosterona
298
Efectos de la testosterona exógena
- Inhibe LH, GnRH y por lo tanto, FSH - Disminuye espermatogénesis - Aumenta estradiol por acción de la aromatasa
299
Trombocitopenia gestacional
- Por hemodilución y secuestro en la placenta - >100.000 - Sin síntomas, pruebas de coagulación normales
300
Tipos de Hb
301
Trazas de proteínas en el embarazo
- Hormonas aumentan la permeabilidad de la membrana basal glomerular, permitiendo la filtración de proteínas al lumen - Aumento de la TFG - <300 mg/24 horas
302
Presión venosa central en el embarazo
Normal (la resistencia vascular pulmonar disminuye para acomodar el aumento de la precarga)
303
Ciclo endometrial
1. Fase proliferativa (1-14 días) - Estrógeno estimula la proliferación del estrato funcional (capa superior) - Glándulas no-ramificadas, uniformes - Estroma uniforme - En la mitad, las glándulas se vuelven tubulares, estrechas, con epitelio pseudoestratificado activo - Estroma no edematoso - Arterias espirales en capas profundas 2. Fase secretora (15-28 días) - Progesterona del cuerpo lúteo estimula el endometrio secretor - Aumento de tamaño glandular, se vuelven tortuosas y su epitelio adquiere unas vacuolas citoplasmáticas - Se libera moco rico en glucógeno - Estroma muy edematoso - Arterias espirales llegan a la superficie endometrial
304
Causas de hipofosfatemia
305
Síndrome de realimentación
Debilidad muscular, arritmias y falla cardíaca
306
Calcificación distrófica
Sales de calcio + fósforo que se depositan en piel y tejidos cuando hay hiperfosfatemia en ESRD
307
Síndrome del hueso hambriento
- Hipofosfatemia e hipocalcemia después de una paratiroidectomía por hiperparatiroidismo crónico (rápida formación de hueso) - 2 a 4 días POP
308
Hiperglicemia de estrés
- Citoquinas inducen expresión de GLUT 1 en cerebro y macrófagos y disminuyen GLUT 4 (para vencer la infección) - NE estimula lipólisis - Si hay hipoxia, se activa la glucólisis anaerobia, aumentando el lactato y depletando la glucosa (pero puede haber hiperglicemia por el resto de mecanismos)
309
Gradiente A-a O2 normal
4-15 mmHg
310
Erección y detumescencia
311
312
Efecto de la acidosis sobre la amoniogénesis renal
Estimula: se metaboliza la glutamina a glutamato, generando amonio que se excreta en la orina y HCO3- que se reabsorbe (mecanismo más importante en la acidosis crónica)
313
Síntesis hormonal en adrenales
314
Eje hipotálamo, hipófisis, adrenal
** ADH potencia liberación de CRH
315
Test de metirapone
- Se utiliza para evaluar la integridad del eje HHA - Inhibe 11-beta-hidroxilasa - Si íntegro, se espera una disminución de cortisol y ALDO (efecto mineralocorticoide se mantiene por la acción de 11-deoxicorticoesterona), aumento de 11-deoxicortisol y 17-OH-corticoesteroide en orina - Si no tiene estos resultados, indica una insuficiencia adrenal primaria o secundaria (dependerá de niveles ACTH en sangre) - 11-deoxicortisol se metaboliza por el hígado a 17-OH-corticoesteroide (eliminación urinaria)
316
Cambios en el sueño por la edad
- Disminución en el tiempo total de sueño - Aumento en los despertares nocturnos - Somnolencia más temprano en la noche - Despertar más temprano - Siestas
317
Síntomas hipocalcemia
- Excitabilidad neuromuscular: calambres, Chvostek (facial twitching), Trousseau (espasmo del carpo), hiperreflexia - Prolongación QTc - Convulsiones
318
- Obstructivo: bronquitis y enfisema (aumento capacidad pulmonar total y volumen residual con menor flujo expiratorio) - Restrictivo: membrana hialina en SDRA (edema pulmonar reduce compliance), atelectasias por compresión extrínseca (neumotórax, derrame pleural), hemorragia alveolar (diluye el surfactante, aumenta tensión superficial y produce atelectasias), fibrosis pulmonar
319
Definición de poliuria
Gasto urinario >3 L/día
320
Equilibrio entre compliance pulmonar y expansión torácica
- Pulmón produce una fuerza colapsante y la pared torácica una fuerza expansiva. En condiciones normales, se mantienen en equilibrio. - En un neumotórax, la presión interpleural se equilibra con la alveolar (atmosférica), perdiendo la presión interpleural negativa. Esto provoca que el pulmón busque su equilibrio (colapso) y que la pared torácica se expanda mucho (aumenta el volumen del hemitórax)
321
Características EKG del bloqueo AV de 3º grado
- Bloqueo AV completo - Disociación aurículoventricular - PP regular y RR regular - Bloqueo a nivel del nodo AV
322
Frecuencia de marcapasos intrínseca del sistema de conducción
323
Curvas de FR y trabajo respiratorio en enf. restrictiva y obstructiva
Restrictiva: - Elastic recoil (oposición a la expansión pulmonar) es elevado (pulmón y pared torácica quieren estar en su equilibrio) - Disminuyen el trabajo respiratorio aumentando la FR y disminuyendo el volumen tidal Obstructiva: - Resistencia al flujo de aire es mayor con FR elevadas por menor diámetro de la VA y mayor turbulencia del flujo - Disminuyen el trabajo respiratorio disminuyendo la FR y aumentando el volumen tidal
324
Suplemento de por vida para pacientes con gastrectomía total
Vitamina B12: su absorción requiere factor intrínseco de la célula parietal
325
Funciones del estómago
1. Digestión de proteínas: células parietales y chief cells producen HCl y pepsinógeno, respectivamente. HCl desnaturaliza proteínas de la dieta y convierte el pepsinógeno a pepsina, el cual cliva polipéptidos en sitios de aa aromáticos. Las proteasas pancreáticas e intestinales reemplazan su función en pacientes con gastrectomía. 2. Secreción de factor intrínseco: células parietales en el cuerpo y fundus. Se une a B12 y se absorbe en los enterocitos del íleon terminal. 3. Reservorio gástrico: reservorio de comida digerida. En gastrectomía total se pierde esta función y se da un vaciamiento acelerado (dumping syndrome: dolor abdominal, náuseas, diarrea)
326
Transferencia de O2 en capilares pulmonares
En condiciones normales, depende únicamente de la perfusión porque la difusión es muy rápida. En patologías con alteración en la difusión (fibrosis intersticial), la difusión se vuelve más lenta y cuando hacen ejercicio, pueden tener hipoxia porque el aumento del flujo sanguíneo es mayor que la velocidad de difusión
327
Diferencia entre diarrea secretora y osmótica e inflamatoria
- Inflamatoria: pus o sangre - Osmótica: debe mejorar con la modificación de la dieta
328
Cambios hemodinámicos en insuficiencia mitral
329
Activación de enzimas pancreáticas
- Todas las enzimas pancreáticas, menos lipasa y amilasa, se liberan inactivas para prevenir autodigestión - SPINK-1 es liberado por los acinos pancreáticos para inhibir las pocas cantidades de tripsinógeno que se activan antes de secretarse - Tripsina también se puede inactivar a sí mismo
330
Pancreatitis hereditaria
- Ataques recurrentes de pancreatitis - Mutación del SPINK-1 o del tripsinógeno (tripsina no es susceptible de inhibirse)
331
Vía visual
1. Hemiretina nasal/temporal 2. Nervio óptico 3. Quiasma: hemiretina nasal se cruza hacia el lado contranatural mientras que la temporal continúa ipsilateral 4. Tracto óptico 5. Núcleo geniculado lateral 6. Radiaciones ópticas: las inferiores llevan info del campo visual superior (lóbulo temporal o asa de Meyer) y las superiores del campo inferior (lóbulo parietal) 7. Corteza visual primaria
332
Intoxicación por mercurio
- Inhibe la catecol-O-metiltransferasa (degradación de catecolaminas), por lo que se presenta similar a un feocromocitoma
333
Moléculas con receptor acoplado a proteína G y cGMP
Espermatogénesis, activación plaquetaria, relajación del músculo liso
334
Vía JAK/STAT
- EPO, GH, citoquinas (IFN)
335
Circulación fetal
- Vena umbilical: PO2 30 mmHg, SaO2 80% - 3 shunts: ducto venoso, foramen oval y ductus arterioso
336
Evolución normal del ducto arterioso
- Durante la vida fetal, el DA pasa sangre de derecha a izquierda (a. pulmonar a aorta) por la alta resistencia pulmonar y baja resistencia sistémica por la placenta. - Al nacer, el aumento de la tensión de O2 en los pulmones produce vasodilatación y disminución de la resistencia pulmonar; además, se desconecta la placenta, aumentando la resistencia sistémica, por lo que el flujo cambia de izquierda a derecha. - Al nacer, la PAD pulmonar es alta en relación a la PAD sistémica, por lo que el soplo es sistólico. Cuando disminuye más la resistencia pulmonar, la resistencia sistémica es mayor que la pulmonar durante todo el ciclo cardíaco y aparece el soplo continuo en el borde esternal superior izquierdo. - Con el cierre a las 24-48 horas de vida, el soplo desaparece.
337
Mecanismo de acción del leuprolide
338
Mecanismo de acción del clomifeno
339
Mecanismo y uso del letrozole
- Inducción ovulación en infertilidad - CA mama con R-estrógenos positivos
340
Efecto de la medroxiprogesterona sobre el eje hipotálamo-hipófisis-ovario
Inhibe FSH y LH para prevenir ovulación; esto aumenta GnRH
341
Efecto de estrógenos exógenos sobre el eje hipotálamo-hipófisis-ovario
El aumento de estrógenos inhibe GnRH y FSH
342
Síntesis de melanina
Síntesis de melanina: organelas especializadas (melanosomas) en melanocitos -Formación de fibrillas en premelanosomas, creando un “esqueleto” que unirá la melanina -Endosomas en el melanocito transportan la tirosinasa desde el aparato de Golgi hasta los premelanosomas -Reacción enzimática: tirosina  DOPA  eumelanina y feomelanina -Los melanosomas melanizados se transfieren por ramas dendríticas a los queratinocitos vecinos, donde se organizan alrededor del núcleo para proteger el DNA
343
Causas de lesión renal aguda
344
Fórmulas para el cálculo del GC
1. FC x volumen de eyección 2. Principio de Fick
345
Fórmula para el cálculo del contenido de O2 en sangre
346
Sustancias principales en la autorregulación del flujo coronario
Adenosina y NO: - Cuando disminuye la presión de perfusión, disminuye la entrega de O2 al miocardio y por lo tanto, menos ATP se regenera, por lo que se acumula la adenosina. La hipoxia activa la producción de NO para inducir vasodilatación
347
Neurotransmisores del SNC
348
Cambios fisiológicos del embarazo
349
Regulación del calcio en cardiomiocitos
350
Efecto del PEEP
Abre los alvéolos colapsados para disminuir el shunt intrapulmonar y aumenta la capacidad residual funcional en SDRA. Beneficios: - Disminuye el mismatch ventilación/perfusión porque deja más alvéolos abiertos - Como el CRF se mantiene en los pulmones durante el ciclo respiratorio, funciona como una reserva de oxígeno
351
RAAS
352
Definición de menopausia
- Cese permanente de la menstruación por 12 meses - Ocurre por disminución de la función ovárica - Prematuro si ocurre en <35 años - Disminuyen progresivamente los niveles de estrógenos y progesterona, con aumento de FSH por falta de feedback negativo - Estrógeno predominante: estrona (producción extra-ovárica)
353
Reflejo del vómito
1. Estimulación directa del área postrema por sustancias emetogénicas (medicamentos, toxinas) - inducen la liberación de sustancia P, la cual estimula a receptores de neuroquinina 1 (NK1) 2. Estimulación indirecta del área postrema y núcleo solitario por aferencias vagales desde la pared intestinal (quimioterapia induce liberación de serotonina, la cual estimula a receptores 5-HT3, los cuales activan las aferencias vagales en la pared intestinal)
354
Efectos fisiológicos de la altura
- Hiperventilación: quimioreceptores en la aorta y carótida estimulan la ventilación para aumentar la PaO2. Esto produce alcalosis respiratoria y se desvía la curva de Hb a la izquierda para aumentar la captación de O2 por los pulmones - Vasoconstricción hipóxica pulmonar para disminuir el mismatch ventilación-perfusión - A pesar de la disminución de PaCO2, lo cual induce vasoconstricción cerebral, la disminución de PaO2 lleva a vasodilatación - Después de 24-48 horas: aumenta excreción de HCO3 de manera compensatoria, hipoxia inhibe ALDO (disminuye volumen plasmático para aumentar el hematocrito y disminuir la precarga, reduciendo el VO2 cardíaco; disminuye algo el Vey, pero el GC se mantiene ligeramente elevado por la taquicardia)
355
Metabolismo normal del cobre
356
Efecto de Haldano y Bohr
Haldano: - Unión de O2 a Hb en los pulmones - Afinidad de la Hb por CO2 está disminuida, lo cual resulta en la entrega de CO2 - La acidez de la Hb aumenta; se liberan H+ (protones) desde los sitios de unión de la Hb - H+ se combinan con HCO3 para facilitar la producción de CO2 y agua. Luego, se transfiere el CO2 a los alvéolos para expirarlo mientras se toma O2 Bohr: - En tejidos periféricos, los niveles elevados de CO2 aumentan la acidez, lo cual desplaza la curva de Hb a la derecha y facilita la entrega de O2 - El CO2 y agua se convierten a H+ y HCO3 - H+ se transportan por la Hb y el HCO3 se transfiere al plasma para transportarse a los pulmones
357
¿En qué consiste la unión cooperativa?
La unión del O2 a la Hb aumenta la afinidad de de unión de moléculas de O2 siguientes
358
¿Cuándo empieza a sintetizarse la b-hCG?
Después de 8 días desde la fecundación y se detecta en orina a los 14 días
359
Eventos después de la fecundación
1. Finalización de la meiosis II y formación del cigoto (ampolla de la trompa de Falopio) 2. Viaje del cigoto por la trompa dividiéndose por mitosis, formando células más pequeñas (blastómeros), colectivamente llamados moruna (16-32 células) 3. Después de 3-4 días, la mórula entra a la cavidad uterina y forma su cavidad central, llamándose blastocisto 4. Diferenciación celular dentro del blastocisto, formando el embrioblasto y la capa externa del trofoblasto (trofoectodermo). Este último tiene 2 poblaciones: citotrofoblasto (células madre placentarias) y sincitiotrofoblasto (células placentarias diferenciadas, las cuales invaden el endometrio) 5. Secreción de b-hCG, progesterona y lactógeno placentario por el sincitiotrofoblasto 6. Mantenimiento del cuerpo lúteo para la producción de progesterona 7. A las 10 seem, el sincitiotrofoblasto y la masa placentaria se convierten en la fuente principal de progesterona
360
Nomenclatura de las cadenas de Hb
361
Fórmula de ventilación minuto
362
Fórmula de ventilación alveolar
363
Fórmula de espacio muerto fisiológico (anatómico + alveolar)
364
1. Creatinina: filtración libre y secreción, sin reabsorción 2. Urea: filtración libre y pobre reabsorción 3. Sodio y potasio: reabsorción en concentraciones similares al agua, por lo que su concentración no cambia en el TCP 4. Bicarbonato: reabsorción activa 5. Glucosa y aa: alta reabsorción
365
Continencia y micción
366
EEG normal durante el sueño
367
Resistencia de la vía aérea
Está organizada en paralelo: -La tráquea tiene un diámetro pequeño, pero el área total de las primeras generaciones bronquiales es más pequeño, por lo que la resistencia inicialmente aumenta -Desde los bronquios medianos, la resistencia total va disminuyendo gradualmente hasta llegar a los alvéolos, donde la resistencia es prácticamente 0
368
369
Mecanismo de defecación
1. Ampolla rectal se distiende y activa mecanoreceptores, lo cual provoca la relajación involuntaria del esfínter anal interno y aparece el deseo de defecar 2. El músculo puborectal y el esfínter anal externo son de control voluntario; cuando se desea defecar, los músculos se relajan, el recto se contrae y salen las heces 3. Los músculos abdominales se contraen para ayudar a aumentar la presión del recto y expulsar las heces ** Disinergia: falla en la relajación del músculo puborectal o alguno de los esfínteres anales, produciendo constipación crónica. Es un trastorno funcional y ocurre más en ancianos, Parkinson, EM o por trauma.
370
Cambios inmediatos tras el cierre quirúrgico de un ducto arterioso persistente
371
Razón por la que los bebés con beta-talasemia homocigota no son sintomáticos al nacimiento
Por la presencia de HbF (2 alfa + 2 gamma), lo cual compensa la ausencia de cadenas beta. Una vez se cambia a HbA se precipitan los síntomas de la beta-talasemia.
372
Transducción de ondas mecánicas de sonido en impulsos eléctricos:
Ocurre en el órgano de Corti: 1. El sonido alcanza el oído medio por la vibración del tímpano 2. Se transfiere la vibración a la ventana oval por los huesecillos 3. La vibración de la ventana oval causa vibración de la membrana basilar, lo cual produce el movimiento de los cilios de las células contra la membrana tectorial 4. El movimiento ciliar produce hiperpolarización y despolarización del nervio auditivo, creando los impulsos
373
Drive respiratorio en EPOC
En condiciones normales, el O2 tiene un mínimo efecto sobre el drive respiratorio a menos de que la PaO2 disminuya por debajo de 60-70 mmHg, por lo que la PaCO2 es el principal estimulador de la respiración. En EPOC hay disminución de la sensibilidad al CO2 por la retención crónica, además de que tienen una hipoxemia profunda (PaO2 <60 mmHg), por lo que su O2 se convierte en un contribuyente importante para el drive respiratorio. Los quimioreceptores centrales responden más a la hipercapnia y los quimioreceptores aórticos y carotideos a la hipoxemia, por lo que pueden suprimirse con la administración de O2 suplementario.
374
Barrera alvéolo-capilar
Células endoteliales + neumocitos tipo I
375
Relación ventilación/perfusión al estar de pie
- Ventilación es menor en los ápices y mayor en las bases porque la gravedad actúa para estirar los pulmones hacia abajo, produciendo que los alvéolos apicales estén más abiertos que los basales (slinky effect): durante la inspiración, poco aire va al ápice, donde los alvéolos están distendidos y con menor compliance, mientras que más aire va a la base, donde los alvéolos pueden expandirse más - Perfusión es menor en los ápices y mayor en las bases porque la mayor presión hidrostática en el pulmón inferior facilita el aumento del flujo sanguíneo - Dado que la sangre es más densa que el aire, el efecto gravitacional es más pronunciado en la perfusión que en la ventilación (la perfusión es muy baja en los ápices y muy alta en la base, mientras que la ventilación es solamente algo más baja en los ápices y algo más alta en la base). Esto produce que el gradiente V/Q sea menor en la base y mayor en el ápice
376
Balance proteinasas/antiproteinasas
- Elastasa es liberado por macrófagos (lisosomas) y neutrófilos (gránulos azurofílicos primarios) - Elastasa de PMN se inhibe por la alfa-1 antitripsina y la elastasa de macrófagos por los TIMPs
377
Efectos de la GH
378
Ginecomastia fisiológica - de la pubertad
- Afecta al 50% de los hombres en la mitad de la pubertad - Unilateral/bilateral, bajo el complejo pezón/areola, doloroso, <4 cm - Por desequilibrio en la relación estradiol: testosterona (al principio de la pubertad hay un aumento en la síntesis de andrógenos adrenales, los cuales son convertidos a estrógenos por la aromatasa, mientras que la testosterona producida por los testículos se mantiene baja hasta la maduración del eje hipotálamo/hipófisis/gónadas. Además, hay niveles mayores de IGF-1 - Siempre descartar consumo de marihuana, alcohol y esteroides anabólicos (contribuyen a la ginecomastia) - Manejo conservador; autolimitado al año Evaluación de ginecomastia patológica - A quién: fuera de la mitad de la pubertad, tejido de crecimiento rápido o >4 cm - Labs: hCG, LH, estradiol, testosterona, prolactina
379
Vía señalización: IP3
380
Calorías aportadas por 1 gramo de macronutriente
Metabolismo aporta 4 calorias por cada gramo de proteína o CHOs metabolizado y 9 calorias por cada gramo de grasa.
381
Oogénesis
382
Función de la leptina
- Se sintetiza en el tejido adiposo y actúa sobre el área ventromedial del hipotálamo - Disminuye la producción de neuropéptido Y, un estimulante del apetito (núcleo arcuate del hipotálamo) - Estimula la liberación de POMC en el núcleo arcuato. A partir de este, se produce la alfa-MSH, la cual inhibe la ingesta de comida - Deprivación de sueño o inanición disminuyen su producción - Obesos tienen niveles altos pero son resistentes a su efecto
383
Sistema nervioso autónomo: neuronas pre y postganglionares y NT
- PS: neuronas preganglionares se originan de los NC III, VII, IX y X + médula espinal sacra - Simpático: neuronas preganglionares se originan de la médula espinal toracolumbar
384
¿Qué sucede si hay una mutación que cambia la P50 (PaO2 en la que la Hb está 50% saturada) de la Hb?
Se cambia la afinidad de la Hb por el O2: - Disminución de PaO2: aumento en la afinidad —> desviación de la curva de Hb a la izquierda —> eritrocitosis (Hb Chesapeake y Kempsey) - Aumento de la PaO2: disminución de la afinidad —> desviación de la curva de Hb a la derecha
385
Función de la grelina
- Síntesis en el estómago en respuesta al ayuno - Estimula el apetito, liberación de GH y promueve la ganancia de peso actuando sobre el área lateral del hipotálamo - Pérdida de células secretoras en gastrectomía, roux-en-Y bypass - Se aumenta por deprivación de sueño y ayuno
386
Fórmula stroke work:
SW = PAM x Vey
387
¿Dónde se encuentra la sangre más desoxigenada?
Seno coronario
388
Fórmula del Vey
Vey = volumen al final de la diástole - volumen al final de la sístole
389
Fórmula de la fracción de eyección
FEVI = Vey / volumen al final de la diástole
390
Fórmula de la MAP
MAP = RVS x GC o 2/3 PAD + 1/3 PAS o PAD + 1/3 PP
391
Fórmula de la PP
PP = PAS - PAD ** Directamente proporcional al Vey e inversamente proporcional a la compliance arterial
392
Presión yugular venosa
a: contracción auricular c: contracción del VD abomba la válvula tricuspídea x: relajación del VD y retorno de la válvula tricuspídea a su sitio v: aumento de presión en la AD mientras se llena y: vaciamiento de la AD
393
Splitting S2
- Fisiológico: retraso en el cierre de la válvula pulmonar por el aumento en el retorno venoso al VD durante la inspiración - Amplio: exageración del splitting fisiológico por condiciones que afectan el vaciamiento del VD (RBBB, estenosis pulmonar) - Fijo: retraso en el cierre de la válvula pulmonar en inspiración y expiración por un defecto del septum auricular (aumenta precarga del VD) - Paradójico: retraso en el cierre de la válvula aórtica por condiciones que afectan el vaciamiento del VI (estenosis aórtica, LBBB), pero sólo se escucha en expiración. Realmente hay una inversión del cierre de las válvulas semilunares (se cierra primero P2 que A2), pero en inspiración, por el splitting fisiológico, P2 se acerca más a A2 y no se escucha split, pero en expiración sí
394
Potencial de acción miocárdico
Fase 0: entrada de sodio por canales dependientes de voltaje Fase 1: salida de potasio por canales dependientes de voltaje Fase 2 (PLATEU): salida de potasio y entrada de calcio por canales dependientes de voltaje. Ingreso de calcio estimula la liberación de calcio desde el retículo sarcoplásmico para la contracción Fase 3: salida de potasio (canales voltage-gated slow delayed-rectifier) Diferencias principales con el potencial de acción del MEE: - Tienen un plateu por el influjo de calcio y eflujo de potasio - Liberación de calcio mediada por calcio. Se necesita calcio extracelular para liberar calcio del SER - Acoplamiento eléctrico entre miocitos por uniones gap
395
Potencial de acción de nodo SA y AV
Fase 0: entrada de calcio por canales tipo L Fase 1 y 2 ausentes Fase 3: salida de potasio Fase 4: canales Ifunny (entrada de sodio y salida de potasio) y entrada de calcio por canales tipo T. La pendiente de fase 4 determina la FC
396
Localización del nodo SA
Cresta terminalis, cerca a la abertura de la VCS
397
Localización del nodo AV
Septo interauricular, cerca de la abertura del seno coronario
398
Velocidad de conducción del sistema cardíaco
His/Purkinje > aurículas > ventrículos > nodo AV
399
Baroreceptores y qumioreceptores
400
Mecanismo de la triada de Cushing
La HTIC produce isquemia cerebral —> aumento de PCO2 —> aumenta reflejo simpático para mejorar la perfusión cerebral —> hipertensión —> aumenta estiramiento en baroreceptores —> estimulación del parasimpático —> bradicardia
401
Efecto continuo/tónico vs. pulsátil de la PTH
- Continuo: favorece la resorción ósea - Pulsátil: proliferación de osteoblastos para formar nuevo hueso
402
Efecto de la prolactina sobre GnRH
Supresión (hipogonadismo con infertilidad)
403
Receptores en células beta pancreáticas
- Parasimpático: estimula liberación de insulina - Simpático: efecto sobre beta-2 (aumenta secreción de insulina) y alfa 2 (disminuye secreción de insulina), pero gana el efecto alfa-2
404
Cambios en la médula ósea con la edad
- Mayor cantidad de tejido adiposo - Disminución de masa: limitación en la reserva de células hematopoyéticas para responder a estresares, como hipoxia o hemorragia - Disminución de la respuesta a citoquinas estimulantes
405
Hormonas de la adenohipófisis
- ACTH, MSH - LH, FSH - TSH - GH - Prolactina - Beta-endorfina **Subunidad alfa es común para LH, FSH, TSH y hCG. Subunidad beta determina especificidad. **Son derivados de propiomelanocortina (BAM): beta-endorfina, ACTH y MSH **Tiñen basófilo (B-FLAT): FSH, LH, ACTH y TSH **Tiñen acidófilo (Acid-PiG): prolactina, GH
406
Hormonas de la neurohipófisis
- Almacena y libera ADH y oxitocina (ambas se sintetizan en el hipotálamo en núcleo supraóptico y paraventricular) - Transporte desde el hipotálamo mediante neurofisinas
407
Hormonas hipotalámicas-hipofisiarias
- ADH - CRH: aumenta ACTH, MSH y beta-endorfina - Dopamina: disminuye prolactina y TSH - GHRH: aumenta GH - GnRH: aumenta FSH y LH - MSH: aumenta melanogénesis - Oxitocina: contracción uterina, liberación de leche, control del miedo, ansiedad, ánimo - Prolactina: lactogénesis, disminuye GnRH - Somatostatina: disminuye GH y TSH - TRH: aumenta TSH y prolactina
408
Estructura del páncreas endocrino
409
Efecto anticonceptivo de la lactancia materna
Aumento de prolactina inhibe GnRH, por lo que hay amenorrea y retraso en la ovulación
410
Función de la lipasa sensible a hormonas
- Tejido adiposo - Cataliza la conversión de triglicéridos a AG y glicerol - Se activa por hormonas de estrés; se inhibe por insulina - Importante para mantener fuente de energía durante ayunos prolongados (glucosa y cuerpos cetónicos)
411
Receptores en células beta-pancreáticas
412
Receptores y sus proteínas G
413
Eje de GH
Inhibidores: obesidad, hiperglicemia, somatostatina y somatomedina (liberado por el hígado en respuesta a la acción de GH sobre los tejidos target)
414
Eje de ADH
V1: blood pressure V2: serum osmolality
415
Eje prolactina
Sight/cry of baby estimula centros corticales superiores para inhibir la liberación de DA
416
Eje TSH
- 5’ desyodinasa convierte T4 a T3 en tejidos periféricos (inhibido por glucocorticoides, beta-block y PTU) - rT3 se aumenta por GH y glucocorticoides - TBG aumenta en embarazo y por estrógenos (ACOS), aumentando T3/T4 total. TBG disminuye en síndrome nefrótico y glucocorticoides - Función de T3: 7 B’s (Brain maturation, bone growth, beta-adrenergic effects, increase in basal metabolic rate, high blood sugar through glycogenolysis and gluconeogenesis, break down lipids, stimulates surfactant production in babies)
417
Síntesis de hormona tiroidea
- Efecto Wolff-Chaikoff: exposición súbita excesiva de yodo temporalmente inactiva a la TPO - TPO inhibidia por metimazol y PTU
418
Eje PTH
- Síntesis en células principales de la paratiroides - Activadores: hipocalcemia, hiperfosfatemia, hipomagnesemia leve - Inhibidores: hipomagnesemia grave (diarrea, aminoglucósidos, diuréticos, abuso de alcohol) - Aumenta RANK-L
419
Homeostasis del calcio
Existe en 3 formas: - Libre/ionizado (forma activa): 45% (principal regulador de PTH) - Unido a albúmina: 40% - Unido a aniones: 15% Los cambios en pH afectan la secreción de PTH, pero no los cambios en la albúmina (H+ compiten con Ca+2 para unirse a la albúmina): - Aumento de pH (menos H+) = mayor unión del calcio a la albúmina = disminuye calcio ionizado = aumenta PTH - Disminución de pH (más H+) = menor unión del calcio a la albúmina = aumenta calcio ionizado = disminuye PTH
420
Calcitonina
- Liberada desde células parafoliculares (células C) de la tiroides ante hipercalcemia - Efecto opuesto a PTH - Principalmente inhibe la resorción ósea inhibiendo al osteoclasto
421
Síntesis de insulina
- Células beta-pancreáticas - Síntesis de pre-pro-insulina en RER, clivaje de la “per-señal”, formación de proinsulina, clivaje, formación de insulina y péptido C, exocitosis de ambas sustancias - Insulina EXÓGENA no tiene péptido C - Eliminación renal y hepática
422
Liberación de insulina
- Glucosa es el principal regulador - Liberación de insulina es mayor cuando se ingiere glucosa oral vs. administración IV porque VO se liberan incretinas (GLP1 y GIP), las cuales aumentan sensibilidad de las células beta a la glucosa
423
Efectos de la insulina
- Aumenta transporte de glucosa en músculo estriado y tejido adiposo (únicos tejidos dependientes de insulina) a través de GLUT 4 - Aumenta: glucogenogénesis, lipogénesis, síntesis de proteínas, reabsorción de sodio renal, uptake de K y aminoácidos por células - Disminuye: lipólisis y glucagón
424
Enzima limitante en síntesis de esteroides adrenales
StAR (steroidogenic acute regulatory protein)
425
Esteroides adrenales
426
Hiperplasia adrenal congénita
427
Eje cortisol
- Aumenta apetito y resistencia a la insulina - Upregulates receptores alfa-1 y aumenta sensibilidad a NE y epinefrina (aumenta PA) - Disminuye actividad de fibroblastos: estrías, disminuye síntesis de colágeno y pobre cicatrización - Anti-inflamatorio: inhibe leucotrienos y PGs, adhesión WBC (neutrofilia), bloquea histamina desde mastocitos, eosinopenia y linfopenia, inhibe IL-2 - Disminuye actividad de osteoblastos
428
Endocannabinoides en regulación del apetito
- Actúan sobre receptores cannabinoides en el hipotálamo y núcleo accumbens - Aumentan apetito
429
Aparato yuxtaglomerular
- Las células yuxtaglomerulares son células de músculo liso modificadas, con gránulos de renina - Células mesangiales extraglomerulares también se llaman células de Lacis
430
Inervación simpática del ojo
1. Axones de primer orden se originan en el hipotálamo y descienden en el tallo lateral al lado del tracto espinotalámico 2. Salen de la médula espinal en T1-T2 y alcanzan la cadena simpática paravertebral 3. Neuronas de segundo orden ascienden al ganglio cervical superior 4. Neuronas de tercer orden ascienden por el plexo carotídeo 5. Atraviesan los nervios ciliar y NC III para inervar el dilatador de la pupila y el tarsal superior (elevación del párpado superior)
431
Residuo post-miccional normal
<50 cc
432
Vías de señalización de hormonas
- cAMP (FLAT ChAMPs CHuGG): FSH, LH, ACTH, TSH, CRH, hCG, ADH (V2), MSH, PTH, calcitonina, histamina (H2), glucagón, GHRH - cGMP: BNP/ANP, NO - IP3 (GOAT HAG): GnRH, oxitocina, ADH (V1), TRH, histamina (H1), AT-II, gastrina - R-intracelular: progesterona, estrógenos, testosterona, cortisol, ALDO, vitamina D, T3/T4 - R-tirosina quinasa (MAP quinasa): insulina, IGF-1, FGF, PDGF, EGF - No-R-tirosina quinasa (JAK/STAT): EPO, trombopoyetina, G-CSF, prolactina, inmunomoduladores (citoquinas, IFN), GH
433
Cerebelo
- Lóbulo flóculo-nodular: recibe input del oído medio y núcleo vestibular y lleva info al núcleo vestibular - Pedúnculo cerebeloso inferior recibe input de propiocepción - Pedúnculo cerebeloso medio recibe input de la corteza contralateral - Núcleos profundos del cerebelo (dentado, emboliforme, globoso y fastigial) llevan info a la corteza contralateral desde el pedúnculo cerebeloso superior - Vermis: control de postura y coordinación axial a través de vías descendentes motoras mediales (corticoespinal anterior, reticuloespinal, vestibuloespinal y tectoespinal). Lesiones en este punto producen ataxia truncal (marcha inestable, base ancha) +/- vértigo y nistagmus si compromiso del vermis inferior y lóbulo floculonodular - Hemisferios: planeamiento y coordinación motora de las extremidades ipsilaterales a través de vías descendentes motoras laterales (corticoespinal lateral, rubroespinal). Lesiones en este punto se presentan con disdiadococinesia, disimetría y temblor de intención
434
Absorción de CHOs
- Solo en forma de monosacáridos: glucosa, galactosa y fructosa - Glucosa y galactosa por SGLT1 - Fructosa por GLUT 5 - Todo se transporta a sangre por GLUT 2
435
Pepsina
- Liberada en células principales del estómago - Digestión de proteínas - Pepsinógeno se convierte a pepsina (forma activa) por la presencia de H+ - Aumenta con ácido y estimulación vagal
436
Absorción de vitaminas y minerales
- Hierro como Fe+2 en duodeno - B12 y sales biliares en íleon terminal - Folato en intestino delgado
437
Función de la beta-hCG
Inicialmente es liberada por el sincitiotrofoblasto para mantener el cuerpo lúteo y así producir progesterona, necesaria para mantener el endometrio decidualizado y el embarazo hasta el desarrollo de la placenta. Alrededor de las 10 sem, el cuerpo lúteo se degenera y la placenta toma el rol de principal productor de progesterona para mantener la quiescencia uterina
438
Productos reguladores del TGI
439
Función de la adiponectina
- Secretada por tejido adiposo - Aumenta número de adipocitos sensibles a insulina - Estimula la beta-oxidación
440
SAAG
Albúmina suero - Albúmina ascitis - 1.1 o más: hipertensión portal - <1.1 otras causas de ascitis
441
Donantes y receptores de sangre
- A: donan a A y AB; reciben A y O - B: donan a B y AB; reciben B y O - AB: donan a AB; reciben A, B, AB y O - O: donan a A, B, AB y O; reciben O - Rh (+): donan a Rh (+); reciben Rh (+) (-) - Rh (-): donan a Rh (+) (-); reciben Rh (-)
442
Tipos de Acs según los grupos sanguíneos
- A: IgM anti-B - B: IgM anti-A - AB: ninguno - O: IgG > IgM anti-A y B - Rh (+): ninguno - Rh (-): IgG anti-D
443
Neutrófilos
- Células de inflamación aguda - fagocitos - Núcleo multilobulado - Gránulos: lisosomas - azurófilos (MPO, proteinasas, fosfatasa ácida, beta-glucuronidasa), fosfatasa alcalina leucocitaria, colagenasa, lisozima y lactoferrina - Quimiotoxinas: C5a, IL8, LTB4, 5-HETE, kalikreína, factor activador plaquetario, productos bacterianos (N-formilmetionina) - Inflamación: neutrofilia, desviación a la izquierda (aumento de bandas y metamielocitos en extendido), granulaciones tóxicas (gránulos azul oscuro), cuerpos de Döhle (azul claro, inclusiones periféricas) y vacuolas citoplasmáticas
444
Eritrocitos
- Células transportadoras de O2 y CO2 - Bicóncavos, anucleados, sin organelas - VM 120 días; 60-90 días en neonatos - Sustrato energético: glucosa - Transportador Cl/HCO3 en la membrana para transporte de CO2 a los pulmones - Tinción azulada (policromasia) con Giemsa-Wright de los reticulocitos (rRNA residual)
445
Plaquetas
- Pequeños fragmentos citoplasmáticos derivados de los megacariocitos - Anucleados - VM 8-10 días - Hemostasia 1º - Gránulos densos con calcio, ADP, serotonina e histamina; gránulos alfa con vWf, fibronectina, fibrinógeno y factor plaquetario 4 - 1/3 almacenado en el bazo - R-vWf: GpIb; R-fibrinógeno: GpIIb/IIIa
446
Monocitos
- En sangre; se diferencian a macrófagos en el tejido - Núcleo grande, en forma de riñón
447
Macrófagos
- Células presentadoras de Ags (MHC-II) y fagocitos - Citotoxicidad mediada por Acs - Granulomas - Nombre dependerá de cada tejido - Lípido A del LPS se une a su CD14 para iniciar shock séptico
448
Células dendríticas
- Células presentadoras de Ags (MHC-I y II) y fagocitos - Link entre sistema inmune innato y adaptativo
449
Eosinófilos
- Fagocito, núcleo bilobulado - Gránulos eosinofílicos con MBP, peroxidasa, proteína catiónica y neurotoxina - Defensa contra infecciones helmínticas - Eosinofilia (PACMAN Eats): parasites, asthma, chronic adrenal insufficiency, myeloproliferative disorders, allergies, neoplasia, eosinophilic granulomatosis with polyangiitis
450
Basófilos
- Reacciones alérgicas - Gránulos basófilos con heparina e histamina; síntesis de leucotrienos bajo demanda - Basofilia (raro): CML
451
Mastocitos
- Reacciones de hipersensibilidad tipo I - Gránulos basófilos - Unen Fc de IgE en su superficie, se degranulan y liberan histamina, heparina, triptasa, factores quimiotácticos de eosinófilos - Activados por C3a, C5a, IgE, trauma tisular - Vancomicina, opioides y contraste yodado: degranulación independiente de IgE
452
Linfocitos
- LT, LB y NK. Células grandes, redondas, poco citoplasma - NK: sistema inmune innato; induce apoptosis en células tumorales o infectadas por virus (no expresan MHC-I); gránulos con granzimas y perforinas - LT: inmunidad adaptativa celular; maduran en el timo; LT helper, reguladores y citotóxicos; 80% de los linfocitos circulantes - LB: inmunidad adaptativa humoral; maduran en médula ósea y viajan a tejidos linfoides periféricos; APC; se diferencian a plasmocitos y células de la memoria - Plasmocitos: producen Acs específicos; médula ósea (no circulan); cromatina “clock face”, núcleo eccéntrico, Golgi bien desarrollado y abundante RER
453
Hemostasia primaria: coágulo plaquetario
1. Lesión: daño endotelial expone el colágeno. Hay vasoconstricción mediada por endotelina y estimulación neural refleja 2. Exposición: liberación de vWf de los cuerpos de Weibel Palade de las células endoteliales y de los gránulos alfa plaquetarios. El vWf se une al colágeno expuesto. 3. Adhesión: unión de plaquetas al vWf a través de GpIb. Esto induce un cambio conformaciones y liberan ADP, calcio y TXA2. 4. Activación: ADP se une P2Y12 para ayudar a las plaquetas a adherirse al endotelio y esto, junto con el calcio, inducen la expresión de GpIIb/IIIa. TXA2 induce vasoconstricción. 5. Agregación: fibrinógeno favorece la agregación pegándose a la GpIIb/IIIa. Se forma un coágulo inestable 6. Hemostasia secundaria
454
Prueba de ristocetina
- Activa al vWf para unirse a la GpIb - Alteración de la prueba: enfermedad de vWf y síndrome Bernard Soulier
455
Cascada de coagulación
456
Fibrinolisis
457
Función de la proteína C y S
Inhiben al factor VIIIa y Va
458
Función de la antitrombina
Inhibe a la trombina (IIa) y a los factores VIIa, IXa, Xa, XIa y XIIa.
459
Índice de producción de reticulocitos (RPI)
- Mide la respuesta de la médula ósea a la anemia - RPI >3 indica adecuada respuesta; <2 es pobre respuesta - RPI = % reticulocitos (hematocrito actual / hematocrito normal) / tiempo de maduración
460
Síntesis de sales biliares
Colesterol libre se convierte en ácido cólico y quenodeoxicólico por la colesterol 7-alfa hidroxilasa. Luego se conjugan con glicina o taurina para mejorar su solubilidad y capacidad de emulsificación. Finalmente, son secretadas a los canalículos biliares. En la bilis, el colesterol que es liberado se vuelve un poco más soluble por la acción detergente de las sales biliares y la fosfatidilcolina (fosfolípido)
461
Schilling test
Administración de B12 con radiotrazador VO y 1 hora después se administra B12 IM sin radiotrazador. Se colecta la orina 24 horas para mirar la absorción. - Normal: al menos 10% de la B12 con radiotrazador en orina - Anormal: <10% de B12 con radiotrazador. Se debe repetir la administración oral pero con factor intrínseco. Si el contenido de orina es normal, se diagnostica anemia perniciosa; si es bajo, considerar malabsorción
462
Electroforesis de Hb
463
Coombs directo e indirecto (prueba antiglobulina)
464
Gap osmolar
465
Tracto espinotalámico ventral lleva:
Info de presión y tacto burdo
466
Diferencias entre VD y VI
467
Efecto de hormonas sexuales sobre el crecimiento óseo en la pubertad
El pico de crecimiento ocurre en la pubertad temprana por el feedback positivo de los estrógenos sobre la producción de GH. GH estimula la liberación de IGF-1, lo cual induce la diferenciación y proliferación de condrocitos en la placa epifisiaria.
468
Astrocitos
- Células gliales más grandes y abundantes en el SNC - Neuroectodermo - GFAP (+) - Soporte, reparación, retiro de exceso de NT, forman la BHE, reserva de glucógeno, gliosis reactiva en respuesta a lesión neuronal
469
Microglia
- Fagocitos del SNC - Mesodermo - Activación en respuesta a daño - Forman células multinucleadas en demencia por VIH
470
Células ependimarias
- Células cilíndricas ciliadas simples que tapizan el canal medular y los ventrículos - Neuroectodermo - Cilios: circulan LCR - Microvellosidades: absorben LCR - Plexo coroideo: síntesis de LCR
471
Mielina
- Aumenta la velocidad de conducción a lo largo de los axones. La conducción es saltatoria por los nódulos de Ranvier (muchos canales de sodio) - SNC (incluyendo NC II): síntesis por oligodendrocitos (neuroectodermo), una misma célula sintetiza la mielina de muchas neuronas; daño en EM, leucodistrofia - SNP (incluyendo NC III-XII): síntesis por células de Schwann (células de la cresta neural), marcador S100; una sola célula sintetiza la mielina de solo 1 axón; daño en Guillan Barré
472
Potencial de acción neuronal
1. PMR: canales de sodio y potasio cerrados (reposo) 2. Despolarización: apertura de canales de sodio 3. Repolarización: inactivación de canales de sodio y apertura de canales de potasio 4. Hiperpolarización: canales de K son lentos, por lo que hay una hiperpolarización. Canales de sodio vuelven a estado de reposo
473
Perfusión cerebral
- Depende de PaCO2 (PPC proporcional hasta que PaCO2 >90); PaO2 es importante si <50 - PPC = PAM - PIC
474
Ganglios basales
- Reciben información cortical y entregan feedback negativo a la corteza para modular el movimiento voluntario - Estriado: putamen (motor) + caudado (cognitivo) - Lentiforme: putamen + globo pálido - Vía directa (D1): estimula el movimiento - Vía indirecta (D2): inhibe el movimiento
475
Valores de espirometría normales
476
Auscultación en embarazadas
- S3 - Soplo de estenosis pulmonar - Hum venoso: supraclavicular derecho
477
Fases de crecimiento del cabello
478
Miosis y reflejo pupilar
- Primera neurona: núcleo Edinger-Westphal al ganglio ciliar a través del NC III - Segunda neurona: nervios ciliares cortos al músculo esfínter de la pupila Al poner luz, viaja por el NC II al núcleo pretectal en el mesencéfalo, el cual activa a ambos núcleos de Edinger-Westphal, produciendo miosis
479
Midriasis
- Primera neurona: hipotálamo hasta el centro cilioespinal de Budge (C8-T2) - Segunda neurona: sale por T1 hacia el ganglio cervical superior (a través de la cadena simpática cervical) - Tercera neurona: plexo carotídeo, seno cavernoso y entra a la órbita como el nervio ciliar largo para los dilatadores de pupila
480
Compartimentos corporales
ACT 60% PCT: - 2/3 LIC - 1/3 LEC
481
Barrera de filtración glomerular
- Capilares fenestrados - Membrana basal con colágeno tipo IV - Procesos de podocitos Cargada con glicoproteínas (-): previene entrada de albúmina (-)
482
Autorregulación del flujo sanguíneo renal
- Miogénico: aumento de PA - estiramiento de la arteriola aferente - vasoconstricción - disminución de la TFG - Tubuloglomerular: aumento de NaCl o toxicidad en el filtrado de la mácula densa - vasoconstricción de arteriola aferente - disminución de TFG
483
Flujo renal plasmático efectivo
Se estima con el clearance de PAH (se excreta casi completamente después de pasar por el riñón) RBF = RPF/(1-hematocrito) o con la fórmula de clearance —- 20-25% del GC (infraestimación leve)
484
Cambios en la dinámica glomerular
485
Tasa de reabsorción y secreción
- Carga filtrada = TFG x concentración plasmática - Tasa de excreción = flujo urinario x concentración urinaria - Tasa de reabsorción = filtrado - excretado - Tasa de secreción = excretado - filtrado - FeNa (fracción excretada de sodio)
486
Clearance de glucosa
- En glicemia normal (60-120), la glucosa se reabsorbe completamente en el TCP por el cotransportador Na/glucosa - Con 200 mg/dL en adultos, hay glucosuria, y en 375 mg/dL, los transportadores se saturan - En el embarazo, como hay un aumento de la TFG, se aumenta la filtración de todas las sustancias, por lo que es normal encontrar glucosuria en glicemia normal
487
Efecto de la dopamina sobre el riñón
- Dosis bajas: vasodilatador de arterias interlobulares y arteriolas aferente y eferente; sin cambio en la TFG - Dosis altas: vasoconstrictor