Pierre-Robin Sequence Flashcards

(16 cards)

1
Q

What is the classic triade of Pierre Robin sequence?

A
  • Micrognathia
  • Glossoptosis
  • Airway obstruction with or without cleft palate

Mandible appears hypoplastic and may require intubation with a nasal feeding tube.

How well did you know this?
1
Not at all
2
3
4
5
Perfectly
2
Q

What is the multidisciplinary team approach for Robin sequence? What associated syndromes do you have to worry about?

A
  • Cleft/craniofacial specialists
  • Genetic evaluation for conditions like Stickler syndrome, velocardiofacial syndrome, hemifacial microsomia, Treacher Collins syndrome, Nager syndrome, CHARGE syndrome

This approach addresses mandibular hypoplasia, feeding difficulties, and airway obstruction.

How well did you know this?
1
Not at all
2
3
4
5
Perfectly
3
Q

What is the most important aspect of the work-up for Pierre Robin sequence?

A

Airway evaluation
-Obstructive sleep apnea assessment with polysomnography
-Bronchoscopy, and nasoendoscopy to identify airway obstruction.
- Provides crucial information re: subglottic pathology including laryngomalacia, tracheomalacia, and subglottic webs
- There may be more than 1 level of obstruction
- MRI and CT for 3D reconstructions to evaluate airway potency

How well did you know this?
1
Not at all
2
3
4
5
Perfectly
4
Q

What are the treatment strategies based on severity for Robin sequence?

A
  • Prone positioning for mild cases (70%)
  • Tracheostomy for severe cases (10%)
  • Controversial management for intermediate severity (20%)
    • Nasopharyngeal airway, tongue-lip adhesion, distraction osteogenesis
  • Consider upright feeding, NG tubes, endotracheal intubation for early management

Additional obstructive pathology should be identified during work-up.

How well did you know this?
1
Not at all
2
3
4
5
Perfectly
5
Q

What is the role of a nasopharyngeal airway in treatment of Pierre Robin Sequence?

A
  • Minimally invasive
  • Low complication rate
  • most successful in nonsyndromic cases
  • Overcomes glossoptosis and facilitates airflow into larynx

Feeding with nasogastric tube until oral intake is tolerated.

How well did you know this?
1
Not at all
2
3
4
5
Perfectly
6
Q

Describe the role and procedure for tongue-lip adhesion in PRS.

A

Procedure
* Removal of rectangular patch of mucosa on underside of tongue encompassing floor of mouth, alveolus, and lower lip
* Tongue advanced forward and lateral mucosal incisions sutured to one another
* Important to suture genioglossus and orbicularis muscle as part of repair

How well did you know this?
1
Not at all
2
3
4
5
Perfectly
7
Q

What are the principles of distraction osteogenesis? Describe the distraction process.

A
  • Latency: Device held in original position (no force applied) - period between osteotomy and commencement of distraction.
    • May begin distraction the following day in neonates (0-72 hrs)
    • Delay for 5 -7 days in older patients
  • Activation: Distractor separates bone segments = active distraction with production of generate.
    • Bone stimulated by tension and stress, with ossification from either end of the central fibrous zone (rate = mm/ day, rhythm = x/day)
    • Neonates: 2 mm/day (1 mm 2x/day)
    • Older: 1 mm/day (0.5 mm 2x/day)
  • Consolidation: Distraction complete. Distractors maintained in position for 4 to 8 weeks (consolidation period is typically twice the duration of the active distraction).
    • Ossification confirmed with X-ray or CT scan - really just checks for device stability.. there is no radiographic evidence of bone in the zone of distraction at the time of device removal.
How well did you know this?
1
Not at all
2
3
4
5
Perfectly
8
Q

What are the distraction rates for neonates and older patients?

A
  • Neonates: 2 mm/day (1 mm 2×/day)
  • Older patients: 1 mm/day (0.5 mm 2×/day)

These rates are crucial for effective bone separation.

How well did you know this?
1
Not at all
2
3
4
5
Perfectly
9
Q

What are the complications associated with distraction osteogenesis?

A
  • Loosening of pins
  • Scarring
  • Damage to tooth buds

Complications can be more severe compared to other procedures.

How well did you know this?
1
Not at all
2
3
4
5
Perfectly
10
Q

What is the long-term superiority of mandibular distraction osteogenesis (MDO) over tongue-lip adhesion (TLA)?

A
  • More effective in preventing tracheostomy
  • Avoiding gastrostomy

However, complications are more common and can be severe (open-bite deformity, dental complications, facial nerve injuries).

How well did you know this?
1
Not at all
2
3
4
5
Perfectly
11
Q

How do you characterize mandibular hypoplasia?

A

Smaller volume
Shorter ramus
Obtuse symphyseal angle

How well did you know this?
1
Not at all
2
3
4
5
Perfectly
12
Q

What types of devices are available for mandibular distraction osteogenesis? Pro’s and Con’s?

A
  • Internal: buried devices placed directly on bone
    • Advantages: minimizes cutaneous scarring, less stigmatizing, less likely to become dislodged.
    • Disadvantages: committed to single vector determined at time of placement, more difficult to apply, open procedure requiring anesthesia for removal.
  • External: percutaneous pins fixed in uniplanar or multi planar mandibular distraction device or rigid external distraction halo device to control segments.
    • Advantages: easier to apply and remove, better control of sevements with multiple vectors employed
    • Disadvantages: socially stigmatizing, maybe dislodged, percutaneous pins fixed in-site scars may require revision.
How well did you know this?
1
Not at all
2
3
4
5
Perfectly
13
Q

What are some advantages of mandibular distraction osteogenesis?

A

Substantial airway volume increases often result in decanulation of tracheostomy dependent patients and improvements in apnea-hypopnea indices.

Literature indicates long-term superiority of mandibular distraction osteogenesis over tongue lip adhesion as its more effective in preventing tracheostomy and avoiding gastrostomy.

How well did you know this?
1
Not at all
2
3
4
5
Perfectly
14
Q

Describe the technique used in the procedure for mandibular distraction osteogenesis.

A
  • 3D planning and computer-aided designed used for mandibular distraction
  • Submandibular incision for access to angle of mandible (Risdon)
  • TIP: Typically the osteotomy is not completed until after the distraction device is secured, because mobility of the ramus after completion makes device application significantly more difficult.
  • Bilateral bicortical osteotomies posterior to developing tooth buds
    • L-shaped or straight vertical on ramus to give horizontal advancement
    • Oblique osteotomy on lower ramus give horizontal and vertical advancement
    • Beware of facial nerve branches and inferior alveolar nerve
  • Devices placed parallel and co-linear with each other
  • Complete the osteotomies and confirm completion by activating the device
  • close
How well did you know this?
1
Not at all
2
3
4
5
Perfectly
15
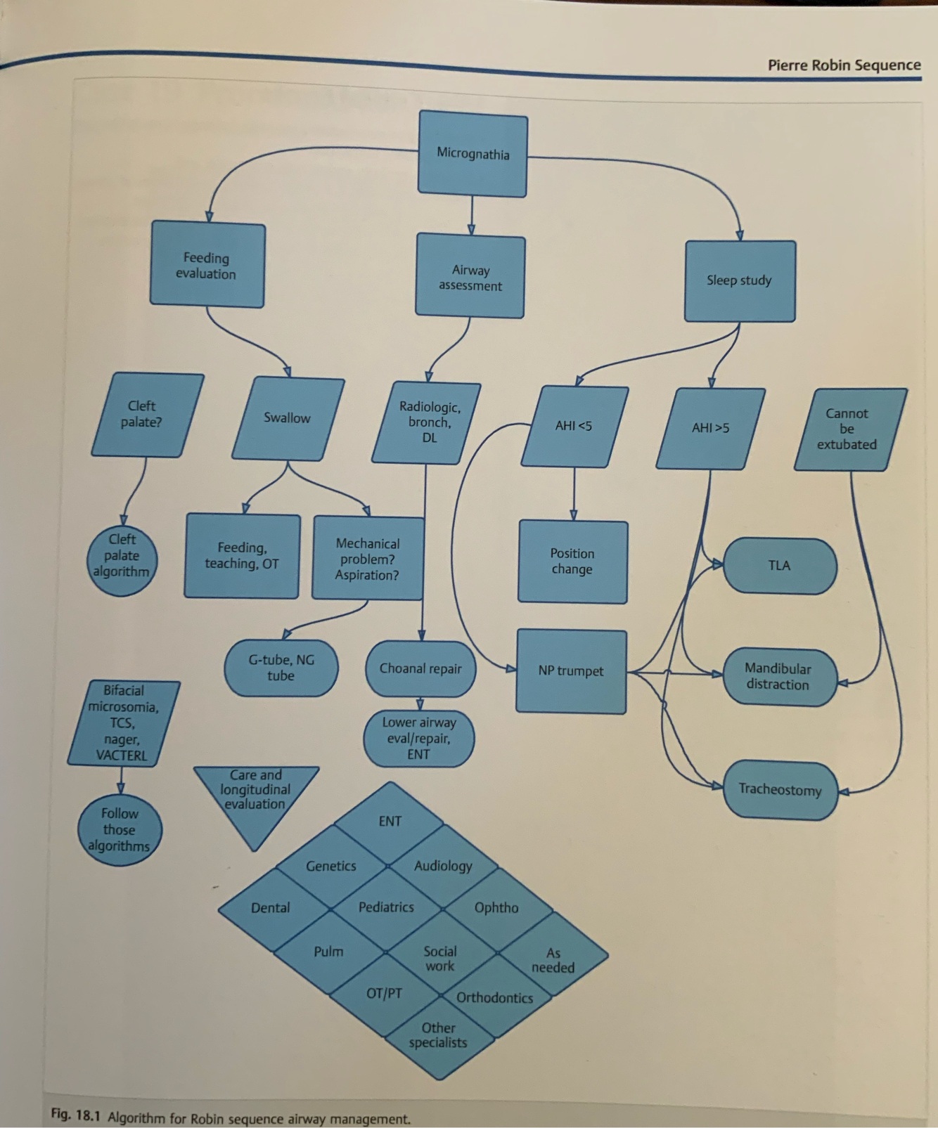
Q

Describe the algorithm used in managing PRS/ micrognathia.

A
How well did you know this?
1
Not at all
2
3
4
5
Perfectly
16
Q

Describe the critical errors that can be made in a Pierre Robin Sequence case.

A
  • Forgetting to incorporate a multidisciplinary team in the care
  • Failure to perform endoscopic evaluation and polysomnogram to rule out non retroglossal causes of airway obstruction prior to initiating surgical management
  • Moving directly to surgical intervention without attempting noninvasive management to alleviate airway obstruction