Practical Sheet 10 Computer Structure and Functions Flashcards

(14 cards)

1
Q
  1. What is Computer Architecture? What is a computer Organisation? What are the main differences between them, explain using examples?
A

Computer Architecture refers to those attributes of a system visible to a programmer, they’ve got a direct impact on the logical execution of a program. (Design a house, a schema)

Computer Organization refers to the operating units and their interconnections. They include those hardware details transparent to the programmer, such as control signals; interfaces between the computer and peripherals; and the memory technology used.
(Building a house by bricks & technology)

Examples of architectural attributes include the instruction set, the number of bits used to represent various data types (e.g., numbers, characters), I/O mechanisms, and techniques for addressing memory.

Differences between them are that architecture is visible to the programmer only, the only logical way is considered, and for the organization, these are components and units that are important.

How well did you know this?
1
Not at all
2
3
4
5
Perfectly
2
Q
  1. What are the four main functions of a computer?
A

Data processing, Data Storage, Data movement, Control

How well did you know this?
1
Not at all
2
3
4
5
Perfectly
3
Q
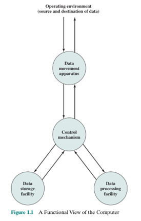
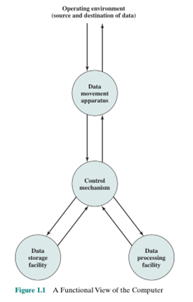
  1. Explain the functional view of a computer with the help of a flow chart.
A

There are a few options that can be performed:

The computer can function as a data movement device, simply transferring data from one peripheral or communication line to another.

It can also function as a data storage device, with data transferred from the external environment to computer storage (read and write).

The final two diagrams show operations involving data processing, on data either in storage or on route between storage and the external environment.

How well did you know this?
1
Not at all
2
3
4
5
Perfectly
4
Q
  1. Explain with a simple diagram the internal structure of the computer.
A

Central Processing unit (CPU): controls the operations of the computer and performs its data processing functions; often simply referred to as processor.

Main Memory: Stores Data

Input/Output: Moves data between the computer and its external environment.

System interconnection: Some mechanism that provides for communication among CPU, main memory, and I/O. A common example of system interconnection by means of a system bus, consisting of several conducting wires to which all the other components attach.

How well did you know this?
1
Not at all
2
3
4
5
Perfectly
5
Q
  1. List and define the main structural components of a processor (CPU).
A

Control Unit: Controls the operation of the CPU and hence the computer.

Arithmetic and logic unit (ALU): Performs the computer’s data processing functions.

Registers: Provides storage internal to the CPU.

CPU interconnection: Some mechanism that provides for communication among the control unit, ALU, and registers.

How well did you know this?
1
Not at all
2
3
4
5
Perfectly
6
Q
  1. What was the main technology used in the first generation of computers? Describe its technology.
A

The first generation had a different organization as it was using the Vacuum Tubes

How well did you know this?
1
Not at all
2
3
4
5
Perfectly
7
Q
  1. What is ENIAC and explain its working process (e.g., accumulators)?
A

ENIAC (Electronic Numerical Integrator and Computer). It was a decimal machine, not a binary. Each accumulator could hold a 10-digit decimal number so I assume that accumulating more accumulators would benefit in higher results in the calculations. It was the memory of that computer being capable to hold such a big number in the memory. The major drawback of the ENIAC was that it had to be programmed manually by setting switches and plugins and unplugging cables.

How well did you know this?
1
Not at all
2
3
4
5
Perfectly
8
Q
  1. What is the stored-program concept?
A

The storage of instructions in computer memory enables it to perform a variety of tasks in sequence or intermittently.

How well did you know this?
1
Not at all
2
3
4
5
Perfectly
9
Q
  1. Explain with a simple diagram of von Neumann machine architecture.
A

The main memory, stores both the program or instructions and the data.

CPU – inside the processor, there is an Arithmetic logic unit (CA) aa and Program control unit (CC)

An arithmetic and logic unit (ALU) capable of operating on binary data.

A control unit interprets the instructions in memory and causes them to be executed.

Input and Output equipment is operated by the control unit.

How well did you know this?
1
Not at all
2
3
4
5
Perfectly
10
Q
  1. What is the difference between ALU and control units?
A

CU
It directs the system and executes the instructions entered by the user. It directs and coordinates most of the operations in the computer.

ALU
To perform arithmetic operations, comparison operations, and other operations. It performs all the tasks to complete all those instructions.

How well did you know this?
1
Not at all
2
3
4
5
Perfectly
11
Q
  1. Explain IAS memory structure.
A

IAS memory structure because it is a stored program concept, we need to have the memory to store both (Numbers data and the instruction. It had 1000 locations (0-999). There are two types of words. The first one is a number word that uses a sign-magnitude of 40 bits in total, the highest bit is a sign bit rest of it is a number.

The second one is Instruction word, they store 20 bits in the left instruction and 20 bits in the right instruction. 8 bits are used for the opcode and 12 bits for the address. Opcodes are already pre-written instructions for example for addition or subtraction and that are stored in the memory.

How well did you know this?
1
Not at all
2
3
4
5
Perfectly
12
Q
  1. What are the differences between Number and Instruction words in IAS computers?
A

Numbers are represented in binary form, and each instruction is a binary code.
Each number is represented by a sign big and a 39-bit-value.
The difference between them is that the number has a sign bit before that, where the instruction is built out of 40 bits.

How well did you know this?
1
Not at all
2
3
4
5
Perfectly
13
Q
  1. What are opcodes and addresses in instruction words?
A

The opcode is an 8-bit operation that specifies the operation to be performed. The address is the place where the opcode needs to be performed.

How well did you know this?
1
Not at all
2
3
4
5
Perfectly
14
Q
  1. What are the advantages and disadvantages of von Neumann’s architecture?
A

This has a single common memory space where both program instructions and data are stored.
There is a Single data bus that fetches data and instructions.
The execution time taken by the CPU to fetch a program is high.

The key advantage of the von Neumann architecture is flexibility
The advantage is its simplicity and economy.

How well did you know this?
1
Not at all
2
3
4
5
Perfectly