When must a pilot file an IFR flight plan?
Prior to entering controlled airspace, the pilot must submit a complete flight plan and receive a clearance from the appropriate ATC if weather conditions are below VFR minimums
If weather conditions are above VFR minimums, you may pick up the filed flight plan at another time suitable to the operation
What is the recommended time before departure to file a flight plan?
The pilot should file a flight plan at least 30 minutes prior to departure to preclude a possible delay in receiving clearance, among other causes for delay
When will ATC delete from the system a departure flight plan that has not been activated?
Most centers have a set parameter of 2 hours after the proposed departure time
A pilot should contact ATC if being delayed more than 2 hours and advise them of a new departure time and keep that flight plan active
When can you cancel your IFR flight plan?
An IFR flight plan may be canceled at any time the flight is operating in VFR conditions outside of Class A airspace
Pilots must be aware that other procedures may be applicable to a flight that cancels an IFR flight plan within an area where a special program, such as a designated TRSA, Class C airspace, or Class B airspace has been established
After filing an IFR flight plan, can you depart VFR and pick up your IFR clearance in the air?
Yes, but this changes the takeoff responsibilities for you and for ATC
When departing VFR, your responsibilities include:
Traffic separation
Terrain and obstruction clearance
Maintaining VFR at all times (no IMC until you have received your IFR clearance)
The requested altitude on your FAA flight plan form represents which altitude for the route of flight: the initial, the lowest, or the highest?
Enter only the initial requested altitude
When more than one altitude or flight is desired, you can make the request directly to the controller
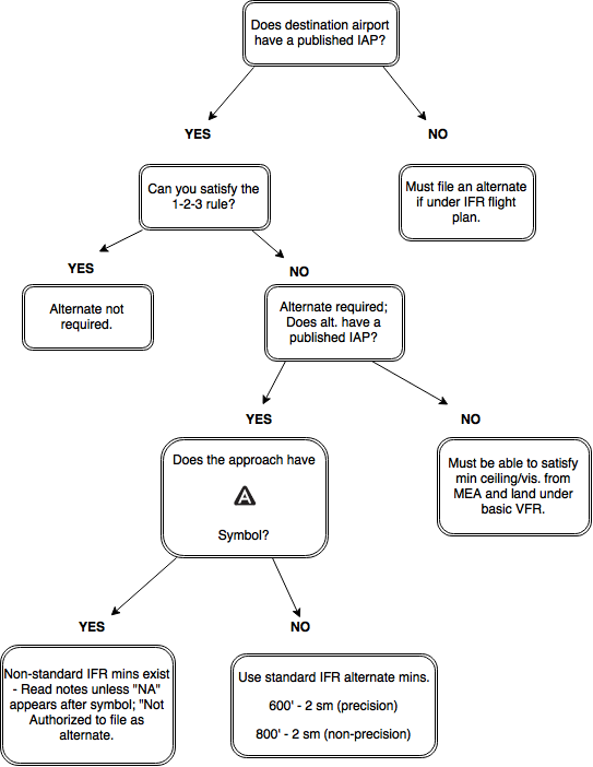
When is an alternate airport required to be filed?
1-2-3 Rule
IF, 1 hour before to 1 hour after your planned ETA at the destination airport, the weather is forecast to be at least:
2,000-foot ceilings
3 statute miles visibility
No alternate required
If less than 2,000 and 3 miles, an alternate must be filed
When an alternate airport is required to be filed, an alternate must be filed using what criteria?
If an IAP is published for the airport, the alternate airport minimums specified in that procedure or, if none are specified, the following minimums are:
Precision approach: 600-foot ceilings and visibility 2 statute miles
Nonprecision approach: 800-foot ceilings and visibility 2 statute miles
If no IAP has been published, the ceiling and visibility requirements are those allowing descent from the MEA, approach, and landing under basic VFR

During preflight planning, you notice that your destination airport has no published IAP. The weather is forecast to be 3,000-foot ceilings with 5 SM visibility within 1 hour before to 1 hour after your ETA. Are you required to file an alternate airport?
Yes
Per 14 CFR Part 91.169, each person filing an IFR flight plan must include in it the following information:
Information required under 14 CFR 91.153 (VFR flight plan information)
An alternate airport
An alternate must be filed in the IFR flight plan unless the following conditions are met:
The first airport of intended landing has a Part 97 standard instrument approach procedure (SIAP) or a special IAP issued by the Administrator
Appropriate weather reports or weather forecasts, or a combination of them, indicate that alternate minimums are met (1-2-3 rule)
What is the definition of the term “ceiling”?
A “ceiling” is the lowest layer of clouds or obscuring phenomenon reported as “broken” (BKN) or “overcast” (OVC)
Cannot be classified as “thin” or “partial”
What minimums are to be used on arrival at the alternate airport?
If an instrument approach procedure has been published for that airport, the minimums specified in that procedure are used
What restrictions apply concerning filing an airport as an alternate when using TSO-C129 and TSO-C196 (non-WAAS) GPS equipment?
Non-WAAS equipped users may file a GPS-based instrument approach procedure at either the destination or the alternate, but not at both locations
When flying a non-WAAS GPS (TSO-C129/C196) equipped aircraft, what are the applicable alternate airport weather minimums (MDA/DA) for the GPS-based IAP?
At the alternate airport, pilots may plan for applicable alternate airport weather minimums using:
LNAV or circling MDA
LNAV/VNAV decision altitude (DA) if equipped with and using approved baro-VNAV equipment
RNP 0.3 DA on an RNAV (RNP) IAP if specifically authorized with approved baro-VNAV equipment
To take advantage of a GPS-based IAP at an alternate airport, what must the pilot have completed beforehand?
To take advantage of this option the pilot must:
Ensure the navigation system has fault detection and exclusion (FDE) capability
Perform a preflight RAIM prediction that the airport where the RNAV (GPS) approach will be flown
Have a proper knowledge and any required training and/or approval to conduct a GPS-based IAP
If the above conditions cannot be met, any required alternate airport must have an approved IAP other than GPS that is anticipated to be operational and available at the ETA, and which the aircraft is equipped to fly
What instrument approach procedures may you flight plan to use as the planned approach at the required alternate when using TSO-C145/C146 (WAAS) equipment?
WAAS-equipped GPS aircraft allow for the pilot(s) to use any instrument approach procedure authorized for use with their WAAS avionics as the planned approach at a required alternate, with certain restrictions
What restrictions apply to flight planning when using WAAS avionics at the alternate airport?
When using WAAS at an alternate airport, flight planning must be based on the LNAV or circling minimums
Non-precision weather requirements (800-2) must be used for planning
Upon arrival at an alternate, when the WAAS system indicates some form of vertical guidance (VNAV/LNAV or LPV), then the vertical guidance may be used to complete the approach using the displayed level of service