Varför utförs preoperativ funktionsutredning före kirurgisk åtgärd av lungcancer?
Vilka funktionstester används för preoperativ riskbedömning?
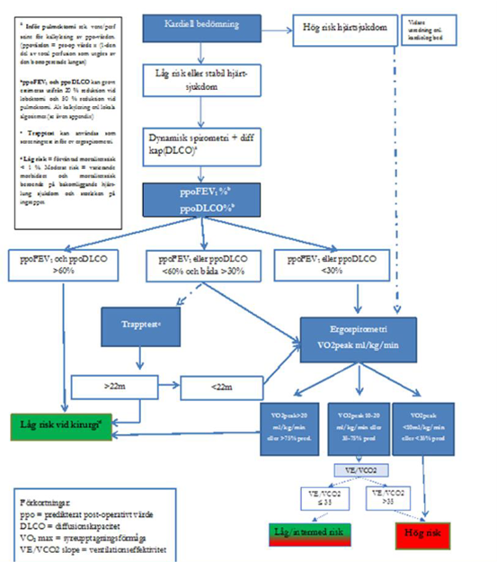
Algoritm för preoperativ funktionsbedömning?


Man, 74 år
Vilken behandling är att rekommendera i nuläget?
Kan vi inte svara på, vi behöver göra kardiopulmonell utredning
Dynamisk spirometri
Vi måste gå vidare trapptest och/eller ergospirometri
Vilken behandling är att rekommendera i nuläget?

Man, 76 år
Vi behöver göra kardiopullmonel utredning
Så vi får gå vidare trapptest eller ergospirometri
Vilken behandling är att rekommendera i nuläget?


Alla lungcancerpatienter som planeras för kirurgi ska göras vad innan det blir aktuellt?