Probabilidade Flashcards

(90 cards)

1
Q

Princípio do Teorema Central do Limite

A

AS MÉDIAS DE AMOSTRAS GRANDES E ALEATÓRIAS SÃO APROXIMADAMENTE NORMAIS.

O teorema central do limite é um teorema fundamental de probabilidade e estatística.
O teorema descreve a distribuição da média de uma amostra aleatória de uma população
com variância finita. Quando o tamanho amostral é suficientemente grande, a distribuição da média é uma distribuição aproximadamente normal.

O teorema aplica-se independentemente da forma da distribuição da população. Muitos
procedimentos estatísticos comuns requerem que os dados sejam aproximadamente
normais. O teorema central do limite permite a aplicação destes procedimentos úteis a populações que são fortemente não normais.
A maioria das distribuições não são normais, todavia é necessário tentar aproximá-las do
normal. Por esse teorema, quanto maior for a amostra, a tendência é que ela se torne normal.

ATENÇÃO!!!
Esse teorema é o responsável por dar vida à distribuição normal.

Aumentando a distribuição de elementos, se chegará a uma distribuição normal.

How well did you know this?
1
Not at all
2
3
4
5
Perfectly
2
Q

(COSEAC/ANCINE/ESPECIALISTA EM REGULAÇÃO) O princípio do Teorema Central do Limite, aplicado a testes estatísticos, descreve que;
a. a distribuição amostral das médias, aplicada a toda e qualquer população, tenderá à
distribuição normal, desde que o tamanho da amostra seja suficientemente grande;
b. quanto mais o tamanho da amostra aumenta, mais a forma da distribuição amostral
da média distancia-se da forma da normal;
c. o resultado da pesquisa aplicada a qualquer população reproduz melhor a realidade
quando as variáveis são previstas;
d. se a relação entre variáveis é muito grande na amostra pesquisada, o valor encontrado pode ser o mesmo que em um estudo baseado em uma pequena amostra;
e. o tamanho da amostra aumenta e a forma da distribuição amostral desaparece.

A

LETRA A.

O teorema trata sobre inserir elementos e calcular as médias, tendendo à distribuição normal.

How well did you know this?
1
Not at all
2
3
4
5
Perfectly
3
Q

(COSEAC/DATA PREV/ANALISTA DE TECNOLOGIA DA INFORMAÇÃO-ANÁLISE DE INFORMAÇÕES) O Teorema central do limite aplica-se a qualquer população com_________ finito(a), _________ da forma da distribuição original. Entretanto, quanto
mais a população original se _________ da distribuição normal, _________ é o tamanho da amostra necessário para assegurar a normalidade da distribuição amostral.
Os termos que completam adequadamente o trecho acima são, respectivamente:
a. desvio-padrão / independente / afasta /maior;
b. média / dependente / afasta /maior;
c. desvio-padrão / dependente / aproxima /menor;
d. variância / dependente / afasta /maior;
e. média / independente / aproxima /menor.

A

a. desvio-padrão / independente / afasta /maior;

How well did you know this?
1
Not at all
2
3
4
5
Perfectly
4
Q

Análise da Curva

A

Essa curva sempre irá trabalhar com dois parâmetros:
* Média
* Desvios-padrão

Na notação, esses parâmetros aparecem. Em uma população com distribuição não
normal, aumenta-se os elementos, transforma-se em normal e, com os dois parâmetros, vai
ser possível analisar a curva:

As variáveis são simétricas. O foco do estudo é a área que está abaixo da curva, isto é,
a probabilidade.
0 ≥ p (n) ≤ 1

A área, ou probabilidade de baixo da curva, limitada por mais um desvio-padrão e menos
um desvio-padrão, corresponde a 68%. Para menos dois e mais dois desvios-padrão, aproximadamente, 95%. Para menos e mais 3 desvios–padrão, 99,7%.

How well did you know this?
1
Not at all
2
3
4
5
Perfectly
5
Q

Exemplo: Considere uma população de uma cidade A e uma outra cidade B. Suponhamos
que todas as pessoas tenham informado as respectivas alturas (em centímetros). E deseja-se
fazer uma comparação entre tais populações. Considere a tabela:
Um pesquisador deseja sortear aleatoriamente pessoas para fazer um certo estudo em
relação ao crescimento e para isso gostaria de pessoas com mais de 1,80 m.
Em qual das populações será mais fácil encontrar pessoas com tais características?

Qual das duas populações possui maior probabilidade de escolher alguém entre
1,75 e 1,80?

A

ATENÇÃO!!!
Não cabe comparar o tamanho das curvas.

Na população B, é possível perceber que mais de 50% da população tem entre de 1,75
a 1,80 m e menos de 50% da população A tem entre de 1,75 a 1,80 m.
Desse modo, a população B possui maior probabilidade.

How well did you know this?
1
Not at all
2
3
4
5
Perfectly
6
Q

DISTRIBUIÇÃO NORMAL PADRÃO

A
  • É uma distribuição normal com média igual a 0 e desvio padrão igual a 1;
  • Geralmente a variável aleatória associada à distribuição normal padrão é a letra Z;
  • Notação: Z ~ N(0,1), ou seja, µZ = 0 e σZ = 1;
  • Toda variável X ~N (µ, σ2) deve ser transformada em Z ~ N(0,1), para que se possam
    realizar os cálculos de probabilidade.
    Na prática, deseja-se calcular probabilidades para diferentes valores da média µ e
    desvio padrão σ.
    Para isso, a variável X, cuja distribuição é N (µ, σ), é transformada em uma forma
    padronizada Z com distribuição N(0,1) (distribuição normal padrão), pois tal distribuição
    é tabelada.
    A quantidade Z é dada por:
How well did you know this?
1
Not at all
2
3
4
5
Perfectly
7
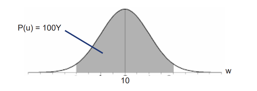
Q

(CESPE) O valor diário (em R$ mil) apreendido de contrabando em determinada região do país é uma variável aleatória W que segue distribuição normal com média igual a R$ 10 mil e desvio padrão igual a R$ 4 mil. Nessa situação hipotética,
A razão segue distribuição normal padrão.

A
How well did you know this?
1
Not at all
2
3
4
5
Perfectly
8
Q

(FADESP/2020/UEPA/TÉCNICO DE NÍVEL SUPERIOR/ESTATÍSTICA) A variável aleatória X tem distribuição normal com média µ = 2 e variância σ2= 9. Seja Y uma variável aleatória definida por Y = 2X + 1. Nestas condições, pode-se afirmar que Y tem distribuição:
a. normal com média µ = 2 e variância σ2= 30.
b. qui-quadrado com µ =5 e variância σ2= 36.
c. normal com média µ = 5 e variância σ2= 9.
d. normal com média µ = 5 e variância σ2= 36.

A

d. normal com média µ = 5 e variância σ2= 36.

A variável X depende da variável Y.
X ~N (2,9)
Y ~N (…,…)

Y= 2x+1
µY = 2. µx + 1
µY = 2. 2 + 1 = 5

Variância: y = 2x + 1
S²Y= 2. S²x + 1
S²Y= 2. 9 + 1
(a variância não se altera com a soma ou subtração de uma constante, dessa forma desconsidera-se o 1)
S²Y= (2)². 9
(Em caso da multiplicação com uma constante, a variância relaciona-se com o quadrado da constante, nesse caso 2²)
S²Y= 4. 9
S²Y= 36
Com isso, Y ~N (5, 36)

How well did you know this?
1
Not at all
2
3
4
5
Perfectly
9
Q

(NC-UFPR/PREFEITURA DE CURITIBA/AUDITOR FISCAL DE TRIBUTOS MUNICIPAIS/2019) Para uma determinada profissão, sabe-se que o salário é uma variável aleatória que possui distribuição Normal com média R$ 5.000,00 e um desvio padrão de R$ 800,00. Nesse caso, qual é a probabilidade de que um salário seja maior que
R$ 7400,00?
a. menor que 0,01.
b. 0,16.
c. 0,48.
d. 0,58.
e. maior que 0,99.

A

LETRA A.

How well did you know this?
1
Not at all
2
3
4
5
Perfectly
10
Q

EXEMPLOS PRÁTICOS
Exemplo 1: Analistas da linha de produção calcularam o tempo médio de 75 segundos e
desvio padrão de 6 segundos para a montagem de uma peça. Qual a probabilidade de um
trabalhador levar um tempo menor ou igual a 81 segundos?

A

Resposta:
P (Z ≤ 1) = 84,13%.

How well did you know this?
1
Not at all
2
3
4
5
Perfectly
11
Q

(2020/CESPE/CEBRASPE/MINISTÉRIO DA ECONOMIA/TECNOLOGIA DA INFORMAÇÃO - CIÊNCIA DE DADOS): Um levantamento amostral proporcionou as estatísticas precedentes, referentes a determinada variável quantitativa X. Considerando essas informações e que a variável X é composta por 1240 observações, julgue o item subsequente.
O desvio padrão de X foi inferior a 6.

A

CERTO.

N = 1240
Moda/mediana/média: são medidas de centralidade.
Para calcular o desvio padrão, temos que calcular primeiro a variância, onde a variância
nada mais é do que média do quadrado dos desvios divididos por N ou N-1, dependendo
se for amostra ou população e seguida se extrai a raiz quadrada para encontrar o desvio padrão.
Está te obriga a saber como se relacionam esses parâmetros (moda/mediana/média).
Valor mínimo: 5
Valor médio: 10

Valor máximo: 15
5 ———10 ————15
Desvio padrão é aquilo que desvia que se afasta da média. O desvio padrão possui a mesma unidade da média aritmética. A variância por sua vez é elevada ao quadrado.

How well did you know this?
1
Not at all
2
3
4
5
Perfectly
12
Q

ECONOMIA/TECNOLOGIA DA INFORMAÇÃO - CIÊNCIA DE DADOS): Um levantamento amostral proporcionou as estatísticas precedentes, referentes a determinada variável quantitativa X. Considerando essas informações e que a variável X é composta por 1240 observações, julgue o item subsequente.

Se A e B são as respectivas quantidades de observações da variável X que são iguais
a 9 e 10, então é correto afirmar que B>A.

A

ERRADO.

Quantidade de observações nada mais é do que a frequência.
A frequência de A: é 9
A frequência de B: é 10

Obs.: frequência se refere a moda, pois “moda” é aquilo que possui maior frequência.

Neste exemplo quem possui a maior frequência é o 9, posto que ele é a moda.

How well did you know this?
1
Not at all
2
3
4
5
Perfectly
13
Q

(2020/CESPE/CEBRASPE/MINISTÉRIO DA ECONOMIA/TECNOLOGIA DA INFORMAÇÃO - CIÊNCIA DE DADOS): Um levantamento amostral proporcionou as estatísticas precedentes, referentes a determinada variável quantitativa X. Considerando essas informações e que a variável X é composta por 1240 observações, julgue o item subsequente.
A quantidade de observações da variável X maiores ou iguais a 9 é igual ou superior a 620.

A

CERTO.

N = 1240
Nós temos 1240 observações.
Mediana: medida de posição. Se eu falo em mediana os valores têm que estar em rol (ordem crescente ou decrescente).
Mediana: 9
Obs.: quando se tem uma quantidade ímpar de elementos, será possível encontrar o elemento central. Todavia, diante de uma quantidade par de elementos, não será possível obter esse elemento, sendo necessário realizar a média aritmética.

How well did you know this?
1
Not at all
2
3
4
5
Perfectly
14
Q

(2020/CESPE/CEBRASPE/MINISTÉRIO DA ECONOMIA/TECNOLOGIA DA INFORMAÇÃO - CIÊNCIA DE DADOS): Um levantamento amostral proporcionou as estatísticas precedentes, referentes a determinada variável quantitativa X. Considerando essas informações e que a variável X é composta por 1240 observações, julgue o item subsequente.
O terceiro quartil da variável X foi inferior a 9.

A

ERRADO.

Mediana: 9
Se o Q2 é menor do que o Q3, não tem como o Q2 ser inferior a 9.
O Q3 é maior do que o Q2.

How well did you know this?
1
Not at all
2
3
4
5
Perfectly
15
Q

(2018/CESPE/POLÍCIA FEDERAL/AGENTE DE POLÍCIA FEDERAL). O valor diário (em R$ mil) apreendido de contrabando em determinada região do país é uma variável aleatória W que segue distribuição normal com média igual a R$ 10 mil e desvio padrão igual a R$ 4 mil.

Nessa situação hipotética,
P(W > R$ 10 mil) = 0,5.

A

CERTO.

Variável W que segue uma distribuição normal (10, 4). Os valores não foram padronizados.

Área é sinônimo de probabilidade.

How well did you know this?
1
Not at all
2
3
4
5
Perfectly
16
Q

Exemplo: Em uma região, o QI das pessoas adultas segue a distribuição normal com
média de 100 pontos e desvio-padrão de 15 pontos. Escolhendo uma pessoa ao acaso, qual
a probabilidade desta pessoa ter QI menor que 75 pontos?

A

A reta é variável X.
50% das pessoas possuem menos de 100 pontos com relação ao seu QI, enquanto 50%
das pessoas dessa mesma população possuem acima de 100 pontos com relação ao seu QI.
A média é 100 pontos. E a distribuição normal é uma distribuição simétrica, 50% das pessoas tem menos de 100 pontos com relação ao seu QI e 50% da população tem acima de
100 pontos com relação ao seu QI.

Para achar o valor de X tem que padronizar, chamar ela de Z, vai deixar de ser normal e
passar a ser normal padrão e deve-se ver quem é esse valor 75 dentro da tabela de distribuição de padrão acumulada.
P(x < 75) = P(Z < z)
Essa variável de X precisa ser padronizada. E o 75 que é realidade, é preciso verificar quem é ele na tabela. Para que enfim possa-se encontrar qual é a probabilidade.

Z = (X - μ) / σ
Z = -25/15 = -1,67
P(x < 75) = P(Z < z) = P (Z< -1,67)
P(x < 75) = P(Z < z) = P (Z<-1,67) = 0,0475 → 4,75y
Sendo assim, temos que a probabilidade de uma pessoa nessa população ter QI menor
que 75 pontos é de 4,75%.

How well did you know this?
1
Not at all
2
3
4
5
Perfectly
17
Q

Exemplo: A equipe interna de uma empresa audita balanços contábeis e demora em
média 40 min. e desvio-padrão de 12 min. Uma empresa de Contabilidade afirma que pode
realizar essa atividade em 25 min. em média. Qual a probabilidade dessa afirmação ser
verdadeira?

A

Z = (X - μ) / σ
Z = (25-40)/12
Z = - 1,25
P(X≤25) = 0,1056 = 10,56% (valor tabelado)
Sendo assim, temos que a probabilidade dessa afirmação ser verdadeira corresponde
à 10,56%.

How well did you know this?
1
Not at all
2
3
4
5
Perfectly
18
Q

Exemplo: Uma indústria siderúrgica produz tubos de aço cujo comprimento segue a
distribuição normal com média μ = 10,00 m e desvio padrão σ= ± 0,09 m. Se o comprimento
dos tubos ultrapassar 10,20 m eles serão refugados. Calcule a probabilidade dos tubos terem comprimentos superiores a 10,20 m.

A

Z = (X - μ) / σ
Z = (10,2 - 10)/0,09
Z = 2,2
P (X≤10,2) = 0,9868 = 98,68% (valor tabelado)

100% - 98,68% = 1,32%
A probabilidade dos tubos terem comprimentos superiores a 10,20 m é de 1,32%.

How well did you know this?
1
Not at all
2
3
4
5
Perfectly
19
Q

(UFAC/ESTATÍSTICO/2019) Suponha que a renda de cada estudante da Universidade
Federal do Acre (UFAC) seja distribuída conforme uma distribuição normal com média
igual a R$ 800,00 (oitocentos reais) e desvio padrão de R$ 300,00 (trezentos reais). Se
aleatoriamente sortearmos um(a) discente da UFAC, a probabilidade deste aluno ter
uma renda superior a R$ 1.200,00 (um mil e duzentos reais) é aproximadamente igual a:
Utilize uma das seguintes informações se necessário: Φ (1,33) = 0,9082, Φ (1,1) =
0,8643 em que Φ representa a função de distribuição acumulada da distribuição normal padrão.
a. 90,82%.
b. 9,18%.
c. 86,43%.
d. 13,57%.

A

LETRA B.

X ~ N (800, 300)
Média: R$ 800,00
Desvio padrão: R$ 300,00
Z ≈ N(0,1)
Para encontrar o Z, é necessário padronizar.
P(X>1200) = P(Z>…)
Z = (X - μ) / σ
Z = (1200-800)/300
Z = 1,33
P(X≤1200) = 0,9082 = 90,82% (Valor tabelado)
100% - 90,82% = 9,18%

How well did you know this?
1
Not at all
2
3
4
5
Perfectly
20
Q

(IADES/SES-DF/ECONOMISTA/2018) A variável normal padronizada Z é dada por, em que X é uma variável que tem distribuição normal de média µ e variância σ², conforme a figura apresentada. Considerando uma variável X que tem distribuição normal de média µ = 15,6 e variância σ² = 0,25, assinale a alternativa que indica a probabilidade p (15 < X < 16,2).
Dado: Tabela – Áreas de uma distribuição normal padrão:
a. 0,1151
b. 0,2302
c. 0,3849
d. 0,7698
e. 0,8849

A

μ=15,6
σ²=0,25
σ = 0,5
Neste caso, teremos que padronizar o Z1, bem como o Z2.
Z1 = (X - μ) / σ
Z1 = (15 - 15,6)/0,5
Z1 = - 0,6/0,5 = - 1,2

Z2 = (X - μ) / σ
Z2 = (16,2 - 15,6)/0,5
Z2 = 0,6/0,5 = 1,2

Percebe-se que essas áreas são aritméticas.
Na tabela fornecida, o 1,2 corresponde a 0,3849.
P(15 < X < 16,2) = P(-1,2 < Z < 1,2) = 0,3841 x 2 = 0,7698.
Esta questão não trabalhou com distribuição acumulada, mas sim com a distribuição normal.

How well did you know this?
1
Not at all
2
3
4
5
Perfectly
21
Q

(CESGRANRIO/2018/PETROBRAS/ESTATÍSTICO JÚNIOR) As variáveis aleatórias X e Y são independentes. A variável X segue uma distribuição Normal com média 4 e variância 16, e a Y segue uma distribuição Normal com média 9 e variância 1. A distribuição
de X - Y é Normal com:
a. média -5 e variância 15
b. média -5 e variância 17
c. média 5 e variância 15
d. média 5 e variância 17
e. média 13 e variância 15

A

X ~N(4,16)
Y ~N(9,1)
A questão exige a diferença entre as duas variáveis seguindo a distribuição NORMAL:
(X-Y) ~N(…, …)

ATENÇÃO!!!
E (valor esperado como se fosse a média).
E (a) = a
E (a.x) = a.E(x)
E (x+y) = E (x) + E (y) E(x-y) = E(x) – E(y)

(X-Y) ~N(…, …), queremos encontrar a média e a variância.
E (x-y) = E(x) – E(y)
E (x-y) = 4 – 9 = -5
Logo, E (x-y) = -5

E (valor esperado como se fosse a média).
E (a) = a
E (a.x) = a.E(x)
E (x+y) = E (x) + E (y) E(x-y) = E(x) – E(y)

Obs.: X e Y são independentes.
Variância: Var (a) = 0
Var (a.x) = quando há um conjunto de valores e realiza o cálculo da variância; se pegar o
conjunto de valores e multiplicá-lo por 3 (uma constante), a nova variância deve ser multiplicada pelo quadrado da constante. Com isso, temos a Variância de “x” vezes a².
Var (a.x) = a².Var (x)
{a,b} são constantes.
Var (x + b) = Var (x)
Var (x) = E (x²) – [E(x)]²
Cov (x, y) = E (x.y) – E (x). E(y)
Var (x+y) = Var (x) + Var (y) + 2.Cov (x.y)
Var (x-y) = Var (x) + Var (y) - 2.Cov (x.y)
Cov (x, a) = 0
Cov (x,x) = Var (x)
Obs.: se x e y são independentes, então a Cov (x-y) = 0 e E (x,y) = E(x).E(y)
Retomando a questão:
Var (x-y) = Var (x) + Var (y) - 2.Cov (x.y)
Var (x-y) = 16 + 1 - 2.Cov (x.y)
Se Cov (x, a) = 0:
Var (x-y) = 16 + 1 - 2.0
Var (x-y) = 17

How well did you know this?
1
Not at all
2
3
4
5
Perfectly
22
Q

(CESPE/2018/POLÍCIA FEDERAL/AGENTE DE POLÍCIA FEDERAL) O valor diário (em R$ mil) apreendido de contrabando em determinada região do país é uma variável aleatória W que segue distribuição normal com média igual a R$ 10 mil e desvio padrão igual a R$ 4 mil.
Nessa situação hipotética, se W1 e W2 forem duas cópias independentes e identicamente distribuídas como W, então a soma W1 + W2 seguirá distribuição normal com média igual a R$ 20 mil e desvio padrão igual a R$ 8 mil.

A

ERRADO.

W ~N(10,4)
E (w1 + w2), logo a variância será ao quadrado, passando a ser: W ~N(10,16)

Var (w1 + w2) = Var (w1) + Var (w2) + 2.Cov (w1.w2)

E (w1 + w2) = E(w1) + E(w2) = 10+ 10 = 20

Var (w1 + w2) = 16 + 16 + 2.Cov (w1.w2)
Var (w1 + w2) = 16 + 16 + 2.0
Var (w1 + w2) = 16 + 16 + 0
Var (w1 + w2) = 32
Dp (w1 + w2) = √32. Logo, a questão está errada.

How well did you know this?
1
Not at all
2
3
4
5
Perfectly
23
Q

(SEFAZ/BA/FFC/2019) Durante um período de tempo, registrou-se em uma fábrica a quantidade diária de óleo (Q) em litros consumida para a produção de um produto.
Concluiu-se que a população formada por estas quantidades é normalmente distribuída com média igual a 50 litros por dia. Sabe-se que 5% dos valores destas quantidades são inferiores a 41,8 litros e 90% possuem um valor de no máximo x litros. O valor de x é igual a

Dados: Valores das probabilidades P(Z ≤ z) da curva normal padrão Z.

a. 58,2
b. 56,4
c. 59,8
d. 57,3
e. 54,2

A

LETRA B.

Em litros = variável quantitativa contínua.
P(Z ≤ z)
1º momento:
µ = 50
x = 41,8

Z = (X - μ) / σ
-1,64 = (41,8-50)/ σ
σ = 5
X ~N(50, …)
Z ~N(0, 1)
No máximo, 90% (valor acumulado)

2º momento:
Z = (X - μ) / σ
1,28 = (X-50)/ σ
Encontrando o desvio padrão:
1,28 = (X-50)/ 5
X= 56,4

How well did you know this?
1
Not at all
2
3
4
5
Perfectly
24
Q

(FCC/2019/SEMEF/MANAUS-AM/AUDITOR FISCAL DE TRIBUTOS MUNICIPAIS) Uma grande população formada pelos comprimentos de determinadas peças é normalmente distribuída com média μ igual a 20 centímetros. Observa-se que 84% das peças da população possuem um comprimento inferior a 25 centímetros.
Dados: Escore reduzido da curva normal padrão (Z) tal que a probabilidade
P(0 < Z < z) = α.
Se 90% das peças possuem um comprimento superior a x centímetros, então, x é igual a:
a. 12,2.
b. 13,6.
c. 11,8.
d. 15,8.
e. 14,7.

A

LETRA B.

Comprimento = quantitativa contínua.
μ = 20 cm
P(x < 25 cm) = 0,84
P (Z < z) = 0,84

A distribuição normal é SIMÉTRICA.
P = α
A probabilidade é dada na tabela do exercício (α na área de baixo da curva) e o que exercício pede é que se encontre o Z, sabendo que o Z é maior que 0 e menor que z.
Z = 1, pois a outra metade da área equivale a 34% (0,34).
Encontrar o desvio padrão:

Z = (X - μ) / σ
1 = (25-20)/σ
σ = 5

P(0 < Z < z) = α
-1,28 = (X-20)/5
X= 13,6

É necessário saber ler a distribuição normal e esta vem do teorema do limite central.
Os valores 0,34 a 0,40 referem-se do meio da distribuição até onde o exercício demonstra.

How well did you know this?
1
Not at all
2
3
4
5
Perfectly
25
Variáveis aleatórias – Distribuição de probabilidades
A distribuição de frequência de uma amostra é uma estimativa da distribuição de probabilidade da população correspondente. Se o tamanho da amostra for grande, espera-se que a distribuição de frequências da amostra tenha uma boa aproximação da distribuição de probabilidade da população. Se a distribuição de frequência for muito grande, ela se aproximará de uma distribuição de probabilidade. A ideia de probabilidade é mais cobrada, pois se refere à realidade mais do que a distribuição de frequência. O estudo da distribuição de probabilidades expressa melhor a realidade. Por isso é tão importante.
26
Espaço Amostral
É o conjunto de todos os possíveis resultados de um experimento aleatório. Pode ser uma condicional, se houver uma condição o espaço amostral é a própria condição. Variável aleatória - Atenção!!! Notação: geralmente, as variáveis aleatórias são representadas por letras maiúsculas (X) – ex.: número de indivíduos, altura, quantidade de filhos, nota em concurso etc., enquanto que os valores assumidos por essas variáveis aleatórias são representadas por letras minúsculas (x). Dessa forma, se se escrever X=x, significa dizer que a variável aleatória X assume um valor numérico igual a x.
27
Distribuições de probabilidades discretas
Distribuições de probabilidades discretas: é o tipo mais cobrado em concursos. Mas, a depender da banca, pode ser cobrada a “contínua” ou a “exponencial”. Para cada valor de uma variável aleatória discreta, pode-se determinar uma probabilidade correspondente a esse valor. Ao listar cada valor de uma variável aleatória juntamente à sua probabilidade, estará formando uma distribuição de probabilidade. Uma distribuição de probabilidades deve satisfazer as seguintes condições: A variável aleatória vai receber um valor. E a probabilidade P (X) será maior ou igual a zero; ou menor ou igual a um. Percebe-se que se pode trabalhar com dois tipos de notação: P(X=x) ou simplesmente P(x). Por exemplo, a probabilidade de a variável X assumir o valor igual a 3 pode ser escrita como P(X=3) ou apenas P(3). Por exemplo, P (X=3): a probabilidade de a pessoa ter 3 filhos.
28
Exemplo 1: um professor aplicou um teste de Nível de aprendizagem em uma turma com 150 alunos. Para isso, ele atribuiu cinco possíveis avaliações: muito ruim, ruim, bom, muito bom, excelente. Essas características foram pontuadas com valores de 1 a 5, onde 1 indica a qualidade “muito ruim” e 5 indica “ excelente”. Definindo a variável aleatória X: nível de aprendizagem, pode-se dizer que x = 1, 2, 3, 4, 5. Os resultados da pesquisa estão na tabela a seguir: Construa uma distribuição de probabilidade para a variável X: P(X=1) P(X=2) P(X=3) P(X=4) P(X=5) Deve ser construída uma distribuição de probabilidade:
29
(IBFC/EBSERH/ANALISTA ADMINISTRATIVO – ESTATÍSTICA/2020) Uma apólice de seguro de automóvel depende de vários fatores: idade, gênero, estado civil, onde a pessoa mora, distância percorrida, marca e modelo do carro, registro de direção, e até história de crédito. Suponha que para alguma categoria de motorista, a distribuição de probabilidade para a variável aleatória Y, a quantidade, em reais, paga aos segurados a título de reembolsos em um ano, seja dada na tabela a seguir. Suponha que dois motoristas sejam selecionados aleatoriamente. Assinale a alternativa que apresenta qual é a probabilidade de que pelo menos um receba pelo menos R$ 500,00. a. 0,58 b. 0,51 c. 0,59 d. 0,50 e. 0,45
Para selecionar dois motoristas que recebem ao menos R$ 500,00, o primeiro motorista tem que receber (R$ 500 ou R$ 1.000 ou R$ 5.000 ou R$ 10.000) E o segundo motorista tem que receber (R$ 500 ou R$ 1.000 ou R$ 5.000 ou R$ 10.000). Às vezes o que serve são muitas opções! É mais fácil calcular o que não serve, e excluir. Assim, essa questão é mais fácil de resolver pela exclusão (complementar), por aquilo que não serve. O todo na distribuição é igual a 1. O resultado será 1 menos “o que não serve” (o que recebe R$ 0). “Geral” menos “o que não serve”: Motorista 01: 1 - (recebe R$ 0) x Motorista 02 (recebe R$ 0) = 1 - (0,65 x 0,65) = 1 - 0,4225 = 0,5775 = 0,58 (aproximadamente)
30
Exemplo 2: Em um tribunal, a distribuição de probabilidade da variável que representa o número de dias de audiência com júri popular ao longo de uma determinada semana é dada pela tabela: a. Defina a variável aleatória X; b. Calcule o valor n apresentado na tabela; c. Determine P(X=3); d. Calcule P(X<2); e. Calcule P(X≥2).
A tabela representa uma distribuição de probabilidade a) Defina a variável aleatória X: número de dias de audiência. É uma variável quantitativa discreta. X = número de dias de audiência com júri popular. Aos valores dos dias é associada uma probabilidade. O P(X) somado deve ser correspondente a 1. b) Calcule o valor n apresentado na tabela: o somatório deve ser 1; P(X=0) + P(X=1) + P(X=2) + P(X=3) = 1 0,216 + 0,432+ n + 0,064 = 1 n = 1 - 0,712 n = 0,288 ou 28,8% c) Determine P(X=3): é a probabilidade de a variável aleatória ser igual a 3 P (X=3) = 0,064 d) Calcule P(X<2): a probabilidade de essa variável aleatória ser menor que 2 (ou seja, 0 e 1), logo, quando for P(X=0) + P(X=1). Quando não tiver audiência ou quando tiver apenas um dia de audiência com júri popular. P(X<2) = P (X=0) + P (X=1) P(X<2) = 0,216 + 0,432 = 0,648 ou 64,8% e) Calcule P(X≥2): a probabilidade dessa variável aleatória ser menor que 2. P(X≥2) = 1 –P(X<2) (Tira o que não serve do todo) P(X≥2) = 1 –0,648 P(X≥2) = 0,352 ou 35,2%
31
Exemplo 3: Em uma caixa há 5 bolas brancas e 3 pretas. Duas bolas são retiradas ao acaso e sem reposição. Definindo a variável aleatória X como sendo o número de bolas brancas retiradas, obtenha a distribuição de probabilidades.
X = número de bolas brancas retiradas 5 Brancas 3 Pretas Duas bolas são retiradas ao acaso e sem reposição. * Para retirar a primeira bola branca serão 5/8. – Para retirar a segunda bola branca serão 4/7. – Para retirar a segunda bola preta serão 3/7. * Para retirar a primeira bola preta serão 3/8. – Para retirar a segunda bola branca serão 5/7. – Para retirar a segunda bola preta serão 2/7. Será necessário multiplicar e somar, pois primeiro retira-se uma bola branca E depois retira-se a segunda bola preta, OU retira-se uma bola preta E depois retira-se a segunda bola branca. 5/8 x 4/7 = 20/56 (branca e branca) 5/8 x 3/7 = 15/56 (branca e preta) 3/8 x 5/7 = 15/56 (preta e branca) 3/8 x 2/7 = 6/56 (preta e preta) A variável aleatória é X, que significa o número de bolas brancas retiradas. Quais são os possíveis valores que X pode assumir? 0 (retirou nenhuma bola branca), 1 (retirou uma bola branca), 2 (retirou duas bolas brancas). A probabilidade de não retirar bola branca, ou só retirar duas bolas pretas é igual a 3/8 x 2/7 = 6/56 A probabilidade de retirar uma bola branca, 5/8 x 3/7 = 15/56; ou 3/8 x 5/7 = 15/56. 15/56 + 15/56 = 30/56 A probabilidade de retirar duas bolas brancas é igual a 5/8 x 4/7 = 20/56 A soma das probabilidades deve ser igual a 1. O somatório de 6/56 + 30/56 + 20/56 = 56/56, que é igual a 1.
32
ESPERANÇA MATEMÁTICA OU VALOR ESPERADO EM DISTRIBUIÇÃO DE PROBABILIDADE
A média aritmética será chamada de “esperança matemática” ou “valor esperado”, em uma distribuição de probabilidade. É necessário guardar a fórmula referente ao cálculo da esperança matemática – ou seja, E(X) – em uma distribuição de probabilidade. Veja a fórmula abaixo: μ refere-se somente a uma população; X nada mais é do que a variável aleatória
33
EXERCÍCIOS DE FIXAÇÃO No decorrer de uma semana, de segunda a sexta-feira, um comerciante ambulante ganha R$100 reais em um dia e ganha R$ 200 nos outros dias. Qual o ganho médio do comerciante?
Trata-se da média. μ = (100 + 200 + 200 + 200 +200) / 5 = 180
34
EXERCÍCIOS DE FIXAÇÃO Considerando uma brincadeira em que se são lançadas três moedas não viciadas e se recebe R$ 2,00 caso apareça 1 cara, R$ 4,00 se aparecerem 2 caras e R$ 8,00 caso apareçam 3 caras. Se nenhuma cara ocorrer, nada se recebe. Quanto se esperaria ganhar caso se fizesse esse jogo uma vez, ou seja, qual o valor esperado?
K= cara C = coroa 1 cara = 2,00 kcc = 1/2 x 1/2 x 1/2 = 1/8 ckc = 1/2 x 1/2 x 1/2 = 1/8 cck = 1/2 x 1/2 x 1/2 = 1/8 Soma = 3/8 2 caras = 4,00 kkc = 1/2 x 1/2 x 1/2 = 1/8 ckk = 1/2 x 1/2 x 1/2 = 1/8 kck = 1/2 x 1/2 x 1/2 = 1/8 Soma = 3/8 3 caras = 8,00 kkk = 1/2 x 1/2 x 1/2 = 1/8 Nenhuma cara ccc = 1/2 x 1/2 x 1/2 = 1/8 E(x) = 2x3/8 + 4x3/8 + 8x1/8 + 0x1/8 = 3,25
35
(NUCEPE/FMS/ESTATÍSTICO/2019) Considere a variável aleatória X valor da face em um lançamento de um dado, cuja probabilidade de sair uma face ímpar é duas vezes maior que a probabilidade de sair uma face par. Dessa maneira, o valor esperado da variável aleatória é: a. 10/3. b. 21/6. c. 31/9. d. 20/9. e. 4.
Associado a esse valor há uma probabilidade. Trata-se de um dado viciado, pois a questão indicou que a probabilidade de sair uma face ímpar é duas vezes maior que a probabilidade de sair uma face par. 1 = 2 2 = 1 3 = 2 4 = 1 5 = 2 6 = 1 O valor da face ímpar é o dobro da face par (valores pequenos para facilitar a resolução). A soma desse total, dos valores associados às faces (2 + 1 + 2 + 1 + 2 + 1) é 9. Logo, a probabilidade de aparecer a face 1 será de 2 num total de 9; de aparecer a face 2 será 1 num total de 9; de aparecer a face 3 será 2 num total de 9; de aparecer a face 4 será 1 num total de 9; de aparecer a face 5 será 2 num total de 9; de aparecer a face 6 será 1 num total de 9. A soma da distribuição terá que dar 1. E(x) = (1.2/9) + (2.1/9) + (3.2/9) + (4.1/9) + (5.2/9) + (6.1/9) E(x) = 2/9 + 2/9 + 6/9 + 4/9 + 10/9 + 6/9 E(x) = 30/9 = 10/3 E(x) = 1 O valor esperado da variável aleatória é 1.
36
(IBFC/EBSERH/ANALISTA ADMINISTRATIVO/ESTATÍSTICA/2020) Numa distribuição de probabilidade discreta a variável X representa a quantidade de relógios que uma pessoa(adulta) possui: De acordo com a tabela, assinale a alternativa que apresenta o valor esperado para a quantidade de relógios. a. 1,23. b. 1,18. c. 1,46. d. 1,52. e. 1,32.
Para encontrar a média é necessário multiplicar: E(x) = (0. 0,27) + (1. 0,36) + (2.0,18) + (3.0,16) + (4.0,03) E(x) = 0,36 + 0,36 + 0,48 + 0,12 = 1,32
37
Em uma rifa, 1500 bilhetes são vendidos a R$ 2,00 cada. Serão 4 prêmios sorteados nos valores de R$500,00, R$250,00, R$150,00 e R$75,00. Uma pessoa compra um bilhete, logo qual o valor esperado do lucro dessa pessoa?
Valor esperado: ΣP(x=x) = 1500/1500 = 1 E(x) = (500.1/1500) + 250. 1/1500) + (150.1/1500) + (75. 1/1500) + (-2.1496/1500) E(x) = 1/3 + 1/6 + 1/10 + 1/20 – 1496/750 (MMC) (20 + 10 + 6 + 3)/60 39/60 = 0,65 1496/750 = 1,99 0,65 – 1,99 = – 1,35 O valor esperado do lucro é negativo, ou seja, na compra de um bilhete o esperado não é que se tenha lucro, mas sim prejuízo. Assim, o valor esperado pode assumir valores negativos. A estatística descritiva organiza os dados, a estatística inferencial refere-se às estimativas. O valor esperado é o valor futuro.
38
(VUNESP/PREFEITURA DE CAMPINAS – SP/AUDITOR FISCAL TRIBUTÁRIO MUNICIPAL – CONHECIMENTOS GERAIS E ESPECÍFICOS 1/2019) Sabe-se que as probabilidades de um carro transportar 1, 2, 3, 4 ou 5 pessoas são de 0,05, 0,20, 0,40, 0,25 e 0,10, respectivamente. Se em uma cidade chegaram 400 carros, a estimativa de pessoas que chegaram é de a. 1400. b. 1600. c. 1260. d. 2000. e. 1320.
E(x) = (1. 0,05) + (2. 0,20) + (3. 0,40) + (4. 0,25) + (5. 0,10) E(x) = 0,05 + 0,40 + 1,2 + 1 + 0,50 = 3,15 Se em uma cidade chegaram 400 carros: 3,15 . 400 = 1.260 A estimativa de pessoas que irá chegar à cidade é 1.260.
39
Variância e Desvio Padrão Vejamos um exemplo: Uma loja de carros usados possui a seguinte distribuição de vendas por semana:
E(x) = ΣXi.p(Xi) E(x) = (0,10 . 0) + (1 . 0,30) + (2 . 0,30) + (3 . 0,15) + (4 . 0,15) = E(x) = 0 + 0,30 + 0,60 + 0,45 + 0,60 E(x) = 1,95 (valor esperado) A variância da variável aleatória x, ou esperança matemática é dada por: Var(x) = E(x²) - (E(x))² Var(x) = E(x²) - (1,95)² Valor esperado da esperança matemática de x²: E(x²) = (0²,10.0) + (1².0,30) + (2².0,30) + (3².0,15) + (4².0,15) = E(x²) = 0 + 0,30 + 1,20 + 1,35 + 2,4 E(x²) = 5,25 Var(x) = E(x²) – (1,95)² Var(x) = 5,25 – (1,95)² Var(x) = 5,25 – 3,8025 Var(x) = 1,4475 O desvio padrão será a raiz quadrada de 1,4475: Dp = √1,4475 ≈ 1,2 Desvio padrão: 1,2.
40
(IF-PA/ESTATÍSTICO/2019) Uma variável aleatória discreta Z tem função de probabilidade dada por: Pode-se afirmar que a média da variável aleatória Z é igual a: a. 0,9 b. 0,6 c. -0,6 d. -0,9 e. 1
Valor esperado de Z (média da variável). E(z) = (-2. 0,3) + (-1. 0,1) + (0. 0,2) + (1. 0,3) + (2. 0.5) E(z) = -0,6 -0,1 + 0 + 0,3 + 1 = E(z) = -0,7 + 1,3 = E(z) = 0,6
41
(IF-PA/ESTATÍSTICO/2019) Uma variável aleatória discreta Z tem função de probabilidade dada por: Pode-se afirmar que a variância da variável aleatória Z é igual a: a. 2,64 b. 3,00 c. 3,24 d. 4,64 e. 2,84
A soma das probabilidades tem que ser igual a 1. Var(z) = E(z²) – (E(z))² Var(z) = E(z²) – (0,6)² E(z²) = (4. 0.3) + (1. 0,1) + (0. 0,2) + (1. 0,3) + (4. 0,5) = 3,6 Var(z) = 3,6 – (0,6)² Var(z) = 3,6 – 0,36 = 3,24
42
(FADESP/UEPA/TÉCNICO DE NÍVEL SUPERIOR/ESTATÍSTICA/2020) Considere o quadro abaixo, representando a distribuição conjunta de X e Y: Considere as seguintes afirmações: I – X e Y são independentes; II – P(X =1 ou Y=2)=0,14; III – E(X)=1,9 e E(Y)=2,3. Pode-se afirmar que a. somente I está correta. b. I e II estão corretas. c. I e III estão corretas. d. Todas as afirmações estão corretas.
c. I e III estão corretas. I. Duas variáveis são independentes quando: P(Xʌy) = P(x) * P(y) P(x/y) = P(x) Se elas são independentes, a condição y não quer dizer nada. P(x=1) = 0,4 P(y=1) = 0,2 P(xʌy) = 0,08 As variáveis x e y são independentes. II – P(X =1 ou Y=2)=0,14 Regra do ou: P(xuy) = P(x) + P(y) – P(x^y) P(xuy) = 0,4 + 0,3 P(xuy) = 0,4 + 0,3 – P(x).P(y) {variáveis independentes} P(xuy) = 0,4 + 0,3 – (0,4.0,3) P(xuy) = 0,70 – 0,12 = 0,58 P(xuy) = 0,58 III – E(X)=1,9 e E(Y)=2,3 O valor esperado para x é o valor da variável vezes a sua probabilidade. O valor esperado para y é o valor da variável vezes a sua probabilidade. E(x) = (1.0,4) + (2.0,3) + (3.0,3) = 1,9 E(y) = (1.0,2) + (2.0,3) + (3.0,5) = 2,3
43
Lei Binomial da Probabilidade – Ensaios de Bernoulli
Consideremos um experimento que consiste em uma sequência de ensaios ou tentativas independentes, isto é, ensaios nos quais a probabilidade de um resultado em cada ensaio não depende dos resultados ocorridos nos ensaios anteriores, nem dos resultados nos ensaios posteriores. Ensaio é um evento. No lançamento de uma moeda, por exemplo, cada vez que a moeda é lançada há um ensaio, 50% de chance de ser cara e 50% de chance de ser coroa. Em cada ensaio, podem ocorrer apenas dois resultados, um deles chamaremos de sucesso (S) e outro, de fracasso (F). A probabilidade de ocorrer sucesso em cada ensaio chamaremos de p; a probabilidade de fracasso chamaremos de q, de tal modo que q = 1–p. Tal tipo de experimento recebe o nome de ensaio de Bernoulli. Sucesso – meu interesse (p); Fracasso – não interesse (1- P); Sucesso é o mesmo que interesse, não está ligado a algo bom ou ruim. Há apenas um acontecimento: Ensaio de Bernoulli.
44
(IADES/2018) Considere o lançamento de um dado cúbico honesto cujas faces são numeradas de 1 a 6, após o qual é observado se o número da face voltada para cima é múltiplo de 3. Tendo em vista que um experimento como esse pode apresentar apenas dois resultados possíveis (sucesso ou falha), é correto afirmar que tal experiência denomina-se distribuição a. de Bernoulli. b. hipergeométrica. c. de Poisson. d. normal. e. qui-quadrado.
a. de Bernoulli. 1 a 6: ou é múltiplo de 3 ou não é. O lançamento de um dado é considerado apenas um ensaio, o lançamento de vários dados poderá ter sua distribuição de probabilidade modelada de forma binomial (vários ensaios de Bernoulli). No Ensaio de Bernoulli, há apenas um acontecimento, com apenas dois resultados: um é o sucesso; o outro é o fracasso.
45
Fórmula - Probabilidade da Distribuição Binomial:
Se, em cada uma das n repetições de Ensaios de Bernoulli, a probabilidade de ocorrer um evento definido como sucesso for sempre p, a probabilidade de que esse evento ocorra em apenas k das n repetições será dada por: Exemplo: Há 5 ex-condenados e pretende-se saber a chance de 3 deles voltar a ser condenado em um determinado período. X = Variável aleatória quantitativa discreta: P(x=k) k = interesse P(x=k) N=5 (quantidade fixa, total de ensaio de Bernoulli) P = sucesso Q = fracasso Fórmula da Distribuição Binomial:
46
(ESAF/ANAC/ANALISTA ADMINISTRATIVO) Em um determinado município, 70% da população é favorável a um certo projeto. Se uma amostra aleatória de cinco pessoas dessa população for selecionada, então a probabilidade de exatamente três pessoas serem favoráveis ao projeto é igual a a. 40,58% b. 35,79%. c. 42,37%. d. 30,87%. e. 37,46%.
LETRA D. Uma pessoa é favorável ao projeto ou não é favorável; 5 ensaios de Bernoulli (distribuição binomial) Com a fórmula: Quantidade de pessoas favoráveis = 3 K = 3 P = 0,7 Q = 0,3 Sem fórmula * Qualquer ordem; * 5 pessoas; * 3 pessoas favoráveis; * P = 0,7 * Q = 0,3 Eventos sucessivos: F F F Ñ Ñ ↓ ↓ ↓ ↓ ↓ 0,7 0,7 0,7 0,3 0,3 = 0,7³ * 0,3² * 10 = 0,3087 = 30,87% 5!/(3! 2!) = (5 * 4 * 2!)/(3! * 2 * 1)
47
(2020/FADESP/UEPA/TÉCNICO DE NÍVEL SUPERIOR – ESTATÍSTICA) Com sidere as seguintes afirmações: I – as distribuições de Bernoulli e Binomial apresentam as mesmas características e, portanto, os mesmos parâmetros; II – repetições independentes de um ensaio de Bernoulli, com a mesma probabilidade de ocorrência de “sucesso”, dão origem ao modelo Binomial; III – o Teorema do Limite Central garante que, para n suficientemente grande, a distribuição de Bernoulli pode ser aproximada pela distribuição de Poisson. Pode-se afirmar que a) somente II está correta. b) I e II estão corretas. c) II e III estão corretas. d) somente III está correta.
LETRA A. * Os mesmos parâmetros se refere à média, desvio padrão e variante; * A distribuição de Bernoulli é apenas um evento, já a Binomial são n eventos; * Um ensaio de Bernoulli é apenas um lançamento, se tem o sucesso ou fracasso; * O Teorema do Limite Central refere-se ao aumento da quantidade de elementos na amostra para que ela tome forma de uma distribuição normal, trabalhando com variáveis continuas; * A distribuição de Bernoulli trata-se de uma variável discreta.
48
(2018/CS-UFG/CÂMARA DE GOIÂNIA – GO/ASSESSOR TÉCNICO LEGISLATIVO – ECONOMISTA) Considere uma variável aleatória X com distribuição binomial e parâmetros p = 1/3 e n = 4. Qual é a probabilidade de X = 2? a) 4/81 b) 1/9 c) 2/9 d) 8/27
LETRA D. Simplificando 24/81 = 8/27
49
(2018/CESGRANRIO/TRANSPETRO/ENGENHEIRO JÚNIOR – TELECOMUNICAÇÕES) Numa grande rede de hotéis, há uma central de reservas onde as linhas telefônicas ficam ocupadas 35% do tempo. Suponha que as linhas ocupadas em sucessivas chamadas sejam eventos independentes, e considere que 10 chamadas aconteçam. A distribuição de probabilidade que permite calcular a probabilidade de que as linhas estejam ocupadas em exatamente três chamadas é a distribuição a. binomial b. de Bernoulli c. geométrica d. hipergeométrica e. uniforme
a. binomial
50
Exemplo 2: uma urna tem 4 bolas vermelhas (V) e 6 brancas (B). Uma bola é extraída, observada sua cor e reposta na urna. O experimento é repetido 5 vezes. Qual a probabilidade de observarmos exatamente 3 vezes bola vermelha?
51
(2019/CESPE/TJ-AM/ANALISTA JUDICIÁRIO – ESTATÍSTICA) É igual a ¾ a probabilidade de determinado advogado conseguir decisão favorável a si em cada petição protocolada por ele na vara cível de certo tribunal. O plano desse advogado é protocolar, sequencialmente, 12 petições nessa vara cível durante o ano de 2020. Favoráveis ou não, as decisões do tribunal para petições são emitidas na mesma ordem cronológica em que são protocoladas e são sempre independentes entre si. A partir dessa situação hipotética, julgue o próximo item, considerando as variáveis aleatórias X e Y, em que X = quantidade de decisões emitidas pelo tribunal até que ocorra a primeira decisão não favorável ao advogado, e Y = quantidade de decisões emitidas pelo tribunal favoráveis ao advogado. A probabilidade do evento “Y é igual a 1” é superior a 9/4^10. c. certo e. errado
ERRADO.
52
VALOR ESPERADO OU ESPERANÇA DA DISTRIBUIÇÃO BINOMINAL
Vamos agora aprender outros parâmetros em uma distribuição binomial: Seja uma variável X com distribuição Binomial de parâmetros n (número de ensaios de Bernoulli) e p (probabilidade de sucesso). A média ou valor esperado ou, ainda, esperança de X é dado por: μ = E (X) = n . p Ou seja, a esperança matemática será o número de eventos x o sucesso.
53
VARIÂNCIA E DESVIO PADRÃO DE UMA DISTRIBUIÇÃO BINOMINAL
Com as mesmas condições da média, temos: A variância pode ser calculada por uma das fórmulas. σ² = Var(X) = n . p . q σ² = Var(X) = n . p . (1 - p) Para o cálculo do desvio padrão, basta lembrar que o desvio padrão é igual à raiz quadrada da variância: σ = DP(X) = √(n . p . q) σ = DP(X) = √(n . p . (1 - p))
54
(2019/CESPE/TJ-AM/ANALISTA JUDICIÁRIO/ESTATÍSTICA) É igual a ¾ a probabilidade de determinado advogado conseguir decisão favorável a si em cada petição protocolada por ele na vara cível de certo tribunal. O plano desse advogado é protocolar, sequencialmente, 12 petições nessa vara cível durante o ano de 2020. Favoráveis ou não, as decisões do tribunal para petições são emitidas na mesma ordem cronológica em que são protocoladas e são sempre independentes entre si. A partir dessa situação hipotética, julgue o próximo item, considerando as variáveis aleatórias X e Y, em que X = quantidade de decisões emitidas pelo tribunal até que ocorra a primeira decisão não favorável ao advogado, e Y = quantidade de decisões emitidas pelo tribunal favoráveis ao advogado. Espera-se que, ao longo de 2020, exatamente 9 decisões sejam favoráveis ao advogado.
CERTO. E(y) = n . p = 12 . (3/4) = 9 ATENÇÃO!!! O sucesso não está, necessariamente, ligado ao que é bom. Na pergunta anterior, de fato, o Y era a quantidade de decisões favoráveis, entretanto haverá situações como o X, quantidade de decisões emitidas pelo tribunal até que ocorra a primeira decisão não favorável ao advogado. Nesse sentido, o sucesso pode ser algo não favorável.
55
(2019/UFAC/ESTATÍSTICO) Seja X uma variável aleatória com distribuição binomial de parâmetros n e p. Então, pode-se dizer que a variância de X é dado por: a. n. b. np. c. np (1 - p). d. np². e. np² (1 - p) .
LETRA C. n = número de ensaio de Bernoulli p = sucesso Var(X) = n . p . q Var(X) = n . p (1-p)
56
(2018/CESPE/POLÍCIA FEDERAL/AGENTE DE POLÍCIA FEDERAL) Determinado órgão governamental estimou que a probabilidade p de um ex-condenado voltar a ser condenado por algum crime o prazo de 5 anos, contados a partir da data da libertação, seja igual a 0,25. Essa estimativa foi obtida com base em um levantamento por amostragem aleatória simples de 1.875 processos judiciais, aplicando-se o método da máxima verossimilhança a partir da distribuição de Bernoulli. Sabendo que P(Z < 2) = 0,975, em que Z representa a distribuição normal padrão, julgue o item que segue, em relação a essa situação hipotética. Se X seguir uma distribuição binomial com parâmetros n = 1.000 e probabilidade de sucesso p, a estimativa de máxima verossimilhança da média de X será superior a 300.
ERRADO. O ex-condenado volta a ser condenado ou não, trata-se de sucesso ou fracasso. p = 0,25 q = 0,75 0 ≤ p(n) ≤ 1 E(X) = n . p = 1000 × 0,25 = 250.
57
(2018/CS-UFG/CÂMARA DE GOIÂNIA – GO/ASSESSOR TÉCNICO LEGISLATIVO – ECONOMISTA) Considere uma variável aleatória X com distribuição binomial e parâmetros p = 1/3 e n = 4. Qual é a probabilidade de X = 2? a. 4/81 b. 1/9 c. 2/9 d. 8/27
LETRA D.
58
(2016/CESGRANRIO/IBGE/SUPERVISOR DE PESQUISAR – SUPORTE GERENCIAL) Quando um pesquisador vai a campo e aborda pessoas na rua para serem entrevistadas, o número de pessoas que aceita responder à pesquisa segue uma distribuição binomial. Se o valor esperado dessa distribuição é 8, e sua variância é 1,6, então a probabilidade de uma pessoa aceitar responder à pesquisa é de a. 1,6% b. 16% c. 20% d. 50% e. 80%
LETRA E. E(X) = 8 Var(x) = 1,6 p = ? X = a pessoa aceita responder à pesquisa n ∙ p = 8 n ∙ p (1 - p) 8 ∙ (1 - 9) = 1,6 8 - 8p = 1,6 + 8p =v+ 6,4 p = 6,4/8 p = 0,8
59
(CESPE/TCU-2016) Se as variáveis aleatórias X e Y seguem distribuições de Bernoulli, tais que P[X = 1] = P[Y = 0] = 0,9, então 1 – a distribuição de X2 é Bernoulli com média igual a 0,81 2 – as variâncias de X e Y são iguais. 3 – a média de Y é superior a 0,5. 4 – P[X = 0, Y = 0] > 0,2.
1 - ERRADO 2 - CERTO 3 - ERRADO 4 - ERRADO 2 – as variâncias de X e Y são iguais. Var(x) = 1 ∙ 0,9 ∙ 0, 1 = 0,09 Var(y) = 1 ∙ 0,1 ∙ 0,9 = 0,09 3 – a média de Y é superior a 0,5. E(y) = n ∙ p E(y) = 1 ∙ 0,0 = 0 4 - P[X = 0, Y = 0] > 0,2. * A vírgula está funcionando com o conectivo “e”; P(X∩Y) = P(x) ∙ P(y) * Na distribuição de Bernoulli, os eventos são independentes, portanto, a sua interseção é a própria multiplicação; P(x∩y) = P(x = 0) ∙ P(y = 0) = 0,1 ∙ 0,9 = 0,09
60
DISTRIBUIÇÃO GEOMÉTRICA
Imaginem o seguinte exemplo: um local onde possamos lançar uma moeda, repetidamente, até que seja observada uma “cara”, ou, ainda, lançar uma bola de basquete na cesta repetidamente até acertarmos. A partir desse experimento, teremos interesse em calcular algumas probabilidades. Dessa forma, suponham que iremos conduzir repetidos experimentos de Bernoulli, observando as falhas e sucessos. Seja X o número de falhas antes do sucesso. Obs.: distribuição geométrica é o número de falhas até que aconteça o sucesso. Muitas situações reais podem ser repetidas até atingirmos o sucesso. Um candidato pode prestar uma prova de concurso até ser aprovado, ou digitar um número de telefone várias vezes até completar a ligação. Dessa forma, podemos dizer que situações como estas representam uma distribuição geométrica. Para ficar mais claro, vamos considerar que uma distribuição geométrica satisfaz as seguintes condições: * Uma tentativa (corresponde a um Ensaio de Bernoulli) é repetida até que o sucesso ocorra, ou seja, k-1 fracassos até que ocorra o primeiro sucesso na K-ésima tentativa. * As tentativas são independentes umas das outras. * A probabilidade de sucesso p é constante em todos os Ensaios de Bernoulli.
61
(2018/IBADE/IPM-JP/ANALISTA PREVIDENCIÁRIO – ECONOMISTA) Marque a alternativa correta em relação ao modelo probabilístico que mais se adequa ao seguinte caso: lançamento de uma moeda honesta, contando o número de casos até a realização da primeira coroa. a. Poisson b. Geométrica c. Hipergeométrica d. Uniforme Discreta e. Pareto
LETRA B.
62
(2019/CESPE/TJ-AM/ANALISTA JUDICIÁRIO – ESTATÍSTICA) É igual a ¾ a probabilidade de determinado advogado conseguir decisão favorável a si em cada petição protocolada por ele na vara cível de certo tribunal. O plano desse advogado é protocolar, sequencialmente, 12 petições nessa vara cível durante o ano de 2020. Favoráveis ou não, as decisões do tribunal para petições são emitidas na mesma ordem cronológica em que são protocoladas e são sempre independentes entre si. A partir dessa situação hipotética, julgue o próximo item, considerando as variáveis aleatórias X e Y, em que X = quantidade de decisões emitidas pelo tribunal até que ocorra a primeira decisão não favorável ao advogado, e Y = quantidade de decisões emitidas pelo tribunal favoráveis ao advogado. A probabilidade do evento “X é igual a 1”, isto é, de que seja desfavorável ao advogado a decisão do tribunal a respeito da primeira petição protocolada por ele em 2020, é igual a 25%.
CERTO. * A expressão “até que” passa a informação de que há distribuição geométrica. * Distribuição geométrica é o número de falhas até que aconteça o sucesso: “até que ocorra a primeira decisão não favorável”. “Decisão não favorável” é o sucesso. * F = 3/4; NF = 1/4 * F: favorável; NF: não favorável.
63
Exemplo 1: Uma linha de produção está sendo analisada para efeito de controle de qualidade das peças produzidas. Tendo em vista o alto padrão requerido, a produção é interrompida para regulagem toda vez que uma peça defeituosa é observada. Se 0,01 é a probabilidade da peça ser defeituosa, determine a probabilidade de ocorrer uma peça defeituosa na 1ª, 20ª e 40ª.
Sucesso: 0,01 (a probabilidade da peça ser defeituosa).
64
Exemplo 2: Por experiência, você sabe que a probabilidade de que você fará uma venda em qualquer telefone dado é 0,23. Encontre a probabilidade de que sua primeira venda ocorra na quarta ou quinta ligação.
Obs.: no caso de ser feita de maneira intuitiva uma distribuição geométrica: “faz e para”. Não se deve calcular a quantidade de ordens, pois quando se faz isso, é como se estivesse voltando para a binomial.
65
Esperança e Variância da Distribuição Geométrica de Probabilidades
Seja X uma variável aleatória com distribuição geométrica de parâmetro p (probabilidade de sucesso). A média ou esperança de X é dada por :
66
EXERCÍCIOS DE FIXAÇÃO Em uma indústria há uma máquina que é inspecionada todos os dias antes de os trabalhos serem iniciados. Por experiências anteriores, sabe-se que a probabilidade dessa máquina estar funcionando corretamente é de 90%. Caso haja algum problema, a produção não é iniciada e a máquina deve passar por uma revisão geral. a. Qual é a probabilidade de que essa máquina funcione normalmente durante 15 dias e tenha que passar por uma revisão no 16º dia? b. Qual a probabilidade de levarem pelo menos 5 dias até que aconteça a revisão geral? c. Em média, a cada quantos dias ocorrerá uma revisão geral?
Lembre-se que, em uma distribuição geométrica, os primeiros eventos representam as falhas e os últimos representam o sucesso. Assim, nessa questão, o sucesso é o fato de a máquina não funcionar corretamente. Isso é representado numericamente por: P = 10% = 0,1 1-p = 90% a. Tem-se que: P (X = K) = p(1-p)^(k-1) P (X = K) = 0,1 × 0,9^(16-1) P (X = 16) = 0,1 × 0,9^15 b. Deve-se observar que, nesse item, o sucesso demanda "pelo menos" 5 dias, devendo P ser igual ou maior a 5. Numericamente, isso é representado por P (X = 5) + p (X = 6) + p (X = 7) p (X = 8) + … (até infinito) Uma vez que os valores envolvidos no cálculo anterior são muito altos, é mais viável calcular a partir da exclusão do que não serve em relação ao todo, ou seja, 1 - p, desconsiderando-se o zero: P (X 5) = 1 p (X 5) 1 [p (X = 0) + p (X = 1) + p (X = 2) + p (X = 3) + p (X = 4)] 1 [0,1 0,91-1 + 0,1 0,92-1 + 0,1 0,93-1 + 0,1 0,94-1] 1 [0,1 1 + 0,1 0,91 + 0,1 0,92 + 0,1 0,93] 1 [0,1 + 0,09 + 0,081 + 0,0729] 1 0,3439 = 0,6561 0,6561 100 = 65,61% c. Partindo do cálculo do valor esperado: E(x) = 1/p = 1/0,1 = 10 Espera-se que, em 10 dias, ocorra uma revisão geral.
67
(FCC/AUDITOR FISCAL DO MUNICÍPIO) Suponha que ao realizar um experimento ocorra o evento A com probabilidade p e não ocorra com probabilidade (1 - p). Repetimos o experimento de forma independente até que A ocorra pela primeira vez. Seja: X = número de repetições do experimento até que A ocorra pela primeira vez. Sabendo que a média de X é 3, a probabilidade condicional expressa por P (X = 2 | X ≤ 3) é igual a a. 2/9 b. 1/3 c. 6/19 d. 5/27 e. 4/27
c. 6/19 Nas duas primeiras frases do enunciado, já fica claro que é uma distribuição geométrica. Sendo o valor esperado igual a 3, tem-se que E(x) = 1/p 3 = 1/p p = 1/3 1- p = 2/3 P (X 3) = P (X = 1) + P (X = 2) + P (X = 3)
68
(IBADE/IPM-JP/ANALISTA PREVIDENCIÁRIO – ATUÁRIO/2018) Sabe-se que a distribuição geométrica pode ser interpretada como uma sequência de ensaios de Bernoulli, independentes, até a ocorrência do primeiro sucesso. Assinale a alternativa que indica corretamente a média e a variância, respectivamente, de uma distribuição geométrica cujo parâmetro é P = 0,64 e tendo como parametrização o número de ensaios de Bernoulli até se obter um sucesso. a. 1,56; 0,78 b. 1,56; 0,88 c. 0,56; 0,88 d. 0,56; 0,78 e. 1,56; 0,68
b. 1,56; 0,88 A probabilidade de Distribuição Geométrica é P(x = k) = P(1 - P)k-1, em que P é correspondente ao sucesso e (1-p) é o fracasso. K é referente ao número de tentativas até a obtenção do sucesso pretendido. Exemplos: se em uma operação, ao se desejar conhecer a probabilidade de uma operação, der certo na quarta tentativa, isso significa que, na fórmula da Distribuição Geométrica, k = 4. Se, ao jogar uma moeda, deseja-se saber a probabilidade de aparecer cara na terceira tentativa, k = 3. Segundo a questão, P (o sucesso) é 0,64. Dessa maneira, conclui-se que q (o fracasso) é correspondente a 0,36 (1-p). Nas distribuições, é imprescindível saber média, variância e desvio padrão. Primeiramente, deve-se interpretar na questão o tipo de distribuição solicitada: Distribuição normal (média e seus parâmetros, variância e desvio padrão), Binomial, Geométrica e Poisson. O valor esperado da média aritmética dentro de uma Distribuição Geométrica é 1/P. A variância é de um 1-P/P2 . A questão pede a média. Aplicando o cálculo da média: E(x) = 1/p = 1/0,64 = 1,56 V(x) = (1 - p) / p² = (1-0,64) / (0,64)² V(x) = 0,36/0,4096 = 0,88 ATENÇÃO : Para as questões envolvendo Distribuição Geométrica, deve-se ter em mente sempre a sua fórmula: P(x = k) = P(1 - P)k-1. Além disso, deve-se considerar os seguintes parâmetros: E(x) = 1/p e Var(x) = (1 - p)/p², especialmente em provas da banca CEBRASPE. No momento de resolver as questões, deve-se observar também as alternativas, em caso de provas de múltipla escolha, para fazer possíveis eliminações e tornar célere a resolução. Ainda para casos de provas da banca CEBRASPE, não se deve esquecer jamais a probabilidade condicional – P(A|B) = (P(A∩B))/(P(B)) – devido à sua recorrência em provas. Por fim, em caso de eventos independentes, não se deve esquecer que a interseção vira uma multiplicação.
69
(2016/CESPE/TCE-PA/AUDITOR DE CONTROLE EXTERNO/FISCALIZAÇÃO ESTATÍSTICA) Considere que Y seja uma variável aleatória geométrica que representa o número de erros cometidos por um atendente no preenchimento de formulários e que a função de probabilidade de Y seja definida por P (Y = k) = 0,9 x (0,1)k , em que k = 0, 1, 2... A partir dessas informações, julgue o item que se segue. O desvio padrão da variável Y é inferior a 1.
CERTO. P (Y = k) = 0,9 . (0,1)k { P (x = k) = P .(1-p)k-1 p = 0,9 1 - p = 0,1 V(x) = (1-p)/p² V(x) = (1- 0,9)/(0,9)² V(x) = 0,1/0,81 σ(y) = √ V(x) σ(y) = √ 0,1/0,81 σ(y) = √ 10 / 9 < 1
70
DISTRIBUIÇÃO DE POISSON
A distribuição de Poisson (fala-se “Poassom”) é uma distribuição de probabilidade discreta de uma variável aleatória X que satisfaz às seguintes condições: o experimento consiste em calcular o número de vezes, k, que um evento ocorre em um dado intervalo. Por exemplo: quantas apreensões a Polícia Federal fez no segundo semestre de 2020? O intervalo pode ser de tempo, área, volume etc. A probabilidade de o evento acontecer é a mesma para cada intervalo. O número de ocorrências em um intervalo é independente do número de ocorrências em outro intervalo. A distribuição de Poisson possui um parâmetro (leia-se λ , "lâmbda") que chamamos de taxa de ocorrência, que corresponde à frequência média ou esperada de ocorrências em um determinado intervalo. Além disso, sempre temos que >0. Logo, se a questão indagar pela média em uma Distribuição de Poisson ou valor esperado, trata-se da λ. A probabilidade é calculada da seguinte forma:
71
Qual é a diferença entre as distribuições de Poisson e Binomial?
Enquanto a distribuição binomial pode ser usada para encontrar a probabilidade de um número designado de sucessos em “n” tentativas, a distribuição de Poisson é usada para encontrar a probabilidade de um número designado de sucessos por unidade de intervalo. As outras condições exigidas para se aplicar a distribuição Binomial também são exigidas na Distribuição de Poisson, isto é: * devem existir somente dois resultados mutuamente exclusivos; * os eventos devem ser independentes; * o número médio de sucessos por unidade de intervalo deve permanecer constante.
72
(UFU-MG/UFU-MG/TÉCNICO EM ESTATÍSTICA/2019) O número de clientes que chegam por hora a um mercado segue distribuição Poisson com média igual a 2. Assim sendo, a probabilidade de chegar pelo menos 2 clientes em meia hora é de a. 2/e b. 1/e c. 1 − 1/e d. 1 − 2/e 02.
1.λ = 2 clientes/h Como a questão quer menos de 2 clientes em meia hora, transforma: λ = 1 cliente/h K = x ≥ 2 2.P (x ≥ 2) = P (x = 2) + P (x = 3) + P (x = 4) +... Para resolver a questão, pega o todo (igual 1) e retira aquilo que não serve: P (x ≥ 2) = 1 - [ P (x = 0) + (P (x = 1)] Aplica-se a fórmula em: P (x ≥ 2) = 1 - [P (x = 0) + (P (x = 1)] Sendo que: 0! = 1 1! = 1
73
(VUNESP/EBSERH/ANALISTA ADMINISTRATIVO/ESTATÍSTICA/2020) Suponha uma variável com distribuição de Poisson com média λ. Para um valor pequeno de λ, a probabilidade de a variável ser igual a 1 pode ser aproximada por a. λ. b. λ². c. 1 – λ. d. 1 – λ² e. λ – λ²
LETRA E. Valor esperado é: E(x) = λ Variância = λ Obs.: quando a questão falar que o existe um valor pequeno de λ, lembre-se da equação: e^-λ = 1 - λ
74
(VUNESP/EBSERH/ANALISTA ADMINISTRATIVO/ESTATÍSTICA/2020) O total diário - X - de pessoas recebidas em uma unidade de pronto atendimento (UPA) para atendimento ambulatorial, e o total diário - Y - de pessoas recebidas nessa mesma UPA para atendimento de urgência segue processos de Poisson homogêneos, com médias, respectivamente, iguais a 20 pacientes/dia e 10 pacientes/dia, e as variáveis aleatórias X e Y são independentes. Sabe-se que, em média, a necessidade de cuidados hospitalares atinge 10% dos pacientes do atendimento ambulatorial e 90% dos pacientes do atendimento de urgência. A partir dessa situação hipotética, julgue o próximo item, considerando que o registro da necessidade de cuidados hospitalares seja feito no momento em que o paciente chegue à UPA e que H seja a quantidade diária registrada de pacientes com necessidades de cuidados hospitalares. A quantidade diária H segue uma distribuição de Poisson.
CERTO. X – = pronto atendimento; Y = atendimento de urgência; Para verificar se utiliza a distribuição de Poisson, utiliza-se 3 situações: 1. Avaliar o número de ocorrências de um fato determinado, em um período de tempo. 2. Para cada intervalo a probabilidade deve ser a mesma. 3. Os números são independentes. Aplicando na questão: 1. Quantidade de pacientes com necessidades de cuidados hospitalares, em um período de tempo. 2. A variável x e y são as mesmas. 3. X e Y são independentes. Portanto, a quantidade diária H segue uma distribuição de Poisson.
75
EXEMPLOS 1. Em departamento de Polícia Federal especializado no serviço contra a corrupção recebe em média 5 denúncias por hora. Qual a probabilidade de receber 2 denúncias numa hora selecionada aleatoriamente? Considere que: e – 5 = 0,007
λ = 5d/h Aplicação da fórmula de probabilidade de distribuição de Poisson:
76
EXEMPLOS PRÁTICOS A emissão de e-mails por uma empresa na divulgação de seus produtos é modelada através de uma distribuição de Poisson, com o valor do parâmetro dependendo do software utilizado. Suponha que o número de mensagens emitidas por minuto seja uma variável aleatória seguindo o modelo de Poisson com parâmetro 5, ou seja, a taxa média de ocorrências é de 5 emissões a cada minuto. Calcular a probabilidade de haver mais de 2 emissões em um minuto.
λ = 5 e/min Sabe-se que probabilidade é de: 0 ≤ P(n) ≤ 1 Logo, se a questão pede que seja ≥ 2, então retira-se o que não serve. e^-5 = 0,007
77
(FCC/SEFAZ-BA/AUDITOR FISCAL/ADMINISTRAÇÃO TRIBUTÁRIA/PROVA II/2019) Uma variável aleatória X representa o número de contribuintes que chega a cada hora para ser atendido em um órgão público. Supõe-se que X tem distribuição de Poisson, com parâmetro λ, ou seja, , sendo “e” a base do logaritmo (ln) tal que ln(e) = 1. Se P(x = 2) = P(x = 3), então a probabilidade de que menos de 3 contribuintes cheguem em 1 hora é Dados: e -1 = 0,37, e -2 = 0,14 e e -3 = 0,05 a. 30,0%. b. 42,5%. c. 22,5%. d. 57,5%. e. 37,5%.
LETRA B. A probabilidade de ter 2 clientes é igual a 3. A partir dessa informação o λ será obtido. ATENÇÃO A variância e o valor esperado são λ. A questão pede menos de 3 clientes, logo:
78
(CESPE/EBSERH/ANALISTA ADMINISTRATIVO/ESTATÍSTICA/2018) Todo paciente que chega a determinado posto hospitalar é imediatamente avaliado no que se refere à prioridade de atendimento. Suponha que o paciente seja classificado como “emergente” (Y = 0) ou como “não emergente” (Y = 1), e que as quantidades X, diárias, de pacientes que chegam a esse posto sigam uma distribuição de Poisson com média igual a 20. Considerando que W represente o total diário de pacientes emergentes, de tal sorte que ______________________________ , em que 0 ≤ w ≤ x e x ≥ 0, julgue o item subsequente. O total diário W de pacientes emergentes segue uma distribuição de Poisson com média superior a 3.
ERRADO. A variável x é Poisson, pois, dentro de um intervalo, tem-se uma quantidade de pacientes: λ = 20/d A variável W é binomial, logo não segue a distribuição de Poisson.
79
(CESPE/EBSERH/ANALISTA ADMINISTRATIVO/ESTATÍSTICA/2018) Todo paciente que chega a determinado posto hospitalar é imediatamente avaliado no que se refere à prioridade de atendimento. Suponha que o paciente seja classificado como “emergente” (Y = 0) ou como “não emergente” (Y = 1), e que as quantidades X, diárias, de pacientes que chegam a esse posto sigam uma distribuição de Poisson com média igual a 20. Considerando que W represente o total diário de pacientes emergentes, de tal sorte que, em que 0 ≤ w ≤ x e x ≥ 0, julgue o item subsequente. A variância do número diário de pacientes que chegam a esse posto hospitalar é igual a 20 pacientes².
CERTO. A unidade da variância é quadrática e é a média do quadrado dos desvios.Logo, pacientes2 é uma maneira de representar a unidade desse parâmetro (variância). E(x) = 20 pacientes/dia VAR(x) = 20 pacientes/dia
80
ESTATÍSTICA INFERENCIAL Intervalo de Confiança (IC)
O que vem a ser o intervalo de CONFIANÇA? Em estatística, um intervalo de confiança é um valor estimado de um parâmetro estatístico. Em vez de estimar o parâmetro por um único valor, é dado um intervalo de estimativas prováveis. O quão prováveis são estas estimativas é determinado pelo coeficiente de confiança. Quanto maior a probabilidade de o intervalo conter o parâmetro, maior será o intervalo. O nível de confiança é dado em porcentagem por 1-α. Dependendo do tamanho da amostra, utiliza-se a Tabela Z ou a Tabela T (de Student). Além disso, os intervalos de confiança são usados para indicar a confiabilidade de uma estimativa. Por exemplo, pode ser usado para descrever quão confiáveis são os resultados de uma pesquisa. Sendo todas as outras coisas iguais, uma pesquisa que resulte em um IC pequeno é mais confiável do que uma que resulte num IC maior. Para que serve? 1º) Definição: é um intervalo dentro do qual uma média ou um desvio padrão (parâmetro populacional) podem ser encontrados. 2º) Em estatística, muitas vezes deve-se conhecer o significado de confiança e significância. Confiança é representada pela fórmula (1 - α), em que α é a significância, ou seja, confiança é o quanto eu desejo confiar no resultado de uma expressão matemática e significância é o quanto eu desejo desconfiar. Os valores mais usados para confiança são 0,90 (90%), 0,95 (95%) e 0,99 (99%). Consequentemente, para significância, são 0,10 (10%), 0,05 (5%) e 0,01 (1%) respectivamente. Exemplo teórico sobre o entendimento da palavra confiança: Imagine que hoje seja dia 1º de janeiro. Afirma-se que com 90% de confiança que no primeiro trimestre irá chover, ou com 95% de confiança que no semestre choverá, ou com 99% de confiança que no ano vai chover. Perceba que quanto mais se necessita aumentar a confiança, mais deve-se aumentar o intervalo. Outro exemplo, agora prático: Tem-se uma média de um determinado conjunto de valores e pergunta-se: quanto essa média é verdadeira, ou seja, qual o intervalo em que ela está contida? Ao calcular a média e o desvio padrão de uma amostra, qual a certeza desses resultados? Veja essa situação: Em um setor de inspeção de recebimento, há um lote de 60 vergalhões, dos quais 14 foram retirados e medidos os diâmetros com especificação (9,29 a 9,50). Os seguintes valores foram obtidos: 9,50, 9,29, 9,29, 9,33, 9,40, 9,43, 9,44, 9,48, 9,40, 9,42, 9,44, 9,41, 9,45 e 9,46. Pode-se observar que todos os valores estão contidos na especificação e qualquer inspetor não conhecedor da técnica de intervalo de confiança aprovaria esse lote sem a menor desconfiança. Assim, ao encontrar o intervalo da verdadeira média, corresponde a medir todos os vergalhões.
81
INTERVALO DE CONFIANÇA PARA MÉDIA POPULACIONAL (µ)
O primeiro caso: É quando n (amostra) é igual ou menor do que 30, e o segundo caso é quando n (amostra) é maior que 30. Quando n (amostra) é igual ou menor que 30, utiliza-se a Tabela de Student (t). Utiliza-se a distribuição T-Student para o IC da média, desde que a variância populacional seja DESCONHECIDA. x±t . S/√n No segundo caso: x±z . S/√n A tabela t é associada ao nível de confiança, o grau de significância e o grau de liberdade. Na tabela z, a distribuição é normal. 1. Sempre irá partir de uma amostra e o que será testado partirá da média. 2. Cria-se um intervalo baseado da amostra. 3. Após tira-se a média aritmética da amostra. Na criação do intervalo, estabelece-se um limite para cima (superior), para baixo (inferior), chamado de erro. Sendo assim, o valor para mais ou para menos é calculado por: E = t . S/√n O t ou z serão dados pela questão. O intervalo de confiança estará associado a uma certa porcentagem. Por exemplo, se deseja: 1-2 = 95y α = 5y O valor do T ou do Z dependerá do nível de confiança ou desconfiança.
82
(CESPE/TJ-PA/ANALISTA JUDICIÁRIO/ESTATÍSTICA/2020) A respeito dos intervalos de confiança, julgue os próximos itens. I – Um intervalo de confiança tem mais valor do que uma estimativa pontual única, pois uma estimativa pontual não fornece nenhuma informação sobre o grau de precisão da estimativa. II – Um intervalo de confiança poderá ser reduzido se o nível de confiança for menor e o valor da variância populacional for maior. III – No cálculo de um intervalo de confiança para a média, deve-se utilizar a distribuição t em lugar da distribuição normal quando a variância populacional é desconhecida e o número de observações é inferior a 30. Assinale a opção correta. a. Apenas o item II está certo. b. Apenas os itens I e II estão certos. c. Apenas os itens I e III estão certos. d. Apenas os itens II e III estão certos. e. Todos os itens estão certos.
LETRA C. I – De fato, o intervalo de confiança tem mais valor do que uma estimativa pontual. II – Se existe uma variância maior, o erro também será maior. Lembre-se de que, quanto maior a amostra, menor será o intervalo de confiança.
83
(CESPE/TJ-PA/ANALISTA JUDICIÁRIO/ESTATÍSTICA/2020) Na construção de um intervalo de confiança para a média, conhecida a variância, considerando o intervalo na forma [x + ε; x - ε], sendo x o valor do estimador da média e ε a semiamplitude do intervalo de confiança ou, como é mais popularmente conhecida, a margem de erro do intervalo de confiança. Considere que, para uma determinada peça automotiva, um lote de 100 peças tenha apresentado espessura média de 4,561 polegada, com desvio padrão de 1,125 polegada. Um intervalo de confiança de 95% para a média apresentou limite superior de 4,7815 e limite inferior de 4,3405. Nessa situação, a margem de erro do intervalo é de, aproximadamente, a. 0,4410. b. 0,3436. c. 0,2205. d. 0,1125. e. 0,1103.
LETRA C.
84
INTERVALO DE CONFIANÇA
Esta aula dará continuação à matriz de estatística, mais especificamente ao intervalo de confiança, que é uma análise mais do que pontual. Ao receber uma informação, verifica-se se ela é verdadeira. E como fazer isso? Pegando uma amostra da população, criando um intervalo de confiança e verificando se a informação sobre a população é verdadeira. O intervalo é criado por meio de uma amostra (quanto mais elementos há na amostra, menor será o intervalo; quanto mais elementos há na amostra, mais se aproxima da população). Um outro ponto importante é a respeito da variância (se ela é ou não conhecida). No intervalo de confiança, utiliza-se uma tabela. Pode ser a tabela z ou a tabela t. RELEMBRANDO * Se n ≤ 30 e variância populacional desconhecida: tabela t. * Se n > 30: tabela z.
85
EXERCÍCIOS DE FIXAÇÃO Um instituto de pesquisas alega que o preço médio do saco de cimento (de 50 kg), em dada região, é de R$ 14,50. Para testar a validade dessa informação, um pesquisador selecionou uma amostra aleatória de 8 estabelecimentos dessa região cujos preços verificados estão dispostos a seguir. Considerando um nível de 95% de confiança dessa pesquisa amostral, pode-se concluir que a informação do instituto não é correta quanto à média divulgada? Considere o desvio padrão amostral S = 0,53 e √8 = 2,82. n: {15,80; 16,20; 15,40; 16,10; 14,60; 15,10; 15,40; 15,40}.
n ≤ 30. Consequentemente, será utilizada a tabela t. n = 8. (Confiança) 1 - α = 95%. (Significância) α = 5% (é o complementar). Média populacional = 14,50. Ao pegar uma amostra pequena, não é possível representar de maneira significante a população. É por isso que existe o grau de liberdade. Então, quando a amostra for pequena, utiliza-se a tabela t ou a variância desconhecida. Logo, além dos níveis de confiança e significância, é preciso saber o grau de liberdade. gl = n – 1 O grau de liberdade só é utilizado quando for usada a tabela t. Com o grau de liberdade, juntamente com o nível de significância, é possível encontrar o valor de t. X ± t. s/√n É preciso calcular a média amostral: X = (15,8 + 16,2 + 15,40 + 16,10 + 14,6 + 15,10 + 15,40 + 15,40)/8 = 15,50 Agora, será preciso encontrar o valor de t. Para isso, é preciso recorrer à tabela: Necessita-se do grau de liberdade e do nível de significância. O grau de liberdade é gl = n – 1. Assim: gl = 8 – 1 = 7 Desse modo: t = 2.3646 Se o aluno calculou a média, ele poderia calcular a variância. Essa variância teria que ter o fator de correção. Logo: s = 0,53 Portanto: X ± t. s/√n 15,50 ± 2,3646. 0,53 / √8 15,50 ± 2,3646. 0,53 / 2,82 15,50 ± 2,3646. 0,53 / 2,3646. 0,1879 15,50 ± 0,44 [15,06;15,94] Interpretando o intervalo de confiança: Foi possível perceber que a média populacional de 14,50 não se encontra dentro do intervalo encontrado. Logo, com 95% de confiança e 5% de desconfiança, a informação dos R$ 14,50 não é verdadeira.
86
(FCC/SEFAZ-BA/AUDITOR FISCAL – ADMINISTRAÇÃO, FINANÇAS E CONTROLE INTERNO/2019) Para obter um intervalo de confiança de 90% para a média p de uma população normalmente distribuída, de tamanho infinito e variância desconhecida, extraiu-se uma amostra aleatória de tamanho 9 dessa população, obtendo-se uma média amostral igual a 15 e variância igual a 16. Considerou-se a distribuição t de Student para o teste unicaudal tal que a probabilidade P(t - t0) = 0,05, com n graus de liberdade. Com base nos dados da amostra, esse intervalo é igual a Dados: a. (12,56; 17,44). b. (13,76; 16,24). c. (12,47; 17,53). d. (12,59; 17,41). e. (12,52; 17,48).
LETRA E. Como a variância é desconhecida, será utilizada a tabela t. Para encontrar o valor de t, precisaremos de dois parâmetros: grau de liberdade (gl) e nível de significância (α). Vale lembrar que a confiança é 1 - α. Organizando as informações: n = 9 X = 15 s² = 16 s = 4 gl = n – 1 = 9 – 1 = 8 1 - α = 0,9 α = 0,1 X ± t. s/√n t = 1,86 Desse modo: X ± t. s/√n 15 ± 1,86. 4 / √9 15 ± 1,86. 4 / 3 15 ± 7,44 / 3 15 ± 2,48 [12,52;17,48] t. s/√n → erro (margem)
87
(CESPE/CEBRASPE/TJ-PA/ANALSITA JUDICIÁRIO – ESTATÍSTICA/2020) Para determinado experimento, uma equipe de pesquisadores gerou 20 amostras de tamanho n = 25 de uma distribuição normal, com média µ = 5 e desvio padrão σ = 3. Para cada amostra, foi montado um intervalo de confiança com coeficiente de 0,95 (ou 95%). Com base nessas informações, julgue os itens que se seguem. I – Os intervalos de confiança terão a forma βi ± 1,176, em que βi é a média da amostra i. II – Para todos os intervalos de confiança, βi + e ≤ µ ≤ βi - e, sendo g a margem de erro do estimador. III – Se o tamanho da amostra fosse maior, mantendo-se fixos os valores do desvio padrão e do nível de confiança, haveria uma redução da margem de erro. Assinale a opção correta. a. Apenas o item II está certo. b. Apenas os itens I e II estão certos. c. Apenas os itens I e III estão certos. d. Apenas os itens II e III estão certos e. Todos os itens estão certos.
LETRA C. Como n = 25, será aplicada a tabela t. Organizando as informações: 1 - α = 95% α = 5% X ± t. s/√n A questão deseja saber se o erro corresponde a 1,176. Como a população foi fragmentada em várias amostras, mesmo o sigma sendo amostral, será utilizado como sendo populacional. Assim: t. s/√n t. 3 / √25 = t. 3 / 5 = 0,6 Para encontrar o valor de t, necessita-se do grau de liberdade e do nível de significância. A questão forneceu o desvio padrão σ. Além disso, a variância é conhecida. Interpretando: a população inteira foi fragmentada em amostra. É por isso que não será utilizado o t. Por mais que n seja menor ou igual a 30, conhecemos a variância populacional. Incumbe destacar que o valor de z para um nível de confiança de 95% é de 1,96. Assim, z = 1,96. A questão está se referindo à população. Neste caso, deve-se utilizar a tabela z. Desse modo: I – z. 3 / 5 = 1,96. 0,6 = 1,176. II – O item dispõe o seguinte: para todos os intervalos de confiança, βi + e ≤ µ ≤ βi - e, sendo g a margem de erro do estimador. Limite superior = média + erro; limite inferior = média - erro. Ao criar um intervalo de confiança, há 100% de confiança? Na realidade, o intervalo apresenta uma certa confiança; ele não é 100%. Ocorre que βi + e ≤ µ ≤ βi - e não se refere a TODOS os intervalos de confiança. Para algumas amostras, poderá dar certo, mas, para outras, não. III – Quanto mais elementos forem colhidos da população, mais confiável será a inferência. Se a inferência é mais confiável, menor será o erro. Observe: X ± z. s/√n Note que o “n” está no denominador. Quanto maior for o denominador, menor será o erro. Assim, quanto mais elementos forem colocados na amostra, menor será o intervalo. Mais importante do que fazer contas é saber interpretar a questão.
88
(CS-UFG/CÂMARA DE GOIÂNIA – GO/ASSESSOR TÉCNICO LEGISLATIVO – ECONOMISTA/2018) Uma pesquisa de intenção de voto forneceu uma estimativa pontual para o resultado final de uma eleição. Considerando um nível de confiança de (1−α)%, uma margem de erro de ±2 pontos percentuais foi calculada para a estimativa. Para aumentar o nível de precisão da estimativa intervalar, deve-se: a. Aumentar o tamanho da amostra. b. Aumentar o nível de confiança. c. Reduzir o nível de significância (α). d. Reduzir o tamanho da amostra.
LETRA A. É preciso criar um intervalo de confiança. E, para a aumentar a precisão da estimativa intervalar, deve-se colher mais elementos (aumentar o tamanho da amostra). Quanto mais elementos forem colhidos para a amostra, mais confiança haverá.
89
(FCC/CNMP/ANALISTA DO CNMP/2015) Uma amostra aleatória de tamanho 256 é extraída de uma população normalmente distribuída e considerada de tamanho infinito. Considerando que o desvio padrão populacional é igual a 100, determinou-se, com base na amostra, um intervalo de confiança de 86% igual a [890,75; 909,25]. Posteriormente, uma nova amostra de tamanho 400, independente da primeira, é extraída desta população, encontrando-se uma média amostral igual a 905,00. O novo intervalo de confiança de 86% é igual a a. [897,60; 912,40]. b. [899,08; 910,92]. c. [901,30; 908,70]. d. [903,15; 906,85]. e. [903,30; 906,70].
LETRA A. Ambas as amostras elaboradas possuem o mesmo intervalo de confiança de 86%: Para apurar o intervalo de confiança da 2ª Amostra: (x̅ - E; x̅ + E) E: Erro. Considerando a fórmula do intervalo de confiança (cálculo dos limites): Utilizando apenas o trecho da fórmula que corresponde à apuração do erro (E): Ao partir de uma mesma população, será possível considerar o mesmo desvio padrão para ambas as amostras. O valor de “z” será calculado considerando as informações apresentadas no enunciado relativas à 1ª Amostra. Analisando o intervalo de confiança: 1ª Amostra: [890,75; 909,25] Limite inferior: 890,75 Limite superior: 909,25 Considerando a média, ambos os limites inferior e superior possuem o mesmo valor para “E”, logo: Amplitude = 909,25 – 890,75 = 18,50 E = 18,50 ÷ 2 = 9,25 Utilizando o valor encontrado na fórmula para identificar o “z” da 1ª Amostra e utilizado na 2ª Amostra: E = Zxσ/√n 9,25 = Zx 100/√256 Z = 1,48 Calculando o intervalo da 2ª Amostra:
90
. (FCC/CNMP) Um intervalo de confiança de 95% para a média μ de uma população normal de tamanho infinito e variância desconhecida foi construído com base em uma amostra aleatória de tamanho 16 e com a utilização da distribuição t de Student. Considereo quartil da distribuição t de Student para o teste unicaudal tal que a probabilidade P(t > t0,025 ) = 0,025, com n graus de liberdade. Se a variância amostral foi igual a 4,84, então a amplitude do intervalo é igual a a. 2,332. b. 2,338. c. 2,343. d. 2,340. e. 2,354.
LETRA C. Para calcular o valor de t será necessário o grau de liberdade e o nível de significância. Será possível calcular a amplitude considerando o valor do erro (e) atribuído ao intervalo de confiança. n = 16 1 – α = 95% α = 5% t ≤ 30 Grau de liberdade (gl) = n -1 = 16 – 1 = 15 Variância (σ²) = 4,84 σ (desvio-padrão) = 2,2 Calculando o erro: E = t x S/√n E = 2,13x2,2/√16 E = 1,1715 Amplitude = 2xE = 2x1,1715 = 2,343