ALU?
In which all arithmetic and logic operations are carried out
Control unit
Which coordinates the activities taking place in the CPU, memory and peripherals, by sending control signals to the various devices.
Use of registers?
To hold information temporarily while it is being decoded or manipulated.
Define the Program counter (PC)
Holds the address of the next instruction to be executed
What the Program counter (PC) does?
When a sequence of instructions is being executed, the program counter is automatically incremented to point to the next instruction – it holds the address of the next instruction to be executed
What are general purpose registers?
Usually called an accumulator, which acts as a working area.
What does the Current instruction register (CIR) do?
Contains both the operator and the operand of the current instruction. In the instruction
memory address register (MAR)
Holds the address of the memory location from which information will be read or to which data will be written.
memory data register (MDR)
Used to temporarily store information read from or written to memory. The instruction is placed here en route to the CIR where it will be decoded.
What are interrupts?
When an I/O device needs to transfer data, it generates an interrupt and the CPU suspends execution of the program and transfers to an appropriate interrupt handling program. A test for the presence of interrupts is carried out at the end of each instruction cycle.
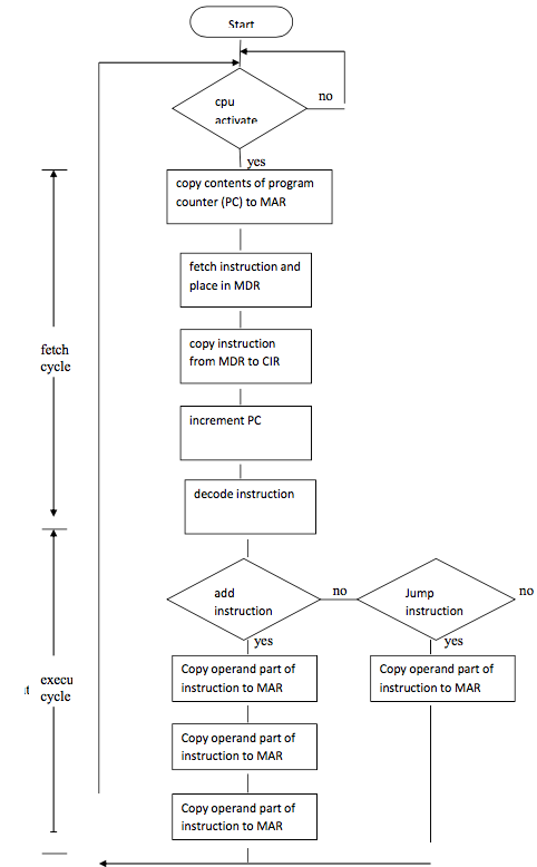
Explain the fetch-execute cycle in the CPU.

Single core processor
It is a processor that has only one core, so it can only start one operation at a time. It can however in some situations start a new operation before the previous one is complete.
Dual core/Multi core processor
An integrated circuit processing unit that contains two or more central processors. Each CPU is called a core
Functions of a microprocessor
A microprocessor is a silicon chip containing millions of microscopic transistors. This chip functions as the computer’s brain. It processes the instructions or operations contained within executable computer programs.
Computer workstation
A computer workstation is an ergonomically designed area of an office which accommodates a desktop computer and all of its peripherals.
Server
A server computer is a computer, or series of computers, that link other computers or electronic devices together. They often provide essential services across a network, either to private users inside a large organization or to public users via the internet.
Dedicated Server
This type of a server performs a particular function, like hosting a website. These type of servers require to be very powerful because they need to handle the web traffic, that tries to access the webpages contained in them.
Shared server
A shared computer server is an ordinary server that is used in a network, for multiple users. Large number of applications, databases etc. are stored in them. Different users connected to the server, access the server depending on their requirements.
Mainframe
vs
supercomputer
Main: It is a very large and expensive computer capable of supporting hundreds, or even thousands, of users simultaneously
Super: A supercomputer is a computer that is at the frontline of current processing capacity, particularly speed of calculation.
Explain virtual memory.
What is paging in VM?
A fixed number of bytes is transferred to disk each time a new section of program code is required
What is segmentation in VM?
The programmer or the operating system divides the program up into a number of variable size segments which may be loaded into non- contiguous locations in memory.