Care este clasificarea de baza ale cementelor?

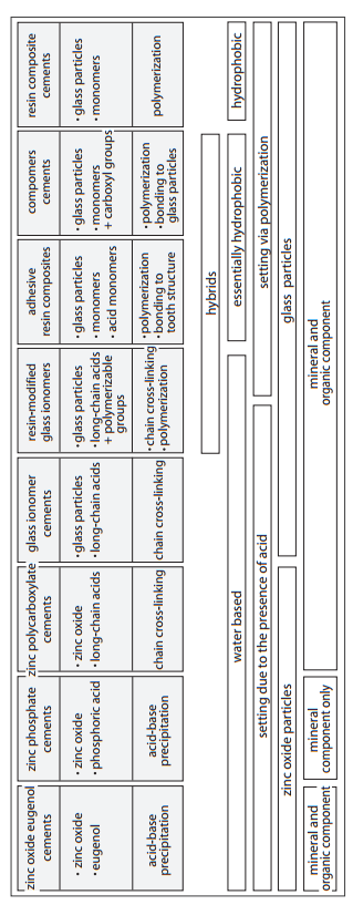
Cum se vor clasifica dupa natura si proprietatile chimice cementurile dentare?

Care sunt mecanismele de retentie in dependenta de natura cementelor?

Care sunt scopurile de baza ale cementarii provizionale?
Care sunt particularitatile cimentarii protezei definitive pe o perioada de testare?
De care factori depinde alegerea materialelor de cementare definitive?
De tipul materialului protezei:
Care sunt cementurile definitive bazate pe apa de baza?

Ce inseamna si care este relevanta grosimii minime ale stratului de cement definitiv bazat pe apa?

Cum influienteaza grosimea stratului de cement retentia protezelor?

Cea mai frecventa cauza a deretentivizarii protezelor fixe este esecul coeziv
Fals!
Este esecul adeziv dintre cement si proteza
Care sunt particularitatile fizico-chimice ale cementelor bazate pe apa cu relevanta clinica?
Care este principiul de priza al cementului de zinc-fosfat?

Care sunt particularitatile de lucru (preparare) ale cementului de Zinc-fosfat?

Care este rationamentul mixarii treptate si pe portii a cementului de zinc-fosfat?

Care este rationamentul de baza de utilizare a cementului de zinc-fosfat in protetica moderna?

Care este portia corecta de zinc-fosfat in dependenta de unitatile ce necesita protezare?
Care sunt particularitatile de lucru (preparare) ale cementului de Zinc-policarboxilat (Durelon)?


Care sunt particularitatile de lucru (preparare) ale cementului de GIC?


Cum poate fi descrisa eliberarea de fluor ale cementelor de GIC?

Cum se clasifica cementele de ZoE ransforsat?
Cum se compara intre ele cementurile bazate pe apa dupa diferite proprietati?

Generalitati cu referinta la cementurile pe baza de polimeri
Cum se clasifica cementurile pe baza de rasini?
Care este diferenta de baza intre rasinile restaurative directe si cementele de rasini?
Cementele polimerice (fata de compozitele restaurative) au: