What is a reflex?
A specific, involuntary, unpremeditated, ‘built-in’ response to a particular stimulus.
What is a learned (acquired) reflex?
Many operations (including during driving a car).
Describe the concept of homeostasis with respect to reflexes.
ie

What is a reflex arc?
Describe it.

Describe the spinal or motor reflex.

Describe the organisation of the spinal cord for motor functions.

What are the spinal cord segment types (in addition to sensory neurons)?

Describe alpha motor neurons (anterior motor neurons).

Describe gamma motor neurons (anterior motor neurons).
Describe interneurons?

Describe the role of muscle spindles and golgi tendon organs in muscle control.

Describe the sensory innervation of muscle spindles.

Describe nuclear bag fibres.

Describe nuclear chain fibres.

Describe the control of intensity of static and dynamic responses by the gamma motor neurons.
Describe the muscle stretch reflex.

Describe the dynamic component of the stretch reflex.
Describe the static component of the stretch reflex.
What is the function of the knee-jerk reflex (a type of stretch reflex)?

What is the role of the golgi tendon organ (GTO)?

Describe the golgi tendon reflex and prevention of excessive tension.

Give examples of reflexes involving special senses.
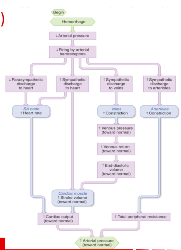
What is the baroreceptor reflex?

Describe the classification of nerves based on conduction velocity.
