Respiratory Flashcards

(55 cards)

1
Q

asthma

A

-Hyper responsiveness to stimuli that produce bronchoconstriction
-Stimuli include cold air, exercise, allergens and emotional stress
-Airway inflammation and edema
-Resulting from release of various mediators from mast cells, eosinophils, macrophages, etc.
-Mediators include histamine, adenosine, bradykinin, leukotrienes and prostaglandins
-Airway obstruction results from bronchial inflammation, smooth muscle constriction and obstruction of the lumen with mucus, inflammatory cells and epithelia debris
-Symptoms of obstruction include dyspnea, coughing, wheezing, headache, tachycardia, syncope, diaphoresis, pallor and cyanosis

How well did you know this?
1
Not at all
2
3
4
5
Perfectly
2
Q

COPD

A

-General symptoms: DOE, cough, acute exacerbations w/ wheezing and dyspnea
-Types of COPD:
-Chronic Bronchitis: chronic productive cough x 3 months (in 2 successive years)
-Emphysema: abnormal enlargement of airspaces; destruction of airspace walls -> barrel chest
-Asthma: chronic inflammatory disorder

How well did you know this?
1
Not at all
2
3
4
5
Perfectly
3
Q

asthma vs COPD

A

-asthma- sensitizing agent -> asthmatic airway inflammation, CD4+ T lymphocytes, eosinophils -> completely reversible
-COPD- noxious agent -> COPD airway inflammation, CD8+ T lymphocytes, macrophages, neutrophils -> completely irreversible

How well did you know this?
1
Not at all
2
3
4
5
Perfectly
4
Q

asthma: bronchodilators

A

-Epinephrine
-beta agonists
-Anticholinergics
-Theophylline

How well did you know this?
1
Not at all
2
3
4
5
Perfectly
5
Q

asthma: anti-inflammatory agents

A

-Glucocorticosteroids
-Mast cell stabilizers
-Leukotriene inhibitors
-Omalizumab (Xolair)

How well did you know this?
1
Not at all
2
3
4
5
Perfectly
6
Q

COPD: bronchodilators

A

-Beta 2 agonists
-Anticholinergics
-Theophylline – for refractory cases

How well did you know this?
1
Not at all
2
3
4
5
Perfectly
7
Q

COPD: anti-inflammatory

A

-Inhaled glucocorticosteroids – for chronic management
-Systemic glucocorticosteroids – for a-cute exacerbations
-Roflumilast (Daliresp) – PDE 4 inhibitor (new class of drug)

How well did you know this?
1
Not at all
2
3
4
5
Perfectly
8
Q

bronchodilators

A

-All of the drugs relax the bronchial smooth muscle and prevent or relieve bronchospasm
-Short acting beta2 agonists are the ONLY agents that can counteract an acute asthmatic attack
-Anticholinergics are less useful in asthma, better for COPD and emphysema/chronic bronchitis
-Theophylline used on long term basis to prevent bronchoconstriction in asthma and emphysema

How well did you know this?
1
Not at all
2
3
4
5
Perfectly
9
Q

metered dose inhaler (MDI)

A

-simple MDI- hard to use
-with and without aerochamber- easier to use
-MDI, aerochamber, facemask
-portable

-dry powder inhaler

How well did you know this?
1
Not at all
2
3
4
5
Perfectly
10
Q

mixed non-selective bronchodilators

A

-Epinephrine (alpha1- increased BP, beta1- increase HR, B2 - bronchodilation)
-Uses: Can be used for asthma, but B2 agonists are preferred
-Examples:
-Epinephrine (SQ, IM, IV) (C)
-Epinephrine inhaled (Primatene mist)
-Racemic epinephrine (nebulized) – more for bronchospasms, croup cough)

How well did you know this?
1
Not at all
2
3
4
5
Perfectly
11
Q

bronchodilators: beta agonists

A

-Have some effect on beta1 receptors also
-Cardiac effects
-Examples
-Isoproterenol (Isuprel)(C) MDI, neb
-Pirbuterol (Maxair)(C) MDI, neb – shorter acting

How well did you know this?
1
Not at all
2
3
4
5
Perfectly
12
Q

bronchodilators: beta 2 selective agonists

A

-Specific for beta2 receptors
-less cardiac stimulation
-selectivity is limited as doses become higher, resulting in increase HR and contractility

How well did you know this?
1
Not at all
2
3
4
5
Perfectly
13
Q

bronchodilators: beta 2 selective agonists: short acting SABA

A

-attack
-Uses: Asthma, EIA, COPD
-Examples:
-Albuterol
-MDI, neb, PO (tabs or solution)
-Combined w/ ipratropium (Combivent inhaler, Duoneb nebulizer)

-Levalbuterol (Xopenex) (C) MDI, neb- kids
-Terbutaline (Brethine) (C) PO, INJ -> Inhaler form (Bricanyl) – not available in US

How well did you know this?
1
Not at all
2
3
4
5
Perfectly
14
Q

bronchodilators: beta 2 selective agonists- longer acting LABA

A

-maintenance medication
-Uses: Asthma, COPD
-Given BID or q12h , NOT PRN, NOT for acute attacks
-Examples:
-Salmeterol (Serevent) (C) DPI -> w/ fluticasone (Advair DPI, MDI)
-Formoterol (Foradil, Perforomist) (C) DPI, neb:
-w/ budesonide (Symbicort MDI)
-w/ mometasone (Dulera MDI)

-Arformoterol (Brovana) (C) neb - new drug for COPD

How well did you know this?
1
Not at all
2
3
4
5
Perfectly
15
Q

ADRs for all beta agonists

A

-Local: dry irritated throat, cough, bad taste
-Systemic: CNS stimulation (insomnia, excitability, tremor), cardiac stimulation, hypotension (depending on degree of beta 2 stimulation in vasculature) Hyperglycemia and hypokalemia also occur secondary to beta 2 agonist activity

How well did you know this?
1
Not at all
2
3
4
5
Perfectly
16
Q

bronchodilators: anticholinergics

A

-Uses: Asthma (in combo w/ beta 2 agonists); COPD; rhinitis
-Examples:
-Ipratropium (Atrovent) (B)MDI, neb, intranasal:
-w/ albuterol as needed
-For asthma - Not PRN drug, should be used in combo w/ albuterol
-For COPD – may be used as PRN (per GOLD guidelines), and can be used as monotherapy
-ADRs – CNS, palps, bitter taste, cough

How well did you know this?
1
Not at all
2
3
4
5
Perfectly
17
Q

bronchodilators: anticholinergics: tiotropium (spiriva) (DPI)

A

-long acting anticholinergic – once daily dosing versus 4 times a day dosing with ipratropium
-Longer DOA than ipratropium and may even have a more sustained response over time than the long acting beta-2 agonists
-Very expensive
-bite down and inhale

How well did you know this?
1
Not at all
2
3
4
5
Perfectly
18
Q

bronchodilators: xanthine derivatives (C)

A

-Uses: Asthma, Refractory COPD
-MOA: Phosphodiesterase inhibitor causing bronchodilation and some anti-inflammatory effects
-Precautions: Produces high amount of CVS and CNS stimulation and diuresis
-DDIs: Substrate of CYP1A2, many DDI
-Narrow TI, must monitor levels

-ADRs:
-GI effects: N,V, D, epigastric pain
-CNS effects: insomnia, agitation, dizziness, seizures
-CVS effects: tachycardia, PVCs -> palpitations

-Examples:
-Theophylline PO (Theodur, Slo-Bid)- needs to be monitored
-Aminophylline IV

How well did you know this?
1
Not at all
2
3
4
5
Perfectly
19
Q

anti-inflammatory drugs

A

-Glucocorticosteroids
-Leukotriene inhibitors
-Mast cell stabilizers
-Omalizumab (Xolair)
-Roflumilast (Daliresp)

How well did you know this?
1
Not at all
2
3
4
5
Perfectly
20
Q

glucocorticosteroids

A

-Effective for many diseases
-Available PO, INJ, topical and inhalational
-inhaled forms- many for long term maintenance tx of asthma and COPD, although PO and INJ forms are also used for management of exacerbations
-Work in bronchioles to reduce inflammation
-Cornerstone of TX in pts with persistent asthma
-Used in Stage 3 and Stage 4 COPD
-NOT for COPD and asthma acute attacks
-Max response requires 8 weeks to develop
-Reduce # and severity of Sx and decrease need for rescue inhalers (short-acting B2 agonists)
-need to use it consistently for it to work

How well did you know this?
1
Not at all
2
3
4
5
Perfectly
21
Q

glucocorticosteroids: ADRs

A

-most efficacious anti-inflammatory agents BUT have greatest potential for ADRs
-Inhalation form minimizes systemic ADRs, but can occur
-ADRs (inhaled form)- include excessive deposition of drug in mouth and upper airway leading to thrush
-Local irritation, cough, headache, URTI, nasal congestion, and pharyngitis may occur

-ADRs (systemic) – several, refer to steroids handout
-Concern of suppression of growth in children (more of concern with systemic use)

How well did you know this?
1
Not at all
2
3
4
5
Perfectly
22
Q

inhaled glucocorticosteroids

A

-just know that these are glucocorticosteroids
-Beclomethasone MDI, (bid-qid)
-Budesonide DPI, neb (bid)
-Flunisolide MDI (bid)
-Fluticasone MDI, DPI (bid)
-Mometasone DPI (QD)- easiest to take-> once a day
-Triamcinolone MDI (bid-qid)
-Ciclesonide MDI (bid)

-For patients using multiple inhalers - give beta2 agonist 1st, anticholinergic 2nd, then steroid last, rinse after use -> everything else will worth better once you open up with a beta 2 agonist

How well did you know this?
1
Not at all
2
3
4
5
Perfectly
23
Q

mast cell stabilizers

A

-stabilizes plasma membrane of mast cells and eosinophils -> prevent degranulation and release of histamine, leukotrienes and other mediators -> reduce inflammation
-Uses: Asthma - Not used for acute attacks, MUST use prophylactically (maintenance therapy); EIA; NOT used to treat COPD
-ADRs – local irritation, bad taste, cough & bronchospasm (give beta2 inhaler to relieve)
-Examples:
-Cromolyn (Intal ) (B) MDI, neb
-Nedocromil (Tilade ) (B) MDI

24
Q

systemic glucocorticosteroids

A

-Used for short course “burst” therapy and for asthma or COPD exacerbations
-Examples:
-Prednisone (Deltasone) (C) (PO)
-Methylprednisolone (Medrol,Solumedrol) (C) (PO, inj)
-Prednisolone (Pediapred suspension) (C)
-Hydrocortisone sodium succinate (Solu-Cortef) (C) (inj)
-Dexamethasone (C) (PO, inj)

25
leukotriene inhibitors
-Leukotriene is an arachidonic acid metabolite, inflammatory mediator -Leukotriene receptors mediate: -Airway inflammation -Edema -Bronchoconstriction -Secretion of thick, viscous mucous -Leukotriene inhibitors can reduce airway inflammation and edema, produce bronchodilation and reduce the secretion of thick viscous mucous -Leukotriene inhibitors subdivided into two categories: -1. Leukotriene receptor blockers -2. Lipoxygenase inhibitors
26
leukotriene receptor blockers (LRBs)
-Block leukotriene receptor which will reduce leukotriene activity resulting in decreased airway inflammation -Uses: Can be used to treat mild-moderate persistent asthma. Also used to treat seasonal and allergic rhinitis *Not for COPD* -May take weeks to see benefit – improved pulm fxn, control of Sx, reduction in attacks, reduction in airway inflammation -NOT for acute Treatment; often used in conjunction w/ beta2 adrenergic agonists -Examples: -Zafirlukast (Accolate) (B) (PO) - BID dosing -Montelukast (Singulair) (B) (PO) - QPM dosing -very protein bound -> only need once or twice a day
27
LRB: ADRs and drug interactions
-ADRs – minimal as a class: -Zafirlukast – fever, malaise, peripheral neuropathy (28%), rash, GI disturbances -Montelukast – Headache (18%) -Drug Interactions: -Zafirlukast – CYP450 enzyme inhibitor - increased levels of ASA, warfarin and theophylline -Montelukast – no dose adjustments needed
28
leukotriene inhibitors: zileuton (Zyflo) (CO) (PO)
-inhibits 5-lipoxygnease enzyme which results in decreased production of leukotrienes -Uses: Can be used to treat mild-moderate persistent asthma; *Not for COPD* -Contraindication: Do not use in pts with active liver disease (LFTs > 3X ULN) -Precaution: Use w/ caution in pts. with -history of liver disease or alcoholic cirrhosis -PK considerations – short T1/2; administered ACHS (4 x’s a day, with meals and at bedtime) -ADRs – CNS effects (headache in up to 25% of pts); flu like Sx, dyspepsia and increase LFTs -DDI - CYP450 enzyme inhibitor - increased levels Beta Blockers, theophylline and warfarin levels
29
age considerations for leukotriene inhibitors
-Zafirlukast (Accolate)- can use in kids over 5 y.o -Montelukast (Singulair)- can use in kids over 12 months old -Zileuton (Zyflo)- can use in kids over 12 y.o. -As a Class – not effective in everyone, but generally better ADRs than steroids
30
benralizumab (Fasenra)
-Interleulkin-5 antagonist, alpha-directed cytolytic monoclonal antibody (IgG1 kappa) -Severe eosinophilic asthma,c ≥12 yrs of age (Canada: ≥18 yrs of age). -NOT for COPD -precautions: Anaphylactic reactions can occur. Be prepared to treat such reactions -Dosing: SQ administrations. Dose is 30mg SQ q4weeks x 3 weeks then every 8 weeks. Keep refrigerated -ADRs: Headache, pharyngitis, local injection site reactions
31
Mepolizumab (Nucala)
-Interleulkin-5 antagonist, alpha-directed cytolytic monoclonal antibody (IgG1 kappa) -Severe eosinophilic asthma ≥12 yrs of age. Also, also indicated for eosinophilic granulomatosis with polyangitis -NOT FOR COPD -Precautions: Anaphylactic reactions can occur. Be prepared to treat such reactions -Dosing: SQ administrations. 100mg SQ every 4 weeks -ADRs: Headache, local injection site reactions, back pain, fatigue
32
reslizumab (Cinqair)
-interleukin-5 antagonist, monoclonal antibody (IgG4 kappa) -Severe eosinophilic asthma ≥18 yrs of age -Not for COPD. -Precautions: Anaphylactic reactions can occur. Be prepared to treat such reactions -Dosing: SQ administrations. Dose is based on body weight. 3 mg/kg IV infusion over 20-50min every 4 weeks. Keep refrigerated. -ADRs: Anaphylaxis (0.2%), oropharyngeal pain
33
omalizumab (Xolair)
-IgG monoclonal antibody. Inhibits IgE binding to the IgE receptor on mast cells and basophils, this leads to decreased activation and release of inflammatory mediators. -Moderate to severe asthma in patients ≥6 yrs of age with a positive skin test or in vitro reactivity to a perennial aeroallergen. Also, chronic idiopathic urticaria in patients ≥12 yrs of age who fail antihistamines. -NOT for COPD. -Precautions: Anaphylactic reactions can occur. Be prepared to treat such reactions -Dosing: SQ administrations- Dose is based on age, weight and serum total IgE level -75 – 375 mg SQ every 2 to 4 weeks -Keep refrigerated -ADRs: Anaphylaxis (0.2%), CNS effects (headache, dizziness), arthralgias, pain, local injection site reactions
34
roflumilast (Daliresp)
-selectively blocks PDE4, a major cAMP -metabolizing enzyme found in inflammatory cells, which is involved in promoting the pathogenesis of COPD. Indications: Add-on therapy to bronchodilators to decrease the risk of exacerbations in pts with severe COPD -NOT for asthma -CI: Moderate-severe liver dysfunction -Precautions: neuropsychiatric ADRs, weight loss** -Dosing: PO daily -ADRs: GI** (nausea, diarrhea, ab. pain, decreased appetite, wt. loss), dizziness, headache, insomnia, back pain -DDIs: CYP3A4 and 1A2 substrate
35
asthma management (pt > 12 y.o.)
-Goals of Therapy -Reduce Impairment: -Minimal or no chronic SX day or night -Minimal use (< 2x per week) of inhaled short acting beta2 agonist (SABA) -Maintain (near) normal pulmonary function -No limitations on activity; no school/work missed -Meet patients’ and families expectations of and satisfaction with asthma care -Reduce Risk: -Prevent exacerbations and minimize ED visits and hospitalizations -Prevent loss of lung function -Minimal or no ADRs from drugs
36
asthma management (pts > 12 y.o.): classifying asthma
-Based on symptoms, nighttime awakening, use of SABA PRN for symptom control, interference with normal activity and lung function -Classification is either Intermittent or Persistent: -Intermittent asthma: -Use inhaled SABA PRN -intensity of SABA PRN tx depends on the severity of the exacerbation symptoms -Increased use of short acting beta2-agonists may indicate the need to initiate or increase long-term or maintenance tx -Persistent asthma (mild, moderate or severe): -require use of SABA PRN in addition to long-term or maintenance treatment. Use stepwise approach to determine the maintenance treatment
37
stepwise approach used to treat asthma
-Step 1 – intermittent - SABA prn -Step 2 – mild persistent -Step 3 - 4 – moderate persistent -Step 4 - 6 – severe persistent -Provides general guidelines – not specific RX -A rescue course of systemic corticosteroids may be needed at any time and at any step
38
asthma management (pts >12yo): education
-teach self management -Teach about controlling environmental factors -Review administration techniques and compliance -Use of written plans
39
goals of COPD management
-Prevent and decrease symptoms (esp dyspnea) -Reduce the frequency and severity of exacerbations -improve health status and exercise capacity
40
COPD management based on stage
-all stages- avoidance of risk factors, influenza and pneumococcal vaccine -stage 1- very mild COPD with FEV1 about 80%- short acting bronchodilators PRN -stage2- moderate COPD with FEV1 50-80%- regular tx with 1 or more long acting bronchodilators, short acting bronchodilators PRN, rehabilitation -stage 3- severe emphysema with FEV1 30-50% of normal- same as stage 2, inhaled glucocorticosteroids -stage 4- very severe COPD with lower FEV1 than stage 3 or those with stage 3 FEV1 and low blood oxygen levels- same as stage 3, tx of complications, long term O2 therapy, surgery
41
classification of airflow limitation severity in COPD
-GOLD 1- mild - FEV1 >= 80% -GOLD 2 moderate- FEV1 50-79% -GOLD 3- severe- 30% <= FEV1 < 50% -GOLD 4- very severe- FEV1 < 30%
42
treatment based on GOLD
-group A- bronchodilator -group b- long acting bronchodilator (LABA or LAMA) -> if it doesnt work use both -etc.
43
education- proper use of inhalers
-Slight variations between MDI and DPI -MDIs – Must shake before use. Must “prime” before initial use or if not used in several days. Drug delivered to drug via propellant. Can use spacer to administer. -DPIs – No shaking or priming necessary. Dry powder inside. No propellants. Drug delivered to lungs by force of breathing. NO spacer used -Proper storage essential – avoid extreme heat or cold -Store at room temperature -Pts should keep track of # of puffs or # of days using each inhaler -Some DPIs have counters on them -Float test doesn’t work.
44
education- proper use of inhalers: administration technique
-Take cap off inhaler (shake if MDI) -Breathe out all the way -For MDI - Start breathing in slowly through mouth, THEN press down on the inhaler. For DPI – put mouthpiece to lips and breathe in QUICKLY. -Hold your breath and count to 10 slowly (if you can) -If using 2 puffs – wait one minute between puffs -If using a different inhaled drug, wait 5 minutes between drugs -Use bronchodilators first and steroids last -Rinse and spit after steroid use
45
in the pipeline for asthma/COPD: PDE-4 inhibitors
-Decrease inflammation and promote smooth muscle relaxation -cilomilast under investigation for the management of both asthma and COPD -Roflumilast recently approved for COPD
46
in the pipeline for asthma/COPD: antiproteases
Under investigation for alpha-1 antitrypsin deficiency in emphysema
47
pulmonary hypertension
-Characterized by elevated pulmonary arterial pressure and secondary right ventricular failure -Causes: -Idiopathic -Congenital heart disease -Genetic -Drugs: -fenfluramine, dexfenfluramine & PPA (withdrawn from market -SSRIs, amphetamines, chemo drugs, cocaine -Connective Tissue Diseases -HIV -Portal HTN
48
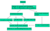
pulmonary HTN- pathophysiology chart
-VC- vasconstriction -GF- glomerular filtration -VD- vasodilation
49
pulmonary HTN chart
-he wants us to understand there is alpot going on this chart
50
pulmonary HTN- classification
-Group 1: PAH – Pulmonary Arterial HTN -Group 2: PH w/ left heart disease (PVH) -Group 3: PH associated w/ lung disease and/or hypoxemia -Group 4: PH due to chronic thrombotic and/or embolic disease -Group 5: Miscellaneous
51
treatment of PH
-All Classification Groups should receive: -Diuretics (to decrease congestion and edema)- decrease fluid volume -Oxygen (in patients w/ hypoxemia) -Warfarin (INR of around 2) -Digoxin (to improve LVEF and control HR) -Exercise (to improve functional class and O2 consumption -More targeted treatment varies by group and depends on response to a basal vasoreactivity test Examples of targeted treatment on following slides
52
targeted tx for PAH: Oral CCBs (calcium channel blocker)
-Only for pts who respond to the basal reactivity test. -Usually use nifedipine, amlodipine or diltiazem at high doses
53
targeted tx for PAH: oral PDE inhibitors (phosphodiesterase inhibitors)
-MOA: prolong the VD effect of nitric oxide -CI: don’t use w/ nitrates and alpha-1 blockers -ADRs: headache, flushing, etc. -Sildenafil (Revatio) – main agent used, less data for other agents in PAH -> only low dose needed to treat -> higher dose is viagra
54
targeted treatment for PH: oral endothelin receptor blockers (category X)
-MOA: will reduce VC and proliferation -Initial preferred therapy for Group 1 PAH -ADRs: hepatotoxicity, teratogenicity, headache, flushing, edema, etc. -DDIs: several -Bosentan can only be prescribed/dispensed through direct access programs -Examples: -bosentan (Tracleer) -ambrisentan (Letaris) – more selective
55
targeted tx for PH: parenteral prostanoids
-Epoprostenol IV (Flolan): -First line in severe PAH -MOA: Vasodilates and inhibits platelet aggregation -> helps PH but also prevents clots! -Administration: Start in hospital. This is a continuous IV infusion given indefinitely -ADRs: chest pain, anxiety, h/a, dizziness, flushing, bradycardia -Treprostinil (Remodulin) – IV, SQ, Inh -Some administration advantages over epoprostenol -Iloprost (Ventavis) - Inh