Scrum Practices Flashcards

(29 cards)

1
Q

What is a prioritized list of requirements that is created and maintained by the Product Owner of a product?

A

Product Backlog

How well did you know this?
1
Not at all
2
3
4
5
Perfectly
2
Q

True or False

The product backlog evolves in order to be appropriate, competitive, and useful?

A

True

How well did you know this?
1
Not at all
2
3
4
5
Perfectly
3
Q

Whose responsible for estimating items either in story points or hours on the Product Backlog?

A

The Development Team

How well did you know this?
1
Not at all
2
3
4
5
Perfectly
4
Q

Whose responsible for selecting items based on business value for sprints on the Product Backlog?

A

The Product Owner

How well did you know this?
1
Not at all
2
3
4
5
Perfectly
5
Q

A __________ item, often called a user story, is a lightweight mechanism to quickly capture requirements.

A

Product Backlog

How well did you know this?
1
Not at all
2
3
4
5
Perfectly
6
Q

A ________ acts as an agreement regarding the features and the requirements that need to be developed.

A

user story

How well did you know this?
1
Not at all
2
3
4
5
Perfectly
7
Q

True or False

A user story helps to shift the focus from writing about requirements to talking about them.

A

True

How well did you know this?
1
Not at all
2
3
4
5
Perfectly
8
Q

The acronym INVEST is used to communicate the attributes of a good user story. What does INVEST mean?

A
Independent
Negotiable
Valuable
Estimable
Small
Testable
How well did you know this?
1
Not at all
2
3
4
5
Perfectly
9
Q

List the attributes a user story card answers.

A

As a …

I want …

So that …

Size:
Business value:

How well did you know this?
1
Not at all
2
3
4
5
Perfectly
10
Q

True or False

the Product Backlog is a subset of the Sprint Backlog

A

False

The Sprint Backlog (tasks) is a subset of the Product Backlog (epics, user stories)

How well did you know this?
1
Not at all
2
3
4
5
Perfectly
11
Q

Tasks are tracked via a _________ or __________.

A

task or Kanban board

How well did you know this?
1
Not at all
2
3
4
5
Perfectly
12
Q

Who owns and maintains the task or Kanban board

A

The Development Team

How well did you know this?
1
Not at all
2
3
4
5
Perfectly
13
Q

In scrum, time-boxing is critical for:

A

Continuous improvement
Determining the team’s velocity
Improving collaboration

How well did you know this?
1
Not at all
2
3
4
5
Perfectly
14
Q

What Agile methodology employs peer-programming?

A

eXtreme Programing (XP)

How well did you know this?
1
Not at all
2
3
4
5
Perfectly
15
Q

XP Practices used in Scrum include:

A

Test Driven Development (TDD)
Continuous Integration
User Stories
Iteration (Sprint)

How well did you know this?
1
Not at all
2
3
4
5
Perfectly
16
Q

_________ is a process of restructuring existing computer code – changing the factoring without changing its external behavior.

A

Code refactoring

17
Q

Code refactoring improves the ___________ attributes of the software and _________
code, making future coding on the project much easier.

A

nonfunctional

simplifies

18
Q

______________ is a technique in which two programmers work together at a workstation.

A

XP – Pair Programming

19
Q

_______ is the task of tracking and controlling changes to the software.

A

XP – Software Configuration Management (SCM)

20
Q

SCM can determine ___________________ and __________________ and can implement an intelligent resolution.

A

what was changed

who made the change

21
Q

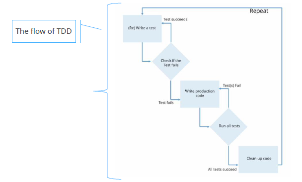
Explain how Test-Driven Development (TDD) in XP works.

A

Developers first write the test and then write the code; this satisfies the conditions of the test.

22
Q

Acceptance Test-Driven Development (ATDD) is similar to TDD but is used to define what?

A

a user story’s acceptance criteria before and after development

23
Q

The artifact _____________ is a ________ of things that must be verified before an item or a story is marked done or complete.

A

Definition of Done

checklist

24
Q

‘Definition of Done’ can be applied to a:

A

User story
Sprint
Release
project

25
Cite the maximum duration for a Sprint
2 to 4 weeks
26
Cite the maximum duration for a Sprint Planning
2 hours for each week of the Sprint
27
Cite the maximum duration for Daily Scrums
15 minutes
28
Cite the maximum duration for a Sprint Reviews.
1 hour for each week of the Sprint
29
Cite the maximum duration for a Sprint Retrospective.
45 minutes for each week of the Sprint.