Pregunta 43 - Infectología
Un anciano natural de Toledo vive habitualmente en una finca con perros, entre otros animales. Comenzó con un cuadro de confusión, cefalea intensa, fiebre y rigidez de nuca, que es autolimitado y se halla precedido de lesión cutánea característica. Se acompaña de poliartralgias y tenosinovitis generalizada. Señale la opción FALSA:
ENFERMEDAD de LYME
El eritema elevatum diutinum es una vasculitis leucocitoclástica - caracterizado por lesiones simétricas en caras extensoras de las extremidades que persiste en el tiempo. Suelen ser pápulas o placas eritemato-marronáeas o purpúricas. Puede asociarse a diferentes conectivopatías y gammapatías monoclonales IgA.

Pregunta 73 - Infectología
La aparición de barro biliar, con clínica ocasional de colecistitis aguda, es un efecto secundario de:
CEFTRIAXONA - Asociada con la aparición de BARRO BILIAR, con clínica ocasional de colecistitis aguda
Pregunta 157 - Infectología
Un enfermo de 70 años se encuentra ingresado en su hospital por neumonía. La evolución es satisfactoria, tras el tratamiento con cefalosporinas. Veinticuatro horas antes del alta médica, comienza con diarrea importante, sin productos patológicos. ¿Cuál de estos supuestos le parece correcto?:
Diarrea + paciente que ha sido tratado con antibiótico >> considerar colitis pseudomembranosa. Agente causal es C. difficile y su tratamiento es metronidazol (o vancomicina) por vía oral.
Pregunta 216 - Infectología
¿Cuál de los siguientes antibióticos está formalmente CONTRAINDICADO en pacientes con miastenia gravis?:
Aminoglucósidos
Nefrotoxicidad (con lesión del túbulo proximal y fracaso renal poliúrico habitualmente reversible). Ototoxicidad (tanto a nivel auditivo como vestibular, puede ser irreversible), y Bloqueo Neuromuscular, tanto a nivel pre como postsináptico > están contraindicadas en pacientes con miastenia gravis
Pregunta 219 - Infectología
¿Cuál de los siguientes pacientes considera que NO debe ser ingresado ante el diagnóstico de neumonía?:
Criterios de ingreso de una neumonía:
Pregunta 220 - Infectología
Paciente mujer de 65 años de edad, sin antecedentes de interés, que acude por tumefacción y eritema pretibial en la pierna derecha, con aumento de temperatura en la zona, de 24 horas de evolución. En la exploración, presenta un área pretibial de 10 cm de longitud, por 8 cm de ancho, eritematosa y levemente tumefacta e indurada. La paciente no refiere antecedente traumático “al menos, que ella recuerde”, pero sí refiere que, hace un par de días, le picaron los mosquitos y cree recordar que en esa zona presentaba un par de picaduras. El diagnóstico de sospecha es una celulitis. Respecto a la celulitis, señale la FALSA:
Celulitis:
Pregunta 221 - Infectología
Un pastor de 48 años de edad presenta una sintomatología consistente en astenia, anorexia, dolor de espalda y pérdida de peso. En la exploración se observa esplenomegalia, algunas adenopatías y dolor a la palpación en la región lumbosacra. Ha comenzado hace pocos días con dolor testicular y molestias al orinar. Sobre la epidemiología de la enfermedad que más probablemente padece este individuo, señale la cierta:
BRUCELOSIS
Análisis de las respuestas:
Pregunta 222 - Infectología
¿Cuál de las siguientes pautas de triple terapia frente a VIH se pueden administrar en una sola dosis diaria y mediante la toma de un solo comprimido?:
1) AZT + Abacavir + Lopinavir/ritonavir
2) Abacavir + Tenofovir + Efavirenz
3) Emtricitabina + Tenofovir + Raltegravir
4) Emtricitabina + Tenofovir + Darunavir / ritonavir.
5) Emtricitabina + Tenofovir + Efavirenz.
Tratamiento de VIH
Triple terapia:
ATRIPLA® = ‘EmTeFavirenz’ ⇒ combina triple terapia en un solo comprimido → una sola toma diaria.
Pregunta 223 - Infectología
Es correcto, respecto a las infecciones postrasplante de médula ósea:
Según el tiempo trascurrido desde el TMO, las infecciones son por determinados microorganismos:
Pregunta 224 - Infectología
Un paciente consulta por mialgias y febrícula. La semana anterior tuvo diarrea, coincidiendo con la vuelta de vacaciones por “el mundo rural”. En la analítica destaca eosinofilia. ¿Cuál es el cuadro clínico del paciente?:
MIALGIAS + EOSINOFILIA = pensar en TRIQUINOSIS
Parasitosis - Trichinella spiralis → Se contrae por INGESTA de CARNE DE CERDO CRUDA ó DERIVADOS CONTAMINADOS.
Clínica: Inicialmente clínica digestiva + afectación sistémica - luego miositis, calambres
Dx. serología (seroconversión a las 3 semanas), detección en heces del parásito o biopsia muscular (visualización de larvas)
Tto. Mebendazol o albendazol. + prednisona si miocarditis o miositis.
Pregunta 225 - Infectología
Varios miembros de la misma familia son atendidos en un hospital de La Rioja por el desarrollo de un cuadro de fiebre, artralgias y mialgias, cefalea, astenia intensa y tos sin expectoración. En sus radiografías de tórax se observa un patrón intersticial bilateral. Las analíticas demuestran una elevación moderada de enzimas hepáticos. Interrogados sobre una posible fuente de exposición común a todos ellos, refieren que habían estado viendo un partido de fútbol en la habitación donde aquella noche había parido una gata. Señale cuál le parece el tratamiento más adecuado para los integrantes de esta familia:
FIEBRE Q
Clínica:
Dx: Serológico → 2 formas antigénicas
Tto: Doxiciclina. + Hidroxicloroquina si Endocarditis

Pregunta 49 - Inmunología
En la hipersensibilidad mediada por células, ¿qué tipo de linfocito T interviene?:
La hipersensibilidad retardada → Mediada por células (tipo IV) ⇒ Debida a la acción de linfocitos T CD4+.
Mediada por CÉLUL4S ⇒ CD4+
Responsable de:
Pregunta 50 - Inmunología
El rechazo hiperagudo de un trasplante renal se debe a:
Rechazo hiperagudo:
Pregunta 51 - Inmunología
¿Cuál es el principal estímulo de la activación de la vía alternativa del complemento?:
Principales estímulos del C’:
Microorganismos involucrados en fallos del C’:
Pregunta 226 - Inmunología
Varón de 9 meses que ha presentado, desde los 2 meses de edad, 3 episodios de sepsis con hemocultivos positivos para neumococo. Ingresa actualmente por síndrome febril, con tiraje costal y respiratoria. En la placa de tórax se observa una imagen de condensación en lóbulo inferior izquierdo. Ante la historia infecciosa referida, usted piensa en el diagnóstico de una posible inmunodeficiencia primaria. ¿Cuál de las siguientes sería la más compatible con el caso descrito?:
Inmunodeficiencia del C’ ⇒ Inicio de la clínica en los primeros años de vida. Aumentada la susceptibilidad a infecciones por bacterias Capsu1ad4s.
Déficit de:
Pregunta 35 - Nefrología
Referente a la nefropatía por HIV, todo es cierto, EXCEPTO:
GN asociada a VIH
Histología de la GN en H&V ⇔ F&S
Pregunta 143 - Nefrología
Paciente mujer, de 22 años de edad, que ingresa en UCI tras intento autolítico. En la analítica de urgencias destaca: pH 7,2, Bic 10 meq/l, CO2 25 mmHg, Glu 92 mg/dl, Urea 42 mg/dl, Cr 1,2 mg/dl, Na+ 142 meq/l, Cl- 101 meq/l. Osm medida en plasma: 335 mosm/l. Lo más probable es que se trate de una intoxicación por:
Valores normales para recordar
La paciente de la pregunta ⇒ Acidosis metabólica grave con AG alto y Osmol Gap elevado. Las únicas intoxicaciones con anión gap y osmol gap altos son las intoxicaciones por alcoholes.

Pregunta 144 - Nefrología
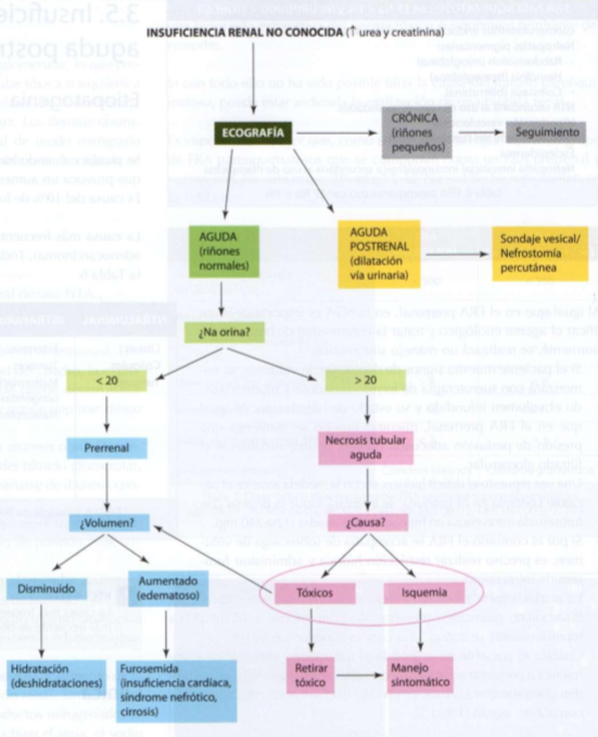
Mujer de 75 años de edad que acude a urgencias por mal estado general. Refiere, además, diarrea acuosa de 4 días de evolución con dificultad para ingesta oral. En la exploración física, la paciente presenta signos de depleción de volumen y la tensión arterial es de 90/55 mmHg. La analítica demuestra Cr 2,5 mg/dl, urea 150 mg/dl, Na 139 mmol/l, K 3,6 mmol/l. En orina, Na 14 mmol/l. ¿Cuál es el diagnóstico más probable?:
Identificar Na orina < 20 + clínica, descarta todas las opciones excepto la 3. Ver algoritmo en gráfico adjunto.

Pregunta 145 - Nefrología
Un paciente con enfermedad renal crónica estadio 4, secundaria a nefropatía vascular en situación de estabilidad, con tratamiento con IECAS para su control tensional, acude a la revisión con la siguiente analítica: Urea 120 mg/dl, cr 3 mg/dl, Na 135 mEq/L, K 4 mEq/L, Ca 8,5 mg/dL, P 6 mg/dL, PTH 200 ng/l. ¿Qué le añadiría, en primer lugar, al tratamiento?:
Valores normales de fósforo ⇒ 2,5 a 4,5 mg/dL.
P → 6 mg/dl
Mnemotecnia para recordar niveles:
P ≈ Valores normales del K -1
Pregunta 146 - Nefrología
Paciente de 65 años, fumador desde su juventud, que comienza con hemoptisis. Durante las últimas semanas, había apreciado cierta pérdida de peso, así como sensación de astenia. La Rx tórax muestra una masa perihiliar de 3 cm de diámetro, que se confirma en la TC, así como adenopatías ipsilaterales de unos 2 cm de diámetro. Al poco tiempo del diagnóstico, comienza con intensos edemas en miembros inferiores, y en el sedimento se objetiva microhematuria y proteinuria (+++). Las cifras de creatinina y urea son normales. ¿Qué esperaría encontrar, si se realiza una biopsia renal?:
Asociación típica > GN membranosa-carcinoma (pulmón, colon, etc)
GN membranosa - Carcinoma
Pregunta 147 - Nefrología
Una mujer de 58 años presenta un cuadro de fiebre de cuatro semanas, llegándose al diagnóstico de toxoplasmosis. En las tres semanas previas había recibido ampicilina oral en dosis de 2 g/día, con lo que había descendido algo, sin desaparecer la fiebre. Unos días antes del ingreso, vuelve a elevarse la fiebre, aparece eritema, oliguria de 500 a 700 ml/día, creatinina plasmática de 4,3 mg/dl y hematuria macroscópica con proteinuria de 2 g/24 h. En el sedimento, el 80% de los hematíes están deformados y hay algunos eosinófilos. Los niveles de C3 y C4 en plasma son normales. El cuadro revirtió al final, dejando una filtración glomerular del 75%. ¿Qué diagnóstico, de los siguientes, es el más probable?:
Sospecha NEFRITIS INTERSTICIAL POR HIPERSENSIBILIDAD ante:
Pregunta 148 - Nefrología
Un varón de 45 años de edad es hipertenso. La cifra de creatinina sérica está elevada, pero la hemoglobina es normal. El enfermo fallece después de haber sufrido un episodio de cefalea brusca. En la autopsia, llama la atención la presencia de quistes hepáticos. Este enfermo probablemente padece uno de los siguientes procesos. ¿Cuál sería su diagnóstico?:
Rinón poliquístico del adulto:
Quistes tubulares renales → crecimiento progresivo → compresión de estructuras ⇒ Isquemia intrarrenal
Cuadro clínico resumen ⇒ HTA + Cefalea brusca (por HSA asociada a ANEURISMAS) + Quistes hepáticos + Creatinina elevada + Hb normal
Pregunta 229 - Nefrología
Un varón de 50 años de edad acude a consulta por edemas. En la orina hay proteinuria de +++ y el ClCr es de 30%. ¿Cuál es la primera actitud a adoptar?:
Adulto con síndrome nefrótico = Biopsia renal SIEMPRE
Niño con síndrome nefrótico = Tto con CORTICOIDES
Pregunta 233 - Nefrología
Un varón de 70 años, con antecedentes de ictus isquémico, acude a urgencias por crisis hipertensiva de 200/100 mmHg. AS: Cr 1.3 mg/dL, urea 30 mg/dL, pH 7.46, bicarbonato 30. El médico que le atiende le pauta un comprimido de captopril, con lo que baja la tensión a 140/60 mmHg, pero en una segunda analítica presenta Cr 4.5 mg/dL. ¿Cuál es la primera patología a descartar?:
Estenosis de la arteria renal