termes botanique Flashcards

(40 cards)

1
Q

Variété

A

Population d’une espèce dont un ou
plusieurs caractères mineurs « varient »
suffisamment pour reconnaître un taxon
distinct. Ces caractères peuvent refléter
une adaptation à un habitat. Les variétés
sont souvent séparées géographiquement.

How well did you know this?
1
Not at all
2
3
4
5
Perfectly
2
Q

Cultivar:

A

« Un cultivar est un taxon choisi pour une
qualité particulière (ou un ensemble) qui
est clairement identifiable, uniforme et
stable dans ses caractéristiques et qui
conserve celles-ci, quand il est propagé de
manière appropriée » (Purvost-Beaurain,
1999)

How well did you know this?
1
Not at all
2
3
4
5
Perfectly
3
Q
A

système racinaire pivotante
(dicotylédone)

How well did you know this?
1
Not at all
2
3
4
5
Perfectly
4
Q
A

Système racinaire faciculée
(monocotylédone )

How well did you know this?
1
Not at all
2
3
4
5
Perfectly
5
Q
A

Racine modifiée
adventive= pousse endroits inhabituels
Maïs= fonction de support

How well did you know this?
1
Not at all
2
3
4
5
Perfectly
6
Q
A

Racine modifiée
carotte= racine tuberculeuse pivotante

How well did you know this?
1
Not at all
2
3
4
5
Perfectly
7
Q

Gingembre

A

Rhizomes= tiges souterraines qui poussent horizontalement

How well did you know this?
1
Not at all
2
3
4
5
Perfectly
8
Q

stolon

A

stolon= tiges rampantes aeriennes horizontales

How well did you know this?
1
Not at all
2
3
4
5
Perfectly
9
Q

Tubercule

A

Tubercules= tiges souterraines renflées qui stockent de l’amidon (patate douce)

How well did you know this?
1
Not at all
2
3
4
5
Perfectly
10
Q

Bulbes

A

Bulbes= tige courte avec feuilles hypertrophiées
(oignon)

How well did you know this?
1
Not at all
2
3
4
5
Perfectly
11
Q

Cormes

A

Cormes= ressemble à bulbe mais feuilles + petites et réserves sont stockées dans la tige et non dans les feuilles

How well did you know this?
1
Not at all
2
3
4
5
Perfectly
12
Q

Épines

A

sort d’un noeud

How well did you know this?
1
Not at all
2
3
4
5
Perfectly
13
Q

vrilles

A

ex: raisin

How well did you know this?
1
Not at all
2
3
4
5
Perfectly
14
Q

Bractées

A
How well did you know this?
1
Not at all
2
3
4
5
Perfectly
15
Q

capitule

A

Inflorescence constituée de nombreuses petites fleurs
très serrées, situées côte à côte et portées par de très courts
pédoncules insérés sur un vaste réceptacle commun. Sous un
capitule typique, on trouve un involucre formé de nombreuses
bractées serrées.
Types :
liguliflore: fleurs en rayons
tubuliflore: fleurs tubulées
Radié(asteraceae): autour ligulées et au centre tubulées

How well did you know this?
1
Not at all
2
3
4
5
Perfectly
16
Q

Pappus (ou aigrette)

A

Structure en filament ou en
couronne terminant certains fruits (notamment les
akènes). Généralement composé de poils ou de soies,
le pappus provient d’une transformation du calice.

How well did you know this?
1
Not at all
2
3
4
5
Perfectly
17
Q

Herbacée

A

Se dit d’une
plante dont la tige et les ramifications sont
dépourvues de tissus ligneux et dont les
parties aériennes disparaissent généralement
durant l’hiver ou au cours de la saison
suivante. »

Plante non ligneuse, annuelle,
bisannuelle ou vivace, à tige molle et généralement
verte, et dont les parties aériennes meurent chaque
année

18
Q

Annuelles

A

Les annuelles n’ayant pas le loisir de
produire du bois, elles sont toutes
herbacées.
* Certaines plantes peuvent être cultivées
comme annuelles (replantées ou
ressemées à chaque printemps) sans
être annuelles dans le sens botanique
du terme (ex: la carotte)

19
Q

Bisannuelle

A

Se dit d’une
plante herbacée dont le cycle de vie est
réparti sur 2 années successives »

20
Q

Vivaces

A

Se dit d’une
plante herbacée dont la partie souterraine
peut vivre plusieurs années. »
les ligneux sont aussi considérés des
vivaces car leur parties souterraines
peuvent vivre plusieurs années.
Une plante peut être vivace selon la déĕ nition botanique, mais tout de même mourir après moins de 12 mois si elle
est plantée hors de sa zone de rusticité.

21
Q

Ligneux

A

. Se dit d’une plante
dont la tige et les branches produisent du bois
et dont les parties aériennes persistent durant
la saison hivernale. »

22
Q

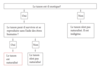
Cycle de vie d’une annuelle botanique

23
Q

Arbre

A

Plante ligneuse d’au moins 7 de haut présentant
un tronc ramifié vers le haut

24
Q

Arbuste :

A

Plante ligneuse à tige se ramifiant dès la
base

25
Liane :
Plante grimpante ligneuse qui, dans la nature, a normalement besoin d'arbres comme support
26
taxon
est une unité taxonomique servant à la classification des êtres vivants.
27
Pour déterminer si un taxon est indigène au Canada
28
Pour déterminer si un taxon est naturalisé
29
Pour déterminer s’il s’agit d’une espèce exotique envahissante (EEE)
30
Aire de répartition*/ distribution
Les aires de répartition (naturelle, globale ou potentielle) concernent les espèces capables de se reproduire spontanément, c’est-à-dire sans l’aide de l’humain.
31
Aire de répartition naturelle
Territoire au sein duquel une espèce est considérée comme indigène. Fixe dans le temps, ne peut pas être modifiée.
32
Aire de répartition globale
Territoire au sein duquel une espèce croît de manière spontanée. Elle peut être indigène ou naturalisée.
33
Aire de répartition potentielle
Territoire au sein duquel les conditions environnementales permettraient à une espèce de croître spontanément
34
Zones de rusticité
« zones du Canada qui sont les plus propices à la survie de différents types d’arbres, d’arbustes et de fleurs, d’après les conditions climatiques moyennes de chaque région. » indicateur * Utilisée en agriculture et en horticulture. * Neuf grandes zones de rusticité de 0 à 8; * Plus le chiffre est petit et plus le climat est rude; * Les zones sont sous-divisées en zones a et b; * Une zone 4a est possède un climat plus rude qu’une zone 4b. * Enjeu: montre la zone minimale seulement.
35
Gymnospermes
* Feuilles : nervures regroupées au centre de la feuille (aiguille) ou nervures se divisant toujours en deux sans croisement des nervures * Ovule nu: non protégé par un carpelle * Système vasculaire plus primitif que celui des angiospermes
36
Angiospermes (Monocotylédones/Dicotylédones)
Plantes à graines et à fleurs * Arborescentes à herbacées * Ovules dans des carpelles * Périanthe, calice et corolle, généralement présents * Système vasculaire plus évolué, plus efficace * Feuilles à nervations secondaires et tertiaires * = toutes les plantes sauf les conifères et les ginkgos!
37
Monocotylédones
monophylétique, lignée issue d’un seul ancêtre * Nervation presque toujours parallèle * Pièces florales assemblées par trois ou six. * Ex: Poaceae, Cyperaceae, Liliaceae
38
Dicotylédones
regroupe plusieurs lignées * Deux cotylédons à la germination, * Nervation presque toujours ramifiée, * Pièces florales, généralement assemblées par quatre ou cinq ou par multiples de quatre et cinq. * La plupart des arbres et arbustes feuillus sont des Dicotylédones ».
39
Cotylédon
« Feuille embryonnaire issue de la graine qui se développement au-dessus ou sous la surface du sol. »
40
Cotylédon
« Feuille embryonnaire issue de la graine qui se développement au-dessus ou sous la surface du sol. »