Trauma Flashcards

(26 cards)

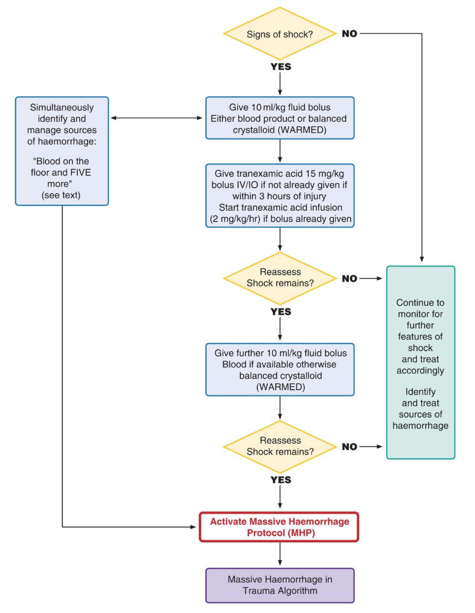
1
Q

Management of shock in trauma APLS algorithm? Doses of fluid and drugs?

A

10ml/kg blood or warmed fluid

TXA 15mg/kg bolus
+ 2mg/kg/hr infusion

How well did you know this?
1
Not at all
2
3
4
5
Perfectly
2
Q

How does primary ABCDE change with trauma

A

Catastrophic external haemorrhage

A + C-spine
- Jaw thrust
- Suction/removal of foreign body
- Intubation / surgical airway
- Neck collar

B
- Central trachea
- Chest movement
- Obvious chest injuries
- Auscultate

C
- CRT
- Radial pulse and rate
-Fluids
- 2x wide bore IV + Bloods inc Xmatch and lipase

D
- AVPU
- Pupils

E
- Abdo
- Femurs + pelvis

How well did you know this?
1
Not at all
2
3
4
5
Perfectly
3
Q

Management of massive haemorrhage in paediatric trauma

A
How well did you know this?
1
Not at all
2
3
4
5
Perfectly
4
Q

Secondary survey includes?

A

1) Surface (head to toe, front and back)

2) Orifice (mouth, nose, ears, anus, genitalia)

3) Cavity (chest, abdomen, pelvis)

4) Extremity (arms and legs)

How well did you know this?
1
Not at all
2
3
4
5
Perfectly
5
Q

Paediatric traumatic cardiac arrest flow chart? What are the considerations for reversible causes

A

The search for and correction of any of the reversible causes of paediatric TCA should be prioritised. These include:

External exsanguinating haemorrhage should be controlled using direct pressure +/- tourniquets.

Bilateral finger or tube thoracostomy (or needle thoracocentesis) should be considered.

Fluid resuscitation should occur with blood products as soon as available.

Emergency thoracotomy should be considered in paediatric TCA patients with penetrating trauma with or without signs of life on arrival to ED.

How well did you know this?
1
Not at all
2
3
4
5
Perfectly
6
Q

C-spine assessment algorithm

A
How well did you know this?
1
Not at all
2
3
4
5
Perfectly
7
Q

When can you clear the C spine

A

Alert and awake, and not intoxicated

has no neck pain or visible injury to the neck

has no abnormal neurological limb signs

has no major painful distracting injuries

has normal radiology (if indicated

How well did you know this?
1
Not at all
2
3
4
5
Perfectly
8
Q

Usual choice for a nerve block

A

buvipacaine 0.25%

How well did you know this?
1
Not at all
2
3
4
5
Perfectly
9
Q

Paracetamol dosing in kids

A

20 mg/kg followed by doses of 15 mg/kg for a maximum of 4 doses in 24 hours.

How well did you know this?
1
Not at all
2
3
4
5
Perfectly
10
Q

Intranasal fentanyl dosage for kids

A

1.5 microg/kg provides effective and rapid onset (5-10 mins) analgesia

How well did you know this?
1
Not at all
2
3
4
5
Perfectly
11
Q

When is N2O contraindicated as pain relief

A

PTX

Nitrous oxide can diffuse into the pneumothorax airspace and may increase pressure or cause a tension pneumothorax

How well did you know this?
1
Not at all
2
3
4
5
Perfectly
12
Q

2 options for raised ICP infusions

A

IV Mannitol 0.25-0.5 gm/kg

or hypertonic saline (3%) 3 mls/kg

How well did you know this?
1
Not at all
2
3
4
5
Perfectly
13
Q

When should you treat a seizure if it occurs following trauma

A

Immediately

How well did you know this?
1
Not at all
2
3
4
5
Perfectly
14
Q

Life threatening Major chest injuries

A

ATOMFC

A - Major airway compromise
T - Tension pneumothorax
O - Open pneumothorax
M - Massive haemothorax
F - Flail chest
C - Cardiac tamponadee

How well did you know this?
1
Not at all
2
3
4
5
Perfectly
15
Q

What can you do in the community if open tension PTX

A

3 sided dressing

How well did you know this?
1
Not at all
2
3
4
5
Perfectly
16
Q

Why do kids get more trauma of liver, pancreas and spleen

A

More flexible ribs

Horizontal diaphragm

Thinner abdo wall

Spleen also larger

17
Q

Initial pain relief in burns

A

Intranasal fentanyl

Cooling

IV morphine if IV

18
Q

When looking at burns on a limb or digit what are we concerned about

A

Encircling burns -> damage circulation -> compartment syndrome

[In order to prevent this tissues may need to be surgically divided, allowing tissues to expand without increasing pressures: a procedure known as escharortomy.]

19
Q

Assessment of burn % rough estimate

20
Q

Epidermal vs superficial vs mid dermal vs deep dermal vs full thickness
Colour, blisters, CRT, sensation?

A

Epidermal - no blisters
Superficial - blisters
Mid dermal - slow CRT
Deep - red + reduced sensation
Full - white + no sensation

21
Q

Painless burn

A

Full thickness

22
Q

Mottled, reddend, blistered with slow CRT

A

Mid dermal burn

23
Q

Pink blistered with fast CRT

A

Superficial dermal

24
Q

What is the parkland formula for burns fluids? How fast should you give it? Which fluid?

A

Parkland formula - Burn (in %) x Weight (in Kg) x 3 ml - (3mls per kg per % burn)

Half of this daily volume should be given in the first 8 hours and the second half given over the next 16 hours.

A balanced crystalloid such as Hartmann’s solution or Plasmalyte is generally recommended. Other crystalloid solutions such as normal saline can be considered.

25
What is the correct estimate of fluid requirements due to burns fluid loss for a child with 40% burns (dermal) who weighs 20 kg?
The calculation is 40 (% burn) x 20 (kg) x 3 (mls) = 2400 mls to be given in 24 hours. Half of this (1200 mls) is to be given in the first 8 hours: that is 150 mls per hour followed by the second half over the next 16 hours: that is 75 mls per hour.
26