Tutorial Questions Flashcards

(41 cards)

1
Q

Which factors define a LREW, TI and Tracking radar?

A

LREW -
D Band
Low PRF
Long Pulse Duration
Low RPM
Range 200+ nm
Sacrifices range resolution and minimum range for long range

TI -
E/F band
Medium PRF
Short pulse duration
High RPM
Range 100 nm
High Range resolution
Height Indication

TR -
I/J/K band
High PRF
Very short pulse duration
Very high range resolution
High data rate

How well did you know this?
1
Not at all
2
3
4
5
Perfectly
2
Q

What is the difference between a primary and secondary radar?

A

Primary - sends a radar pulse out and detects reflections back

Secondary- sends a radar pulse out and waits for a transponder signal to be sent back from target

How well did you know this?
1
Not at all
2
3
4
5
Perfectly
3
Q

How does operating frequency affect radar performance?

A
  • Shape and size of antenna
  • Performance in adverse weather
  • High frequencies are attenuated more than low frequencies
  • HF radars for very long distance refracts through ionosphere for over the horizon radar
How well did you know this?
1
Not at all
2
3
4
5
Perfectly
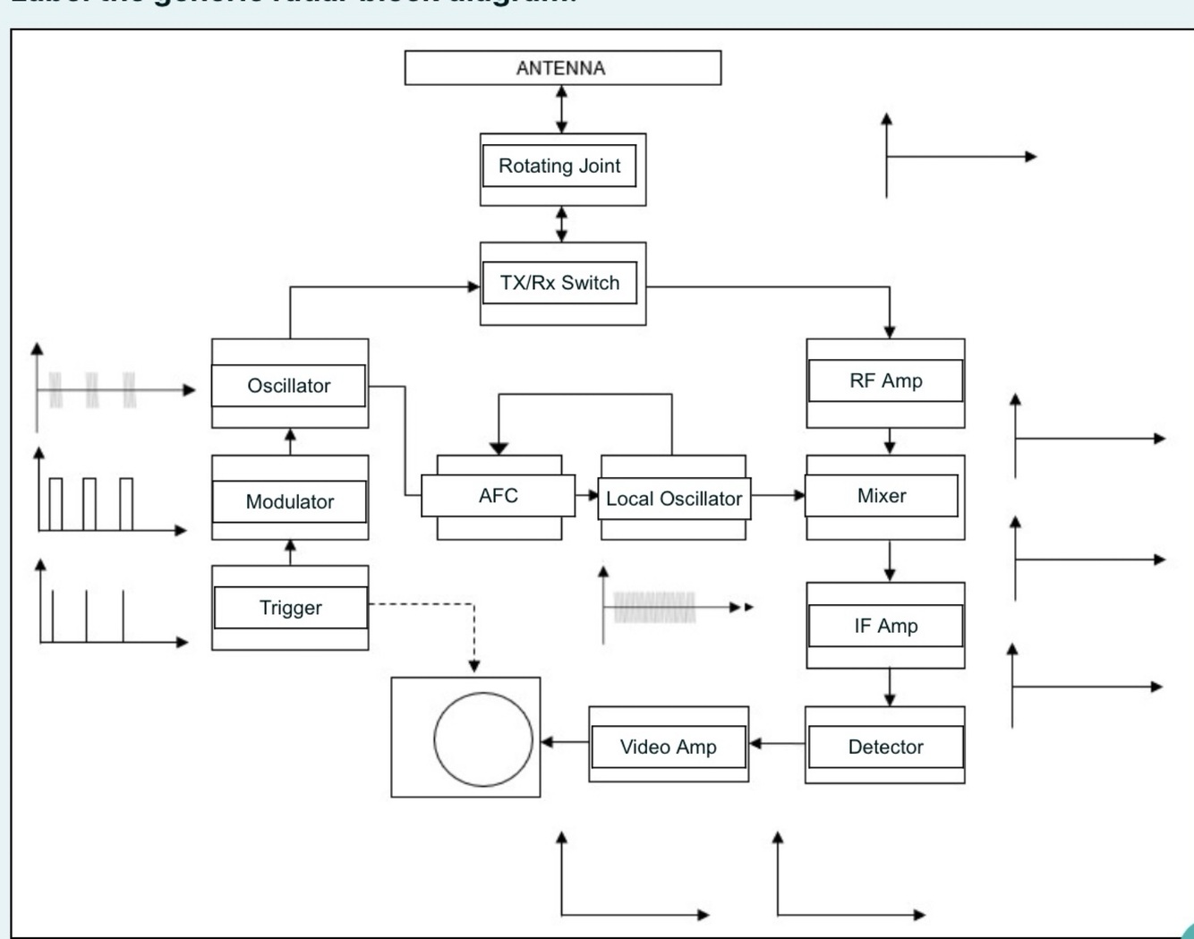
4
Q

Draw and label generic radar system, explain each function and draw an example pulse train for each point

A
How well did you know this?
1
Not at all
2
3
4
5
Perfectly
5
Q

Label the typical radar pulse train leaving the oscillator (in the time domain) to
show PRI, Pulse Duration and Carrier Frequency. Draw a diagram showing the
relationship between Peak Power and Average Power.

A
How well did you know this?
1
Not at all
2
3
4
5
Perfectly
6
Q

Draw a typical radar pulse train in the frequency domain labelling Peak Power,
Centre Frequency, PRF and Bandwidth.

A
How well did you know this?
1
Not at all
2
3
4
5
Perfectly
7
Q

Why would you use a long pulse duration in radar?

A

A long pulse duration would give a longer range with low range resolution and a large minimum range.

How well did you know this?
1
Not at all
2
3
4
5
Perfectly
8
Q

What effect does a short pulse have on range resolution and minimum range?

A

A short pulse duration provides a shorter range but with high range resolution and a short minimum range.

How well did you know this?
1
Not at all
2
3
4
5
Perfectly
9
Q

Explain the operation of a Magnetron in bullet points.

A
  • Cathode emits electrons
  • Big magnet bends the electron stream
  • instead of going to the anode the electrons are bent into the resonant cavities
How well did you know this?
1
Not at all
2
3
4
5
Perfectly
10
Q

What are the principal requirements of a radar receiver?

A

Good SNR → Noise generated in the receiver must be kept to a minimum.,
Electronic Protection Measures (EPM) → For military radars, the requirement to overcome Electronic Counter Measures (ECM),
Moving Target Indication / Pulse Doppler → The ability to distinguish between moving targets and static targets.,
High Gain → To be able to amplify the reflected signal to a suitable level for feeding to a PPI display.,
Sufficient Dynamic Range → In order for the receiver to detect weak signals without becoming saturated by stronger ones.,
Sufficiently Wide Bandwidth → Necessary to prevent distortion of the received pulse.

How well did you know this?
1
Not at all
2
3
4
5
Perfectly
11
Q

Explain how bandwidth affects the shape of our radar pulse and what effect this has
on performance.

A

Bandwidth affects the shape of a radar pulse by determining its duration and rise time, with higher bandwidth leading to shorter, sharper pulses, which in turn improves range resolution, shortens minimum range, and enhances overall radar performance, though it may introduce more noise.

How well did you know this?
1
Not at all
2
3
4
5
Perfectly
12
Q

With the use of a diagram explain the difference between linear and logarithmic
amplifiers and how they affect the output of the IF Amp chain.

A

Linear Amplifiers:
- Operation: Amplify signals in a straight proportional manner.
- Effect on Output: Maintain the relative amplitude differences between signals, making them suitable for accurately preserving the signal’s original waveform.

Logarithmic Amplifiers:
- Operation: Amplify signals based on their logarithmic values.
- Effect on Output: Compress a wide range of signal amplitudes into a smaller range, making weak signals more noticeable and managing strong signals to prevent saturation, which is useful for detecting a wide range of signal strengths.

How well did you know this?
1
Not at all
2
3
4
5
Perfectly
13
Q

Draw a typical radar beam pattern and label the beamwidth and maximum power
point.

A
How well did you know this?
1
Not at all
2
3
4
5
Perfectly
14
Q

Why are antenna sidelobes undesirable?

A

Waste of power
Produce false echoes
They are a path for EM interference and jamming

How well did you know this?
1
Not at all
2
3
4
5
Perfectly
15
Q

What happens to a radar beam’s mainlobe and sidelobes if shading/weighting is
applied?

A

As shading and weighting is applied the BW is increased and the beams mainlobe is decreased causing a reduction in sidelobes.

How well did you know this?
1
Not at all
2
3
4
5
Perfectly
16
Q

What effect do we need to compensate for in an end-fed slotted array?

A

Squint Angle

How well did you know this?
1
Not at all
2
3
4
5
Perfectly
17
Q

What 3 factors affect propagation of a radar wave?

A

Reflection
Refraction
Defraction

18
Q

What effects do Super Refraction and Sub Refraction have on a PPI display.

A

super refraction extends the radar range and can cause clutter and false targets, while sub refraction reduces the radar range and may result in missed targets. Both phenomena can lead to inaccuracies in target positioning on a PPI display.

19
Q

What effect creates the vertical lobe structure in surveillance radar?

20
Q

What factors affect the number of lobes in a VCD

A

Antenna Height
Transmit Frequency

21
Q

What are the causes of attenuation for a transmitted radio wave?

A

Scattering
Absorption

22
Q

What four characteristics of an object determine its RCS?

A

Material
Aspect
Size
Shape

23
Q

How can the RCS of a target be reduced?

A

Curved angles
RAM
Screen reflectors on cavities

24
Q

Explain what clutter is and why it causes problems in radar systems

A

Clutter is any unwanted echo that competes with target echoes. it can manifest in both mainlobe and sidelobes of a radar and can be caused from echoes of land, sea, cloud and rain.

25
Which techniques can be used to reduce clutter in radar?
use of small radar resolution cell using more than one antenna beam polarisation discrimination Careful sitting of the antenna
26
Which radar parameters affect the amount of clutter experienced?
1. **Frequency**: Higher frequencies can result in more ground clutter due to better reflection off small objects. 2. **Pulse Width**: Longer pulse widths can integrate more clutter, making it harder to distinguish targets. 3. **Beamwidth**: Wider beamwidths cover a larger area, increasing the amount of clutter. 4. **Antenna Height**: Lower antenna heights can lead to more ground clutter as the radar beam is more likely to hit the ground and other obstacles. 5. **Polarization**: Different polarizations can affect how clutter is reflected and detected. 6. **Pulse Repetition Frequency (PRF)**: Higher PRF can lead to more clutter returns in each pulse interval. 7. **Sensitivity Time Control (STC)**: Inadequate STC can result in excessive clutter near the radar. 8. **Filtering and Signal Processing**: Effective clutter suppression techniques and filtering can reduce the impact of clutter.
27
With the aid of a diagram explain the operation of a Klystron
A Klystron amplifies RF signals through the process of velocity modulation and the subsequent bunching of electrons. Here's how it operates: 1. **Electron Gun**: It generates and accelerates an electron beam. 2. **Buncher Cavity**: The initial RF signal to be amplified is fed into this cavity. The RF signal creates an oscillating electric field in the buncher cavity. 3. **Velocity Modulation**: As the electron beam passes through the buncher cavity, it experiences acceleration during the positive half of the RF cycle and deceleration during the negative half. At the null points of the RF signal, the beam is unaffected. This velocity modulation causes electrons to bunch together as faster electrons catch up with slower ones downstream. 4. **Drift Space**: The bunched electrons travel through a drift space, where the separation between fast and slow electrons reduces, enhancing the bunching effect. 5. **Catcher Cavity**: The bunched electrons enter this cavity, where they induce an RF signal that is much stronger than the initial one. This cavity extracts energy from the bunched electrons, amplifying the RF signal. 6. **Collector**: After passing through the catcher cavity, the spent electron beam is collected and removed from the device. By using these cavities and the principle of velocity modulation, the Klystron effectively amplifies the RF signal.
28
WTAD Explain the operation of a TWT
A Traveling Wave Tube (TWT) amplifies radio frequency (RF) signals using the interaction between an electron beam and a slow-wave structure. 1. **Electron Gun**: It generates and accelerates an electron beam. 2. **Slow-Wave Structure**: The RF signal to be amplified is introduced into this structure, which slows down the RF wave to match the velocity of the electron beam. 3. **Interaction**: As the RF signal and the electron beam travel together, they interact. The varying electric field of the RF signal modulates the velocity of the electrons, causing them to bunch together and transfer energy to the RF wave, thereby amplifying it. 4. **Collector**: After amplification, the electron beam is collected, and the amplified RF signal is extracted from the slow-wave structure. 5. **Helix**: Often, a helical coil (helix) is used as the slow-wave structure to maintain continuous interaction between the RF signal and the electron beam over a longer distance. This process allows the TWT to provide wide bandwidth and high power amplification for RF signals.
29
Compare and contrast a magnetron, klystron and TWT
**Magnetron** - **Operation**: Generates RF power through the interaction of a magnetic field with an electron beam in a resonant cavity. - **Use**: Commonly used in microwave ovens and radar systems. - **Advantages**: High efficiency, compact size, high power output. - **Disadvantages**: Limited bandwidth, less stable frequency. **Klystron** - **Operation**: Amplifies RF signals using velocity modulation and electron bunching in resonant cavities. - **Use**: Used in radar, satellite communication, and television broadcasting. - **Advantages**: High gain, good frequency stability, suitable for high-power applications. - **Disadvantages**: Larger size, more complex design compared to a magnetron, narrower bandwidth than TWT. **Traveling Wave Tube (TWT)** - **Operation**: Amplifies RF signals by continuous interaction between an electron beam and a slow-wave structure over a long distance. - **Use**: Widely used in satellite communication, radar, and electronic warfare. - **Advantages**: Wide bandwidth, high gain, stable frequency. - **Disadvantages**: More complex and expensive than both magnetrons and klystrons, larger size.
30
WTAD Explain the operation of a MTI Radar
Components and Flow: 1. **Trigger**: Initiates the radar's operation by sending a pulse to the modulator. 2. **Modulator**: Generates a high-power pulse to drive the transmitter, starting the transmission cycle. 3. **Power Amplifier (TX)**: Amplifies the modulated signal and sends it to the antenna for transmission. 4. **Antenna**: Transmits the RF pulse and receives the echoes reflected from targets. 5. **Receiver (RX)**: Receives the reflected signals (echoes) and sends them to the RF amplifier. 6. **RF Amplifier**: Amplifies the received signal before sending it to the mixer. 7. **STALO (Stable Local Oscillator)**: Generates a stable frequency (9.9 GHz) to mix with the received signal, aiding in frequency conversion and phase coherence. 8. **Mixer (Receive)**: Mixes the amplified received signal with the STALO signal to produce an Intermediate Frequency (IF) signal. 9. **IF Amplifier**: Amplifies the IF signal for further processing. 10. **COHO (Coherent Oscillator)**: Generates a reference signal at a fixed frequency (100 MHz) to maintain phase coherence between transmitted and received signals. 11. **Mixer (Transmit)**: Mixes the COHO signal with the STALO signal to produce the transmitted frequency. 12. **Phase Detector**: Compares the phase of the received IF signal with the reference COHO signal, detecting any phase shift caused by moving targets. 13. **Delay Line Canceller**: Delays the received signal by one pulse repetition interval (PRI) and subtracts it from the next pulse, effectively canceling out the signals from stationary targets and highlighting moving targets. 14. **Voltage Comparator**: Compares the amplitude of the processed signal to a threshold to determine the presence of a target. 15. **Rectifier**: Converts the processed signal into a video signal representing target information. 16. **Video Output**: Displays the detected moving target information. ### Operation Summary: - The radar transmits a pulse using the modulator, power amplifier, and antenna. - The antenna also receives the echoes, which are amplified and mixed with the STALO signal to create an IF signal. - The IF signal is amplified and its phase is compared with the COHO reference in the phase detector. - The delay line canceller processes the signal to cancel out stationary objects. - The voltage comparator and rectifier convert the processed signal into a video output showing moving targets. This phase-coherent method ensures that any phase shifts detected are due to the motion of targets, effectively distinguishing moving objects from stationary background.
31
What are the two main problems with MTI Radar and how are they overcome?
Problem - Blind Phase, Solution - Vector Processing Problem - Blind Speed, Solution - Stagger PRFs
32
Why do we use pulse compression and what are the benefits?
Pulse compression in radar is used to achieve both long detection ranges and fine range resolution. 1. **Improved Range Resolution**: By compressing the pulse, the radar can distinguish between targets that are close together. 2. **Increased Detection Range**: Allows the radar to detect targets at greater distances without requiring excessively high peak power. 3. **Lower Peak Power Requirements**: Transmitting longer pulses reduces the need for high peak power, which can be beneficial for the radar system's design and operation .
33
Explain the operation and coding process of FMOP
### FMOP (Frequency Modulated On Pulse) Operation and Coding Process **Operation:** 1. **Up-Chirp Transmission**: The radar transmits a pulse whose frequency increases linearly with time during the pulse duration. 2. **Echo Reception**: When the radar receives the echo, it has the same linear frequency increase. 3. **Filtering**: The received echoes pass through a filter that introduces a time lag inversely proportional to frequency. The trailing portions (higher frequencies) take less time to pass through the filter. 4. **Pulse Compression**: The successive portions of the echo bunch up, resulting in a compressed pulse with increased amplitude and reduced width. **Coding Process:** 1. **Frequency Sweep**: During transmission, the frequency is swept up or down through the center frequency. 2. **SAW Devices**: A Surface Acoustic Wave (SAW) expander device modulates the frequency, and a SAW compressor device matches the expansion, compressing the pulse in the receiver. 3. **Matched Filtering**: The transmitted pulses are coded, and the received pulses pass through a filter with the conjugate time-frequency characteristic to the transmitted coding.
34
Explain the operation and coding process of PMOP
### PMOP (Phase Modulated On Pulse) Operation and Coding Process **Operation:** 1. **Phase Modulation**: The radio frequency phase of the transmitted pulses is modulated in fine time increments. 2. **Pulse Expansion**: Each transmitted pulse is expanded into segments of equal length, with the phase of certain segments shifted by 180° according to a predetermined or pseudo-random binary code. 3. **Echo Reception**: The received echoes are passed through a delay line providing a time delay equal to the duration of the uncompressed pulse. 4. **Matched Filtering**: The delay line is divided into segments with taps, and 180° phase reversals are inserted in specific taps corresponding to the phase-shifted segments in the transmitted pulse. 5. **Pulse Compression**: When the echo completely fills the delay line, outputs from all taps are in phase, summing to a peak amplitude. This compressed pulse has higher amplitude and shorter duration, enhancing range resolution. **Coding Process:** 1. **Binary Coding**: Each segment of the pulse is assigned a binary value (+ or -) to represent its phase state (0° or 180°). 2. **Delay Line Taps**: The delay line's taps correspond to the coded segments, ensuring proper phase alignment upon echo reception. 3. **Summation**: As the segments pass through the delay line, they sum constructively or destructively based on their phase alignment, compressing the pulse and enhancing its amplitude. This process results in improved range resolution and detection capabilities by compressing the pulse width while maintaining the energy content of a longer pulse .
35
Compare PD and MTI using relative PRFs and their inherent ambiguities with regards to range and velocity measurements.
**PD Radar:** Best for high clutter environments, effective in detecting fast-moving targets with higher PRFs but requires complex processing to resolve range ambiguities. **MTI Radar:** Effective for clear range measurement with low PRFs but struggles with detecting targets at certain velocities due to velocity ambiguities.
36
Which factors apart from target movement will produce a Doppler shift in a PD radar?
### Factors Producing Doppler Shift in PD Radar Apart from Target Movement 1. **Internal Motion**: Wind affecting clutter sources such as rain, clouds, chaff, and the sea surface. 2. **Antenna Scan**: The rotation of the radar antenna imparts Doppler shifts to the echoes. 3. **Platform Motion**: Movement of the radar platform itself, such as a ship or aircraft. 4. **Transmitter Instability**: Slight drifts in frequency and noise from the Coherent Oscillator (COHO).
37
How can we determine the velocity range of a PD and how does this affect velocity ambiguity?
Doppler filters are aligned between the central and first [upper side band] spectral lines. The system detects the if Doppler return is in one of these filters giving a velocity indication. Therefore the [PRF] will give us the Velocity Range of the System. When the Doppler frequency of the target return exceeds the PRF of the radar then the central line of the spectrum will lie outside the [acceptance window] and the first upper or lower side-band will appear in one of the Doppler filters. Which side-band appears in the filter bank depends on whether the target is [opening or closing] the radar which can give rise to [velocity ambiguity]
38
How does PD radar calculate if a target is incoming or outgoing?
I & Q channels
39
How does PD radar reject clutter?
Applying a band stop filter
40
Which is superior in a high clutter environment MTI or PD?
PD
41
Explain how blind speed occurs in PD and how it is overcome.
A low or medium PRF will suffer from blind speed, which is when the doppler generated by the target is equal to the PRF of the radar. Using multiple PRFs and correlating resolves the problem