Presentation of upper GI bleeding- types of bleeding
Hematemesis (bright red )or Coffee grounds emesis - bleeding above Ligament of Treitz
Melena - black, tarry, shiny, sticky, foul-smelling stool, 1-10h after bleeding at least 150mL
Hematochezia - Blood per rectum -> heavy bleeding
Anemia
Occult GI bleeding
Black stool may also occur from iron or bismuth ingestion
Causes of severe upper GI bleeding
Peptic ulcer: 38%
Gastric/esophageal varices: 16%
Esophagitis: 13%
8% no cause found
With clear NG aspirate: 30% duodenal ulcer, 25% gastric erosions, 20% gastric ulcer
Dieulafoy’s Lesion
Abnormally large-calibre persistent tortuous submucosal artery
Mucosa overlying a pulsating artery is eroded or ruptured by the mechanical pressure from the abnormal vessel and lead to massive bleeding
INCIDENCE
Acute and chronic UGI bleeding 1-2% (0.5-14%), M:F = 2:1
SITE
75% to 95% 6 cm of the GE junction (lesser curve), lt gastric artery
Esophagus, duodenum,jejunum, colon & rectum
Most require more than one endoscopy for diagnosis bc may be intermittent.
Treatment: endoscopy, 10% repeated, 5% require surgery/angiography
Hemobilia in Ampulla of Vater
Blood in papilla, anemia, RUQ pain, melaena, obstructive jaundice
Causes: Mostly liver trauma (58%), 20% gallbladder obstruction, 20% bile duct tumor, 2% pancreatic
Aortoenteric fistula
Abdominal aortic aneurysm with 3rd part of duodenum
or graft with 3rd part of duodenum (secondary, 3-5y after graft placement)
2 tages: self-limited bleed and then more severe bleed (treat before the latter happens)
Diagnosis by previous AAA history or palpation, confirmed by CT scan with contrast.
Outcomes of UGI bleeding
80% self limited, 20% continue to bleed-high risk group
Mortality rate 30-40% within high risk group, treat more aggressively (8-10% of total)
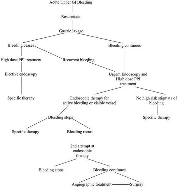
Management of UGI Bleeding: flowchart
Fluids with 2 large bore IVs, airway, coagulopathy, NG tube.
First step for everyone: PPIs.
Major bleeding: combo endoscopy and high dose PPI. If second therapy round doesn’t succeed, consider surgery, no more attempts.
Oozing: Hemoclip and PPI
Clean based: Oral PPI

What is the purpose and outcome of NG tubes
To remove blood and clots
NG lavage (blood or coffe-ground) confirms the diagnosis and predict high-risk lesion.
NG lavage may be negative if bleeding arises beyond a closed pylorus
NG lavage with bile only – no active bleeding distal to pylorus.
Make sure to check stool color: if red with red NG aspirate: bad prognosis. Fresh blood also bad prognosis in general.
Management techniques of UGI tears
Endoscopy: Only in stable patients except before surgery. Best for esophagus area. Small risk of aspiration, perforation, etc. For hematostasis: injection and thermal probe combination is best or hemoclip.
Medical therapy: NG lavage, antacids, H2 antagonists, vasopressin, somatostatin, prostaglandins. No proven improvement. PPIs are helpful though (less ned for intervention, less hospital stay, less active bleeding, induces healing by maintaining pH>6).
Highest risk for rebleeding
Spurting arterial bleeding, adherent clost stuck to vessel, visible vessel (nonbleeding)
Stress-induced lesions/superficial stress ulcer: risk factors and treatment
Ischemia to mucosa but don’t pass muscularis mucosa, coagulopathy and forced ventilation makes it worse.
Can use H2 blockers as prophylaxis (PPIs have higher incidence of nosocomial pneumonia).
Frequency declined in past 20y.
Bleeding in portal hypertension/liver disease
Esophageal varices: large varices can bleed profusely, poor prognosis
Need to limit fluids to prevent overload.
Most die within 6 mos of diagnosis.
Treatments: Vasopressin infusion, emergency sclerotherapy, balloon tamponade. Endoscopic band ligation is most common (suction and falls off by itself). TIPS if waiting for transplant (intrahepatic shunt).
Lower GI bleeding
Bleeding from colon or rectum: up to 1% of admissions. Usually less severe than UGIB. 15% of adults note red blood in stools. 50% of elderly have diverticulitis.
Hematochezia is red or maroon blood. 10% from upper GI.
5% of melaena from right colon.
Hemorrhoids most common but first need to exclude:
Diverticulosis
Arteriovenous malformations (AVM)
Ischemic colitis
Colon cancer
Other (polyps, anal fissure, IBD, infection, vasculitis, radiation colitis, Meckel’s diverticulum)
Management:
Correct coagulation problem if present. NG tube to rule out UGI, colonoscopy necessary, if too much blood angiography/surgery. If negative, do enteroscopy or capsule endoscropy of small bowel.