Valuation Flashcards

(81 cards)

1
Q

Explain your understanding of the rotation rules for valuation

A

RICS release an UK supplement of the Red Book wef 1st May 2024

Firms- no more than 10 consecutive years
Single Engagement- 5 Years
Individual- 5 Years
Break- 3 Years after rotating off

How well did you know this?
1
Not at all
2
3
4
5
Perfectly
2
Q

What is the residual method and how is it applied

A

The residual method establishes how much a purchaser should pay for a development site.

GDV - Costs= Residual

On a set date!

How well did you know this?
1
Not at all
2
3
4
5
Perfectly
3
Q

What is the profit method and how is it undertaken?

A
How well did you know this?
1
Not at all
2
3
4
5
Perfectly
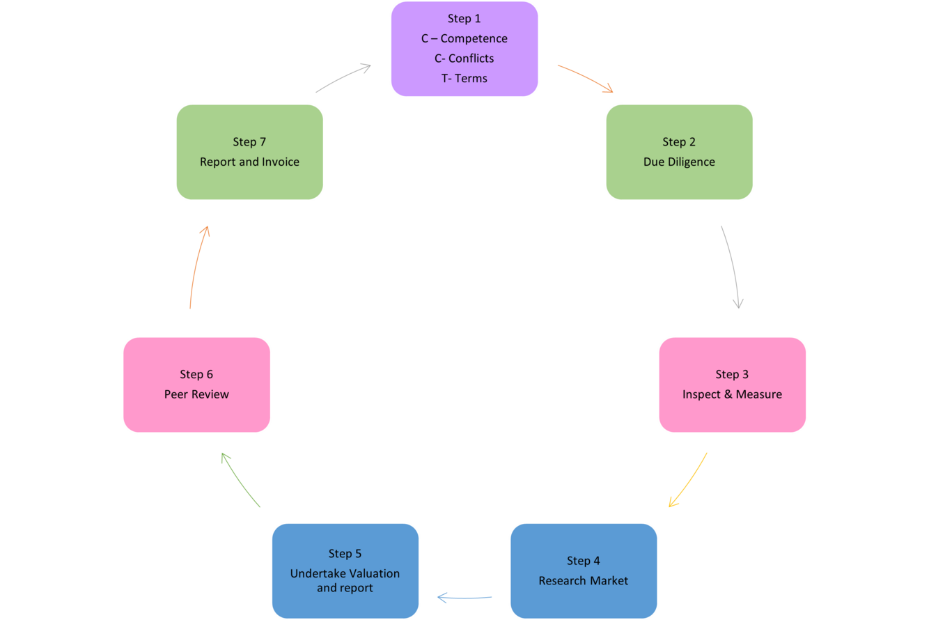
4
Q

Talk me through the steps before a valuation instruction

A

1) Ensure I was Competent to undertake the work - if not RICS find a surveyor or refer them internally
2) Conflict of Interest
3) Terms of Engagement

How well did you know this?
1
Not at all
2
3
4
5
Perfectly
5
Q

Examples of due diligence undertaken for valuation?

A

Business Rates
EPC
Flood Risk
Legal title and Tenue
Planning Hisotry

How well did you know this?
1
Not at all
2
3
4
5
Perfectly
6
Q

Why undertake due diligence for valuation?

A

To check there are no material matters which could impact upon the valuation

How well did you know this?
1
Not at all
2
3
4
5
Perfectly
7
Q

Timeline of a valuation instruction

A
How well did you know this?
1
Not at all
2
3
4
5
Perfectly
8
Q

5 Main Methods of Valuation

A

Comparable
Profits
Residual
DRC
Investment

How well did you know this?
1
Not at all
2
3
4
5
Perfectly
9
Q

Three Valuation Approaches and which document states them

A

IVS105
Income e.g Investment, Residual and Profits
Cost e.g DRC
Market e.g Comparable

How well did you know this?
1
Not at all
2
3
4
5
Perfectly
10
Q

What is the RICS document you use when undertaking comparable valuations?

A

RICS Professional Standard: Comparable Evidence in Real Estate Valuation, 1st Edition 2019 - set out the hierarchy of evidence

This is being updated !!

How well did you know this?
1
Not at all
2
3
4
5
Perfectly
11
Q

What is the Hierarchy of evidence?

A

Category A- Direct e.g near- identical properties, heads of terms, asking price
Category B- General Market e.g HPI, historical evidence
Category C- Other sources e.g other locations or yield market data

How well did you know this?
1
Not at all
2
3
4
5
Perfectly
12
Q

Steps of collecting comparable evidence ( 5 Points)

A

1) Collect
2) Verify
3) Assemble
4) Adjust and analyse
5) Report and record

How well did you know this?
1
Not at all
2
3
4
5
Perfectly
13
Q

What is the Term and Reversion Method

A

Under-rented properties
Capitalise rent till the end of the term
Reversion to MR, valued into perpetuity at RY

How well did you know this?
1
Not at all
2
3
4
5
Perfectly
14
Q

What is the Hardcore/Layer Method

A

Over rented
Slice the income horizontally
Higher yield top slice
Lower yield bottom slice

How well did you know this?
1
Not at all
2
3
4
5
Perfectly
15
Q

What is the conventional investment method

A

MR X YP

How well did you know this?
1
Not at all
2
3
4
5
Perfectly
16
Q

How do you calculate YP

A

If Under or Over rented
Years Purchase is 1 - (1+ yeild)− years divided by yield

The YP for a term certain is calculated using:
Y
P = 1 −(1+i)−n/ I ​

E.g a property 3 years to lease expiry, the yield t is 5%, the YP is a multiplier ( 0.8524)

The next step is to times the MR x multiplier to get Capital Value

Rack Rented
YP = 100/ yeild

How well did you know this?
1
Not at all
2
3
4
5
Perfectly
17
Q

What is a Yield

A

The measure of investment return. as a % of capital invested

How well did you know this?
1
Not at all
2
3
4
5
Perfectly
18
Q

How do you determine the yield to apply

A

Assess the level of risks i.e rental and capital growth, location, use, voids and comprables

How well did you know this?
1
Not at all
2
3
4
5
Perfectly
19
Q

What is a return? (VALS)

A

Used to describe the performance of a property
DCF calcs find the IRR

How well did you know this?
1
Not at all
2
3
4
5
Perfectly
20
Q

What is a NIY & what is deducted from it

A

Resulting yield adjusted for purchasers cost

How well did you know this?
1
Not at all
2
3
4
5
Perfectly
21
Q

What is an equivalent yield

A

Average weight yield for a reversionary property

How well did you know this?
1
Not at all
2
3
4
5
Perfectly
22
Q

What is a reversionary yield

A

MR/ Current Price

How well did you know this?
1
Not at all
2
3
4
5
Perfectly
23
Q

What is a running yield

A

A yield at one moment in time

How well did you know this?
1
Not at all
2
3
4
5
Perfectly
24
Q

What is an All Risks Yield

A

Rate of interest in a valuation assuming fully let reflecting all risk of the investment

How well did you know this?
1
Not at all
2
3
4
5
Perfectly
25
What are the current yields in Birmingham
26
What is a DCF
A discounted cash flow is an income approach valuation, whereby you look at the net future income or cashflow of a property and discount that back to the present current value
27
When might you use a DCF?
Phased developments, Long rent review, social housing
28
Methodology of a DCF
1) Cash flow ( Income- Expenditure ) for a agreed period 2) Exisit value at the end of agreed period 3) Discount the cash flow 4) VOila = NPV
29
What is NPV and what does a positive or negative NPV MEAN
Net Present Value- The sum of discounted cash flows Positive- Investment exceeds the investor's target rate of return Negative- Not achieving target rate of return
30
What is IRR and what does it tell us?
Internal rate of return (IRR) The rate of interest (expressed as a percentage) at which all future cash flows (positive and negative) will be discounted in order that the net present value (NPV) of those cash flows, including the initial investment, is equal to zero.
31
Talk me through the profits method and when it might be used?
Annual Turnover(Income) less costs = Gross Profit Less reasonable working expenses Unadjusted Net Profit Less operators remuneration = Adjsut Net Profit i.e Fair Maintainable Operating Profit or EBITA which you would then capitalised at an appropriate yield to achieve market value For Trade Related Properties i.e Pubs
32
What is the contractor's method/ DRC
Value the land of existing use Cost of replacing the building plus fess Minus the discount for depreciation Used for properties that aren’t traded eg Birmingham cathedral Not red book complaint for secured lending
33
What is the purpose of the red book?
Sets out the professional and & technical standards for valuation to ensure consistency, objectivity and transparency
34
What does the RICS Comprable evidence Profess Statement do ( 4 Points) - note that it’s being updated!
It sets out the use of comparable evidence in the valuation process - it outlines the principle use of comp evidence - encourages consistency in the use of comps - addresses issues with availability and use of comps - considers the potential source of comps
35
What is the full definition of the red book and when is it effective?
RICS Valuation- Global Standards 2021 effective 31 January 2025 UK supplemented 1st May 2024
36
5 Exemptions to the red book and relevant Red Book Rerenece
PS 1 - Mandatory 1) For Litigation purposes or negotiations 2) Statutory function except for statutory tax turn 3) Internal purposes without liability 4) Agency or brokerage work 5) expert witness
37
What is PS 2
PS 2 refers to Ethics, Competency, Objectivity and Disclosures Mandatory for valuations and discussed TOE, Rules of Conduct, COI
38
What is VPS1& what are the 18 principles?
Terms of Engagement (IVS 101 Scope of Works) a identification and status of the valuer b Identification of the client(s) c Identification of any other intended users d Identification of the asset(s) or liability(ies) being valued e Valuation (financial) currency f Purpose of the valuation g Basis(es) of value adopted h Valuation date i Nature and extent of the valuer’s work – including investigations – and any limitations thereon j Nature and source(s) of information upon which the valuer will rely k All assumptions and special assumptions to be made l Format of the report m Restrictions on use, distribution and publication of the report n Confirmation that the valuation will be undertaken in accordance with the IVS o The basis on which the fee will be calculated p Where the firm is registered for regulation by RICS, reference to the firm’s complaints handling procedure, with a copy available on request IP36 RICS VALUATION – GLOBAL STANDARDS q A statement that compliance with these standards may be subject to monitoring under RICS’ conduct and disciplinary regulations r A statement setting out any limitations on liability that have been agreed.
39
What is included in terms of engagement
identification of client, valuer, and any third party The property purpose of the valuation Date of the valuation Assumptions and special assumptions Fee basis Complaints handling procedure Insurance - any limitations on liability and PI cover
40
Is there a difference between red book and IVS
No- Red Book Incorporates IVS
41
What is the residual method of valuation?
Approach used to find the Value of the site base on market inputs, as at the valuation date It is a form of development appraisal- dev app used to form residual
42
Can you talk me through the methodology of a residual site valuation?
Gross development value (GDV) - Total development costs (TDC) = Gross site value Gross site value - purchasers’ costs = Residual site value
43
What yield is used in Residual Method?
All Risks Yield The All Risks Yield (ARY) in property valuation refers to the rate of return an investor would expect to receive on a property, considering both its income-generating potential and the associated risks. It’s commonly used to assess the value of commercial real estate by calculating the ratio between the net operating income (NOI) of a property and its market value. Essentially, it reflects the overall risk of the property market, including factors like location, tenant stability, and economic conditions. A higher ARY suggests higher risk and potentially higher returns, while a lower ARY indicates lower risk and returns.
44
What are the limitations of the residual valuation methodology?
Dependent on accurate information and inputs Does not consider timing of cash inflows Very sensitive to minor adjustments Implicit assumptions hidden and not explicit (Unlike DCF)
45
What guidance did the RICS release on valuing development property?
RICS Valuation of development property, 2019
46
How is development property defined in RICS Valuation of development property, 2019?
Interests where redevelopment is required to achieve the highest and best use or where improvements are either being contemplated or are in progress at the valuation date
47
According to RICS Valuation of development property, 2019, what should Market Value for a development property assume?
Optimum development i.e. the development which yields the highest value, taking into account the perspective economic and planning conditions
48
In what 2 ways can you value land that is in the course of development according to RICS Valuation of development property, 2019
* Value of the land + costs expended at the valuation date and/or * Completed development value - costs remaining to be expended at the valuation date
49
What does RICS Valuation of development property, 2019 state about the use of multiple valuation approaches?
Best practice avoids reliance on a single approach or method of assessing the value of development property Output should always be cross-checked using another method (market comparison approach, residual method)
50
What is the purpose of the comparable evidence guidance by RICS
- Outlines principle Use - Encourages consistency - Potential sources
51
What is the difference between Assumption and Special Assumptn
Ass- Reasonable to be true Spe- Not known to be true e.g Vacant Possession
52
If it was for accounting purposes what bases would you value and define them
Fair Value IFRS 12 The price that would be received to sell an asset, or paid to transfer a liability, in an orderly transaction between market participants at the measurement date
53
When would you be required to use Fair Value
If the client adopts International Financial Reporting Standards ( accounting standards )
54
Difference between Market Value and Fair Value
Fair Value No market forces Measurement date vs Valuation Date
55
What is the WAULT and how do you calculate?
Weighted Average Unexpired Lease Term = Sum of all contracted rent divided by annual rent, expressed in years
56
When might you use an equivalent yield?
- Short Term - Vacant Property - instead of applying specific yield to term and reversion which can be hard to justify can apply one equiv yield from market comps
57
What is a special purchaser?
A particular buyer for whom an asset has special value
58
What is Stamp Duty
Tax paid by purchaser for transfer of land/building
59
What are current stamp duty levels for commercial property ?
Property or lease premium or transfer value Up to £150,000 - Zero The next £100,000 (the portion from £150,001 to £250,000) - 2% The remaining amount (the portion above £250,000) - 5%
60
What is VPS 2
Inspections, investigations and records
61
What is VPS 3
Valuation Reports
62
What is VPS 4
Inspections investigation and records
63
What is VPS 5
Valuation approaches and method
64
What part of the red book does secured lending come under?
VPGA 2
65
What is Market Value
The estimated amount for which an asset should exchange: - On Valuation Date - Between Willing Buyer/Seller - Arms Length Transaction - After Proper Marketing - Parties act knowledgably ,prudently and without compulsion
66
What is Market Rent
The estimated amount for which an interest in real property should be leased: - Valuation Date - Between Willing Buyer/Seller - Arms Length Transaction - After Proper Marketing - Parties act knowledgably ,prudently and without compulsion
67
What is a nominal yield?
Assume rent paid in arrears
68
Structure of the Red Book?
*Man* PS1- Compliance PS2- Ethics VPS 1 - TOE VPS 2- Bases of value VPS 3- Valuation approaches & method VPS 4 - Inspections VPS 5- Valuation models VPS 6 - Valuation Reports *Advisotry* VPGA 2- Valuation of Interest for Secured Lending VPGA 8 - Valuation of real property interests (Inspection and Sustainability) VPGA 9 - Portfolios
69
Hierarchy of comparable evidence
1) Direct-Identical or Similar 2) General Market- Indicies or Costar 3) Other Source - Yields, Interest
70
Simply what is a yield & how can it be expressed
a yield is simply the annual return on an investment expressed as a percentage. It can be calculated by dividing the rental income by the purchase price (and multiplying this by 100).
71
What is an assumption and a special assumption according to rics red book ? Give example of each
valuation technical and performance standard (VPS) 4 in Red Book Global Standards discusses the use of assumptions and special assumptions. An assumption is defined as something that is reasonable for the valuer to accept without the need for specific investigation or verification – for example, an assumption about tenure, property condition or services. In contrast, a special assumption is where the valuer bases their work on factors that do not apply at the valuation date, or that would not be considered by a typical market participant at that time. For example, they may make a valuation based on a plot having planning consent when none has been granted, or they could value a development site based on the works being completed.
72
What is appendix a of rics comparable evidence
Key comparative elements applicable to most types e.g location
73
What is appendix a of rics comparable evidence
Key comparative elements applicable to most types e.g location
74
What is appendix b of rics comparable statement
Facits affecting value and comparability by sector eg offices - layout and flexibility
75
Explain what a YP is
A YP is a capitalising factor which converts a future stream of income to a present capital sum It is the present value of an income of £1 per annum discounted in a year to year basis at a yield rate
76
What is the formula for YP in perp for a freehold and how would you calculate the capital value
YP in perp = 1/i where i is yield Cap val - net rental income x YP in perp( the multiplier)
77
What is the definition of MV?
The amount that an asset or liability will exchange for at the valuation date on the assumption that it is an arms length transaction between a willing buyer and a willing seller where parties have acted prudently, knowledgeably and without compulsion.
78
What is fair value
The price would be received to sell an asset or paid to transfer a liability in an orderly transaction between market participants at the MEASUREMENT date - the measurement date is set by the client and relates to financial reporting - could be end of the financial year
79
What is investment value
The value of an asset to the owner or prospective owner for individual investment or operational objective
80
What has changed as part of the red book restructuring
Restructured in line with IVS VPs 2 is now vps 4 VPs 3 is now VPs 6 VPs 4 is now VPs 2
81
What is VPS 2
Based of value, assumptions and special assumptions