Week 17 Flashcards

menstrual disorders, PMS, AUB, prolactin disorders, amenorrhoea (410 cards)

1
Q

What is the definition of primary amenorrhoea?

A
  • No menstruation by the age of 15 years in the presence of normal secondary sexual characteristics
    Or within 3 years of thelarche (breast development)
How well did you know this?
1
Not at all
2
3
4
5
Perfectly
2
Q

What is the definition of secondary amenorrhoea?

A

6/12 of no periods after regular cycles or 12 months after oligomenorrhoea

How well did you know this?
1
Not at all
2
3
4
5
Perfectly
3
Q

What is the difference in phenotype between mullerian agenesis and androgen insensitivity?

A

mullerian agenesis has axlliary and pubic hair

How well did you know this?
1
Not at all
2
3
4
5
Perfectly
4
Q

What should be assessed on exam for secondary amenorrhoea?

A

BMI
signs of hypthyroidism
signs of virilisation - voice deepening, clitoromegaly, hirsuite, balding
galactorrhoea

How well did you know this?
1
Not at all
2
3
4
5
Perfectly
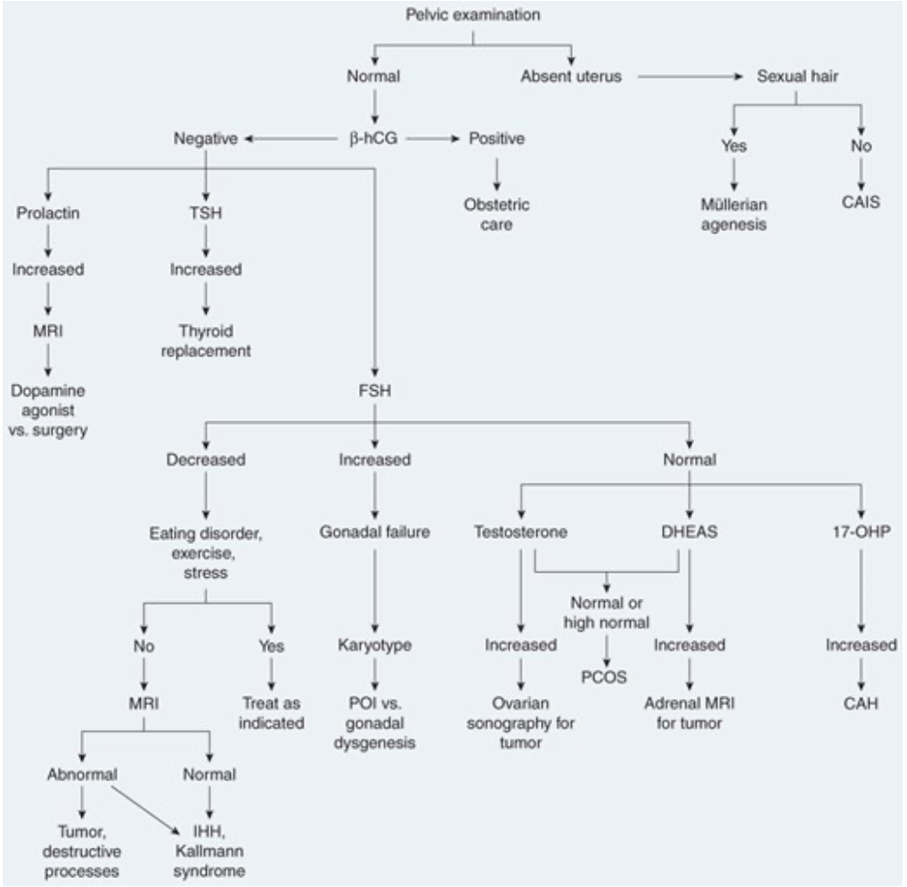
5
Q

describe the flow chart on investigation of amenorrhoea?

A
How well did you know this?
1
Not at all
2
3
4
5
Perfectly
6
Q

What are the primary investigation you should do for amenorrhoea?

A

beta HCG
FSH, LH, estradiol - hypo vs hypergonadotropic hypogonadism
TFTs
prolactin

How well did you know this?
1
Not at all
2
3
4
5
Perfectly
7
Q

What are secondary tests to consider in amenorrhoea?

A

testosterone - PCOS and ovarian tumour
DHEAs - adrenal secreting adrenal tumour
17-OHP - CAH
HbA1c and lipids - PCOS
autoimmune tests - POI
karyotype POI <35

How well did you know this?
1
Not at all
2
3
4
5
Perfectly
8
Q

What are the causes of hypothalamic primary amenorrhoea?

A

stress
excercise
genetic eg kallmanns syndrome
idiopathic
space occupying lesions of the HT

How well did you know this?
1
Not at all
2
3
4
5
Perfectly
9
Q

How much body fat % is required for a normal HPO axis?

A

22%

How well did you know this?
1
Not at all
2
3
4
5
Perfectly
10
Q

What is the female athlete triad?

A

eating disorder, amenorrhoea and osteoporosis

How well did you know this?
1
Not at all
2
3
4
5
Perfectly
11
Q

Wha is constitutional delay and how is it charactarised?

A

delayed puberty charactarised by a positive FHx and short stature and delayed secondary sexual characteristics. delayed epiphyseal maturation on bone age XR

How well did you know this?
1
Not at all
2
3
4
5
Perfectly
12
Q

What is a theory about how PCOS develops?

A

incorrect establishment of the GnRH pulse generator “set-point” at puberty, so the pituitary gland responds with inappropriate and excessive LH secretion -> leading to premature arrest of ovarian follicle development, ovarian hyperandrogenism and amenorrhoea

How well did you know this?
1
Not at all
2
3
4
5
Perfectly
13
Q

What symptoms SOL of the HT work to create amenorrhea?

A

inhibition of dopamine so high prolactin or compress/destroy HT tissue

How well did you know this?
1
Not at all
2
3
4
5
Perfectly
14
Q

What is the pathogenesis of kallmanns syndrome?

A

failure of migration of the olfactory nerves and GnRH neurons to the HT

How well did you know this?
1
Not at all
2
3
4
5
Perfectly
15
Q

How common is kallmans sydnrome?

A

1 in 50 000

How well did you know this?
1
Not at all
2
3
4
5
Perfectly
16
Q

What is the genetic pathway of kallmanns syndrome?

A

X linked or AD

How well did you know this?
1
Not at all
2
3
4
5
Perfectly
17
Q

What is the gender spread of kallmanns syndrome?

A

4 to 1
Males predominantly

How well did you know this?
1
Not at all
2
3
4
5
Perfectly
18
Q

What are the associated findings of kallmanns syndrome?

A

renal agenesis, abnormalities if fingers toes, clife lip/palata, abnormal eye movements, hearing loss, tooth development abn, colour blind.

How well did you know this?
1
Not at all
2
3
4
5
Perfectly
19
Q

Can people with Kallmanns syndrome have children

A

yes
if not responsive to gonadotropin treatment ART is option

How well did you know this?
1
Not at all
2
3
4
5
Perfectly
20
Q

How do you induce puberty?

A

Start at 11 with estrogen TD or oral then gradually increase over 2-3 years. Add in progesterone after 2 years or with breakthrough bleeding occurs

How well did you know this?
1
Not at all
2
3
4
5
Perfectly
21
Q

What % of prolactinomas cause galactorrhoea?

A

30%

How well did you know this?
1
Not at all
2
3
4
5
Perfectly
22
Q

What % of prolactinomas cause visual defect changs?

A

5%

How well did you know this?
1
Not at all
2
3
4
5
Perfectly
23
Q

What are the causes of significantly raised prolactin >1000?

A

Pituitary adenoma, empty sella syndrome, hypothyroidism, drugs (antipsychotics, antidepressants and antiemetics)
Renal impairment

How well did you know this?
1
Not at all
2
3
4
5
Perfectly
24
Q

What is significantly raised prolactin?

A

> 1000

How well did you know this?
1
Not at all
2
3
4
5
Perfectly
25
What is a normal prolactin level?
<500
26
What are the causes of mildly raised prolactin?
PCOS stress hypothyroidism
27
What is empty sella syndrome?
benign absence of the sellar diaphragm causing extension of sub arachnoid space into the pituitary fossa, flattening the PG away fro the HT resulting in high prolactin can be asymptomatic or cause hormone changes or headaches
28
WHat are the treatment options for prolactinomas?
bomocriptine or carbergoline (seconds line) transphenoidal resection pituitary irradiation
29
What are the adverse effects of bromocriptine?
nausea, vomiting, head aches, postural hypotension, raynauds, syndrome, constipation, psychiatric changes (aggression)
30
which dopamine agonist is safe in pregnancy?
bromocriptine
31
What % if patients on dopamine agonist treatment from prolactinoma will conceive?
80%
32
What is the typical pattern of growth in pregnancy of a prolactinoma?
micro <2% will grow macro 15% may grow
33
What are the causes of empty sella syndrome?
can be benign, surgery, tumour, RT
34
what is the treatment of empty sella syndrome?
as for prolactinoma but need surveillance to check not a tumour.
35
what need replacing in sheehans sydnrome?
pituitary hormones and E2 and Prog
36
what are the ovarian causes of amenorrhoea?
premature ovarian insufficiency genetic gonadal dysgenesis PCOS
37
what is premature ovarian insufficency?
Loss of ovarian activity <40. characterised by irregular mestrual cycles of amoerrhoea for at least 4 months
38
How common is POI? and <30y
1% although more recent data suggests 3.5% <30 is 0.1%
39
How do you diagnose POI?
2ndary amenorrhoea for >4 months or irregular menstrual cycles FSH >25, can be repeated in 4-6 week if diagnosis unclear
40
What other investigations can be done for POI work up?
beta HCG TSH prolactin repeat FSH Karyotype FMR1 gene premutation 21 hydroxylase antibodies
41
How often is a cause not found for POI?
2/3
42
what is genetic gonadal dysgenesis?
congential disorder where improper embryonic development causes gonads to form as non functional fibrous streak tissue leading to absent puberty, infetility and lack of secondary characteristics
43
What is the most common cause of genetic gondal dysgenesis?
turners
44
DO people with genetic gonadal dysgenesis go through puberty?
25% start 10% progress through 1% ovulate
45
Which patients genetic gonadal dysgenesis need removal of streak gonads?
swyers syndrome 46 XY as they have 25% risk of germ cell tumour
46
hHat is the most common cause of secondary amenorrhoea?
PCOS
47
what weight loss in PCOS can induce ovulation?
5-10% - results in 30% visceral fat loss
48
How often do PCOS need bleeds induced ?
3 monthly
49
what are structural causes of amenorrhoea?
embryological failure to canalise mullarian ducts lack of mullerian ducts androgen insensitivity syndrome - XY so mullerian ducts regress ashermanns cervical steonsis RT
50
what is MRKH syndrome?
Mullarian ducts do not develop properly and you have either uterine, cervical and upper vagina missing or under developed, normal ovarian and ext genitalia
51
what other organs can be abnormal in MRKH?
kidney, heart, skeletal
52
how frequent is MRKH syndrome?
1 in 5000
53
How common is imperforate hymen?
1 in 1000
54
What causes a transverse vaginal septum?
the mullarian ducts and the urogenital yinus not fusing correctly to create the vagina
55
What is the phenotype of a person with androgen sensitivity syndrome?
female, breasts develop, pubic and axillary hair are absent, labia minora are juvenile, and vagina is short
56
Where are the testicles in androgen insensitivity syndrome?
often in abdomen in inguinal canals
56
What is the genotype of androgen insensitivity syndrome?
46 XY
57
What do the gonads do in androgen insensitivity syndrome
make testosterone but no sperm
58
How do you get breast development in androgen insensitivity syndrome?
peripheral aromatisation of testosterone to estrogen
59
What are the levels of testosterone in androgen insensitivity syndrome?
high for female level, low for boy level
60
How do you care for a person with androgen insensitivity syndrome?
remove gonads when growth spurt complete due to tumour risk HRT for bone health vaginal dilators for sexual function infertile
61
How common is androgen insensitivity syndrome?
1 in 60 000
62
What are the anatomical categories of amenorrheoa?
CNS/HT pituitary ovarian Structural
63
What are the hormonal categories of amenorrhoea?
anatomic hypergonadotrophic Eugonadotrophic hypogonadotrophic (PG) hypogonadotrophic (HT)
64
How frequent is normal for a menstrual cycle?
24-38 days
65
How regular is 'normal' for a menstrual cycle?
says <7-9, age dependent 18-25 and 42-45 9 days or less 26-41 should be 7 days or less
66
What is a normal duration for a period?
8 days or less
67
What is normal menstrual volume?
amount that doesn't interfere with QOL normal 25-50ml
68
What is the FIGO classification system 2 of AUB? what is is used for
PALM COIEN AUB in non pregnant women of reproductive age. only uterine
69
What is a polyp?
Localised hyperplastic overgrowths of endometrial glands and stroma
70
What is adneomyosis?
* The presence of non-neoplastic endometrial glands and stroma in the myometrium Often associated with hypertrophy and hyperplasia of the myometrium surrounding the ectopic endometrial tissue
71
What are risk factors of adenomyosis?
disruption of the endo-myometrial junction * Parity * Termination of pregnancy * Uterine curettage CS birth
72
What is the incidence of fibroids by 50y
70-80%
73
How do fibroids worsen uterine bleeding?
increased endometrial surface and uterine vascularisation, myometrial contractility, ulcerationo f surfce,
74
What is PALM in FIGO for AUB?
Structural Polyp adenomyosis leimyoma malignancy - hyperplasia incl.
75
what is COIEN in FIGO AUB?
non structural coagulopathy ovulatory disorders endometrial iatrogenic not otherwise classified
76
What is the most common coagulopathy to cause AUB?
von willebrands
77
How do you test for von willebrands?
platelet function screen (PFA-200), test VWF antigen test, Factor VIII clotting activity, VWF activity
78
how does ovulatory dysfucntion cause AUB?
unopposed estrogen
79
What is a primary endometrial disorder in PALM COEIN?
normal uterus structurally, regular cycles, abscence of bleeding disorder
80
What are the hypotheses for endometrial disorder pathophysiology?
haemostatic factors, local vasoactive factors, differences in spiral arteriole structure, alterations in fibrinolysis
81
What meds can cause iatrogenic AUB?
progestagens, anticoagulants, medications causing hyperprolactinemia (antipsychotics, SSRIs, BP meds, metoclorpomide)
82
What % of endometrial cancer will have an ET for >4mm?
96%
83
What are the causes of PMB?
polyps atrophy SM fibroids hyperplasia endometrial cancer ovarian, cervical or tubal malignancy HRT
84
When does bleeding on HRT need investigation?
after 3/12
85
How can you further investigate tamoxifen changes on pelvic USS?
saline infusion scan, the cysts can be subendometrial not endometrial
86
When is a pipelle biopsy needed based on USS findings in premenopause or post?
Post ET >4mm pre menopausal ET >16mm Post menopausal and other risk factors biopsy regardless
87
How common is intermenstrual bleeding?
13-21% of women, higher peri menopause
88
What is the first line option for heavy menstrual bleeding?
Mirena unless fibroids over >3cm
89
How much is the daily dose of the Mirena of levongestrel?
20mcg/day
90
What is the MOA of the Mirena
inhibits endometrial proliferation, thickens cervical mucous +/- suppresses ovulation
91
after one year of use with the mirena how much reduction in MBL occurs?
71-95%
92
After one year of use of the Mirena what % are amenorrhoeic?
50
93
Who is an endoemtrial ablation suited to?
women with a uterus <10cm no fibroid distorting cavity No fibroid or polyps >3cm, need removal prior family complete myometrium >10mm??
94
What do you need to do prior to endometrial ablation?
biopsy to exclude cancer or hyperplasia hysteroscopy to ensure in cavity, no pathology and length accurate Decide contraception
95
what % of women have endometrial polyps?
10%
96
What are the risk factors for malignancy in poylyp?
post menopause, AUB, polyp >1cm
97
When can you observe polyp vs recommend taking out ?
if >1cm remove, otherwise can observe
98
What is the sensitivity and specificity of TV USS of adenomyosis?
sens 53-89% spec 50-99%
99
What might you see on hysteroscopy in adeno?
irregular endometrial surface, pitting endometrial defects, altered endometrial vascularisation, cystic endometrial surface haemorrhagic lesions
100
What is red degeneration of uterine fibroids?
only occurs in pregnancy ischaemia, infarcation, necrosis due to disputed blood supply. presents with pain, low grade fever, tachycardia and vomiting.
101
What are the four kinds of fibroid degeneration?
hyaline red - pregnancy myxoid cystic
102
what are the complications of fbroids?
denegeration calcification sarcomatous change? infection/abscess torsion
103
What is the quoted risk of sarcomatous change of a fibroid?
0.2%
104
Which group of women with fibroids have limited success with medical treatment?
>20 week uterus multiple fibroids >5cm
105
What is first line treatment of fibroids?
hormonal - COCs, oral progesterones, Mirena, 6/12 zoladex NSAIDs and TXA
106
What is second line treatment of fibroids
hysteroscopic or laparoscopic myomectomy +/- ablation or mirena UAE bipolar radiofrequency ablation - USS guided TV doppler guided UA occlusion
107
What is third step in fibroid treatment?
hysterectomy or abdominal myomectomy if fertility sparing
108
What is the benefit of pre op zoladex in fibroids?
3-4 months prior reduces size and volume to improve pre op Hb reduce midline and allow lower transverse incision reduced periop blood loss and transfusion
109
Who can be offered a hysterectomy to fibroids as first line?
* Severe HMB or pain/pressure effects * Significant pathology >20/40 size multifibroid uterus Patient preference and future fertility not desired
110
which fibroids do not effect fertility?
sub serosal
111
Which fibroids can be resected to improve fertility?
sub mucosal
112
What is the utility of abdominal myometcomy?
reduces AUB by 80% improved fertility if <41y however risks of surgery are similar to hysterectomy 20% retreatment rate
113
What are the absolute CI to UAE?
genital tract cancer or infection
114
What are the relative CI to UAE?
* Submucosal myomas (check hysteroscopy prior to UAE) * Pedunculated myomas * Recent GnRHa * Previous UAE Postmenopausal status
115
What are the procedural complications of UAE?
groin haematoma, arterial thrombosis, pseudo-aneurysm, contrast reaction
116
What are the symptoms of post embolisation syndrome?
pain, fever, nausea, leucocytosis and malaise
117
What is the primary management of menorrhagia with von willebrands disease and how does it work?
COCP are an effective treatment: increase fibrinogen, prothrombin, FVII, FVIII and/or VWF
118
in severe von willebrands what may be needed for management of HMB?
vWF factor and DDAVP
119
Women with persistent IMB should have what plan?
STI check, cervical cotest, pelvic USS and referral to gynae
120
when should women with PCB but negative STI and cervical smear and appearance be referred to gynae?
if bleeding is persistent or recurrent
121
What is the most common presenting complain of chlamydia?
PCB
122
what is a common cause of IMB?
hormonal contraception
123
What is the idea behind how UAE aims to work?
Aims to reduce uterine blood flow at the arteriolar levels, producing ischaemic injury to the fibroids, causing necrosis and shrinkage, whilst allowing the surrounding normal myometrium to recover under supply of vaginal and ovarian collateral circulations
124
What did the cochrane reveiw 2014 of UAE vs myomectomy or hysterectomy show?
* No difference in patient satisfaction at 2 years or 5 years post intervention * No difference in complications * UAE had shorter length of procedure & hospitalisation, time to resumption of normal activities quicker UAE had increased rate of minor complications, re-admissions after discharge and higher surgical re-intervention rates
125
What did the EMMY trial for UAE vs hysterectomy show?
35% who undergo UAE will have a hysterectomy by 10 years 25% in the first 2 years 65% will avoid hysterectomy
126
What are the early complications of UAE?
embolisation syndrome, vaginal discharge, pelvic infection, expulsion of necrotic submucosal fibroids, VTE
127
What are the late complications of UAE?
ovarian insufficicieny, failure of response, need for more intervention
128
What is the minor and major complication rate of UAE?
30-45% vs 5%
129
What are the potential ways that UAE can impact fertility negatively?
non target embolisation leading to ovarian emobilisation and impaired ovarian reserve reduction in AMH which partially recoveres if <40 decreased endometrial volume myometrium contraction disturbance and implantation failure
130
What are CI to UAE?
current or recent pelvic infection current pregnancy
131
What plans should be made prior to UAE?
patient should be prepared of possibility of hysterectomy id complications imaging - MRI or doppler for ?sarc endometiral sampling if needed consider malignancy plan for retrieval of any pedunculated fibroids counsel about signs of cervical obstruction with fibroid and sepsis
132
What are risk factors for uterine sarcoma?
rapidly enlarging fibroid, post menopausal women with new fibroids, racial group, retinoblastoma gene mutation, previous pelvic irradiation
133
What imaging findings after UAE would be concerning for sarcoma?
ongoing growth
134
how is UAE completed?
placement of an angiographic catheter into the uterine arteries via the common femoral artery, followed by injection of embolic particles until the flow becomes sluggish in both uterine arteries.
135
What are the most common complications of UAE?
discharge and fever failure of UAE
136
What does the meta analysis of UAE vs untreated fibroids on pregnancy outcomes show?
no difference in PTB, IUGR, malpresentation higher rates in UAE group of CS, PPH, miascraaige
137
What is the pathophysiologic change in the HT which leads to PCOS?
altered pulsitility of GnRH which leads to higher LH and lower FSH. Unclear is this is due to HT dysfunction or secondary to abnormal steroid feedback. LH then leads to more androstenedione and less FSH means less conversion of this to estradiol.
138
What is the LH:FSH ratio seen in PCOS and how often?
2:1 in 60%
139
What downstream effects occur in PCOS from high androstenedione?
high circulating androgens creates follicular atresia, lipid abnormalities, acne, hirsuitism, acanthosis nigricans and the adipose converts the androstenedione to estrone in a stable fashion which thickens endometrium and further abnormal feedback to GnRH
140
How do you get raised testosterone in PCOS?
excess Androstenedione is converted to testosterone in the peripheral fat by 17 beta hydroxysteroid dehydrogenase
141
What are the ovarian sources of androgens in PCOS?
Androstenedione, testosterone (DHEAS are adrenal source)
142
How does insulin resistance contribute to PCOS?
increases thecal cell production of androgens
143
What occurs with SHBG in PCOS?
is reduces increasing free levels of testosterone
144
What % of women with PCOS have elevated testosterone?
70-80%
145
what % of women with PCOS have raised DHEAS from the adrenals?
25-65%
146
What menstrual symptoms do you get with PCOS?
irregular or amenorrhoea, with episodic HMB from thickened endometrium from estrone production
147
What are symptoms of high androgens in PCOS?
hirsuitism, acne, androgenic alopecia
148
What is virilisation and is it typical in PCOS?
increased muscle mass, clitoromegaly and voice deepening, no should look for androgen secreting tumour
149
What system is used to score hisuitism?
ferriman-Gallwey system. Looks at 9 areas of bosy
150
How does testosterone cause hirsuitism?
it converts vellus (light fine) hair follicles into terminal follicles (dark)
151
How does testosterone cause acne?
increased sebum production
152
what is the pattern of hair loss with testosterone in PCOS?
thins at crown, hairline maintained
153
Other than androgen excess what endocrine dysfunction occurs in PCOS?
insulin resistance acanthosis nigricans dyslipidemia obesity infertility metabolic syndrome OSA
154
What lipid profile occurs with PCOS?
low HDL, higher LDL, TGs, elevated TC:HDL
155
what is the cause of increased risk of EEAC in PCOS?
RR 3-4, anovulation (less progesterone) and greater oestrogen on endometrium, compounded by lower SHBG levels further raising estrogen (hyperandrogenism, hyperinsulinaemia, obesity)
156
What bloods tests would you expect in PCOS for testosterone, DHEAs, LH:FSH and AMH?
testosterone mildly increase DHEAS may be mildly increase LH:FSH typically 2:1 AMH increased
157
What are causes of hyperandrogenism?
PCOS late onset CAH androgen secreting ovarian tumour androgen secreting adrenal tumour cushings syndrome exogenous androgen use
158
What is raised in CAH?
17-OHP (17 hydroxyprogesterone)
159
How does CAH cause hyperandrogenism?
congenital adrenal hyperplasia (CAH) have a deficiency in one of the enzymes in the biosynthetic pathway for the production of cortisol. The most common defect is 21-hydroxylase deficiency. The high concentrations of 17-hydroxyprogesterone in CAH result in an increased production of androstenedione and testosterone
160
What would be elevated in an adrenal androgen secreting tumour?
DHEAS
161
When can PCOM occur?
PCOS, normal adolescence, CAH, cushings, exogenous androgens
162
How long after menarche can you use PCOM as an indicator of PCOS?
8 years
163
How does the COCP work to improve PCOS?
1. induces regular menstrual 2. cycles lowers androgens - estrogen increases SHBG and reduced gonadotropin release 3. thin endometrium - progesterone
164
What can be used for cyclical bleeds in PCOS and how often?
every 1-3 months. 12 days of 5-10mg OD provera 200mg utrogstan
165
How can metformin help in PCOS?
restore cycles, lower androgens, aid weight loss
166
How long should you wait after use of COCP to offer treatment for hirsuitism with PCOS and why?
at least 6 months, doesn't effect hair already present.
167
How can you treat acne in PCOS, mild, mod and severe?
mild - topical retinoids, benzoyl peroxide moderate - oral doxy severe - oral isotretinoin
168
What are the broad features of PCOS?
endocrine, reproductive, cardiometabolic, dermatologic and psychological features
169
What % of women of reproductive age does PCOS effect?
10
170
What are irregular cycles in 1-3 years from menarche?
<21 days or >45 days or more than 90 days for any cycle
171
What are irregular cycles from 3 years post menarche to menoapause
<21 days or >35 days <8 cycles per year >90 days for any one cycle
172
What should you do for adolescents with features of PCOS but not meeting diagnostic criteria?
reassess at 8 years post menarche or earlier
173
What should be considered when assessing adolescents with PCOS?
the value and optimal timing of assessment and diagnosis of PCOS should be discussed with the patient and family, considering diagnostic challenges at this life stage and psychosocial and cultural factors
174
What tests should be done to assess for biohemical hyperadrogenism initially in PCOS?
free and total testosterone
175
What tests can be considered to assess for biochemical hyperadrogenism if testosterone is normal in PCOS?
androstenedione and DHEAS
176
What is the problem with measuring DHEAS do diagnose hyperandrogenism in PCOS?
less specific and reduces wtih age
177
Can you test for biochemical hyperandrogenism while on the COCP?
no, it needs to be stopped for 3 months prior to testing
178
What should be considered if androgen levels are markedly above the reference ranges when testing for PCOS?
ovarian & adrenal neoplastic growths, CAH, Cushing's syndrome, ovarian hyperthecosis (after menopause), iatrogenic causes, severe insulin resistance
179
When do adolescents reach adults levels of androgens?
12-15y
180
Which features of hyperandrogegism are predictors and which are weak predictors?
hirsutism is predictive weakly are female pattern hair loss and acne in isolation
181
What should be used as a positive score for hirsuitism?
The modified Ferriman Gallwey score of 4-6 is positive
182
What visual scales can be used for hair loss in PCOS?
Ludwig or Olsen
183
What is the most effective USS marker of PCOM?
follicle number per ovary FNPO
184
What are other accurate ultrasound markers for PCOM?
ovarian volume follicle number per cross section
185
What FNPO is the threshold for PCOM?
20 or more on one ovary
186
What is the volume per ovary which can be used for PCOM with older USS?
10ml
187
What USS can be used to diagnose PCOM in adolscents?
none
188
When can AMH be used for defining PCOM?
in adults, not in adolescents
189
What releases AMH?
the granulosa cells of pre antral and small antral follicles
190
should you do AMH and USS in PCOS investigation?
no as they are looking at the same thing so it is a waste of resource
191
What factors influence AMH level?
* Age, peaks age 20-25 * BMI: lower in those with higher BMI * COCP: can be suppressed by current or recent COCP use * Varies across the menstrual cycle
192
What happens postmenopause in PCOS?
both clinical and biochemical hyperandrogenism persist in the postmenopause for women with PCOS.
193
what should be assessed for women with PCOS in regard to their CV risk?
BP annually lipids CV disease risk factors
194
Who with PCOS has an increased risk of Impaired glucose tolerance and T2DM?
all women with PCOS, regardless of age and BMI as it is an independent risk factor
195
What is the most accurate test for glycemic status in PCOS?
OGTT
196
when should gylcemic status be checked in PCOS?
diagnosis, every 1-3 years and when planning pregnancy (otherwise as soon as possible in pregnancy and at 24-28 weeks)
197
What is the relationship between OSA and PCOS? What should be done?
related independent of BMI, screen for symptoms and refer if needed for assesssment
198
Is PCOS itself an independent risk factor for EC in addition to Long-standing untreated amenorrhea, higher weight, type 2 diabetes and persistent thickened endometrium?
yes
199
What preventative strategies should be advised to reduce risk of EEAC in PCOS?
preventative strategies including weight management, cycle regulation and regular progestogen therapy.
200
When excess endometrial thickness is detected in PCOS what should be done?
consider biopsy and inducing a withdrawal bleed
201
What do you need to be aware of and screen for in PCOS patient re mental health?
high rates of anxiety, depression, eating disorders, psychosexual dysfunction and body image issues
202
What effect can lifestyle intervention have on PCOS?
improves metabolic health, lipid profile and central adiposity benefits can occur without weight loss
203
What should be the goal for long term weight in PCOS?
healthy lifestyle avoiding weight gain reducing central adiposity ongoing support
204
What are behavioural strategies for lifestyle intervention in PCOS?
goal-setting, self-monitoring, problem solving, assertiveness training, reinforcing changes and relapse prevention to optimise weight management, healthy lifestyle and emotional wellbeing in women with PCOS
205
What is a SMART goal?
Specific, Measurable, Achievable, Realistic and Timely
206
What is the exercise advice for all adults including PCOS?
Aim for 150-300 minutes of moderate or 75-150 minutes of vigorous intensity aerobic exercise throughout the week plus muscle strengthening exercises on two non-consecutive days per week limit being sedentary
207
When should COCP be considered in patients with PCOS?
for irregular menses and or hirsuitism
208
Is it better to use high or low dose estrogen COCP when treating hirsuitism in PCOS?
no evidence either way
209
What COCP should be prescribed for PCOS?
Natural estrogen preparations and the lowest effective estrogen doses
210
What autoimmune condition is PCOS related to?
T1DM
211
Why is metformin used in PCOS?
Insulin resistance is present in 75% of lean and 95% of higher BMI women with PCOS
212
When and why should metformin be used in PCOS?
PCOS and a BMI >25 for anthropometric and metabolic outcomes including insulin resistance, glucose and lipid profiles NOT for hirsuitism or menstrual irreg
213
What dose of metformin do you start with in PCOS and go up to?
low dose and 500mg increments up to max 2.5g per day in adults and 2g in adolescents
214
when can you consider metformin in PCOS in adolescents?
menstrual irregularity, limited evidence
215
Who should metformin AND COCP in PCOS?
when BMI >30, diabetes risk factors, glucose impaired tolerance, high risk ethnic group
216
If COCP is contraindicated in PCOS for menstrual irregularity what can be tried?
metformin
217
What needs to be considered if patient on GLP-1 receptor agonist?
contraception
218
What can be tried for anti androgen therapy?
spironolactone cyproterone acetate
219
what is MOA of spironolactone in hirsuitism?
androgen receptor antagonist and also inhibits 5 alpha reductase reducing production of DHT
220
what is MOA of cyproterone acetate in hirsuitism?
MOA androgen receptor antagonist and reduces FSH and LH release from HT to reduce testosterone
221
What do you need to ensure if patients on anti androgens?
on contraception as will cause under virilisation of the male fetus
222
What are the risks of anti androgens finasteride, flutamide, bicalutamide which treat hirsuitism?
liver toxicitiy
223
What can occur with doses of >10mg/day of cyproterone acetate?
meningioma
224
What is inositol?
A carbocyclic sugar made in beans fruits, nuts. A secondary messenger in insulin signaling transduction
225
When can inositol be considered in PCOS?
for improving metabolic measures
226
What benefits can bariatric surgery have on PCOS outcomes?
weight loss, hypertension, diabetes, hirsutism, irregular menstrual cycles, ovulation and pregnancy rates
227
What needs to be advised re fertility after bariatric surgery?
may rapidly return and should avoid pregnancy until weight stable for 12 months
228
Why should you wait until weight stablised for 12 months after bariatric surgery to conceive?
increased risk of PTB, SGA and FGR
229
What are the risks in pregnancy which are increased due to PCOS?
* Higher gestational weight gain * Miscarriage * Gestational diabetes * Hypertension in pregnancy and preeclampsia * IUGR & SGA * Preterm delivery C-section
230
What pregnancy risks are not increased due to PCOS?
* Assisted reproductive technology does not increase any additional risk compared to women without PCOS * LGA * Instrumental delivery * Macrosomia
231
What additional care should be provided in PCOS in pregnancy?
regular BP monitoring and OGTT pre pregnancy or at booking
232
If women with PCOS are on metformin when they conceive what should you do with it?
continue it as it reduces the risk of PTB and reduced weight gain
233
What should be discussed with women with PCOS seeking infertility treatment to optimise outcomes?
weight, blood pressure, smoking, alcohol, diet/nutrition, folate supplementation, exercise, mental/emotional state, sleep
234
Women with PCOS seeking infertility treatment should be advised that excess weight in pregnancy negatively impacts what outcomes?
pregnancy, miscarriage, live birth rate
235
Should you offer tubal patency testing in PCOS If other in fertility investigations have come back normal?
case by case basis
236
What is the first line ovulation induction agent in women with PCOS without other infertility factors?
letrozole
237
What is the dose and MOA of letrozole?
2.5mg PO OD day 3-7 of cycle aromatase inhibitor reducing negative feedback from estradiol production on FSH
238
What are the side effects of letrozole?
hot flushes, joint pain, head ache, night sweats
239
Why is letrozole preferred in PCOS over clomiphene?
less twins
240
when using clomiphene for ovulation induction what can be done to optimise outcomes?
add metformin USS monitoring to reduce the risk of multiples.
241
What is the dose of clomiphene?
50mg OD for five days, day 3-7 of cycle
242
How does letrozole work?
MOA blocks the action of estradiol on the PG increasing FSH
243
What are the side effects of letorzole?
hot flushes, mood swings, bloating, abdominal pain, headaches
244
Is there any risk of fetal abnormality with letrozole or clomiphene?
Non demonstrated
245
When would you offer laparoscopic ovarian surgery in PCOS?
second line in clomiphine resistance, and no other infertility factors
246
When should IVF be offered to women with PCOS seeking fertility?
IVF could be offered to women with PCOS and anovulatory infertility if first or second line OI therapies have failed
247
What is the risk in PCOS women having IVF?
increased risk of OHSS
248
When should gonadotropins be offered in PCOS for fertility?
second line in anovulatory infertility and no other infertility factors to improve ovulation, clinical pregnancy and live birth rates.
249
What is in Gonadatropin therapy?
menopur LH and FSH
250
compared to clomiphene what outcomes are seen in gonadotropin treatment for infertility in PCOS?
higher pregnancy and live birth rate higher multiples
251
What should be done to monitor and prevent complications in gonadotropin treatment for PCOS?
USS monitoring and cancel cycle if more than 2 follicles over 14mm, avoiding UPSI use low dose regime
252
How do we diagnose PCOS?
using the revised rotterdam criteria. need two of the three criteria: 1. Clinical/biochemical hyperandrogenism 2. Ovulatory dysfunction 3. Polycystic ovaries on ultrasound or elevated anti-mullerian hormone (AMH) levels, after other causes of these features are excluded. number 3 cannot be used in adolescents, so 1 and 2 must be present
253
What was added to the revised rotterdam criteria?
the AMH
254
What counts as an irregular menstural cycle?
* > 1 to < 3 years post menarche: < 21 or > 45 days * > 3 years post menarche to perimenopause: < 21 or > 35 days or < 8 cycles per year * > 1 year post menarche > 90 days for any one cycle Primary amenorrhea by age 15 or > 3 years post thelarche (breast development)
255
What bloods should be tested to 'exclude other causes' of period irregularity in PCOS work up?
TSH, prolactin, 17-OH progesterone, FSH and consider cushings and adrenal tumours and test. Hypogonadotrophin hypogonadism can be assess clinically and with LH and FSH levels
256
What do you assess for clinical hyperandrogenism?
history exam for acne, hirsuitism, hair loss use modified ferriman gallway score for hirsuitism and ludwig score of female pattern hair loss
257
What conditions with PCOS need risk assessment and reduction?
CVD impaired Glucose tolerance OSA endometrial cancer 1st degree relatives - fathers and brothers of these women have metabolic syndrome, T2DM and HTN risk
258
What needs to be screened for in PCOS for emotional wellbeing?
QOL anxiety and depression psychosexual dysfunction body image eating disorders and disordered eating patient care
259
What is the first line intervention for PCOS not wanting fertility?
education + lifestyle + COCP (periods and hirsuitism) lowest dose effective 20-30micrograms ethinyloestradiol, natural estrogens
260
What are second line options for PCOS not wanting fertility?
1. COCP + lifestyle + metformin 2. COCP + anti androgens 3. metformin + lifestyle
261
When would you use COCP + lifestyle + metformin in PCOS second line?
if BMI>30, high metabolic risk group eg impaired GTT, ethnicity
262
What line treatment is IVF in PCOS without other abnormal investigations?
3rd line
263
What is the algorithm for fertility treatment in PCOS?
264
What is PMS?
vast array of psychological and physical/somatic symptoms which occur during the luteal phase of the cycle and cause a significant impairment to the patient
265
What is PMDD
premenstrual dysphoric disorder severe form of PMS DSM V criteria, need 5 out of 11 symptoms and one must include mood
266
What is the timing of PMS and PMDD?
luteal phase, present in the week before menses, become absent in the week post menses with a symptom free week in the cycle
267
What is the prevalence of PMS and severe PMS?
40% severe PMS 508%
268
What is the prevalence of PMDD?
2-5%
269
What is the difference in functional impact of PMS vs PMDD?
OMS - significant impairment to patient PMDD - Significant distress or interference with work, school, usual social activities, or relationships with others.
270
How do you diagnose PMS?
prospectively with a diary of symptoms for at least two consecutive cycles. or if unable to can use GnRH for 3/12
271
What are complimentary therapies in PMS which have been shown to have benefit?
calcium and vitamin D saffron - needs more research
272
What are complimentary therapies in PMS which have been shown to have some benefit?
* Exercise * Reflexology * Ginko biloba * Evening primrose oil - breast symptoms 1-2g per day * Acupuncture * Lemon balm * Wheat germ Curcumin - turmeric
273
Which COCP should be used first line in PMS?
drospirenone-containing COCs
274
what is thought to be cause PMS symptoms? How does this impact treatment?
progesterone, use cyclically when possible and at lower dose. or micronised
275
When should cyclical progesterone be used in PMC?
day 17-28 when on transdermal estrogen
276
What is the aim of hormonal treatment in PMS?
to suppress cycles with estrogen
277
What is danazol and what has it been shown to be effective for in PMS?
a synthetic androgen breast symptoms in luteal phase
278
What are the problems with danazol treatment for PMS?
irreversible virilising effects and if pregnant cuases virsilation of the fetus, need contraception
279
When do women in zoladex need a DEXA scan in PMS treatment?
annually, reduction in trabecular bone mass start from 6 months
280
If women are on zoladex for PMS what should be added?
continuous HRT or tibolone advice on exercise, diet, smoker
281
What non hormonal options are there for PMS
SSRIs - continuous or cyclical surgery - TLH BSO spironolactone - physical symptoms
282
What needs to be done if considering a TLH BSO for Severe PMS?
zoladex with HRT to check test of cure and tolerates HRT
283
What should be advised for women taking SSRIs for PMS?
don't stop continuous suddenly if pregnancy occurs wean off as PMS symptoms will stop
284
What is first line treatment for PMS?
exercise CBT vitamin B6 combined COCP continuous low dose SSRI continuous or cyclical
285
What is second line treatment for PMS?
estradiol patch and micronised progsterone day 17-28/Mirena Higher dose SSRIs
286
What is third line treatment for PMS?
GnRH analogue with add back HRT continuous or tibolone
287
What is forth line treatment for PMS?
surgical treatment + /- HRT
288
Which and what dose of SSRI should you try for low dose and what is the next step for PMS?
citalopram or escitalopram low 10mg OD then 20-40mg OD
289
What dose of estradiol patch and micronised is given for PMS?
100mcg twice weekly patch 100-200mg/day utrogestan day 17-28 cycle
290
What is FIGO AUB system 1?
describes non gestational normal AUB
291
What is included in FIGO AUB system 1?
frequency regularity duration volume (IMB)
292
What is FIGO AUB system 2?
Describes causes or contributors for non gestational AUB in the reproductive years PALM COIEN
293
What term has FIGO replace oligomenrrhoea with?
infrequent menstruation
294
What is the proposed FIGO ovulatory disorders categories?
1. Hypothalamic 2. Pituitary 3. Ovarian 4. PCOS GAIN FIT PIE
295
What is GAIN FIT PIE in FIGO ovulatory disorders?
pathophysiological categories for ovulatory disorders * Genetic * Autoimmune * Iatrogenic * Neoplasm * Functional * Infectious/inflammatory * Trauma and vascular * Physiological idiopathic Endocrine
296
What are the layers of the decidua?
the stratum basalis (base) the stratum spongiosum stratum compactum (superficial) sponagiosum and compactum make up functionalis which goes with each menstruation
297
What are examples of causes of acquired hypoganotrophic hypogondism?
eating disorder, excessive exercise, tumour, infiltrative disease, infarction, surgery, radiation
298
What controls prolactin secretion?
tonic (continuous) inhibition of dopamine secretion
299
What are examples of causes of developmental hypoganotrophic hypogondism?
Kallmanns syndrome, idiopathic hypoganotrophic hypogondism
300
What can raise prolactin levels?
pregnancy, sleep, eating, sex, breast stimulation, herpes zoster infection, serotonin, opioids, estrogen, TRH, cranial tumour, MAOI, radiation, sarcoid or tuberculosis (damage to the HT stalk preventing dopamine release)
301
When in the day should you check prolactin?
in the morning, at nadir
302
What should be checked in hyperolactinemia?
TRH MRI head
303
What causes prolactin amenorrhoea in adenoma?
dopamine levels are high and act on GnRH neurons to change pusitility
304
What do they use to classify pituitary adenomas?
hormonal expression and size
305
What symptoms can you get from a pituitary adenoma?
high or low hormones bitempral hemianopia headache cranial nerve palsy
306
What is cavernous sinus syndrome?
critical life threatening condition from compression of structure in the cavernous sinus. eg form pituitary adenoma. Headache, cranial nerve palsy, visual changes
307
During pregnancy what usually happens to pituitary adenomas?
2% of micros will grow and cause symptoms 21% of macros will grow and cause symptoms
308
What should you do for dopamine treatment in pregnancy for pituitary adenomas and why?
when possible stop due to increased risk of PTB, miscarriage and congenital malformations. But if growing then should start again
309
What treatment is first line in prolactinomas? When should you treat?
is symptoms eg menstrual carberogline is the first line.
310
When can you monitor prolactinomas and how?
micros asymptomatic MRI and prolactin levels 1-2 yearly if get menstrual disturbance need treatment due to risk of low estrogen
311
Why is carbergoline preferred to bromocriptine?
carbergoline is a dopamine type 2 agonist so more selective, dosing only 1-2 times weekly, better at reducing prolactin levels, and less symptoms due to the selective receptor
312
What symptoms do you get with bromocriptine?
headache, postural hypotension, blurry vision, drowsy, leg cramps
313
What is the aim of dopamine agonist treatment in PRLomas?
normal prolactin levels <20 used to titrate dosing.
314
What is the gonadostat hypothesis?
When you are a child your HT is highly sensitive to FSH and LH so the low levels are enough to produce a negative feedback loop and not rigger a cycle. Puberty starts when this sensitivity decreases
315
What is the central maturational role of the CNS hypothesis?
proposes that cognitive, behavioral, and sensory development is primarily driven by the structural and functional maturation of the central nervous system, rather than solely by experience or peripheral factors. It posits that adolescent behavior, for instance, is influenced by a, "wave of maturation" that involves synaptic pruning, myelination, and the influence of sex hormones, which refine neural circuitry and increase cognitive efficiency.
316
What are the causes of POI?
* Genetic - turners, fragile X pre mutations FMR1, underlying genetic component Iatrogenic - Chemo, RT, pelvic surgery Autoimmune * Inborn error in metabolism - galactosemia * Infectious causes - CMV, mumps, HIV, herpes zoster toxins - smoking
317
What are the principles of management of POI include?
1. Endocrine 2. Reproductive 3. Psychological - incl cognitive 4. Sexual 5. Bone 6. Cardiovascular health early recognition and treatment
318
What do 21 hydroxylase antibodies in POI test for and what are they associated with?
autoimmune POI addisions - refer for endocrine review found in 3-5% of POI
319
What are risk factors for POI?
family history ethnicitiy low BMI SES infection medical conditions - autoimmune surgery chemo RT medications lifestyle. smoking
320
Can women with POI still have periods?
yes some will continue to menstruate and ovulate irregularly
321
How do you diagnose POI?
age <40 Irregular menstrual cycles or amenorrhoea for at least 4 months FSH of >25 and can repeat 4-6 weeks later if diagnostic uncertainty
322
what investigations should be done for POI cause first?
beta HCG karyotype FMR1 premutation (fragile X) consider Next generation sequencing
323
What investigations should be done after genetic testing in POI if negative?
21hydroxylase antibodies TSH consider other AI investigation
324
When is AMH useful in POI?
if FSH inconclusive to confirm diagnosis
325
What AI conditions is POI associated with?
thyroid disease addisions autoimmune polyglandular syndrome lots of others
326
What are the principles in HRT in POI?
need to be on it regardless of symptoms until 51 improves mortality and morbidity need higher doses than menopausal women eg 75-100mcg patch need to be on it even in TTC ideally estrogen and progesterone cyclical but can do continuous COCP if needing contraception
327
Can women with BRCA 1/2 mutation go on HRT post op?
yes
328
which cancers shouldn't have HRT after treatment?
hormone dependent ovarian or uterine tumours including uterine sarcoma, endometrioid carcinoma (not low grade and stage), ovarian clear cell carcinoma, ovarian granulosa cell tumour, or sex cord-stromal tumours. Slightly increased risk of recurrence after adenocarcinoma of the cervix
329
What are the principles of fertility management in POI?
can still ovulate, need contraception if not TTC 5-10% will achieve pregnancy no way to improve this. best chance is IVF with donor oocyte prepregancy counselling
330
What are the principles in bone health management in POI?
vit D and calcium weight bearing excercise HRT DEXA at diagnosis. repeat 1-5 yearly depending on result and treatment bisphosphonates are not to be used without specialist input
331
What are the principles in CV health in POI?
education of CAD, HF and stroke need to be on oestrogen early annual BP, smoking status and weight when diagnosed HbA1c and lipids lifestyle advice
332
How does estrogen deficiency increase CVD in POI?
increased lipid derangement and endothelial dysfunction
333
What are the principles in management of sexual health in POI?
Use biopsychosocial model of care to personalise management vaginal estrogen GU symptoms moisturisers and lubricants testosterone may be considered when other biopsychosocial causes excluded
334
What are the principles in psychological management in POI?
routinely offer psycho support associated with dementia and cognitive impairment
335
What is the long term followup for POI?
annual review of smoking, BP, weight, treatment adherence, psychological well being DEXA 1-5 yearly TSH 5 yearly Lipids and HbA1c regularly
336
What is used to predict high, normal or low responder in IVF?
AMH or AFC
337
What is the maximum number of follicles per IVF cycles aiming for?
15
338
What are the best factors for prediction pregnancy in IVF?
BMI and age
339
Should you use the COCP for pretreatment in the short OVF protocol and if you do what is the recomendation?
not routinely reccomended but if you do a 5 day wash out period is applied
340
What can be done for high responders to prevent OHSS?
use a GnRH antagonist protocol (short) make a risk based assessment and dose gonadotropins lower a freeze all policy used a GnRH agonist trigger instead of hCG if freezing all can use dopamine
341
What do they do for low responders in IVF?
higher doses of gonadotropins
342
What situations can you use progesterone to stop the LH surge in IVF rather than an GnRH antagoinst?
when not putting an embryo as it effects the endometrium
343
What is the MOA of clomiphene
Clomiphene citrate is a selective estrogenic modulator and acts as an antagonist on the estradiol receptors on the hypothalmus gland. This reduces negative feedback and stimulates more FSH release causing more follicles to be recruited and matured.
344
Why is the risk of multiples higher with clomiphene vs letrozole?
It also reduces the negative feedback of the estradiol which is used to reduce FSH and cause some atresia of follicles and selection of a dominant follicle, this results in high multiples than a natural cycle.
345
What is the rate of twins with clomiphene citrate?
7-9%
346
What is the rate of twins with letrozole?
3%
347
when would you consider repeating cervical screening in AUB?
if not done in the last 6 months
348
what bloods should be done in AUB always?
hCG, ferritin and Hb
349
What bloods should be considered in AUB?
testosterone - if ?PCOS TSH if ?hypothyroid coag screen if ? coagulopathy
350
When should you do an USS in AUB?
All women >45 if women with risk factors <45
351
When would you do endometrial sampling in age 30-45?
if risk factor for EH or EC
352
When would you do endometrial sampling in AUB 20-30?
if multiple risk factors or long standing estrogen exposure
353
When should you do a hysteroscopy in AUB?
polyp or ET >16mm hypervascularised/heterogenous endometrium cystic endom symptomatic SM fibroid not responding to medical tx
354
What are the medical tx recommendations for management of HMB without cause in order of preference?
1. Mirena 2. COCP 3. 21 day or continuous provera 4. depo - off label
355
What proportion of women will be effected by AUB in their life?
1/3
356
What is acute AUB?
an episode of heavy bleeding that in the opinion of the clinician, is of sufficient quantity to require immediate intervention to prevent further blood loss.
357
What are common causes of non uterine bleeding?
infection, vulval dermatoses, vaginal atrophy, urethral caruncle, malignancy
358
What can cause physiological anovulation?
adolesence perimen BF BMI >30 pregnancy
359
what causes pathological anovulation?
hyperadrogens hyper prolactinemia thyroid disease pituitary disease POI medications HT dysfunction
360
what is the endometrial in COEIN?
dysfunction of endometrial haemostasis includes chronic endometritis
361
What causes of AUB are included in not otherwise classified of COEIN?
AVM CS Scar niche myometrial hypertrophy
362
What is a cs scar niche?
pouch like defect in the uterine isthmus
363
What are the most relevant risk factors for EH and EC?
DM, PCOS, BMI
364
What is the RR for pasifika and maori with EC/EH?
pasifika 5 maori 2.5
365
What is the most common gynae cancer in NZ?
uterine
366
What % of uterine cancers are in under 45y?
9%
367
If AUB in premenopause, what is the risk of EH on pipelle?
5%
368
how much does a BMI of 30-40 increase you risk of EC/EH by?
RR 2.18
369
how much does a BMI of 40-50 increase you risk of EC/EC by?
RR 3.8
370
how much does a BMI of >50 increase you risk of EC/EH by?
RR 7.8
371
how much does having DM increase you risk of EH by?
RR 2
372
how much does a PCOS increase you risk of EH by? what is the lifetime cancer risk?
three times lifetime risk is 9%
373
how much does a nulliparity increase you risk of EC/EH by?
RR 3
374
how much does a anaemia ncrease you risk of EH or EC by?
RR 2.3
375
What two genetic conditions increase your risk of EC?
HNPCC cowden syndrome
376
What is cowden syndrome?
autosomal dominant condition presents with mucocutaneous lesions associated with thyroid, breast, endometrial and CRC
377
What gene is mutated in cowden syndrome?
PTEN
378
When should you ideally do a USS to assess endometrium in AUB?
first 10 days of cycle
379
What is a normal ET in menstruation?
2-4mm
380
What is a normal ET in early proliferative?
5-7mm
381
What is a normal ET in late proliferative?
up to 11mm
382
What is a normal ET in secretory phase?
7-16mm
383
What is the sensitivity of a pipelle for precancer or cancer?
77%
384
What is the specificity of a pipelle for precancer or cancer?
98%
385
What should you remember in management of AUB?
lifestyle interventions
386
What proportion of population with AUB have a polyp?
20-30%
387
What proportion of population have a polyp?
10-15%
388
What is the risk of malignant change in a endometrial polyp?
1%
389
What is advised management of endometrial polyp in AUB?
hysteroscopy + polypectomy + histology and if ongoing risks of EH medical treatment
390
Of incidental polyps what % will have premalignant change?
3%
391
What should you do if you have an incidental polyp found?
if EH risks remove if no risks - monitor for USS In 3-6 to check resolves --> remove if not
392
how does UAE work on fibroids?
devascularisation and involution
393
What duration is max for GnRH agonists?
generally 6/12
394
What gynae risks are associated with tamoxifen? when is the risk highest
polyps EH EC uterine sarcoma highest risk of PostM
395
can you use a mirena in tamoxifen in prev BC?
2nd line with discussion with onco
396
When would you repeat investigation after ablation
if not cyclical or risks for EH
397
what is treatment with chronic endometritis?
doxycycline 100mg BD for 10-14 days
398
What is disordered proliferative endometrium due to ?
anovulation --> unopposed estrogen
399
What do you see histologically in disordered proliferative endometrium?
irregular shaped dilated glands with relatively normal gland to stroma ratio
400
What do you see histologically in EH without atypia?
diffuse proliferation of glands with irregular size and shape. increased gland to stroma ratio, no cellular atypia
401
What is seen histologically in EH with atypia?
Crowded glands lined by cytologically altered cells with reduced intervening stroma and typically seen as a discrete expansile focus that is distinct from the surrounding endometrium
402
What is the risk of progression to EEAC with EH with atypia?
>20%
402
What is the risk of a coexsisting EEAC in EH with atypia?
RANZCOG 32%. GTG says 46%
403
in women with EH with atypia what % will develop cancer per year?
8%
404
When should you sample in EH without atypia?
6 and 12 months
405
If you do not get disease regression on pipelle at 6 and 12 months what should you do in EH without atypia?
hysterectomy BS
406
If ongoing smptoms with treatment for EH without atypia what should you do?
hysteroscopy
407
what should you do in patients with ongoing risk factors after successful treatment with progesterone?
advise progesterone to continue if declines - annual biopsy advised
408