What SDLC Core process is usescase created in
3: investigating sys requirements
what is a use case
an activity that the sys performs in response to a request by a user
what type of requirements do use cases define
functional
what is it called when analysist decompose the sys into a set of use cases
functional decomposition
what are 2 techniques for identifying use cases
user goal technique
event decomposition technqiue
how are usecases named
verb noun
in general, how are usecases made with the user goal technique
identify all potential categories of users of the sys
interview and ask them to describe the tasks the comp can help them with
probe further to refine the tasks into specific user goals
in general, how are usecases made with the event decomp
identify the events that occur to which the sys must respond
for each event, name a usecase (verb-noun) that describes what the sys does when the event occurs
what are characterisitcs of an event
it occurs at a specific time and place, can be described, and should be remembeed by the sys
what are 3 types of events
external event
temporal event
state event(internal event)
what is an external event
an event that occurs outside the sys usually initated by an external agent or actor
what is a temporal event
an event that occurs as a result of reaching a point in time
what is a state event(internal event)
an event that occurs when something happens inside the sys that triggers the need for procesing
what are benefits of the event decomp technique
events are broader than user goal, capture temporal and state events
what is an EBP
elementary business process
A fundamental business provess performed by one person in one pleace in response to a business event
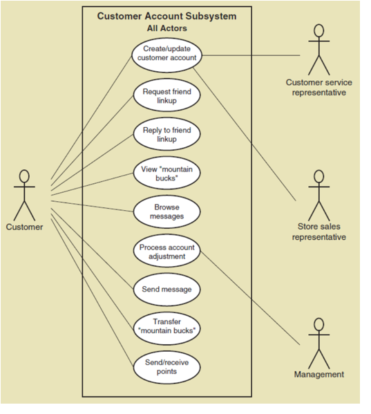
what is a use case diagram
a UML model used to show use cases and their relationship to actors
what is an actor in a UML
the end user
are users ever inside the automation boundary of the sys
no, but they may be part of the manual portion of the sys
what is the automation boundary
the boundary between the computerized portion of the application and the users who operate the applcation
what is the sys boundary
the seperation between the sysm and its enviorment which I/O must cross
in use case diagrams, how is an actor depicted
a stick fig

in use case diagrams, what do lines from actors to usecase show
show which actors participate in use cases

in use case diagrams, what is this black box

the automation boundary
how many use case diagrams are drawn
drawn for each subsystem
drawn for each actor
