Week 8 - GIT Flashcards

(53 cards)

1
Q

Compare and contrast the symptoms and signs of anal fissure and haemorrhoids.

A
How well did you know this?
1
Not at all
2
3
4
5
Perfectly
2
Q

4 Grades of Haemorrhoids?

A

Haemorrhoids
* Grade 1: Small, internal haemorrhoids that do not prolapse.
* Grade 2: Larger, internal haemorrhoids that may prolapse during bowel movements but spontaneously reduce afterward.
* Grade 3: Prolapsed haemorrhoids that require manual reduction.
* Grade 4: Prolapsed haemorrhoids that cannot be manually reduced.

How well did you know this?
1
Not at all
2
3
4
5
Perfectly
3
Q

Discuss rectal examination in the context of disease.
- Technique?
- 3 Indications?
- 4 Conditions Detected or Assessed by Rectal Examination?
- 3 Limitations and Considerations?

A

Rectal examination is a physical examination technique used to assess the rectum and adjacent structures for the presence of abnormalities or disease. It is an important component of a comprehensive clinical assessment and can provide valuable information in the diagnosis and management of various conditions.

How well did you know this?
1
Not at all
2
3
4
5
Perfectly
4
Q

In a patient with GORD, what are 6 “alarm symptoms/red flags”?

A

Red Flags for GORD
1. Difficulty or pain when swallowing
2. Unexplained weight loss associated with gastrointestinal symptoms
3. Unexplained iron deficiency anaemia
4. Haematemesis or melaena
5. Abdominal mass

How well did you know this?
1
Not at all
2
3
4
5
Perfectly
5
Q

List 4 possible investigations for GORD?

A
How well did you know this?
1
Not at all
2
3
4
5
Perfectly
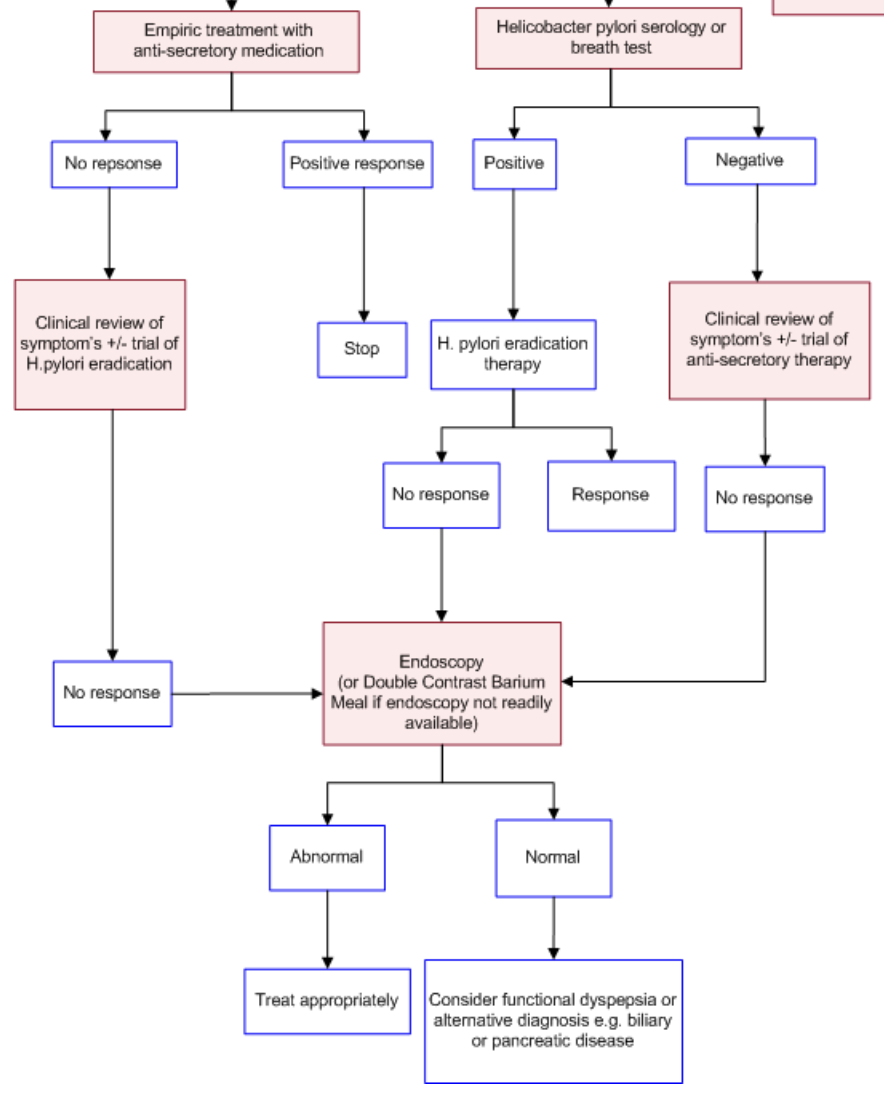
6
Q

Diagnostic Imaging Pathway for Dyspepsia?

A
How well did you know this?
1
Not at all
2
3
4
5
Perfectly
7
Q

How does Crohn’s disease predispose to gallstone formation?

A

The pathogenesis of gallstones in patients with Crohn’s disease still remains to be elucidated. One hypothesis for the increased prevalence of gallstone disease in patients with Crohn’s disease is that the bile acid malabsorption in patients with diseased or resected ileum may lead to cholesterol supersaturated bile. Gallstones are formed because of increased cholesterol concentration in the bile, which is caused by a reduced bile salt pool.

How well did you know this?
1
Not at all
2
3
4
5
Perfectly
8
Q

Discuss your management of a 67-year-old woman presenting with a history of painless bleeding per rectal (PR). The blood is not bright red and is described as “darker cherry” coloured. She is clinically anaemic.

A

Melena = The discharge of dark (black or tarry) stools. The color is caused by degradation of blood (gastric acid) or enzymatic breakdown of hemoglobin (duodenal enzymes) following hemorrhage in the upper gastrointestinal tract (e.g., peptic ulcer disease, esophageal varices, coagulopathies).

How well did you know this?
1
Not at all
2
3
4
5
Perfectly
9
Q

Differential Diagnoses of Anorectal Pain:
- 4 Pain alone?
- 3 Lump alone?
- 4 Pain & Lump?
- 2 Pain and bleeding?
- 4 Pain, lump and bleeding?
- 2 Lump and bleeding?
- 4 Bleeding alone?

A
How well did you know this?
1
Not at all
2
3
4
5
Perfectly
10
Q

Evaluation of suspected upper gastrointestinal bleeding?

A
How well did you know this?
1
Not at all
2
3
4
5
Perfectly
11
Q
A
How well did you know this?
1
Not at all
2
3
4
5
Perfectly
12
Q

What are the deep and superficial inguinal rings?

A

Deep (internal) ring:
- Marks the internal opening of the inguinal canal.
- Found above the midpoint of the inguinal ligament (lateral to the epigastric vessels).
- The ring is created by the transversalis fascia, which invaginates to form a covering of the contents of the inguinal canal.

Superficial (external) ring:
- Marks the external end of the inguinal canal
- Lies just superior to the pubic tubercle.
- It is a triangle shaped opening, formed by the invagination of the external oblique, which forms another covering of the inguinal canal contents.
- It contains intercrural fibres, which run perpendicular to the aponeurosis of the external oblique and prevent the ring from widening.

How well did you know this?
1
Not at all
2
3
4
5
Perfectly
13
Q

What are the borders of the femoral canal?

A
  • Medial border – lacunar ligament.
  • Lateral border – femoral vein.
  • Anterior border – inguinal ligament.
  • Posterior border – pectineal ligament, superior ramus of the pubic bone, and the pectineus muscle
    The opening to the femoral canal is located at its superior border, known as the femoral ring. The femoral ring is closed by a connective tissue layer – the femoral septum. This septum is pierced by the lymphatic vessels exiting the canal.
How well did you know this?
1
Not at all
2
3
4
5
Perfectly
14
Q

What are the contents of the femoral canal?

A

The femoral canal contains:
1. Lymphatic vessels – draining the deep inguinal lymph nodes.
2. Deep lymph node – the lacunar node.
3. Empty space.
4. Loose connective tissue.
The empty space allows distension of the adjacent femoral vein, so it can cope with increased venous return, or increased intra-abdominal pressure.

How well did you know this?
1
Not at all
2
3
4
5
Perfectly
15
Q

Contents of the inguinal canal?

A
How well did you know this?
1
Not at all
2
3
4
5
Perfectly
16
Q

What are the Fascial Coverings of the Spermatic cord?

A

Fascial Coverings of the Spermatic cord
The contents of the spermatic cord are mainly bound together by three fascial layers. They are all derived from anterior abdominal wall:
1. External spermatic fascia – derived from the aponeurosis of the external oblique muscle.
2. Cremaster muscle and fascia – derived from the internal oblique muscle.
3. Internal spermatic fascia – derived from the transversalis fascia.
The three fascial layers themselves are covered by a layer of superficial fascia, which lies directly below the scrotal skin. The cremaster muscle forms the middle layer of the spermatic cord fascia. It is a discontinuous layer of striated muscle that is orientated longitudinally.

How well did you know this?
1
Not at all
2
3
4
5
Perfectly
17
Q

What are the contents of the spermatic cord?
- 4 Blood vessels?
- 2 Nerves?
- 3 Other structures?

A

Blood vessels:
1. Testicular artery – branch of the aorta that arises just inferiorly to the renal arteries.
2. Cremasteric artery and vein – supplies the cremasteric fascia and muscle.
3. Artery to the vas deferens – branch of the inferior vesicle artery, which arises from the internal iliac.
4. Pampiniform plexus of testicular veins – drains venous blood from the testes into the testicular vein.

Nerves:
1. Genital branch of the genitofemoral nerve – supplies the cremaster muscle.
2. Autonomic nerves

Other structures:
1. Vas deferens – the duct that transports sperm from the epididymis to the ampulla (a dilated terminal part of the duct), ready for ejaculation.
2. Processus vaginalis – projection of peritoneum that forms the pathway of descent for the testes during embryonic development. In the adult, it is fused shut.
3. Lymph vessels – these drain into the para-aortic nodes, located in the lumbar region.

How well did you know this?
1
Not at all
2
3
4
5
Perfectly
18
Q

Compare and contrast gastric and duodenal ulcers in terms of pathophysiology, symptoms, and complications.

A
  • Causes: gastric ulcers are caused by H-Pylori and NSAID use whereas Duodenal Ulcers are caused by heavy NSAID use and a diagnosis of H. pylori.Zollinger-Ellison syndrome, malignancy, vascular insufficiency, and history of chemotherapy are other causes.
  • Clinical features: epigastric burning or aching pain are common symptoms however the pain in gastric ulcer. Generally intensifies after meals whereas in duodenal ulcers improves after meals But, the pain starts 1-3 hrs after eating and may radiate to the back. Anorexia, nausea, Vomiting are more common in gastric ulcers. Weight loss is seen in gastric ulcers. Due to reduced intake where as there is weight gain in duodenal ulcers. Due to improved symptoms post meals!
  • Hemorrhage: More likely in gastric ulcers and manifest as hematemesis.
  • Complications
    Perforation – common in duodenal ulcers.The posterior ulcers perforate often and May perforate into pancreas and cause pancreatitis!
    Cancer risk- Common in gastric ulcers and extremely low in duodenal ulcers.
How well did you know this?
1
Not at all
2
3
4
5
Perfectly
19
Q

Compare the Mechanisms of physiological disruption in Gastric vs. Duodenal ulcers?

A
How well did you know this?
1
Not at all
2
3
4
5
Perfectly
20
Q

Compare the complications of gastric and duodenal ulcers?

A
How well did you know this?
1
Not at all
2
3
4
5
Perfectly
21
Q

What is a small bowel obstruction?
What are the cardinal signs of a mechanical bowel obstruction?
- Clinical features of a complete bowel obstruction?
- Clinical features of a partial bowel obstruction?

A

Small bowel obstruction (SBO): obstruction at the level of the duodenum, jejunum, or ileum.
The cardinal signs of mechanical bowel obstruction are abdominal pain, vomiting, constipation, abdominal distention, and decreased bowel sounds, regardless of the underlying etiology.

How well did you know this?
1
Not at all
2
3
4
5
Perfectly
22
Q

What is a simple bowel obstruction?
What is a complicated bowel obstruction?
- 5 Red flags for complicated bowel obstruction?

A

Simple bowel obstruction: bowel obstruction with no evidence of complications (i.e., no features of bowel ischemia, bowel perforation, or red flags for complicated bowel obstruction).

Complicated bowel obstruction: bowel obstruction associated with strangulation, ischemic necrosis, or perforation.

Red flags for complicated bowel obstruction
1. Pain out of proportion
2. Peritoneal signs
3. Signs of systemic toxicity, e.g., SIRS
4. Hemodynamic instability
5. Laboratory abnormalities: e.g., significant leukocytosis, metabolic acidosis, ↑ lactate

23
Q

List 5 Radiological signs of mechanical bowel obstruction?

A
  1. Dilatation of bowel loops proximal to the obstruction
  2. Air-fluid level
  3. Intraluminal air beyond the site of obstruction
  4. Evidence of complications
  5. Evidence of underlying aetiology
25
What are 3 signs suggestive of bowel ischemia in bowel obstruction?
Leukocytosis, metabolic acidosis, and elevated serum lactate in a patient with suspected bowel obstruction are suggestive of bowel ischemia.
26
4 Clinical features suggesting the need for surgical intervention in small bowel obstruction? 3 Radiological features suggesting the need for surgical intervention in small bowel obstruction?
27
A patient presents to the emergency department with peritonitis assumed to be secondary to a perforated duodenal ulcer. You are asked to “get the patient ready for theatre”. What will you do? (9)
28
What is meant by the term ‘ileus’? As a surgical intern, what would you need to do to manage a patient with prolonged ileus? (8)
**Ileus** = An inability of intestinal contents to pass through the intestinal tract (e.g., due to obstruction or dysfunction of peristalsis). Further subdivided into mechanical and functional ileus. - **Paralytic ileus (functional bowel obstruction):** temporary functional impairment of peristalsis in the absence of a mechanical obstruction
29
**What is an Enterocutaneous fistula?** - Definition? - 5 Causes? - 5 Clinical features?
**Enterocutaneous fistula:** an abnormal connection between the small or large bowel and the skin. **Etiology** 1. Iatrogenic: e.g., abdominal surgery, percutaneous drainage, radiation 2. Inflammation: e.g., Crohn disease, gastrointestinal tuberculosis 3. Malignancy: e.g., colorectal cancer 4. Foreign body ingestion 5. Trauma **Clinical Features** 1. Abdominal pain 2. Nausea, vomiting 3. Obstipation 4. Induration of the abdominal wall, drainage of intestinal content through the skin 5. Possibly fever
30
**Enterocutaneous fistula - Management** - Stabilization (24–48 hours)? - Fistula and bowel anatomy assessment (after 7–10 days)? - Surgical planning (after 7–10 days to 4–6 weeks)? - Operative treatment (> 4–6 weeks)?
Optimized nutritional support is associated with higher fistula closure rates and lower mortality.
31
What are some of the management issues that need to be addressed in a patient with an entero-cutaneous fistula with an output of 700mls a day? (8)
32
Discuss your diagnostic approach to a 57-year-old patient presenting to the emergency department with acute onset of epigastric pain radiating through to the back and associated with vomiting, then retching?
**Acute pancreatitis - Symptoms** 1. Constant, severe epigastric pain 2. Classically radiating towards the back 3. Worse after meals and when supine 4. Improves on leaning forwards 5. Nausea, vomiting 6. Fever
33
Discuss your diagnostic approach to a 57-year-old patient presenting to the emergency department with acute onset of epigastric pain radiating through to the back and associated with vomiting, then retching? (8) - 10 differentials?
**Differential diagnosis** 1. Peptic ulcer disease 2. Acute pancreatitis 3. Acute hepatitis 4. Appendicitis 5. Irritable bowel syndrome 6. Intra‑abdominal neoplasia 7. Fitz-Hugh–Curtis syndrome (perihepatitis caused by gonococcal infection) 8. Cardiac ischaemia 9. Pneumonia 10. Kidney disease
34
What is 'morbid' about morbid obesity? - 5 reasons?
The term "morbid" in morbid obesity refers to the association of obesity with serious health consequences and an increased risk of morbidity and mortality. Morbid obesity is a medical term used to describe individuals who have a body mass index (BMI) of 40 or higher, or a BMI of 35-39.9 with significant obesity-related comorbidities such as diabetes, hypertension, obstructive sleep apnea, or cardiovascular disease.
35
Discuss the presentation of diverticular disease (6) and its complications (5), with examples.
Diverticular disease refers to the presence of diverticula, which are small outpouchings or sacs that form in the wall of the colon or large intestine. Diverticular disease can present in two main forms: diverticulosis and diverticulitis.
36
**What is Diverticular disease?** - Clinical features? - 4 Red Flags?
**Red Flags** 1. Severe abdominal pain with localised or generalised peritonism 2. Shock or sepsis (hypotension, tachycardia, confusion or impaired consciousness, fever) 3. Significant rectal bleeding 4. Suspected complications e.g., abscess, obstruction, perforation, peritonitis, fistula
37
**Complications of Diverticulitis** - 4 Early? - 2 Late?
38
What are 9 things to ask about during history taking for suspected diverticular disease?
39
List of Differential Diagnoses for Diverticular disease? Investigations to order?
40
What factors suggest a patient presenting with acute pancreatitis has a severe attack? - List 5 Severity Scoring systems? - Revised Atlanta grades of severity?
1. Revised Atlanta grades of severity 2. CT severity index 3. Ranson criteria 4. Acute physiology and chronic health evaluation II (APACHE II score) 5. Bedside index of severity of acute pancreatitis (BISAP)
41
What factors suggest a patient presenting with acute pancreatitis has a severe attack? - CT Severity Index?
The CT severity index for acute pancreatitis (CTSI) and modified CT severity index (MCTSI) can be used to estimate the severity, mortality, and morbidity of acute pancreatitis based on the extent of pancreatic inflammation and necrosis on a CT abdomen performed ideally > 5–7 days (or at least 72 hours) after symptom onset.
42
What factors suggest a patient presenting with acute pancreatitis has a severe attack? - Ranson Criteria?
The Ranson criteria is one of the oldest predictive models used to estimate severity and prognosis of biliary and nonbiliary pancreatitis, but full assessment is only possible after 48 hours, and sensitivity for predicting severity and outcome can be as low as 70%.
43
What is the Bedside index of severity of acute pancreatitis (BISAP)?
44
**What factors suggest a patient presenting with acute pancreatitis has a severe attack?** - 3 Systemic signs of illness? - 3 Laboratory markers? - 3 Imaging findings? - 4 Clinical Indicators?
45
What clinical (not radiological/biochemical/haematological) methods do you use to determine if a patient is recovering as expected after major abdominal surgery? (9)
46
What are the causes of cystic masses in the pancreas? (7)
Other less common causes of cystic masses in the pancreas include cystic degeneration of solid tumors (e.g., cystic pancreatic neuroendocrine tumors) and rare congenital anomalies.
47
Diagnostic imaging pathway for a pancreatic cyst?
48
Discuss differential diagnoses of acute right iliac fossa pain in males and females.
49
What is the management of a 60-year-old man presenting with rectal bleeding? - Differentials?
- **Sinister bleeding** – includes blood coating or mixed with the stool, dark blood, clots, or bloody mucus. - **Outlet/anal bleeding** – includes bright red blood passed after the motion or on the paper. **Common causes of lower gastrointestinal bleeding** - **Vascular**: Diverticulosis, Angiodysplasia, Hemorrhoids, Ischemic, Post biopsy or polypectomy, Radiation-induced telangiectasia - **Inflammatory**: Infectious, IBD, Ulcer - **Neoplastic**: Polyp, Carcinoma
50
What are 3 different types of tests available for the detection of faecal occult blood? What are the advantages and disadvantages of these methods?
51
Discuss how you would manage a 65-year-old man presenting to the emergency department in shock with a history of haematemesis.
52
Which 5 classes of drugs are used in the management of patients with inflammatory bowel disease? What are their side-effects and sites of action?
53