01: Semantic Web Vision & Structured Web Documents in XML Flashcards

(24 cards)

1
Q

What are the problems with the current keyword-based search engines?

A
  • Key Problem: the meaning of Web content is not machine-accessible: a lack of semantics
  • High recall, low precision
  • Low or no recall
  • Results are highly sensitive to vocabulary
  • Results are single Web pages
  • Human involvement is necessary to interpret and combine results
  • Results of Web searches are not readily accessible by other software tools
How well did you know this?
1
Not at all
2
3
4
5
Perfectly
2
Q

What are the three key points with Semantic Web approach?

A
  • Representing Web content in a form that is more easily machine-processable
  • Using intelligent techniques to take advantage of these representations
  • Evolving out of the existing Web
How well did you know this?
1
Not at all
2
3
4
5
Perfectly
3
Q

What are the limitations of current knowledge management technologies in four dimensions?

A
  1. Searching information
    • ​​Keyword-based search engines
  2. Extracting information
    • ​​Human involvement necessary for browsing, retrieving, interpreting, combining
  3. Maintaining information
    • ​​Inconsistencies in terminology, outdated information
  4. Viewing information
    • ​​Impossible to define views on Web knowledge
How well did you know this?
1
Not at all
2
3
4
5
Perfectly
4
Q

What are the characteristics of a Semantic Web Enabled knowledge management?

A
  • Advantages:
    • ​Organizing knowledge in conceptual spaces according to its meaning
    • Having automated tools for maintenance and knowledge discovery
    • Answering any query semantically
    • Answering any query over several documents
    • Defining who may view certain parts of information (even parts of documents) will be possible
How well did you know this?
1
Not at all
2
3
4
5
Perfectly
5
Q

What are the benefits of Web Enabled B2B electronic commerce?

A
  • Businesses enter partnerships without much overhead
  • Differences in terminology will be resolved using standard abstract domain models
  • Data will be interchanged using translation services
  • Auctioning, negotiations, and drafting contracts will be carried out automatically (or semi-automatically) by software agents
How well did you know this?
1
Not at all
2
3
4
5
Perfectly
6
Q

What are some problems with HTML?

A
  • Humans don’t have an issue, but machines (software agents) do
    • How to distinguish “therapists” for a “secretary”?
    • How to determine exact consultation hours?
    • They would have to follow the link to the State of Origin games to find when they take place
  • XML would be a better representation
How well did you know this?
1
Not at all
2
3
4
5
Perfectly
7
Q

What is explicit metadata?

A

“Data about data”–metadata capture part of the meaning of data

How well did you know this?
1
Not at all
2
3
4
5
Perfectly
8
Q

What is an ontology?

A

An explicit and formal specification of a conceptualization

How well did you know this?
1
Not at all
2
3
4
5
Perfectly
9
Q

What are the typical components of an ontology?

A
  • Terms denote important concepts (classes of objects) of the domain
    • e.g. professors, staff, students, courses, departments
  • Relationships between these terms: typically class hierarchies
    • A class C to be a subclass of another class C’ if every object in C is also included in C’
    • e.g. All professors are staff members
How well did you know this?
1
Not at all
2
3
4
5
Perfectly
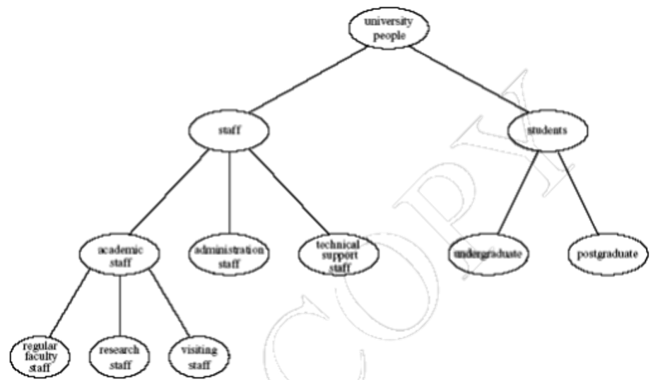
10
Q

Draw an example of a class hierarchy.

A
How well did you know this?
1
Not at all
2
3
4
5
Perfectly
11
Q

What is the role of ontologies on the Web?

A
  • Ontologies provide a shared understanding of a domain: semantic interoperability
    • ​Overcome differences in terminology
    • Mappings between ontologies
  • Useful for the organization and navigation of Web sites
  • Useful for improving the accuracy of Web searches
  • Web searches can exploit generalization/specialization information
How well did you know this?
1
Not at all
2
3
4
5
Perfectly
12
Q

What is the tradeoff between expressive power and computation complexity?

A

The more expressive a logic is, the more computationally expensive it becomes to draw conclusions

How well did you know this?
1
Not at all
2
3
4
5
Perfectly
13
Q

What are software agents?

A
  • Work autonomously and proactively
    • Evolved out of object-oriented and component-based programming
How well did you know this?
1
Not at all
2
3
4
5
Perfectly
14
Q

What will a personal agent on the Semantic Web do? Name its operations one after another chronically (in a time-based sequence).

A
  1. Receive some tasks and preferences from the person
  2. Seek information from Web sources, communicate with other agents
  3. Compare information about user requirements and preferences, make certain choices
  4. Give answers to the user
How well did you know this?
1
Not at all
2
3
4
5
Perfectly
15
Q

What are the principles of a layered approach to the development of the Semantic Web?

A
  • Downward compatibility
  • Upward partial understanding
How well did you know this?
1
Not at all
2
3
4
5
Perfectly
16
Q

Draw the general Semantic Web layer stack.

17
Q

Draw the specific Semantic Web layer stack.

18
Q

What are the differences between the specific and the general ​Semantic Web layer stacks?

A
  • Ontology layer is instantiated with two alternatives:
    • Current standard Web ontology language (OWL)
    • A rule-based language
19
Q

Name the layers of the Semantic Web and their functionalities.

A
  • XML layer
    • ​Syntactic basis
  • RDF layer
    • ​RDF basic data model for facts
    • RDF schema simple ontology language
  • Ontology layer
    • More expressive languages than RDF schema
    • Current Web standard: OWL
  • Logic layer
    • ​Enhance ontology languages further
    • Application-specific declarative knowledge
  • Proof layer
    • ​Proof generation, exchange, validation
  • Trust layer
    • Digital signatures
    • Recommendations, rating agencies, …
20
Q

XML is the separation of ____ from ____.

A

XML is the separation of content from display.

21
Q

Provide an example of a meaningful empty element in XML.​

A
  • An empty element is not inherently meaningless
    • It may have some properties in terms of attributes
  • An attribute is a name-value pair inside the opening tag of an element
22
Q

What is a comment and how would you write one in XML?

A

A piece of text that is to be ignored by the parser

23
Q

How do you prevent name clashes in XML documents that have been developed independently?

A

By using a different prefix for each DTD or schema

24
Q

How do you declare a namespace?

A

Can be declared within an element and can be used in that element and any of its children