106 Flashcards

(70 cards)

1
Q

What are the Non-Standard Landing Patterns?

A
  1. Cross-Deck
  2. Helicopter Around Stern
  3. Helicopter Modified Straight- In
How well did you know this?
1
Not at all
2
3
4
5
Perfectly
2
Q

Is there a difference between the decks of an LHD and an LHA?

A

No, they are the same.

How well did you know this?
1
Not at all
2
3
4
5
Perfectly
3
Q

A waveoff shall be executed in what 4 situations?

A
  1. Upon voice command from PriFly or lost communications with PriFly.
  2. Upon command from the LSE.
  3. Upon loss of visual contact with LSE during final approach.
  4. Any time the aircrew feels the approach cannot safely be completed.
How well did you know this?
1
Not at all
2
3
4
5
Perfectly
4
Q

Explain the 106 Case I Departure.

A

Helicopters shall clear the control zone at or below 300’ or as directed by PriFly.

This departure may be used when IMC is not anticipated during departure and subsequent rendezvous.

How well did you know this?
1
Not at all
2
3
4
5
Perfectly
5
Q

Explain Helicopter Case I Approach Weather Requirements.

A

May be used when it is anticipated that aircraft will not encounter IMC at any time during descent, break, and pattern established on the port side of final approach.

Weather minimums of 1,000’ ceilings and 3 miles visibility (VMC) are required in the control zone.

How well did you know this?
1
Not at all
2
3
4
5
Perfectly
6
Q

Explain the 106 Helicopter Case I Approach Procedure.

A

Flights shall check in with AATCC and report ship in sight when visual contact is gained.

AATCC shall switch aircraft to PriFly frequency by 5nm (VMC).

Unless otherwise directed by PriFly, flights shall proceed to and hold in the overhead Delta pattern and plan their descent and break to meet the designated recovery time and maintain orderly flow of traffic into the Charlie Pattern.

How well did you know this?
1
Not at all
2
3
4
5
Perfectly
7
Q

Explain the 106 Case II Departure.

A

Helicopters shall depart via Case I Departure and maintain flight integrity below the clouds.

Weather conditions permitting, departure on assigned missions shall also comply with Case I procedure.

If unable to maintain VMC, helicopters shall proceed in accordance with Case III Departures.

Weather at ship not less than 500’ ceiling and 1 mile visibility (VMC to VMC On-Top).

How well did you know this?
1
Not at all
2
3
4
5
Perfectly
8
Q

Explain the 106 Helicopter Case III Departure.

A

Used whenver weather conditions at the ship are below Case II minimums, or there is no visible horizon, or when directed by the CO or OTC.

Helicopters shall not launch at not less than 1 minute intervals, climb straight ahead to 500’ and intercept the 3 mile arc.

They shall arc at 3 miles to intercept assigned departure radials and upon reaching the assigned departure radial, turn outbound and commence climb to assigned altitude.

How well did you know this?
1
Not at all
2
3
4
5
Perfectly
9
Q

For Case III Departures what is the minimum separation required between departure radials?

A

20 degrees

How well did you know this?
1
Not at all
2
3
4
5
Perfectly
10
Q

During LHA/LHD Case III mixed operations, there shall be a _____ launch interval between the last helicopter and the first fixed wing.

A

2-minute

How well did you know this?
1
Not at all
2
3
4
5
Perfectly
11
Q

During LHA/LHD Case III mixed operations, helicopters shall not climb on assigned departure radials until _____.

A

10 nm

How well did you know this?
1
Not at all
2
3
4
5
Perfectly
12
Q

During mixed operations, helicopter break altitude shall not exceed _____.

A

300’

How well did you know this?
1
Not at all
2
3
4
5
Perfectly
13
Q

Who is Green Crown?

A

Green Crown is responsible for detection and identification for ESGs.

Contact with them must be established as soon as practical and in accordance with the applicable theater operating procedure.

How well did you know this?
1
Not at all
2
3
4
5
Perfectly
14
Q

What is the minimum information required when checking in with Green Crown?

A

AMP

  1. Aircraft Callsign (number and type)
  2. Mission Number
  3. Position/Altitude (using BULLSEYE, TACAN cuts, established geographic reference, or LAT/LONG in accordance with SPINS)
How well did you know this?
1
Not at all
2
3
4
5
Perfectly
15
Q

Who is ICEPACK? What do they do?

A

ICEPACK is responsible for the mission control of the airspace assigned to the ESG. That airspace may extend out to 50 nm.

They provide multiple services to assigned aircraft to include radar control, procedural deconfliction, and administrative accounting of ESG aircraft.

How well did you know this?
1
Not at all
2
3
4
5
Perfectly
16
Q

Explain the Charlie pattern as described in the 106.

A

The Charlie pattern is the standard Case I helicopter landing pattern. All aircraft shall enter the Charlie pattern, unless directed otherwise by PriFly or AATCC.

It is a left-hand racetrack pattern on the port side of the ship flown at 300’ and 80 knots.

The upwind leg parallels the BRC.

Landing interval shall be established or adjusted upwind so as to not extend the downwind leg.

How well did you know this?
1
Not at all
2
3
4
5
Perfectly
17
Q

Landing a helicopter on a spot immediately in front of another helicopter _____ be avoided _____.

A

Should, whenever possible

How well did you know this?
1
Not at all
2
3
4
5
Perfectly
18
Q

Helicopters landing behind engaged tail rotor aircraft _____ conduct _____ landings for _____.

A

Shall not, cross-cockpit landings, LSE safety

How well did you know this?
1
Not at all
2
3
4
5
Perfectly
19
Q

Where is the SGSI located on an LHA/LHD?

A

The Stabilized Glideslope Indicator (SGSI) has been removed from all LHA/LHD type ships.

How well did you know this?
1
Not at all
2
3
4
5
Perfectly
20
Q

Explain the Overhead Delta pattern as described in the 106.

A

The Overhead Delta pattern is a 1000’ VFR left-hand racetrack pattern established in the vicinity of the ship.

It is oriented on the BRC and close aboard the starboard side at an optimum airspeed.

During the heavy traffic periods, additional Delta patterns may be utilized as assigned by PriFly.

How well did you know this?
1
Not at all
2
3
4
5
Perfectly
21
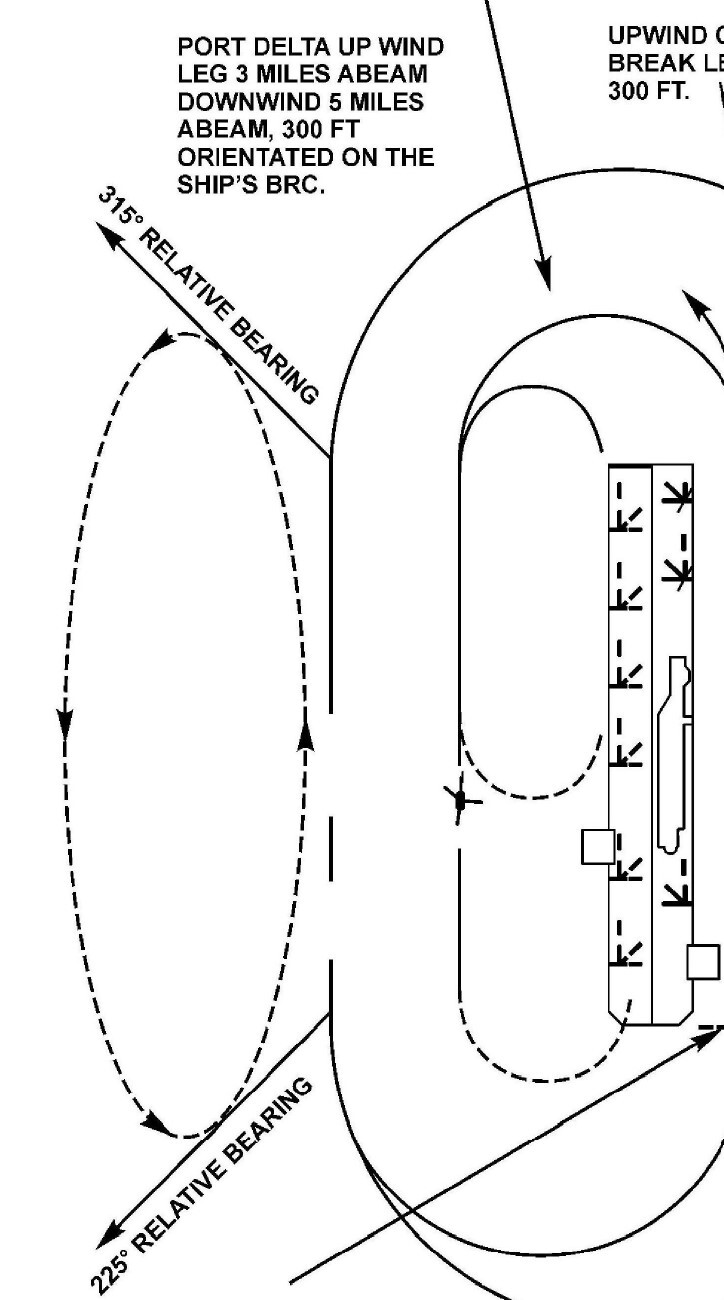
Q

Define and draw the Port Delta pattern per the 106.

A

The Port Delta Pattern is a holding pattern established between the ship’s 225° to 315° relative bearing between 3 and 5 miles.

It is a left-hand racetrack flown at 300’ and 80 knots.

How well did you know this?
1
Not at all
2
3
4
5
Perfectly
22
Q

Explain the Alpha Pattern per the 106. When would you use it?

A

The Alpha pattern is a right-hand racetrack pattern flown around the LHA/LPD at 300’ and 80 knots. Forward firing ordnance shall never be pointed at the ship.

It is used for armed helicopters experiencing hung or unexpended ordnance.

How well did you know this?
1
Not at all
2
3
4
5
Perfectly
23
Q

Define Prep Charlie.

A

Aircraft cleared to Prep Charlie shall conform to normal Charlie Pattern entry procedures and once established in the pattern, conform to the racetrack pattern until cleared by PriFly.

How well did you know this?
1
Not at all
2
3
4
5
Perfectly
24
Q

Who is the CCO and what are their responsibilities?

A

The Combat Cargo Officer (CCO) is responsible for the safe and orderly flow of troops, passengers, mail, and cargo.

How well did you know this?
1
Not at all
2
3
4
5
Perfectly
25
Personnel shall not _____ a helicopter while rotors are being _____.
Approach or depart, engaged or disengaged.
26
Helicopters should not routinely be _____ on the flight deck of an LHA/LHD.
Deck taxied
27
The _____ of an H-60 should be _____ while another helicopter is taking off or landing on _____ in order to prevent damage to _____.
Doors, closed, the spot immediately in front of it, the door hinge pins.
28
Only spots that _____ shall be used for night helicopter launches.
Afford visual reference to the deck.
29
Dual-engine helicopters shall not _____ over a deck spot.
Be intentionally hovered single-engine.
30
Rotors of all helicopters shall be _____ or _____ if H-53 or V-22 flight operations are being conducted on an adjacent spot.
Spinning at or above 100% Nr, folded and secured (crutched if capable).
31
Helicopters landing behind engaged tail rotor aircraft shall not _____.
Conduct cross-cockpit takeoffs or landings for LSE safety.
32
Draw and label the flight deck of an LHA/LHD.
33
Draw and label the crows foot.
34
Define and draw the Starboard Delta pattern per the 106.
The Starboard Delta pattern is a holding pattern established on the starboard side of the ship's 045° to 110° relative bearing between 1 and 3 miles. It is a right-hand racetrack flown at 300' and 80 knots.
35
Night launches/approaches to _____ are prohibited.
Spot 1
36
_____ landings on Spot 1 are not recommended.
Right seat
37
When refueling aircraft on Spot 2, takeoffs from _____ should be avoided due to overflight of fueling personnel in the catwalks.
Spot 4
38
When a V-22 or _____ is vertically launching or recovering on _____, aircraft and equipment parked beyond the solid yellow _____ may not have sufficient clearance, resulting in _____.
H-53, Spots 2, 4, 5, 7, or 9, V-22/H-53 Safe Parking Lines, possible aircraft damage and injury to personnel.
39
Hot refueling of engaged tail rotor helicopters on _____ is not recommended.
Spot 1
40
When refueling aircraft on Spot 4, landings on _____ should be avoided due to overflight of fueling personnel in the catwalks.
Spot 2
41
_____ is the only port side vertical landing area without a solid yellow Safe Parking Line as there is no ability to stow aircraft _____.
Spot 6, adjacent to Spot 6
42
Overflight of deck edge liferaft containers forward of _____ may result in dislocation of containers from their cradles.
Spot 7
43
When refueling aircraft on Spot 7, takeoffs from _____ should be avoided due to overflight of fueling personnel in the catwalks.
Spot 9
44
When refueling aircraft on Spot 9, landings on _____ should be avoided due to overflight of fueling personnel in the catwalks.
Spot 7
45
What is the Helicopter Emergency Marshal used for?
The purpose of emergency marshal is to provide an established procedure for aircraft returning with lost communications.
46
Draw and describe the Helicopter Emergency Marshal Patterns.
Each aircraft on the ship's air plan shall be assigned an emergency marshal point. Radial, DME, EEAT, and altitude are based on the marshal point assigned. The 24 emergency marshal points are positioned on 3 TACAN radials and 8 DME fixes at 8 altitudes. Radials are labeled "A" through "C", are 45° apart, and are relative to the EFB. The holding pattern is a standard right-hand 2 nm racetrack with the outbound turn commencing over the assigned DME fix.
47
Define EEAT.
Emergency Expected Approach Time (EEAT) is a future time, assigned prior to launch, at which an aircraft is cleared to depart inbound or penetrate from a preassigned fix under lost communications conditions.
48
What helicopter equipment required to conduct a Helicopter Emergency Marshal?
TACAN azimuth and DME.
49
The Helicopter Emergency Marshal provides for the recovery of _____ experiencing _____ during _____.
24 individual helicopters, lost communications, IMC.
50
What is the EFB?
The Emergency Final Bearing (EFB) is a magnetic heading provided by AATCC to all flightcrews prior to launch, to be used when executing emergency procedures for communications failure in IMC. The emergency marshal pattern shall be relative to the EFB and is the final bearing for the lost communications TACAN approach.
51
What would you do for lost communications with the LHA/LHD in IMC?
A helicopter experiencing lost communications in IMC shall squawk IFF code 7600 and proceed outbound from the ship, climbing/descending to the assigned emergency marshal altitude, then proceed directly to the assigned emergency marshal. During mixed operations, helicopters shall remain outside of 5 miles at/above 2,200' when crossing the final bearing. Pilots shall maneuver to be at the assigned fix, at assigned altitude at EEAT. At EEAT, commence descent to 500' and proceed inbound to the 5 DME arc. At the 5 DME arc, turn left, and arc clockwise to the EFB. Proceed inbound on the EFB and commence descent to MDA at the FAF (3 DME).
52
Can you emergency marshal point be changed during flight?
No, the assigned point shall not be changed during the aircrafts event, except as requested by AATCC or the pilot and only with the expressed approval of both parties.
53
Helicopter airspeed throughout the Emergency Marshall Pattern is _____ except in holding when _____ shall be observed.
90 knots, maximum fuel conservation speed.
54
List the controlling agencies in order for departure.
1. PriFly 2. Departure 3. Center (AATC) 4. ICEPACK 5. Green Crown
55
List the controlling agencies in order for arrival.
1. Green Crown 2. ICEPACK 3. Center (AATC) 4. Tower 5. PriFly
56
What does "Charlie 5" mean?
Aircraft shall enter the landing pattern with the lead aircraft planning to be over the deck at the expiration of 5 minutes.
57
What does "Expect Charlie Spot 5" mean?
This is given with the anticipation that the first aircraft will be cleared to land Spot 5 upon arrival.
58
What does "Charlie Spot 5" mean?
The aircraft is clear to land Spot 5.
59
Who is the CCO?
The Combat Cargo Officer (CCO) is the person responsible for the safe and orderly flow of troops, passengers, mail, and cargo.
60
From a control standpoint, emergencies fall into what 5 categories?
SNACC 1. Ship system casualty 2. NAVAIDs failure 3. Aircraft Systems failure 4. Communications failure 5. Crewmember injury or illness
61
What are the LHA/LHD initial and currency DLQ requirements?
Initial Day = 3 evolutions Night = 3 evolutions Currency Day = 2 evolutions every 365 days Night = 3 evolutions every 90 days
62
Where would you take a hung dome to on an LHA/LHD?
Aft of Spot 8, starboard of the safe-parking line.
63
What is the number of maintenance personnel required and authorized by the Air Officer to be at the hung dome recovery location? Who are they?
5 Total: ATs (x2) Grounding Personnel (x2) Maintenance Supervisor
64
What should be done on/near the landing spot for a hung dome situation?
Consideration should be given to securing a mattress or padding to the deck either on or adjacent to the landing spot with tie down straps.
65
How would you want the ship to maneuver for a hung dome situation?
The ship should be maneuvered to place winds directly down the deck to facilitate the high hover and ultimate recovery. Ship speed may need to be adjusted to stabilize the transducer assembly and minimize swing while in a hover.
66
Due to ship's structure limitations and ideal placement for TA recovery, a _____ or _____ will provide SA calls from tower via _____ to aircraft placement of TA and cable.
Tower representative, primary flight control, L/L.
67
_____ positioning will be dependent on required hover height, but will likely be required to be further down the _____ along the _____ to provide visual reference and signals for aircrew.
LSE, deck, tramline.
68
Explain what is happening on deck as you are hovering over an LHA/LHD during a hung dome scenario.
Conditions will dictate whether the cable will be sheared or the dome lowered to the deck. If lowered to the deck and sufficient POCL exists to allow maintenance personnel to disconnect the dome, they shall ensure the dome is grounded to prevent electrical shock and will then disconnect the transducer assembly (dome) from the cable. After the dome is detached, the aircraft will begin a descent and the cable shall be walked with 2 person integrity away from the landing spot. If there is insufficient POCL to allow maintainers to safely work under the aircraft, the crew may opt to lower the dome on to the padding and then slide over to land.
69
Post hung dome recovery to an LHA/LHD, after landing and placement of chocks and chains, the cable should_____.
Be placed in the aircraft cabin prior to shutdown.
70
What are the Night Time considerations for hung dome recovery to an LHA/LHD?
Dependent on the POCL and environmental conditions, utilization of padding to recover the TA and personnel to separate TA from the cable may be too dangerous. Consideration should be given to clearing the aft portion of the flight deck and providing as much illumination of the area for the TA to be set on deck and the cable sheared. If the cable is sheared, the landing area must be cleared prior to recovery of the aircraft. Determination should also be made for the use of NVDs on deck vs providing as much light as possible for the flight deck team. Tower, Flight Deck Chief, and LSEs have NVDs where as the maintenance personnel do not. Additionally, the lighting configuration will be dependent on POCL and environmental conditions.