How does the CoG react with loading, discharging or shifting of weight.
G will move:
• directly towards a weight loaded
• directly away from a weight discharged
• parallel to a weight moved
What 5 steps must be considered when considering the vertical and horizontal movement of the CoG?
There are five steps and we must consider the vertical plane first.
Explain the procedure to conduct an inclination test?
A long pendulum is set up with the weight immersed in an oil trough.
This is to dampen any oscillations. In larger ships, two pendulums are set up,
one forward and one aft.
A known weight is moved transversely and horizontally across the ship
to produce a small list. The angle of list is kept to less than one degree to
ensure that M does not move.
The deflection of the pendulum is measured and, knowing the deflection
and length of the pendulum, the angle of list can be calculated very accurately.
The process is repeated many times to ensure an accurate result.

What are the reasons for conducting an inclination test and when would you carry it out?
Inclining Test has two purposes:
An inclining test is required at
1) newbuild and maybe required:
2) on change of registry,
3) after major modifications,
4) if there is any doubt as to the accuracy of the stability data or
5) if a surveyor requires it.
What conditions/preferences are required to carry out an inclination test?
The test is carried out under strictly controlled conditions, with the ship
in the light condition or as close to that condition as possible.
• Certain weather conditions are necessary. Ideally, a flat calm day is
required, but a light breeze may be acceptable if it is from ahead or astern.
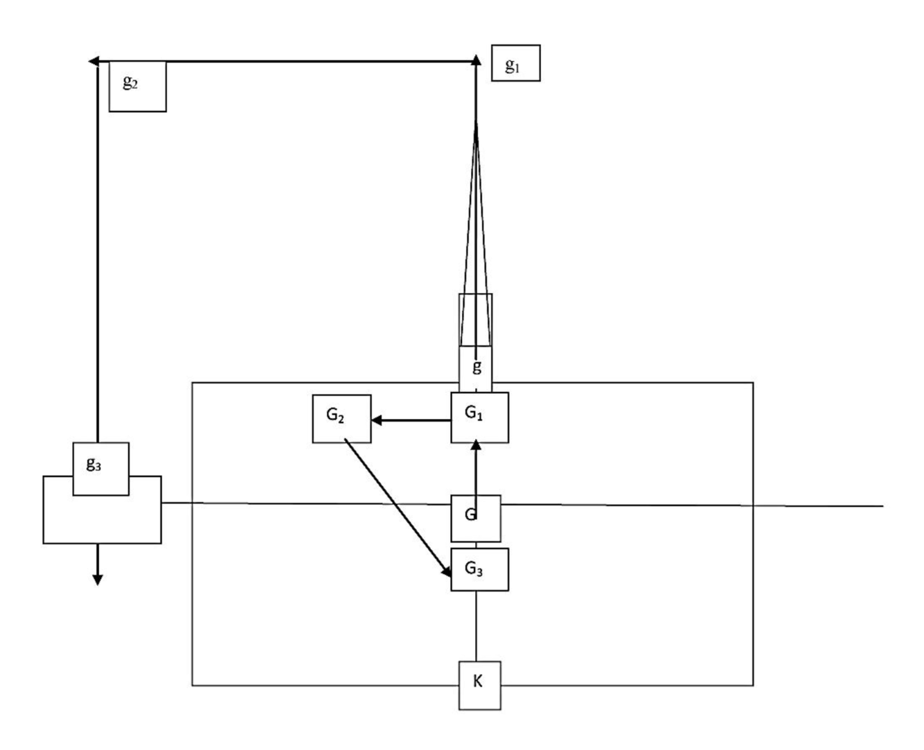
Suspended Weight: what is referred to as the Point of suspension?
The instant the weight is hoisted by the crane, the effective centre of
gravity (g) of the weight moves to the head of the crane or derrick (g1).

What checks should be done before lifting heavy weights on deck with your crane/davits?
Make sure that:
What is an Incline test and why are they carried out?
What are the conditions required to carry out an inclination test?
Explain point of suspension?
Suspended weights have a large effect on List.
Whenever weights are moved using cranes or derricks, the centre of gravity of the ship is affected.
The instant the weight is hoisted by the crane, the effective centre of gravity (g) of the weight moves to the head of the crane or derrick (g1).
This is called the Point of Suspension (POS).
Illustrate how CoG reacts with Suspended Weight when removing a weight and placing it on the dock.
In the example below, a weight (g) is being lifted from the deck amidships and landed to the quay.
As the weight is hoisted, g rises to the point of suspension.
The ship’s own centre of gravity also rises, from G to G1.
As the weight is slewed out, g moves outboard and, again, G follows point g2 going to G2.
When the weight is released from the crane, G returns to the centreline, but somewhat lower in the ship at G3, since when originally on deck g was above G.

Before, during and after lifting heavy weights with a crane, it is essential to ensure that: