Algorithms statistical test Flashcards

(14 cards)

1
Q

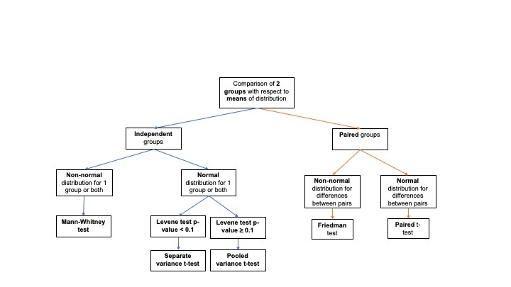
Statistical tests for comparing 2 groups with respect to means: Independent groups, non-normal distrib.

A
How well did you know this?
1
Not at all
2
3
4
5
Perfectly
2
Q

Statistical tests for comparing 2 groups with respect to means: Independent groups, normal distrib.

A
How well did you know this?
1
Not at all
2
3
4
5
Perfectly
3
Q

Statistical tests for comparing 2 groups with respect to means: Paired groups

A
How well did you know this?
1
Not at all
2
3
4
5
Perfectly
4
Q

Parametric comparison test:

Predictor variable: Categorical (1 predictor)

Outcome variable: Quantitative (groups come from the same population)

A

Paired t-test

How well did you know this?
1
Not at all
2
3
4
5
Perfectly
5
Q

Parametric comparison test:

Predictor variable: Categorical (1 predictor)

Outcome variable: Quantitative (groups come from different populations)

A

Independent t-test

How well did you know this?
1
Not at all
2
3
4
5
Perfectly
6
Q

Parametric comparison test:

Predictor variable: Categorical (1 or more predictor)

Outcome variable: Quantitative (1 outcome)

A

ANOVA

How well did you know this?
1
Not at all
2
3
4
5
Perfectly
7
Q

Parametric comparison test:

Predictor variable: Categorical (1 or more predictor)

Outcome variable: Quantitative (2 or more outcomes)

A

MANOVA

How well did you know this?
1
Not at all
2
3
4
5
Perfectly
8
Q

Nonparametric test:

Predictor variable: quantitative

Outcome variable: quantitive

Equivalent parametric (correlation)

A

Spearman’s r

Use in place of: Pearson’s r

How well did you know this?
1
Not at all
2
3
4
5
Perfectly
9
Q

Nonparametric test:

Predictor variable: Categorical

Outcome variable: Categorical

Equivalent parametric

A

Chi-square test of independence

Use in place of: Pearson’s r

How well did you know this?
1
Not at all
2
3
4
5
Perfectly
10
Q

Nonparametric test:

Predictor variable: Categorical

Outcome variable: Quantitative

Equivalent parametric

A

Sign test

Use in place of: One sample t test

How well did you know this?
1
Not at all
2
3
4
5
Perfectly
11
Q

Nonparametric test:

Predictor variable: Categorical (3 or more groups)

Outcome variable: Quantitative

Equivalent parametric

A

Kruskal-Wallis H

Use in place of: ANOVA

How well did you know this?
1
Not at all
2
3
4
5
Perfectly
12
Q

Nonparametric test:

Predictor variable: Categorical (2 groups)

Outcome variable: Quantitative (groups come from different populations)

Equivalent parametric

A

Wilcoxon Rank-Sum test

Use in place of: Independent t-test

How well did you know this?
1
Not at all
2
3
4
5
Perfectly
13
Q

Nonparametric test:

Predictor variable: Categorical (3 or more groups)

Outcome variable: Quantitative (2 or more outcome variables)

Equivalent parametric

A

ANOSIM

Use in place of: MANOVA

How well did you know this?
1
Not at all
2
3
4
5
Perfectly
14
Q

Nonparametric test:

Predictor variable: Categorical (2 groups)

Outcome variable: Quantitative (groups come from the same population)

Equivalent parametric

A

Wilcoxon Signed-rank test

Use in place of: Paired t-test

How well did you know this?
1
Not at all
2
3
4
5
Perfectly