biochem Flashcards

(168 cards)

1
Q

3 (+1) enzymes

what are the 3 steps in glycolysis that are the main targets for regulation

and why

A

all these steps are irreversible
1. hexokinase:
first step of glycosis, glucose is trapped to carry out glycolysis
2. phosphofructokinase-1:
entry point to glycolysis, commitment step
3. pyruvate kinase:
last step of glycolysis, ATP produced

one other step where there is also (minor) regulation is phosphoglycerate kinase — ATP generated
so if u think abt it, all the steps involving “kinase” enzyme is regulated

How well did you know this?
1
Not at all
2
3
4
5
Perfectly
2
Q

which part of the cell does glycolysis occur in

A

cytoplasm

How well did you know this?
1
Not at all
2
3
4
5
Perfectly
3
Q

how much ATP is generated from each molecule of glucose during glycolysis

A

2 ATP

2 ATP used, 4 ATP produced

How well did you know this?
1
Not at all
2
3
4
5
Perfectly
4
Q

what substrates are required during glycolysis

A

NAD+ and Pi

How well did you know this?
1
Not at all
2
3
4
5
Perfectly
5
Q

what does “shunt”
in hexose monophosphate (HMP) shunt
refer to

A

rearrangement during non-oxidative phase
excess xylulose-5-P and ribose-5-P converted to fructose-6-P and glyceraldehyde-6-P
⇒ recycled back to glycolysis

How well did you know this?
1
Not at all
2
3
4
5
Perfectly
6
Q

relate to its phases

what are the functions of HMP shunt

A
  1. generate NADPH during oxidative phase
  2. generate ribose-5-P for nucleotide synthesis during non-oxidative phase
How well did you know this?
1
Not at all
2
3
4
5
Perfectly
7
Q

in which of the following cells and tissues
are the HMP shunt least likely to be active in?
A) Adipose tissue
B) Adrenal cortex
C) Red blood cells
D) Skeletal muscle
E) White blood cells

A

D) Skeletal muscle
HMP shunt is active in tissues with high usage of NADPH, such as
* adipocytes: fatty acid synthesis
* liver: fatty acid synthesis and drug metabolism
* adrenal cortex and gonads: steroid synthesis
* RBC: gluthathione reduction
* WBC: generation of superoxide

  • drug metabolism: conjugation of drug
    → decrease activity and increase solubility
  • gluthathione reduction: which is oxidised in process of neutralising ROS like H₂O₂
  • generation of superoxide: in order to kill bacteria

How well did you know this?
1
Not at all
2
3
4
5
Perfectly
8
Q

how does G6PD deficiency result in RBC haemolysis

A

decrease production of NADPH
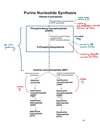
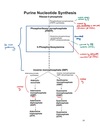
→ gluthathione is not kept in reduced state
→ unable to neutralise ROS
proteins in RBCs are oxidised
→ decrease in membrane plasticity
⇒ haemolysis

How well did you know this?
1
Not at all
2
3
4
5
Perfectly
9
Q

what is 1 possible benefit of G6PD deficiency

A

decrease production of NADPH
→ which is used by malarial parasites for survival and replication
⇒ confer resistance to malaria infections

How well did you know this?
1
Not at all
2
3
4
5
Perfectly
10
Q

which part of the cell does the HMP shunt function in

A

cytoplasm

How well did you know this?
1
Not at all
2
3
4
5
Perfectly
11
Q

relate to steps in glycolysis

what are the 3 main steps in gluconeogenesis

A
  1. pyruvate → phosphoenolpyruvate (PEP)
  2. fructose-1,6-biphosphate (fructose-1,6-P2)
    → fructose-1,6-P
  3. glucose-6-P → glucose

reverse of the 3 key steps in glycolysis:
1. glucose -> glucose-6-P:
first step of glycosis, glucose is trapped to carry out glycolysis
2. fructose-1,6-P -> fructose-1,6-P2:
entry point to glycolysis, commitment step
3. PEP -> pyruvate:
last step of glycolysis, ATP produced

How well did you know this?
1
Not at all
2
3
4
5
Perfectly
12
Q

which part of the cell does the gluconeogenesis occur in

A
  • mainly cytoplasm
  • first step of glycolysis: mitochondria
  • last step of glycolysis: endoplasmic reticulum
How well did you know this?
1
Not at all
2
3
4
5
Perfectly
13
Q

and why

which tissues does gluconeogenesis primarily occur in

A

liver and kidney
<- glucose-6-phosphatase
(enzyme involved in last step)
is ONLY present in gluconeogenic tissues (liver and tissue)

also recall: this last step occurs in ER of cell!

How well did you know this?
1
Not at all
2
3
4
5
Perfectly
14
Q

what is the order of sources for maintaining blood glucose levels?
(first -> last)
* dietary carbohydrates
* gluconeogenesis
* glycogen breakdown

A
  • dietary carbohydrates: up to 4 hours after meal
  • gluconeogenesis: up to 24 hours after meal
  • glycogen breakdown: anything MORE than 24 hours after meal
How well did you know this?
1
Not at all
2
3
4
5
Perfectly
15
Q

and which one contains the MOST amt of glycogen

which organs are the main storages of glycogen

A
  • Liver and muscle
  • muscle contains the most

glycogen is only 1-2% of weight of muscle (lesser than the 5-6% in liver),
but muscle tissue has a large total mass

How well did you know this?
1
Not at all
2
3
4
5
Perfectly
16
Q

2 diff ones, based on organ

what are the functions of glycogen

A
  • MUSCLE glycogen provides short term source of energy during exercise
    <- via glycolysis, which it enters as glucose-6-phosphate
  • LIVER glycogen provides short term source of glucose during fasting
    (recall: <24hr after meal)
    <- via free glucose
How well did you know this?
1
Not at all
2
3
4
5
Perfectly
17
Q

hint: the activated building block

what is the building block for glycogen synthesis

A

UDP-glucose

How well did you know this?
1
Not at all
2
3
4
5
Perfectly
18
Q

what is the major point of regulation for glycogen synthesis

A

lengthening of glycogen primer
via glycogen synthase

by forming a-1,4 linkages

the step regulated in both glycogen synthesis and breakdown
involves a change in length of the glycogen chain

How well did you know this?
1
Not at all
2
3
4
5
Perfectly
19
Q

what is the major point of regulation for glycogen breakdown

A

shortening of glycogen primer
via glycogen phosphorylase

by cleaving a-1,4 linkages

the step regulated in both glycogen synthesis and breakdown
involves a change in length of the glycogen chain

How well did you know this?
1
Not at all
2
3
4
5
Perfectly
20
Q

what is the function of branching

A
  • increases sites for synthesis and degradation
  • enhances solubility
How well did you know this?
1
Not at all
2
3
4
5
Perfectly
21
Q

same step, but 2 diff enzymes for diff organs

in which step are there 2 different enzymes involves and why

A

step in which
glucose -> glucose-6-phosphate
* all other tissues (e.g. muscle tissue) catalyses rxn via hexokinase
* liver catalyses it via glucokinase
which is NOT inhibited by G6P (i.e. NO product inhibition)
-> liver can continuously convert glucose to G6P
and thus carry out glycogen synthesis
=> allow liver to do its role of regulating blood glucose levels

How well did you know this?
1
Not at all
2
3
4
5
Perfectly
22
Q

which apolipoprotein is required for proper assembly of nascent chylomicrons

within enterocytes

A

ApoB-48

produced by enterocytes themselves

How well did you know this?
1
Not at all
2
3
4
5
Perfectly
23
Q

do nascent chylomicrons enter blood circulation directly

A

No!
* enterocyte -> lymphatic system -> blood circulation
* due to the chylomicrons being too big to pass through pores in blood capillaries,
but being able to fit through larger pores in lymphatic capillaries

How well did you know this?
1
Not at all
2
3
4
5
Perfectly
24
Q

and where

how do nascent chylomicrons become mature chylomicrons

A
  • in blood
  • when HDLs transfer ApoE and ApoCII to nascent chylomicrons
How well did you know this?
1
Not at all
2
3
4
5
Perfectly
25
function of ApoCII
acts as **cofactor** of lipoprotein lipase (LPL) -> **activates LPL** -> **conversion of TG** into FAs and glycerol (-> chylomicrons thus become chylomicron **remnants**)
26
function of ApoE
allow chylomicron remnants to bind to ApoE receptors on **hepatocytes** -> undergo **endocytosis** and then **degradation** in cell => allow **dietary cholesterol/cholesterol esters** in chylomicron remnants to be **delivered to liver**
27
# and where do each come from what apolipoproteins does a mature VLDL have
* ApoB***100***: since **nascent** VLDL was **synthesized in liver** * Apo**E** and Apo**CII**: transferred from **HDL**
28
# breakdown process, fate of products how does VLDL transport TG to extrahepatic tissues
ApoC**II** activates **LPL** at **capillary walls** of tissues → LPL converts TG to **FAs and glycerol** ⇒ **FA** are taken up by tissues, (**muscle**: FA is oxidised to **generate ATP** **adipose tissue**: FA is converted to **TG** for **storage**) while **glycerol** is taken up by **liver**
29
what happens to VLDL after TG delivery
1. becomes **intermediate**-density lipoprotein (**IDL**) 2. **release TG** again 3. EITHER returns to **liver** via Apo**E** receptors OR becomes **low**-density lipoprotein (**LDL**)
30
pathogenesis of alcoholic fatty liver disease (2 sides: 1) TG synthesis 2) VLDL synthesis and secretion)
* VLDL synthesis and secretion: ethanol is metabolised to acetaldehyde in **liver** via: i) **alcohol dehydrogenase** (ADH) in *cytoplasm* ii) **microsomal ethanol oxidising system** (MEOS) in *ER* → acetaldehyde is **toxic** and damages cellular biomolecules (e.g. proteins, phospholipids, etc) → LIVER DAMAGE → impaired synthesis and secretion of **VLDL** * TG synthesis: **NAD+ is converted to NADH** in the process of ethanol -> acetaldehyde → reduced cellular **NAD+** to act as **cofactor** in FA β-oxidation → reduced **FA β-oxidation** → **accumulation of FA** which are converted into **TG** Overall: rate of synthesis of TG **>** rate of VLDL synthesis and secretion → **accumulation of TG** ⇒ fatty liver
31
# stimulus, hormones involved, subsequent transport how are fatty acids released from adipocytes
**fasting** state -> higher levels of **glucagon** -> **LIPOLYSIS**: glucagon activates **hormone sensitive lipase** (HSL) which converts TG to FAs and glycerol -> FAs are released and bound to **albumin** in blood and transported to **liver or muscle**, while **glycerol** is transported to **liver**
32
function of FA β-oxidation
* produces **acetyl-CoA** which enters **TCA cycle** for *ATP production* * produces **FADH2** and **NADH** which **transfer electrons to ETC** for *ATP synthesis*
33
what is the rate-limiting step in FA β-oxidation
carnitine-mediated entry process
34
# enzymes involved, locations explain the carnitine-mediated entry process step of FA β-oxidation
* conversion of fatty acyl-CoA -> fatty acyl-carnitine by CPT1 in *mitochondria* **intermembrane** space * movement of fatty acyl-carnitine across **inner mitochondrial membrane**, facilitated by acyl-carnitine translocase * conversion of fatty acyl-carnitine -> fatty acyl-CoA by CPT2 in *mitochondria* **matrix**
35
does ketogenesis occur in a fed or fasted state
fasted! * high glucagon -> activation of HSL => increase **lipolysis** in fatty tissues * high glucagon and low insulin -> inhibition of ACC -(along with high cellular FA conc)-> increase **FA β-oxidation** in liver -> high levels of **acetyl CoA** -> CANNOT enter **TCA cycle** efficiently due to **low oxaloacetate** availability => directed to ketogenesis ## Footnote high glucagon also stimulates **gluconeogenesis** (recall: glucose supply during long fast is gluconeogenesis!) -> more **oxaloacetate** used during gluconeogensis => lower oxaloacetate availability
36
what substrates make up ketone bodies
* acetoacetate * β-hydroxybutyrate * acetone
37
function of ketone bodies
exported (out of liver) for use by **extrahepatic** tissues as **fuel** (i.e. ATP generation) ## Footnote how is it used as fuel? **acetoacetate** and **β-hydroxybutyrate** are converted back to **acetyl CoA** (ketolysis) → used in **TCA cycle** to generate ATP
38
# specifically which part of which organ where does ketogenesis occur
**mitochondria** of liver cells
39
where does ketolysis occur
mitochondria
40
# what is the advantages of ketolysis in each tissue what are the main extrahepatic tissues which take up ketone bodies
* **brain** (under conditions of **PROLONGED starvation**) ← brain **does NOT use FAs** for energy production * skeletal and cardiac muscle ← ketone bodies can enter mitochondria **efficiently** to support energy production **independent of carinitine shuttle system**
41
do ketone bodies require carrier for transport
no bcos they are small **water-soluble** molecules → **readily dissolves in blood** for transport
42
Ketolysis does not occur in the liver. True or False?
True! liver does NOT express **transferase** required
43
Why do patients with type 1 diabetes mellitus exhibit ketoacidosis ## Footnote hint: type 1 DM leads to **destruction** of **insulin producing** *β-cells* of pancreas
low insulin and **high glucagon** → increase **lipolysis** in adipose tissues → increase release of **FA** → increase **FA β-oxidation** in liver → increase **acetyl CoA** → increase **ketogenesis** → rate of ketogenesis > rate of ketolysis → **high levels** of ketone bodies in blood ⇒ ketoacidosis (since ketone bodies are **acidic**) ## Footnote also result in **ketonuria** as ketone bodies are **water soluble** → can be **excreted in urine**
44
how does a ketogenic diet reduce fat mass
low **carbohydrate** intake → low **blood glucose** → high **glucagon** levels → promotes **lipolyiss** ⇒ reduce fat mass
45
why can cholesterols only be transported in blood by lipoproteins
**lipophilic** and is thus not soluble in blood
46
what are the 2 enzymes involved in stage 1 (mevalonate synthesis) of cholesterol synthesis
* HMG-CoA *synthase* in **cytoplasm** * HMG-CoA *reductase* anchored on **ER** membrane
47
what is the rate-limiting step of cholesterol synthesis
conversion of HMG-CoA -> mevalonate via HMG-CoA reductase ## Footnote also the committed reaction step
48
both ketogenesis and cholesterol synthesis occur in liver and use HMG-CoA. how is competition for HMG-CoA prevented?
cellular **compartmentalisation** * ketogenesis occurs in **mitochondria** * cholesterol synthesis occurs in **cytosol**
49
what is hepatic cholesterol used for in liver
synthesis of bile acids and bile salts
50
what is hepatic cholesterol used for in extrahepatic tissues
* component of **cell membranes** * vit **D** * **steroid** hormones
51
how is primary bile acids synthesis regulated
**negative feedback** mechanism, where primary bile acids (**pdt**) suppress expression of **7a-hydroxylase** (**enzyme** involved) → prevents wasteful **overproduction**
52
differences between bile acid and bile salts
* bile acid: **protonated** * bile salt: **de**protonated => higher solubility and act as better emulsifiers
53
how do primary bile acids become primary bile salts
via **conjugation** (with taurine or glycine)
54
how do **1**º bile **salts** become **2**º bile **acids**
via deconjugation and dehydroxylation by intestinal **bacteria**
55
describe the recycling of bile acid
mediated by **enterohepatic** circulation, in which 1º bile salts and 2º bile acids are **reabsorbed** in **terminal ileum** into **portal circulation** → travel via portal vein to **liver** → **taken up by hepatocytes** (→ 2º bile acids are **reconjugated**) ⇒ **re-secreted** into bile ## Footnote 2º bile acids do NOT need to be rehydroxylated as they are still **functional** in their dehydroxylated form for digestion and absorption
56
which of the following statements regarding synthesis of vit D is true? A) process only involves **biosynthesis**, and none of its substrates can be obtained from our **diet** B) the final step occurs in the **liver** C) calcitriol is the **active form** of vit D3 D) conversion of 7-dehydrocholestrol, the immediate precursor of cholesterol, to vit D3 occurs at **kidney**
C) calcitriol is the **active form** of vit D3 * (A): vit D3 can also be obtained from diet, from foods such as **fish and eggs** * (B): vit D3 is converted to calcitriol (last step) at **kidney** * (D): conversion of 7-dehydrocholesterol to vit D3 occurs at the **skin** and requires **UV light**
57
what is the fate of LDL
1. return to liver via LDL receptors (ApoB-**100**) 2. OR delivers cholesterol to **extrahepatic** tissues
58
which of these apolipoproteins (B100, E, CII) are found on * VLDL * IDL * LDL respectively?
* VLDL: all 3 * IDL: ApoB-100 and ApoE * LDL: ApoB-100 ## Footnote * why do they keep "losing" apolipoproteins? bcos as they lose **TG** at each stage → their **density** increases ⇒ **dissociation/transfer** of an apolipoprotein * ApoCII dissociates from VLDL, while Apo**E** is **transferred to HDL**
59
mature chylomicron and VLDL differ in which apolipoproteins
Both have ApoC-II and ApoE * mature chylomicron: ApoB-**48** * VLDL: ApoB-**100** ## Footnote ApoB-48 and ApoB-100 come from the **same gene**, but ApoB-48 is a **truncated** version of ApoB-100, thus does **NOT** have portion which **binds to hepatocyte receptors**
60
what is the enzyme that removes TG from IDL and hydrolyses it
hepatic triglyceride lipase (HTGL) ## Footnote does not require apolipoprotein as a cofactor, unlike LPL!
61
role of LDL in atherosclerosis
LDL is **trapped** at damaged **site of damage** (at inner wall of artery) and becomes **oxidised** → endothelial cells in response secrete **cytokines** to induce an **accumulation of monocytes** → monocytes transform into **macrophages** which **internalise** oxidised LDL → macrophages become **foam cells** ⇒ which **accumulate** to form **plaque**, thus thickening and hardening arterial wall ## Footnote **smooth muscle** cells of artery then **replicate** and migrate to form a **firm cap** covering the plaque
62
why is HDL called the "good cholesterol"? mediates (...) by taking up **cholesterol** from **cell membranes** of (...) -> converts C to (...) -> resultant ***(...)-rich*** HDL (called HDL (...number...)) 1. (direct route) binds to (...) receptor with **Apo(...)** on (...) and **release C and CE** to it 2. (indirect route) **exchange (...)** for TG with (...) -> **converting** (...) to (...) -> (...) transport CE back to (...) -> resulting ***(...)-poor*** HDL is called HDL ***(...number...)***
mediates **reverse cholesterol transport** by taking up **cholesterol** from cell membranes of **extrahepatic tissues** -> converts C to **CE** -> resultant ***lipid-rich*** HDL (called HDL***2***) 1. (direct route) binds to **SR-B1** receptor with **ApoA1** on **liver** and **release C and CE** to it 2. (indirect route) **exchange CE** for TG with **VLDL** -> **converting** VLDL to IDL and some to LDL -> **IDL and LDL** transport CE back to **liver** -> resulting ***lipid-poor*** HDL is called HDL ***3*** ## Footnote note: * the transfer of **cholesterol** from **HDL to liver** does NOT require **endocytosis of WHOLE particle**, unlike IDL, LDL and chylomicron remnants, which undergo receptor-mediated endocytosis, followed by **lysosomal degradation**! * HDL is synthesised in **liver** (and intestines)
63
what function do phospholipids have to play in relation to neurons
key component of **myelin** sheath of neurons | specifically the phospholipid sphingomyelin
64
# include prostaglandins, thromboxanes and leukotrienes main function of eicosanoids
act as autocrine/paracrine hormones => act over SHORT **distance** and **time** ## Footnote autocrine: act on **same cell** that produced them paracrine: act on **neighbouring cells** in local envt
65
what are essential fatty acids
fatty acids that are * NOT synthesised by body * must be **obtained from diet**
66
what are the 2 essential fatty acids and what do they form
* Linoleic acid — **LA** (omega-**6** FA) ⇒ produce arachidonic acid (**AA**) * α-Linolenic acid — **ALA** (omega-**3** FA) ⇒ produce docosahexaenoic acid (**DHA**)
67
describe arachidonic acid (AA) metabolism
stimuli → activation of **phospholipase A2** → translocation from cytosol to cell membrane → **cleaves membrane phospholipids** containing AA ⇒ release AA into cell
68
# specific drugs which enzymes are the drug targets of eicosanoids metabolism
* phospholipase A2: inhibited by **steroids** * cyclo-oxygenases (COX): inhibited by **NSAIDs** * lipooxygenase: inhibited by **zileuton**
69
cause of aminoacidurias
failure in * **absorption** of certain AAs from **intestine** * **reabsorption** of certain AAs from **kidneys**
70
what is the 1st step of amino acid metabolism
conversion to **KETO acids** via * oxidative deamination: **glutamate** * transamination: **most** amino acids * non-oxidative deamination: **certain** amino acids (e.g. serine)
71
importance of converting amino acids into keto acids
* keto acids (+ NADH) can be used for **energy production** (e.g. pyruvate -> glycolysis, oxaloacetate -> TCA cycle) * synthesis of **NON-ESSENTIAL amino acids**
72
other than keto acids, what are the other products of oxidative deamination
* NADH or NADPH (depending on whether NAD+ or NADP+ was used as substrate0 * **NH4+** | rxn: L-gluta**m**ate -> α-Keto gluta**r**ate
73
what is the enzyme involved in oxidative deamination
L-glutamate **dehydrogenase** | rxn: L-gluta**m**ate -> α-Keto gluta**r**ate
74
# substrates, products, enzyme, **co-factor** describe transamination
* substrates: amino acid A, keto acid B * products: keto acid A, amino acid B * enzyme: **aminotransferase** (transaminase) * co-factor: **P**yridoxa**L** **P**hosphate (**PLP**) ← derived from **vit B6**
75
example of transamination
* substrates: **aspartate** (amino acid A), a-ketoglutarate (keto acid B) * products: **oxaloacetate** (keto acid A), glutamate (amino acid B) * enzyme: **AS**partate amino**T**ransferase (AST)
76
importance of transamination
* linked to oxidative deamination = **transdeamination** * funnel **amino groups (containing nitrogen)** into **glutamate** (*transamination*) for **conversion into ammonia** (*oxidative deamination*)
77
example of transdeamination
* alanine -> pyruvate * **AL**anine amino**T**ransferase (ALT)
78
# specify which enzymes how can enzymes involved in transamination be of clinical diagnostic value
* **AL**anine amino**T**ransferase (**ALT**) and **AS**partate amino**T**ransferase (**AST**) * **intracellular** ALT and AST are released into **blood** when **cells are damaged** ⇒ raised levels seen in **necrosis or disease**
79
what happens next in ammonia excretion process after glutamate is formed?
* **peripheral tissue** cell: converted to **glutamine** * which is transported **out of cell** using specialised **transporters** and then transported in **blood** to **site of excretion** (e.g. kidney) * **kidney** cell: **broken down** into glutamate + **NH3** then glutamate further broken down into α-KG + **NH3** * NH3 crosses cell membrane and **diffuses into urine** * where it combines with H+ to form **NH4+**, and is now **trapped** (i.e. cannot diffuse back) * thus **excreted in urine**
80
how does physiological pH help with ion-trapping
* physiological pH is **7.4** * **pKa** of NH4+ ↔ NH3 + H+ is **9.3** thus NH4+ formed in urine is **unlikely to dissociate** ## Footnote recall! if pKa = x for eqm: A ↔ B * pH < x favours formation of A * pH > x favours formation of B
81
why do we not excrete NH3/NH4+ as our main nitrogenous excretory product
high **NH4+** conc → eqn of glutamate ↔ α-KB will be **shifted to left** → depletion of **NADH** and **NADPH** ⇒ impede **energy production** and **biosynthesis**
82
which organ is the main site of the urea cycle
liver
83
which parts of the cell does the urea cycle occur in
* mitochondria: first 2 steps * cytosol: rest of the steps
84
# why not ammonia itself why is the main route of ammonia disposal through urea formation in the urea cycle
* ammonia is **neuro**toxic * urea is much **more soluble** than ammonia → impt for terrestial creatures (e.g. mammals) which have **limited access to water** ## Footnote in comparison, main excretory product in **birds** is **ammonia**
85
what cpds link urea cycle and TCA cycle
**fumarate** generated in urea cycle -> forms **oxaloacetate** -> EITHER *enters TCA cycle* OR generate **aspartate** which *enters urea cycle*
86
**Any** urea enzyme defect results in hyperammonemia. True or False?
True
87
difference between ketogenic and glucogenic amino acids
**potential** of forming * **ketone bodies** (ketogenic) * **glucose** (glucogenic) esp under **starvation** conditions
88
which AAs are purely **ketogenic**
* leucine (Leu) * lysine (Lys)
89
What are the two main functions of the glucose-alanine cycle?
1. Provides **substrate** for **gluconeogenesis**: Muscle protein breakdown → amino acids (including alanine) → alanine travels to liver → converted to pyruvate ⇒ used for gluconeogenesis 2. **Removes ammonia** safely from **muscle**: Muscle protein breakdown → amino acids → which transfer their NH3 to α-KG which then becomes glutamate (transamination) → glutamate then transfers it NH3 to pyruvate which then becomes alanine (transamination) → alanine travels to liver, transporting ammonia with it → and then transfers its NH3 to α-KG which then becomes glutamate (transamination) → glutamate enters urea cycle ⇒ urea produced and excreted ## Footnote muscle protein breakdown usually happens during long periods of starvation → produce glucogenic and ketogenic AAs which can be converted into glucose and ketone bodies respectively for energy production
90
# + possible drawback what do muscles use for energy during **SHORT** bursts of **intense** activity
ADP recycling * 2 ADP -> **ATP** (+ AMP) * **ammonia** produced and has to be removed ## Footnote AMP also has a use! It stimulates energy-producing processes (e.g. glycolysis) and inhibits energy-consuming processes (e.g. cholesterol synthesis)
91
which is required in the diet, essential or non-essential amino acids?
essential amino acids bcos body cannot synthesize from simple precursors OR cannot synthesize **enough** for its own bodily needs ## Footnote semi-essential amino acid (arginine): **non-essential** under *normal conditions*, but becomes **essential** during *certain stressful situations or in specific physiological states* when the body cannot produce it in sufficient quantities
92
how does **anti-malarial drugs** precipitate the development of anaemia in patient with G6PD deficiency
increase ROS
93
# recall that NADPH is required in many cells and tissues why does G6PD deficiency present with adverse effects related to RBCs only
RBCs do NOT have **nucleus** → cannot carry out **compensatory increase** in synthesis of **G6PD** enzymes
94
# explain the clinical findings deficiency in which enzyme will lead to **hypoglycaemia** upon waking, **enlarged liver** and **elevated pyruvate and lactate** levels?
glucose-6-phosphatase (Glycogen Storage Disease Type I - Von Gierke disease) * prevents **export of glucose** from **glycogenolysis** and **gluconeogenesis** ⇒ **fasting** *hypo*glycaemia (since glycogenolysis and gluconeogenesis are main sources which maintain **fasting** blood glucose lvls) * glucose begins to **accumulate in liver** as **glucose-6-P** → increaed glucose-6-P levels stimulates glycogen synthase and inhivits glycogen phosphorylase → **glycogen begins to accumulate** abnormally within liver ⇒ **hepatomegaly** * glucose-6-P (due to increased levels) is **shunted** towards **glycolytic** pathway ⇒ overproduces **pyruvate** (elevated pyruvate levels in blood) ⇒ converted to **lactate** under anaerobic conditions (elevated lactate levels in blood) * glucose-6-P is also **shunted** towards **HMP** pathway → overproduces **ribose-5-P** → more purine synthesis and thus breakdown ⇒ overproduction of **uric acid** (elevated uric acid levels in blood) ## Footnote * does not accumulate as glucose-6-P bcos it is soluble and thus cant accumulate, while **glycogen** is a **macromolecule** and thus its bulk physically enlarges the liver * **anaerobi**c conditions is not due to lack of oxygen availability, but due to **mitochondrial capacity (to carry out oxidative phosphorylation) being maxed out**
95
why should a patient with **glucose-6-phosphatase deficiency** avoid intake of **sucrose** and **milk**
further increase **glucose-6-P** as * galactose (from milk) is **directly converted** to glucose-6-P (via galactokinase) * fructose (from sucrose) is converted to **DHAP** (via fructokinase), which is then converted to glucose-6-P via **glycolysis**
96
key reactions in phase I detoxification
* oxidation * hydrolysis * reduction
97
key enzymes in phase I detoxification (and the reactions they are involved in)
* Cytochrome P450s (CYPs): hydroxylation and epoxidation rxns (**oxidation**) * Esterases: **hydrolysis** rxn ## Footnote hydroxylation and epoxidation: incorporate one O atom into substrate * hydroxylation: XH -> X**OH** * epoxidation: X -> X**O** hydrolysis: cleavage of ester bonds (COO, i.e. O-C=O) (O-C=O -> A-**OH** + O=C-B)
98
function of phase I detoxification
render the xenobiotic a **suitable substrate** for **phase II** reaction
99
# and how what product formed in phase I detoxification is possibly toxic
epoxide * **very reactive** and needs to be converted to less reactive compounds * react with **DNA** (covalent bond) -> form DNA **adduct** -> lead to **mutations** of genes in cells => **cancer** * react with **proteins** -> form **adducts** => **loss of function** and **cellular injury**
100
function of phase II detoxification
form **ionic polar** products which can be **easily excreted**
101
must the substrate for phase II detoxification be a product from phase I?
No! if substrate has **functional group** alr -> no need for phase I reaction => can **directly undergo** phase II reaction ## Footnote functional groups: -OH, -COOH, -NH, -SH
102
main conjugation reactions involved in phase II detoxification (and enzymes involved)
* glucuronidation: UDP-glucuronosyl*transferase* (**UGT**) * sulphation: sulfo*transferase* (**SULT**) * glutathione conjugation: glutathione S-*transferase* (**GST**) * acetylation: N-acetyl *transferase* (**NAT**)
103
how does hormonal regulation differ in step with PFK1 and step with pyruvate kinase
* step with PFK1: regulated by enzyme **F-2,6-P2** via a) **glucagon** -> *inactivation* of **PFK2** (via phosphorylation) -> *decreased* **F-2,6-P2** => *lower* **PFK1 activity** b) **insulin** -> *activation* of **PFK2** (via dephosphorylation) -> *increased* **F-2,6-P2** => *higher* **PFK1** activity * step with pyruvate kinase: **directly** regulated by **glucagon and insulin** a) glucagon **inhibits** PK (via phosphorylation) b) insulin **activates** PK (via dephosphorylation) ## Footnote recall: glucagon always phosphorylates, and insulin always dephosphorylates!
104
which steps of glycolysis are inhibited by ATP
* PFK1 * phosphoglycerate kinase * pyruvate kinase
105
what substrate stimulates the PFK1 step of glycolysis only
AMP in LOW energy state
106
# from what to what what does glucuronidation involve
* O**H** -> O-**Gluc** * *COO**H** -> COO-**Gluc*** * N-**H** -> N-**Gluc** * S-**H** -> S-**Gluc** * C-**H** -> C-**Gluc** ## Footnote the only rxn in phase II which involves COOH
107
what does sulphate conjugation involve
* O-**H** -> O-**SO3-** * N-**H** -> N-**SO3-**
108
what does glutathione conjugation involve
conjugation with **-SH** grp of **cysteine** (reduced glutathion (GSH) = Glu-Cys-Gly)
109
what happens after glutathione conjugation
* **removal** of flanking amino acids (Glu and Gly) * **acetylation** by **NAT** to form **mercapturic acid** * which can then be **excreted** in urine
110
why does N-acetylcysteine (NAC) help with paracetamol toxicity
NAC is **precursor** to **glutathione** bcos NA**C** —**cysteine**→ glutathione (Glu-**Cys**-Gly) -> enough glutathione to carry out **glutathione conjugation of NAPQI** => detoxified pdt can then be excrete in urine
111
which amino acids donate **nitrogen** for **nucleotide synthesis** (purine and pyrimidine)
* glutamine * aspartate
112
# deficiency of which enzyme, symptoms describe phenylketonuria
deficiency of *enzyme* **phenylalanine hydroxylase** OR *co-factor* **BH4** → can't convert phenylalaine -> tyrosine → **accumulation of phenylalanine** → which is then converted to **toxic metabolites** (e.g. phenylacetate, phenylpyruvate) ⇒ symptoms like **mental retardation** (which is due to phenylpyruvate inhibiting **pyruvate carboxylase** in the brain) ## Footnote the metabolites, such as phenylalanine (a *phenylketone*), are also **excreted in urine** ⇒ thus the name *phenylketon* **uria**
113
importance of tyrosine metabolism
produces * thyroid hormones * melanin * catecholamines * **fumarate** and *acetoacetate* → **glucogenic** and *ketogenic* metabolic intermediates ⇒ can be used to produce **glucose** and *ketone bodies* during starvation
114
Match the condition to the enzyme that is deficient. 1. Tyrosinemia Type II 2. Alcaptonuria 3. Albinism A) Tyrosine aminotransferase (TAT) (i.e. Tyr transaminase) B) Homogentisate oxidase C) Tyrosinase
1. Tyrosinemia Type II – A) Tyrosine aminotransferase (TAT) (i.e. Tyr transaminase) 2. Alcaptonuria – B) Homogentisate oxidase 3. Albinism – C) Tyrosinase
115
pathophysiology of Parkinson's disease
**degeneration** of cells in **substantia niagra** of brain which normally produce dopamine ⇒ **dopamine deficiency**
116
# 2 drugs! treatment for Parkinson's disease
* **L**-DOPA: **precursor** of dopamine * DOPA *analogs*: inhibit **DOPA decarboxylase** -> prevent conversion of **DOPA -> dopamine outside of CNS** => **decrease side effects** of dopamine produced outside CNS and **increase effectiveness** of DOPA ## Footnote * cannot just give dopamine as **dopamine cannot cross BBB** whie DOPA can via specialised transporters * **DOPA analogs** are effective as they are **unable to cross BBB**
117
what **neurotransmitter** can **glutamate** be used to synthesise
GABA | synthesis occurs in *brain* ## Footnote GABA is the MAIN **inhibitory** neurotransmitter in *CNS* while glutamate the MAIN **excitatory** neurotransmitter in *CNS* ⇒ **balance** bet the 2 is critical for **normal brain function**
118
Which of the following is correct regarding Phase III of drug metabolism and elimination? A) Phase III involves the **conversion** of lipophilic substances to hydrophilic metabolites. B) MRP transporters are involved in the **ATP-dependent transport** of conjugated molecules (such as glucuronides and glutathione conjugates) out of hepatocytes. C) The primary route of elimination from the cell in Phase III is via **simple diffusion** into the bloodstream. D) Phase III only involves the elimination of phase II metabolites **from the cell**
B) MRP transporters are involved in the **ATP-dependent** transport of conjugated molecules (such as glucuronides and glutathione conjugates) **out of hepatocytes**. * phase III involves elimination of metabolites **from cell** AND ultimately **from body** * **transporters** are involved * main routes of excretion are kidney -> urine and **bile -> feces**
119
pathophysiology of DKA
type **1** diabetes -> **insulin deficiency** -> low insulin, high glucagon -> **HSL** is activated and thus **lipolysis** occurs in *adipsose tissue* -> FA is then transported to *liver* where it undergoes **β-oxidation** and produces **acetyl-CoA** (INCREASED due to glucagon inhibiting ACC in FA synthesis -> less malonyl-CoA produced => less inhibition of CPT1 in FA β-oxidation) -> acetyl CoA **diverted to ketogenesis** instead of going to TCA cycle (due to glucagon activating enzymes in gluconeogenesis, which uses oxaloacetate) -> excess **acidic ketone bodies** produced => **metabolic acidosis**
120
clinical features of DKA
* loss of weight over weeks, despite regular meals * polydipsia, frequent micturition ## Footnote frequency of peeing increase but NOT volume of urine!
121
Insulin replacement should be the 1st step of treatment for DKA. True or False?
False! * FLUID replacement should be done before INSULIN replacement * Insulin causes increased uptake of blood glucose → osmotic gradient → water enters intracellular compartment ⇒ resulting in cerebral edema and circulatory collapse
122
# rmb always think from 2 angles: synthesis and removal! why is there elevated glucose levels in DKA
* insulin deficiency → lack of **GLUT4** expression ⇒ lesser **uptake of glucose** into muscle and adipose tissues * insulin deficiency + high glucagon → increased hepatic **glycogenolysis** and **gluconeogenesis** ⇒ increased glucose production
123
what is the serum osmolarity level like in DKA and why
high! * increased **blood glucose** levels → which go above renal threshold → glucose **excreted in urine** ⇒ osmotic diuresis * increased **water excretion** in urine ⇒ dehydrated
124
# pH, HCO3-/H+, pCO2 what are the blood gas results like in DKA and why
* low pH ← **accumulation** of **acidic** ketone bodies * low HCO3- ← HCO3- used to **neutralise** acidic ketone bodies * low pCO2 ← increased RR as part of **respiratory compensation** for metabolic acidosis
125
what happens if there is ApoB48 deficiency
**lipid** *droplets* **accumulate in enterocytes** as chylomicrons cannot form without ApoB48 → TG have nowhere to go ⇒ thus accumulate
126
what are haptoglobin levels like in G6PD deficiency
G6PD deficiency → haemolytic anemia → increase **unconjugated bilirubin** → which more **haptoglobin binds** to ⇒ **decreased** haptoglobin lvls
127
function of creatine
generates **creatine phosphate** → can **generate ATP** via being **converted back** to phosphate by **creatine kinase** ⇒ acts as energy store in **skeletal muscle** for **short** bursts of **intense** activity
128
Polyamines! * important for A) cell (...) B) **stabilization** of (...) * **increase** (quantitative and qualitative) indicative of (...)
* important for A) cell **growth** and **proliferation** B) **stabilization** of DNA and RNA * **increase** (quantitative and qualitative) indicative of **malignancies**
129
how do we excrete creatine
**spontaneous** breakdown to **creatinine** ⇒ excreted in **urine**
130
how do amino acids give rise to **primary amines** | e.g. histamine, serotonin, tyramine
decarboxylation
131
what is the committed step of purine nucleotide synthesis
conversion of **PRPP** -> 5-Phosphoribosylamine via **PRPP amidotransferase**
132
# and which enzymes does it inhibit which immunosuppressant is involved in inhibition of purine nucleotide synthesis
* mycophenolic acid * **reversibly** inhibits adenylosuccinate synthetase and IMP dehydrogenase
133
# immunosuppresant involved in inhibition of purine nucleotide synthesis MOA of mycophenolic acid
deprives rapidly proliferating **T and B cells** of key components of nucleic acids -> impair **DNA and RNA synthesis** in the lymphocytes -> suppress **immune response** => prevent **graft rejection**
134
how does **methotrexate** affect purine nucleotide synthesis
* METHOTREXATE is a *folic acid analogue* which *competitively inhibits* **dihydrofolate reductase** <- MEAT STIX CHEF *blocking* **leaf chef** and *adding 2 meat sticks to the boat instead of the original 2 leaves* * results in inhibition of **THF** synthesis -> less THF can be used in purine synthesis as **N10-formyl THF** (in a step of the **de novo pathway**) => inhibits **purine nucleotide synthesis**
135
how are **de novo** purine synthesis and purine **salvage** pathways linked
* **salvage** pathway is **preferred** when **free bases** are available (e.g. from cells breaking down nucleotides) * A) if that is **sufficient** -> **high**levels of **AMP and GMP** => inhibit de novo pathway enzymes (e.g. PRPP amidotransferase) and thus **inhibits de novo synthesis** B) if **not enough** -> **low** levels of **AMP and GMP** => **less inhibition** of de novo pathway enzymes (e.g. PRPP amidotransferase) and thus **increase de novo synthesis**
136
which steps are regulated in pyrimidine nucleotide synthesis (de novo)
A) (MAJOR) formation of carbamoyl phosphate from glutamine, HCO3 and ATP via CPS II * activated by **PRPP** (substrate further down in pathway) * inhibited by **UTP** (downstream pdt) B) (minor) conversion of OMP -> UMP via OMPDC * inhibited by **UMP** (direct pdt)
137
Which of the following statements about ribonucleotide reductase is CORRECT? A. It consists of 2 α subunits (monomer). B. Its reducing equivalents are directly supplied by NADH. C. Ribonuckeotide reductase carries out reduction at the nucleotide diphosphate level. D. It functions independently of any metal cofactors. E. Each monomer of the enzyme contains only one site.
A. It consists of 2 *α* subunit monomer. * consists of 2 **αβ subunit** monomers. B. Its reducing equivalents are *directly* supplied by *NADH*. * the reducing equivalents are provided by **NADPH**, and NOT directly, but rather **via the protein thioredoxin** **C. Ribonuckeotide reductase carries out reduction at the nucleotide diphosphate level.** * i.e. converts N**D**Ps to dN**D**Ps (not N*T*Ps) D. It requires *copper* as a cofactor to functions. * requires **Fe** E. Each monomer of the enzyme contains only *one site*. * each monomer consists of **3 sites**: activity site, specificity site and catalytic site
138
what binds to the **activity** site of ribonucleotide reductase and what is their respective effect ## Footnote activity site acts like an **"on-off switch"**!
* ATP: **activates** enzyme * dATP: **inhibits** enzyme
139
what binds to the specificity site of ribonucleotide reductase ## Footnote specificity site = substrate which bind here **determines which substrate will bind to catalytic site**
* ATP, **d**ATP * **D**TTP * **d**GTP
140
what binds to catalytic site of ribonucleotide reductase
* A**D**P * U**D**P * C**D**P * G**D**P
141
function of ribonucleotide reductase
* converted NDPs to dNDPs -> can then be further phosphorylated to dNTPs => used as **building blocks of DNA** * tightly regulated to ensure a **balanced** supply of all **4 dNTPs** <- specificity site ensures that no single dNTP accumulates excessively
142
what is the difference bet end-pdt in purine vs pyrimidine nucleotide metabolism
* **purine** nucleotide catabolism: **uric acid** => **excretory** pdt * pyrimidine nucleotide catabolism: malonyl-CoA => used in FA synthesis ## Footnote recall! malonyl-CoA also **inhibits** CPT 1 in **FA β-oxidation**
143
# name of syndrome + enzyme which is deficient (and pathway affected) what is the syndrome which presents as * XLR congenital * mostly **males** * **neuro** abnormalities (mental retardation, bizarre behaviour)
* Lesch-Nyhan syndrome * deficiency in HGPRT => problem in purine **salvage** pathway
144
pathogenesis of Lesch-Nyhan Syndrome
**HGPRT** deficiency -> accumulation of **PRPP** -> which then activates **purine nucleotide synthesis** (de novo) -> increased rate of purine nucleotide synthesis and thus **purine catabolism** => increased **uric acid** (end pdt of purine catabolism)
145
# think of what is abnormal what are the possible causes of gout
high levels of **uric acid** resulting form * *impaired* uric acid **excretion** * *excessive* uric acid **production** (e.g. HGPRT deficiency, Glucose-6-Phosphatase deficiency, overactivity of PRPP synthase)
146
treatment for gout
* colchicine * allopurinol
147
MOA of allopurinol
* hypoxanthine **analogue** -> binds to allopurinol to form **oxyourinol** -> which acts as a **suicide inhibitor** of **xanthine oxidase** (i.e. remains tightly bound to enzyme) * converted to **allopurinol ribonucleotide** inside cells -> which **mimics purine nucleotides** (e.g. AMP and GMP) => and thus **inhibits PPRP amidotransferase activity** ## Footnote both reduces production of purine nucleotides and reduces breakdown of the purine nucleotides
148
which of the following will allopurinol cause accumulation of
* NOT **xanthine or hydroxanthine** cos xanthine -> hydroxanthine -> which will then be **redirected to purine salvage pathway** => converted into **IMP** AND both xanthine and hydroxanthine are more **water-soluble** than uric acid => **excreted in urine** * accumulation of **IMP** (and XMP) ## Footnote XMP = intermediate between conversion of IMP -> GMP
149
what is Severe Combined Immunodeficiency Disease (SCID)
**T and B** lymphocytes cannot proliferate => lack of **immune response** to infection
150
# give its pathogenesis as well what is the common cause of Severe Combined Immunodeficiency Disease (SCID)
**adenose deaminase deficiency** -> increased **dATP** levels -> which will thus **inhibit ribonucleotide reductase** -> deprive rapidly proliferating **T and B** lymphocytes of **key components of nucleic acids** -> impair **DNA and RNA synthesis** in the lymphocytes => **decreased replication** of T and B lumphocytes
151
what are the causes of orotic aciduria
* low activity of orotate phosphoribosyltransferase (OPRT) * low activity of OMPDC type 1 = both type 2 = OMPDC only
152
Which of the following best describes the mechanism of action of acyclovir? A) Inhibits reverse transcriptase B) Inhibits viral DNA polymerase after phosphorylation by viral thymidine kinase C) Inhibits host DNA polymerase directly D) Inhibits ribonucleotide reductase E) Causes DNA strand breaks through free radical formation ## Footnote recall! used to treat HSV and chickenpox
B) Inhibits viral DNA polymerase after phosphorylation by viral thymidine kinase MOA: purine **analog** -> converted by the **VIRAL** thymidine kinase into its monophosphate form and then further phosphorylated by host enzymes to the active triphosphate -> which then serves as substrate for **viral DNA pol** -> eventually **incorporates** into growing viral DNA chain and resulting in **termination** of viral DNA rep
153
Zidovudine (AZT) is effective in treating **HIV** infection primarily because it: A) Inhibits integrase B) Prevents protease-mediated cleavage of viral proteins C) Acts as a non-nucleoside reverse transcriptase inhibitor D) Acts as a nucleoside analog that terminates viral DNA synthesis E) Inhibits host RNA polymerase II
D) Acts as a nucleoside **analog** that **terminates** viral **DNA synthesis**
154
Which of the following best describes the mechanism of action of hydroxyurea in **cancer** treatment? A) Inhibits DNA methyltransferase B) Inhibits topoisomerase I C) Inhibits ribonucleotide reductase D) Inhibits DNA ligase E) Cross-links DNA strands
C) Inhibits ribonucleotide reductase * does so by quenching **free radical** at **catalytic site** * recall! ribonucleotide reductase converts ribonucleotides -> deoxyribonucleotides (dNTPs), -> which are essential for **DNA synthesis**
155
# which enzyme is deficient, what are the effects describe Pompe disease
* "**Pompe** affects the **pump**" glycogen can't break down -> builds up in lyososomes of muscles (esp **heart**) => **myopathy** and **cardiac failure** * "*1* heart has *4* chambers" due to deficiency in *1*-*4* glucosidase in lysosomes
156
# which enzyme is deficient, what are the effects describe McArdle disease
deficiency of *MUSCLE* **glycogen phosphorylase** -> impair glycogenolysis -> thus no breakdown of glycogen into glucose, no glycolysis, no pyruvate, no lactate => *exercise intolerance*, *exercise-induced muscle pain* and *cramps* ## Footnote elab: symptoms are bcos muscles run out of fuel early in exercise thus leading to muscle cramps, fatigue, and pain
157
# which enzyme is deficient, what are the effects describe Andersen disease
"Andersen Cooper gets **straight** to the point" deficiency in *branching enzymes* -> long **unbranched** glycogen -> which are thus resistant to breakdown -> accumulation in liver and spleen => hepatosplenomegaly ## Footnote also can result in liver failure and early death
158
# pathogenesis, what are the effects describe Maple Syrup Urine Disease
"**I** **L**ove **V**ermont maple syrup ... can i have a *SIP*?" deficiency of branched-chain a-ketoacid dehydrogenase complex -> impaired breakdown of BRANCHED-CHAIN AMINO ACIDS (BCAAs) -- **I**soleucine, **L**eucine, **V**aline => *S*yrup-smelling urine, *I*ntellectual disability, *P*oor oral intake
159
# which enzyme is deficient, what are the effects describe Cori disease
* "Cori sounds like **coral**" glycogen can't be broken down fully -> accumulation of abnormal **branched** glycogen AND less glucose released from glycogen => hepatomegaly AND fasting hypoglycaemia * "Cori also sounds like *core*, and core muscles can be *6* pack or *8* pack" due to deficiency of debranching enzymes *4-4* transferase and α-1,*6*-glucosidase ## Footnote also can result in muscle weakness
160
why doesn't FA synthesis and FA β-oxidation occur simultaneously
* they occur in **different compartments** (synthesis in cytoplasm, oxidation in mitochondria) * they **regulate each other** e.g. high levels of **long-chain fatty acids** (LCFAs) -> inhibit acetyl-CoA carboxylase -> resulting in i. **reducing FA synthesis** ii. less malonyl-CoA produced -> less inhibition of CPT1 => **increasing FA β-oxidation**
161
apoCII (or LPL) deficiency results in an increase in blood levels of ...
chylomicrons, **TG**, cholesterol (but more minor)
162
apoE deficiency results in an increase in blood levels of ...
chylomicrons, VLDL
163
apoB100 (or LDL receptor) deficiency results in an increase in blood levels of ...
LDL, cholesterol
164
what are the effects of an **inactivating** mutation in a **mitochondrial *tRNA***
* reduce synthesis of **ETC complexes** and thus **ATP** * cause buildup of **pyruvate and lactate**
165
steps in ETC: * (...) reduces Complex (...), resulting in **regeneration** of (...) AND (...) * (...) reduces Complex (...) * (...) is the **final electron acceptor** at Complex (...), and is subsquently reduced to (...)
* **NADH** reduces Complex **I**, resulting in **regeneration** of NAD+ AND start of **electron flow** through the chain * **FADH2** reduces Complex **II** * **O2** is the **final electron acceptor** at Complex **IV** and is subsquently reduced to **H2O**
166
which complexes produce reduced **coenzyme Q** (ubiquinol) as a **product**
Complexes **I** and **II** ## Footnote only complex **IV** does **NOT** use/form coenzyme Q
167
which complex uses **coenzyme Q** as a substrate
complex **III** ## Footnote only complex **IV** does **NOT** use/form coenzyme Q
168