Business Flashcards

(836 cards)

1
Q

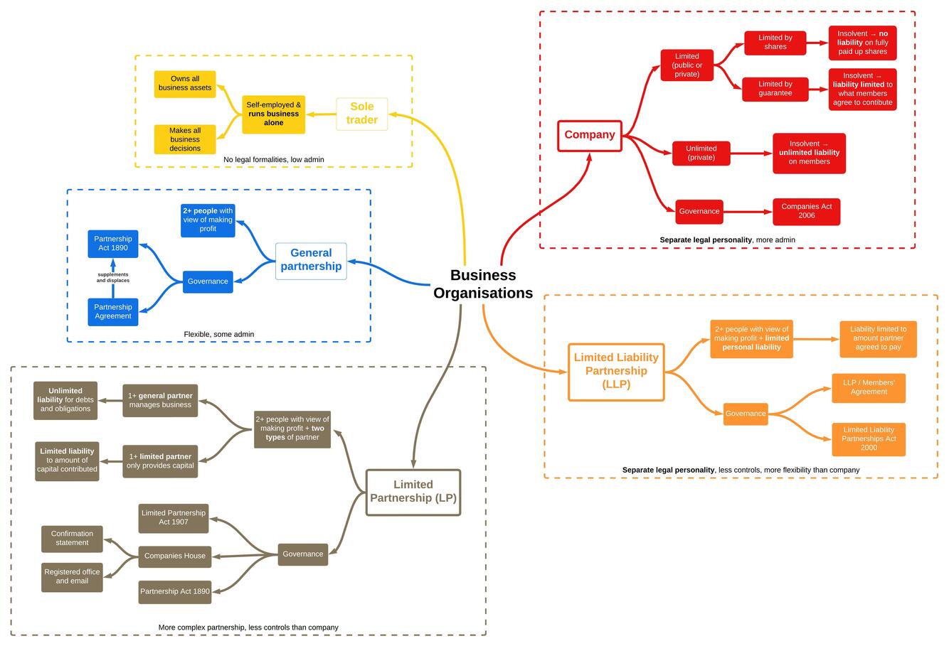
What are the FOUR main types of business organisation?

Which of them are incorporated bodies?

A
  1. Sole trader
  2. General partnership
  3. Limited liability partnership (LLP)
  4. Company
How well did you know this?
1
Not at all
2
3
4
5
Perfectly
2
Q

Who are ‘promoters’? And what do they do?

A

Promoters are the people who form a company.

They usually:
1. Effect registration (prepare forms for Companies House).
2. Negotiate pre-incorporation contracts with potential suppliers.
3. Find shareholders (i.e. subscribers) to invest.

How well did you know this?
1
Not at all
2
3
4
5
Perfectly
3
Q

True or False:

All shareholders are the same as subscribers.

A

False, subscribers are the first shareholders.

How well did you know this?
1
Not at all
2
3
4
5
Perfectly
4
Q

What happens if a promoter enters into a contract on behalf of a new company before it formally exists?

A

They will usually be personally liable.

How well did you know this?
1
Not at all
2
3
4
5
Perfectly
5
Q

How can a promoter relieve themselves of personal liability for a contract entered into before the new company was incorporated?

A

Novation of the pre-incorporation contract subject to consent of all parties (including the new company).

How well did you know this?
1
Not at all
2
3
4
5
Perfectly
6
Q

What is the doctrine of share capital maintenance?

A

Share capital must be reserved for the benefit of creditors if the company becomes insolvent - it should not be used for general expenses.

How well did you know this?
1
Not at all
2
3
4
5
Perfectly
7
Q

Why might someone choose to be a sole trader?

A
  1. Minimal formalities and admin such as registration and ongoing disclosure.
  2. A small business (usually one owner) who does not require signficant capital.
  3. Owner entitled to all profits.
How well did you know this?
1
Not at all
2
3
4
5
Perfectly
8
Q

Who owns and manages the business in the following type of business:

  1. Sole trader
  2. Partnership
  3. LLP
  4. Private company limited by share
A
  1. Sole trader - the sole proprietor, who may employ others.
  2. Partnership - the general partners equally, unless there is an alternative agreement. The general partnership can employ others.
  3. LLP - the members, subject to alternative agreement. The LLP can employ others.
  4. Private company limited by share - the members, who are entitled to be directors unless there is an alternative agreement. The company may employ others
How well did you know this?
1
Not at all
2
3
4
5
Perfectly
9
Q

True or False

In relation to general partnerships, the Partnership Act 1890 overrides anything to the contrary in the partnership agreement.

A

False, the partnership agreement can supplement and displace provisions of the Partnership Act 1890.

How well did you know this?
1
Not at all
2
3
4
5
Perfectly
10
Q

Why might someone choose a limited liability partnership (LLP) over a general partnership?

A

An LLP has the flexibility of a general partnership but is a separate legal entity.

How well did you know this?
1
Not at all
2
3
4
5
Perfectly
11
Q

Why might someone choose a limited liability partnership (LLP) over a company?

A

LLPs have less controls and more flexibility than a company.

How well did you know this?
1
Not at all
2
3
4
5
Perfectly
12
Q

What’s the difference between a general partnership and a limited partnership?

A

Limited partnerships have two categories of partner:
1. General partners - manage the business.
2. Limited partners - no active role, contributes capital only.

How well did you know this?
1
Not at all
2
3
4
5
Perfectly
13
Q

True or False:

General partners in a limited partnership have limited personal liability for debts and obligations.

A

False, general partners have unlimited liability.

How well did you know this?
1
Not at all
2
3
4
5
Perfectly
14
Q

True or False:

Limited partners in a limited partnership have limited personal liability for debts and obligations.

A

True, provided they do not participate in management of the business.

How well did you know this?
1
Not at all
2
3
4
5
Perfectly
15
Q

How are the following types of business affected by bankruptcy or death of an owner?

  1. Sole trader
  2. Partnership
  3. LLP
  4. Private company limited by share
A
  1. Sole trader - it will cease on bankruptcy or death of the owner.
  2. Partnership - it will dissolve on bankruptcy or death of any partner.
  3. LLP - it is unaffected by bankruptcy or death of a member.
  4. Private company limited by share - it is unaffected by bankruptcy or death of a member.
How well did you know this?
1
Not at all
2
3
4
5
Perfectly
16
Q

How can the following types of business (or portion of the business) be transferred to a third party?

  1. Sole trader
  2. Partnership
  3. LLP
  4. Private company limited by share
A
  1. Sole trader - can be freely transferred by the owner.
  2. Partnership - the business is collectively owned by the partners so cannot be transferred without permission, including any portion of it.
  3. LLP - as the business is an asset of the LLP itself, it can only be transferred by the LLP, or a member can transfer their portion subject to restrictions in the LLP agrement (there usually are).
  4. Private company limited by share - as the business is an asset of the company, it can only be transferred by the company. A member can transfer their share though subject to restrictions in the articles of association.
How well did you know this?
1
Not at all
2
3
4
5
Perfectly
17
Q

A partner can assign their interest in the partnership or confer it on death or retirement if both the assignee and all surviving partners agree. Assuming they do, what will the assignee be entitled to? And what won’t they be?

A

Entitlements: To receive the share of the partnership profits that the assigning partner was entitled to.

Limitations: The assignee must accept the account of profits agreed to by the partners and is not entitled to interfere in the management of administration, or inspect any partnership transactions or books.

How well did you know this?
1
Not at all
2
3
4
5
Perfectly
18
Q

How are the following types of business taxed?

  1. Sole trader
  2. Partnership
  3. LLP
  4. Private company limited by share
A
  1. Sole trader - personally.
  2. Partnership - personally on profit share.
  3. LLP - personally on profit share.
  4. Private company limited by share - company pays corporation tax, each member personally taxed on dividends (at lower rate than for profit share).
How well did you know this?
1
Not at all
2
3
4
5
Perfectly
19
Q

What is the main legislation governing the following types of business?

  1. Sole trader
  2. Partnership
  3. LLP
  4. Private company limited by share
A
  1. Sole trader - none.
  2. Partnership - Partnership Act 1890 (+ partnership agreement).
  3. LLP - LLP Act 2000 (+LLP agreement).
  4. Private company limited by share - Companies Act 2006.
How well did you know this?
1
Not at all
2
3
4
5
Perfectly
20
Q

How are trading profits distributed within the following types of business?

  1. Sole trader
  2. Partnership
  3. LLP
  4. Private company limited by share
A
  1. Sole trader - profits are taxed on these subject to their personal allowance (irrespective of whether the profits are paid to owner or retained within business).
  2. Partnership - each partner pays tax on their profit share subject to their personal allowance (irrespective of whether the profits are paid to owner or retained within business).
  3. LLP - each member pays tax on their profit share subject to their personal allowance (irrespective of whether the profits are paid to members or retained within business).
  4. Private company limited by share - the company pays corporation tax on profits and then each member pays their own tax on dividends, subject to their dividend allowance.
How well did you know this?
1
Not at all
2
3
4
5
Perfectly
21
Q

How is capital gains tax (CGT) handled within the following types of business?

  1. Sole trader
  2. Partnership
  3. LLP
  4. Private company limited by share
A
  1. Sole trader - owner personally pays CGT, subject to annual exemption.
  2. Partnership - each partner pays CGT, subject to annual exemption.
  3. LLP - each member pays CGT, subject to annual exemption.
  4. Private company limited by share - company pays corporation tax on chargeable gains. Each member pays their own CGT from any sale of shares, subject to annual exemption.
How well did you know this?
1
Not at all
2
3
4
5
Perfectly
22
Q

How is business relief for inheritance tax handled within the following types of business?

  1. Sole trader
  2. Partnership
  3. LLP
  4. Private company limited by share
A

Sole traders

  • 100% relief on the value of the business.
  • 50% relief on the value of any land, buildings, or machinery owned by the deceased personally for at least 2 years and used in the course of business.

Partnerships, LLPs, and private companies limited by shares

  • 100% relief on the value of deceased’s interest / shares (provided company not listed on stock exchange).
  • 50% relief on the value of any land, buildings, or machinery owned by the deceased personally for at least 2 years and used in the course of business.
How well did you know this?
1
Not at all
2
3
4
5
Perfectly
23
Q

How is pension relief handled within the following types of business?

  1. Sole trader
  2. Partnership
  3. LLP
  4. Private company limited by share
A
  1. Sole trader - claimed by the owner on private pension contributions, subject to their annual and lifetime allowance.
  2. Partnership - claimed by the partner on private pension contributions, subject to their annual and lifetime allowance.
  3. LLP - claimed by the member on private pension contributions, subject to their annual and lifetime allowance.
  4. Private company limited by share - claimed by the member on both company and private pension contributions, subject to their annual and lifetime allowance.
How well did you know this?
1
Not at all
2
3
4
5
Perfectly
24
Q

What are the FOUR types of company? Briefly describe each.

A
  1. Private limited by shares: The members’ liability is limited to the amount (if any) of unpaid shares held by them.
  2. Public limited by shares: The only kind of company that can sell shares to the public directly or on a stock exchange.
  3. Limited by guarantee: A private company without share capital. The members’ liability is limited to the amount they undertake to contribute to the assets of the company if wound up (often used for charitable and non-trading purposes).
  4. Unlimited: The most unusual form of private company where member liability is unlimited. It may or may not have share capital. Creditors would still claim against the company but the liquidator would seek contributions from members.
How well did you know this?
1
Not at all
2
3
4
5
Perfectly
25
What are the naming requirements (if any) for the following types of company? 1. Private limited by shares 2. Public limited by shares 3. Limited by guarantee 4. Unlimited
1. **Private limited by shares:** MUST end in "Ltd" or "Limited". 2. **Public limited by shares:** MUST end in "Public limited company" or "Plc". 2. **Limited by guarantee:** MAY be exempt from using "Limited". 3. **Unlimited:** PROHIBITED from using the wording "Limited".
26
Compare a **public** vs **private** company in terms of the below: * Minimum membership * Minimum share capital * Minimum paid shares * Minimum directors
**Public** * **Membership:** 1 (although very rare). * **Share capital:** £50,000. * **Paid shares:** 25%. * **Directors:** 2. **Private** * **Membership:** 1. * **Share capital:** No minimum. * **Paid shares:** No minimum. * **Directors:** 1.
27
Compare a **public** vs **private** company in terms of the below: * Commencing business * Public trading of shares and debentures * Company secretary * AGMs * Written resolutions
**Public** * **Commencing business:** Receipt of certificate from Registrar confirming the nominal value of allotted shares is no less than authorised minumum (£50,000). * **Public trading of shares and debentures:** Yes. * **Company secretary:** Qualified CoSec required. * **AGMs:** Required. * **Written resolutions:** Prohibited. **Private** * **Commencing business:** Receipt of certificate of incorporation. * **Public trading of shares and debentures:** No. * **Company secretary:** Not required, usually done by a Director. If there is one, they don't need to be formally qualified. * **AGMs:** Not required for those incorporated *after* 1 Oct 2007. * **Written resolutions:** Permitted.
28
What is the difference between a **listed** and **unlisted** public company?
A **listed public company** trades on the stock exchange. An **unlisted** one does not. A listed public company can be deliberately delisted or automatically unlisted if it does not meet criteria for the relevant stock exchange. However, the *Companies Act 2006* does not distinguish between the two.
29
What is a limited company?
Where the liability of its members (shareholders) is **limited by its constitution** to the nominal value of the shares of each member (even if a portion remain unpaid).
30
What FOUR things can a **separate legal personality** do? | *Rule in Salomon*
1. Own property. 2. Sue and be sued. 3. Be a party to a contract. 4. Employ people, including its own members.
31
What does it mean to **pierce / lift the corporate veil**? | Exceptions to the *Rule in Salomon*
To make a director **personally liable** when they wouldn't otherwise be.
32
In what FOUR scenarios might owners and/or directors be held **personally liable** for a company with separate legal personality? | Exceptions to the *Rule in Salomon*
1. **Tortious liability:** Imposed by a court e.g. where a director has provided a personal guarantee or negligently misstated something (*Williams (1998)*) or a parent company has assumed a duty of care towards the employees of the subsidiary (*Chandler (2012)*). 2. **Piercing of the veil:** Where a court chooses to make the owners and/or directors liable e.g. in the case of concealment or evasion (*Prest (2013)*). 3. **Legislative offences:** The company is wound up / goes into administration and there is evidence of fraud / wrongful trading, or the company is otherwise used for fraud or other wrongdoing (*Insolvency Act 1989*). Or a public company enters contracts before it is issued its trading certificate.
33
In the context of interrelated business relations, what is **"ring-fencing"**? To what extent can it be overridden by a court?
An arrangement whereby a parent company might establish subsidiaries to shield the parent company from liabilities incurred by the subsidiary business or to shield parent company assets. A court may decide to lift the corporate veil and make a parent company shareholder liable for actions taken by the subsidiary. However, it typically looks for fraud, misconduct, and abuse of corporate structure to do this, so the bar is quite high.
34
In what circumstances can a company apply to the Registrar to be **voluntarily struck off the register and dissolved**?
* It has not traded in last three months. * It has not changed its company name in last three months. * It is not subject to legal proceedings. * It has not disposed of property or rights in last three months. * It has not engaged in any activity save for to strike-off or settle affairs. * It is not subject to insolvency. It must be made by the directors or a majority of them.
35
In what circumstances can the Registrar **strike off** a company from the register? What is the process?
If there is reasonable cause to believe the company is **not carrying on business** or is not in operation. **Process:** * Registrar sends first communication to company inquiring whether it is carrying on business or is in operation. * If no response within 14 days, a second communication *may* be sent. * If no response within 14 days or response confirms this, the Registrar sends a notice to the company and publishes in the Gazette a notice that it will be struck off the register in two months.
36
Where a company has been struck off the register by the Registrar, in what TWO ways can it be restored?
1. **Administrative restoration:** A former director or member can apply to have the company restored where it was struck off for not carrying on business or a liquidator has not filed returns for 6 months. 2. **Court order:** Specific people can apply to the court where a company has been wound up, dissolved, not carrying on business, a liquidator has not filed returns for 6 months, or has been voluntarily struck off. In both case, the time limit to restore is **6 years** since strike off, although in the case of a court order there is an exception where there is a personal injury claim against the company or 28 days after an unsuccessful administrative restoration application.
37
If a company is to be restored (via administrative restoration or court order), when will it take effect?
It will take effect once a copy of the court order is delivered to the Registrar. But it should be followed by a notice in the Gazette. When restored, it is treated like it was never wound up in first place.
38
What are the filing requirements (if any) for the following types of company? 1. Private limited by shares 2. Public limited by shares 3. Limited by guarantee 4. Unlimited
**Annual accounts required** 1. Private limited by shares 2. Public limited by shares 3. Limited by guarantee **Annual accounts not required** 1. Unlimited (so can keep its finances confidential)
39
Which information does the *Economic Crime and Corporate Transparency Act 2023* say does **not** need to be publicly available on Companies House?
Date of birth and signatures of individual members.
40
What FIVE bits of information need to be available on Companies House about a **company**?
1. Identity of directors and members. 2. Constitution. 3. Accounts. 4. Certain decisions taken by shareholders (i.e. resolutions). 5. Registered office and email.
41
What TWO bits of information must **all incorporated bodies** make available on Companies House? | i.e. LLPs, LPs, companies
1. Registered office address. 2. Registered email address.
42
There are SIX main considerations when choosing which type of business organisation to form. What are they?
* Flexibility in running and management. * Attitude to risk. * Desire for privacy. * Tax. * Costs and formalities of setting up. * Need and ability to borrow funds or raise capital from outside sources.
43
How many **members** can an LLP or limited company have?
2+
44
Can a **general partnership** arise automatically? If so, how?
A general partnership may arise automatically if parties carry on a business in common with view to profit.
45
How do partners in a **general partnership** enter contracts? How does this differ from LLPs?
**General partnership** - partners contract in own name as agents for partnership business. **LLP** - contracts in its own name.
46
# True or False: Partners in a general partnership are **jointly and severally liable** for wrongful acts/omissions of fellow partners *if* done in ordinary course of partnership business or with authority of other partners
True.
47
How do members of an **LLP** handle **decision-making**? How does this differ from **limited companies**?
**LLP** - generally, freedom to run as members see fit in accordance with members’ agreement, subject to established decision-making process. **Limited company** - some decisions can be made by directors alone; others require shareholder approval in accordance with legislation and articles of association.
48
# True or False: General partnerships and LLPs have public disclosure requirements.
False, only LLPs (and limited companies) have public disclosure requirements.
49
How can sole traders and general partnerships **raise funds**? How does this differ to LLPs and limited companies?
All can source funds through personal funds and borrowing but *in addition*: **LLPs** - able to offer security over LLP assets. **Limited companies** - able to issue shares to raise funds.
50
What is the minimum required **allotted share capital** of a public company?
£50,000.
51
What must a **public** vs **private** company's name end with?
Public - **PLC**, meaning public limited company. Private - **LTD**, meaning limited private company.
52
Why might it be easier for a public company to obtain capital over a private company?
Because private companies **cannot issue shares** (i.e. raise funds) to the **general public**, whereas public companies can.
53
What is the main advantage and disadvantage of an **unlimited company**?
**Pro:** Confidentiality and a lack of capital restrictions also means there can be freer movement of capital within group structures. **Con:** Unlimited personal liability of members (i.e. repossession of home etc.).
54
What does '**wrongful trading**' mean?
Continuing to trade when the directors knew or should have known that the company would become insolvent.
55
A private limited company is holding property on behalf of an individual who has obtained it illegally. On what basis can the court “lift the veil of incorporation”?
The owners are gaining an **unlawful advantage from incorporation**, thereby avoiding an existing legal obligation.
56
A shareholder buys 1000 £1 shares in a limited company and pays £850 for the shares in April. In July, the company goes into insolvent liquidation. What's the shareholder’s financial obligation on insolvency for the unpaid amount on the shares?
The shareholder will have to pay £150.
57
The sole shareholder in a company that buys and sells books online decided to insure the books against water damage. The shareholder took out the insurance policy in their own name. Some months later the company’s warehouse housing its books flooded. The shareholder claimed for a pay out under the insurance policy. What's the insurance company’s likely response to the claim?
The insurance company will decline the shareholder’s claim on the grounds that the books belonged to the company.
58
How does the *Partnership Act 1890* define a **partnership**?
When two or people carry on a business in common with a view to profit. | s 1 Partnership Act 1890
59
# Define: Business | s 45 Partnership Act 1890
Every trade, occupation or profession | s 45 Partnership Act 1890
60
Can the partners in a **partnership** include corporate bodies (i.e. companies and LLPs) and other partnerships?
The partners in a partnership can include **individuals** and **corporate bodies** but not other partnerships because they do not have separate legal personality.
61
How is the **existence of a partnership** determined?
A matter of fact, having regard to: * The substance of **arrangements**, especially whether they are receiving a share of profits (which constitutes *prima facie* evidence). * The stated **intentions** of parties.
62
A company comes into existence as soon as it is registered and receives its certificate of incorporation, regardless of whether it undertook any business yet. When does a partnership come into existence? | Partnership Act 1890
When the parties begin to "carry on business" (which doesn't necessarily mean starting to trade).
63
A creditor would like to pursue a partnership for unpaid goods. Who should they pursue?
Each partner is jointly and severally liable, so technically any or all of them.
64
# True or False: While partnerships have no security and so cannot own assets or grant security over them, a partnership can **sue and be sued** in the **partnership name**.
True.
65
Although there is no legal requirement to have a ***written* partnership agreement**, why might the parties choose to put one in place?
To avoid operation of some of the terms implied by the *Partnerships Act 1890*. And it should ideally be in writing for evidential and certainty reasons.
66
When partners choose a name for their firm (i.e. partnership), they must ensure it is suitable. In practice, what steps does that mean they should take?
* Carry out searches on Intellectual Property Office and Companies House to ensure it is not similar to a **similar existing business**. * Ensure it does not suggest a **connection** with government, certain professions or institutions.
67
When naming a partnership, the partners do **not** need to consider **regulations around business names** if the partnership comprises the following FIVE things. Which are missing? * The surnames of all partners * The forenames of individual partners * Where partners are bodies corporate, the corporate names of all the partners | s 1200 Companies Act 2006
* The initials of the forenames of individual partners * Where 2+ individual partners have the same surname, the addition of “s” at the end of that surname
68
When naming a partnership, the partners do **not** need to consider **regulations around business names** if the partnership comprises the following FIVE things. Which are missing? * The forenames of individual partners * The initials of the forenames of individual partners * Where 2+ individual partners have the same surname, the addition of “s” at the end of that surname
* The surnames of all partners * Where partners are bodies corporate, the corporate names of all the partners
69
What is the purpose of regulations around business names in relation to partnerships? | Part 41 Companies Act 2006
To ensure that those doing business with the partnership can always discover the identity of the partners behind it, whatever name it operates under. | Part 41 Companies Act 2006
70
There are no legal formalities for establishing a partnership *per se*, but what are the regulations around official paperwork (e.g. invoices and letterheads)? | (are there any exceptions?)
The following information needs to be included in official paperwork: * Business name * All partners' names * Address in UK at which each partner can be served with documents Exception: 20+ people, provided official paperwork states that the full names are available at a 'principal place of business'. | Part 41 Companies Act 2006
71
LLPs must comply with the same rules as companies around naming, and the same rules as apply to partnerships around naming members. If stationary or business letters include more than how many members can the LLP avoid having to name all of them?
If the LLP has **more than 20 members** then it is sufficient to keep a list of all members' names in its principal place of business and state in the business letter that the list is available for inspection.
72
What are the potential consequences of a **partnership** failing to comply with the requirement to include business and partners' names and associated addresses on **official paperwork**? | Part 41 of the *Companies Act 2006*
1. Fine. 2. Contracts may be unenforceable.
73
In what scenario will a partnership need to register for income and corporation tax? And how?
If the partnership includes corporate partners, then: * The **nominated partner** will need to submit the partnership tax return. * **Individual (non-corporate) partners** will need to submit their own tax return.
74
The *Partnerships Act 1890* distinguishes between THREE **types of partnership**. What are they?
1. **Fixed term** partnership. 2. **Single adventure** / undertaking partnerships. 3. **At will partnerships** - indefinite period.
75
In what FIVE situations will / can a **fixed term partnership** come to an **end**?
1. Expiration of term / adventure / as per provisions of agreement. 2. Death of a partner. 3. Bankruptcy of a partner. 4. Illegality. 5. Court order.
76
In what FIVE situations can a **partnership at will or single adventure** be **terminated**?
1. At any time by one partner giving immediate notice to the other partners. 2. Death of a partner. 3. Bankruptcy of a partner. 4. Illegality. 5. Court order.
77
According to the *Partnership Act 1890*, what is the **'default' type of partnership** (unless there is an express or implied agreement to contrary)?
Partnership at will (i.e. indefinite). | s 26(1) Partnership Act 1890
78
If the partners in a **partnership at will** want to prevent one partner from giving immediate notice to end the partnership (a precarious situation for the other partners), what is the best way of doing this?
Vary this default position by overriding it in a partnership agreement.
79
# True or False: Under the *Partnership Act 1890* (and *Limited Liability Partnership Regulations 2001* re LLPs), the amount of the capital which the partners contribute to the partnership does not determine the share of the net assets or capital to which they are entitled. | (why? why not?)
True, because all the partners are entitled to **share equally in capital and the profits** of the business and must contribute equally towards the losses, whether from capital or income. BUT this default provision can be varied in the partnership agreement.
80
Why is a partner who contributes 70% of the capital in the partnership likely to want a written partnership agreement?
Because in lieu of such an agreement, the *Partnership Act 1890* stated that by default all partners are entitled to an **equal share in capital and profits**. This undermines the fact they've invested the lion's share.
81
Under the default **partnership** rules, what interest rate is charged on capital contributed and loans made to the firm by partners?
5% per annum on loans. No interest on capital investment. | s 24 Partnership Act 1890
82
How do LLPs execute documents and deeds?
**Documents:** * Signed by *two* members of the LLP **or** * By a member of the LLP in the presence of a witness who attests **Deeds:** * Duly executed by the LLP (as above) **and** * Delivered as a deed (deemed delivered upon execution unless contrary intention
83
What is the difference between "**capital profits**" and "**income profits**"?
* **Capital profits** - a one-off profit e.g. from sale of a business asset. * **Income profits** - any profits made from selling the goods or services through the business.
84
Why is it important to specify which property belongs to a partnership and which belongs to individual partners?
Because all property (and associated rights / interests) either (a) brought into the partnership, (b) acquired for it, or (c) used for the purposes of the partnership business, is **partnership property** and must be used: 1. Exclusively for the purposes of the partnership. 2. In accordance with the partnership agreement. | s 20(1) Partnership Act 1890
85
# Fix the error(s): Partners (in general partnerships and LLPs) must render accounts and full information in matters affecting the partnership to Companies House. | Partnership Act 1890; Limited Liability Partnership Regulations 2001
Partners (in general partnerships and LLPs) must render **true** accounts and full information in matters affecting the partnership to **any partner**. | Partnership Act 1890; Limited Liability Partnership Regulations 2001
86
Partnership books (for general partnerships and LLPs) should be kept at the firm’s place of business (or principal place if more than one). Who is entitled to inspect them? | Partnership Act 1890; Limited Liability Partnership Regulations 2001
Every partner is entitled to access, inspect, and take copies of them. | Partnership Act 1890; Limited Liability Partnership Regulations 2001
87
All terms implied by s 24 *Partnership Act 1890* (or *Limited Liability Partnership Regulations 2001* for LLPs) can be excluded by agreement between the partners. But what do these implied terms broadly cover? | (there are FIVE themes)
1. **Profit and loss** - shared equally (except for LLPs, loss borne by LLP not personally). 2. **Management** - decisions by majority vote (or unanimously if change nature of partnership business). 3. **Salary** - no entitlement to remuneration. 4. **Admitting new partners** - unanimous consent required. 5. **Removal of partner** - unanimous consent (including by expulsed partner). | s 24 Partnership Act 1890
88
Of the THREE types of partnership recognised by the *Partnership Act 1890*, which of them can be **terminated by giving notice** to the other partners?
Single adventure partnerships. Partnerships at will.
89
Why is it particularly important to draft in when and **how a partner may be removed** from a partnership (general or LLP) into a partnership (or LLP) agreement?
Because the default under the *Partnership Act 1890* is that a partner can only be removed upon **unanimous consent** (including from that partner). They are unlikely to agree to this, especially in the event of a dispute. Also removal of a partner is likely in a long term business relationship. In lieu of clear provisions in the partnership agreement, the only other option would be to terminate the partnership as a whole and start again.
90
Can the default provisions imposed by the *Partnership Act 1890* be impliedly disapplied / excluded? Consider both where there is and is not a written partnership agreement in place.
They need to be **expressly** disapplied in any partnership agreement. And for uncertainty and evidential reasons, ideally in writing. However, they can be **impliedly** disapplied by conduct of the partners e.g. if one partner has always been remunerated.
91
# True or False: A **'sleeping partner'** (i.e. one who does not participate in the management of the partnership business) can be automatically expelled from the partnership according to the *Partnership Act 1890*.
False, the *Partnership Act 1890* does not impose provisions requiring partners to actively participate in the business, so cannot be expelled for this reason (which in any event requires unanimous consent). However, a partnership agreement could set out provisions to expel such 'sleeping partners'.
92
According to the default provisions imposed by the *Partnership Act 1890* , what is the effect on the partnership of admitting a new partner?
The admission of a new partner technically **dissolves the partnership**. The new partnership will be a **partnership at will**, unless the existing agreement caters for the admission of new partners who agree to be bound by its terms or the newly constituted partnership enters into a new agreement.
93
What is a **"general dissolution"** of partnership? How does this differ to a **"technical dissolution"** of partnership?
**General dissolution** - a dissolution leading to a winding up of the business and distribution of its assets. **Technical dissolution** - when one partner leaves or another partner joins but the business carries on under a new partnership arrangement (having taken on the assets and liabilities of the old firm).
94
Following **dissolution** of a **partnership**, what remaining authority (if any) do the partners have? What (if anything) are they entitled to?
Each partner still has the **authority to bind** the firm and other entitlements but only to the extent needed **to wind up** the affairs of the partnership and complete unfinished transactions. Every partner is entitled to have the property of the partnership applied to payment of debts and liabilities *before* the balance is applied to their personal assets. And be paid any surplus assets.
95
In the case of **insolvent partnerships**, what does the *Insolvent Partnerships Order 1994* say about from whom creditors should seek repayment?
Creditors must initially seek repayment from **partnership property**. Only if there is insufficient should they go after the personal assets of individual partners.
96
Where a **partner** goes personally **bankrupt**, how (if at all) may the partner's creditors be able to recover any payment through partnership property? Where a **partnership** becomes **insolvent**, how (if at all) may the partnership's creditors be able to recover any payment through the partner's personal property? How do these kind of creditors rank?
Partnership creditors rank equally with those of personal creditors. By contrast, individual creditors can only claim partnership property after all partnership creditors' claims are settled.
97
In lieu of provisions to the contrary in a partnership agreement, the *Partnership Act 1890* states that a partnership will **automatically dissolve** upon one of FIVE events occurring. What are they? | s 32-35 Partnership Act 1890
* **Expiration:** Expiry of fixed term or termination of the purpose i.e. the adventure for which it was set up. * **Notice:** Retirement / dissolution on notice from a partnership at will. * **Death, bankruptcy or charge:** Death, bankruptcy of a partner, or charging order. * **Illegality:** Where unlawful for business to carry on. * **Court order:** Incapacity, misconduct, persistent breach, deadlock or irreconcilable differences, or business carried on at a loss. | s 32-35 Partnership Act 1890
98
# True or False: Where there is no (written) agreement in place, a partner has no right to retire from a general partnership except with the consent of all the partners.
True.
99
# Fix the error(s): There is no right to retire during a fixed term partnership, unless the partners unanimously agree.
There is no right to retire during a fixed term partnership, unless **the partnership agreement contains a break clause** or the partners unanimously agree.
100
What debts (if any) is the estate of the partner who dies liable for?
Only debts arising before the death. | s 9 Partnership Act 1890
101
Who is a "**judgment creditor**" and what do they do?
The person who has a judgment and can enforce it by putting a charge against the debtor's property, land or assets up to the amount of judgment (plus interest and costs).
102
If a judgment creditor obtains a charge against a partner's share of the business, what can the other partners do?
The other partners can dissolve the partnership.
103
# True or False: If a partner uses firm money for their own private purpose, the firm will not be bound unless the transaction was authorised.
True.
104
# True or False: An incoming partner will be liable for anything previously done by the firm (i.e. partnership).
False.
105
# True or False: Although each partner is jointly and severally liable for the partnership, **the partnership must indemnify every partner** for payments made or liabilities incurred in the proper conduct of business or necessarily done in preserving the business or property of the firm.
True.
106
Where a fixed term partnership continues after the fixed term, will it be on *Partnership Act 1890* terms or the partnership agreement terms?
Partnership agreement terms.
107
# True or False: Partners continue to have authority to wind up affairs after dissolution of partnership.
True.
108
Out of (i) capital, (ii) profits, and (iii) personal assets of partners, in what order are these used to discharge the partnership's liabilities?
1. Profits. 2. Capital. 3. Personal assets of partners (in proportion in which they are entitled to share of profits).
109
Of the below, in what order will assets be distributed upon winding up of **partnership**? * Pay to each partner proportionately as to advances made. * Pay to each partner proportionately as to capital investment. * Pay debts to persons who are not partners. * In proportion to which profits were divisible.
1. Pay debts to persons who are not partners. 2. Pay to each partner proportionately as to advances made. 3. Pay to each partner proportionately as to capital investment. 4. In proportion to which profits were divisible. | s 44(b) Partnership Act 1890
110
On what FIVE possible grounds can a partnership be dissolved by **court order**?
1. Permanent incapacity of partner. 2. Unlawful or fraudulent conduct of partner. 3. Deliberate or persistent breach of partnership agreement. 4. Partnership is being carried on at a loss. 5. Dissolution is "just and equitable".
111
What are the main financial aspects that should be addressed in the partnership agreement?
1. Capital contributions. 2. Profit sharing and drawings. 3. Potential salary.
112
The *Partnership Act 1980* (and *Limited Liability Partnership Regulations 2001* for LLPs) imposes a duty of **"utmost fairness and good faith"** between partners. What are the THREE key principles that stem from this?
1. Partners must divulge to one another **true accounts and all relevant information** connected to the business (s 28). 2. Partners are accountable for any **private profits** they make i.e. sharing any profit and benefits received connection with the partnership, business or its property unless consent from partners otherwise (s 29). 3. Partners must **not compete** with the partnership without consent from other partners by carrying on a business of the same nature, and they account for and pay over to the firm all profits made from the competing business (s30).
113
The duty of utmost fairness and good faith imposed on partners requires that they are "accountable for any **private profits** they make". In practice, what does this entail? | Give two examples.
They must share any profit or benefit connected to the partnership, unless they have consent otherwise. For example, if they undertake work for a client of the partnership privately or set up a competing business.
114
While the firm is carrying on its business activities, the **partners**, either individually or collectively, will be entering into contracts and transactions with third parties. What are the TWO bases on which a partner has authority to bind the partnership?
1. **Actual authority** - express or implied e.g. partners take active role in running business and no limitations imposed on power / authority. 2. **Apparent authority** - the partner appears to the third-party outsider to be authorised based on the (i) type of business, (ii) nature of transaction, and (iii) third-party unaware that not authorised.
115
To what extent is a partner an agent of the firm and their other partners?
For the purpose of the business only, or actions carried out in partnership's name.
116
# True or False: Only partners are permitted to contract on behalf of the firm.
False, any person authorised by the firm to transact in the firm's name will be able to bind the firm and its partners.
117
# True or False: If a partner extends the firm's credit to a third party, the firm will be bound by that agreement. | (are there any caveats?)
True, provided the transaction relates to the firm's ordinary course of business (unless specifically authorised by the other partners to extend credit for unrelated reason).
118
# True or False: Even though a partner can extend a firm's credit to a third party, they may still be personally liable for it.
True.
119
For a partnership to be bound by a contract entered into between one of its partners and a third party where the partner did not have authority to do so, what THREE criteria must be met?
Apparent authority: 1. Transaction relates to **type of business** the firm carries on. 2. Transaction is of kind that it would be **usual to expect the partner to have authority** to enter. 3. The third party was (a) **unaware** that partner not authorised to act, and (b) dealt with a person who **they thought was a partner**.
120
In the context of both a general partnership and LLP, when an (unauthorised) partner enters into a contract with an innocent third party (which is binding on the basis of 'apparent authority'), who will be liable to the innocent third party?
The (unauthorised) partner will be **personally liable** to the third party, and will also **indemnify** the other partners for any loss sustained.
121
If a contract which is binding on the partnership only on the basis of 'apparent authority' is breached, what options does the innocent third party have for who to sue?
1. Sue the (unauthorised) partner personally. 2. Sue the partnership (i.e. all partners in the firm at the time the contract entered into). 3. Sue individual partners, provided they were partners at the time the contract arose.
122
# True or False: A partner who retires from a firm will only be liable for debts and obligations that have become payable under existing contracts.
False, they will be liable for all existing contracts even if the debt is not yet payable.
123
If a partner wants to retire from the partnership and be released from their liabilities, what are their TWO options?
1. **Novation agreement** - a tripartite agreement between departing partner, the firm, and each of the firm's creditors to settle any liabilities. 2. **Written release and indemnification** - the remaining partners release the departing partner of liability and indemnify to cover any existing or future liabilities.
124
If a partner wants to retire from the partnership and be released from their liabilities, they have the following TWO options: 1. **Novation agreement** - a tripartite agreement between departing partner, the firm, and each of the firm's creditors to settle any liabilities. 2. **Written release and indemnification** - the remaining partners release the departing partner of liability and indemnify to cover any existing or future liabilities. What are the drawbacks of each?
1. **Novation agreement** - creditors may be reluctant as they'd have to make a "clean break" with the departing partner. 2. **Written release and indemnification** - the remaining partners are not obliged to agree and it also doesn't bind creditors.
125
**Departing partners** (whether by retirement or expulsion) can still be held liable for contracts entered into after their departure unless they do what TWO things?
They must: 1. Notify everyone with whom they had dealings prior to leaving. **AND** 2. Put a notice in the London Gazette announcing their departure.
126
What are the TWO exceptions to the general rule that **departing partners** must notify former clients and the world at large about their departure in order to escape future liability?
1. If the client was **never aware** that the departing partner was, in fact, a partner. 2. If the departing partner departs the partnership by reason of **death** or **bankruptcy**.
127
In what circumstances will someone who falsely holds themselves out as a partner make themselves liable for debts they incur?
For a third party to be able to successfully claim against that person, they must demonstrate that: 1. The person **held themselves out**/allowed someone to represent them as a partner. 2. They (the third party) **relied** on that representation, and 3. As a result of such reliance, **advanced credit** to the firm.
128
# True or False: If a partner had no actual or apparent authority, the firm has no liability but the contracting partner will be liable and will have to indemnify the other partners for any loss.
True.
129
# True or False: If a partner pledges credit of the firm for something not connected with the firm’s ordinary course of business, then the firm is not bound.
True.
130
# True or False: If there was an agreement to restrict the partner’s power to bind the firm, then the partner’s actions (outside of their powers) will not bind the firm.
False, only if the third party also has notice of such agreement.
131
Is the requirement that each partner indemnifies the others (for payments made or liabilities incurred in the proper conduct of business or necessarily done in preserving the business or property of the firm) automatic?
Yes.
132
Where there is an explicit partnership deed in place, how can a partner retire from a partnership at will?
Notice in writing, signed by the partner.
133
# True or False: Any agreement between the partners that a departing partner will be discharged from existing liabilities must be in writing.
False, it can be express or inferred e.g. by course of dealing.
134
A partner has transacted with a third party without actual authority but with apparent authority. What are the consequences of that partner’s actions?
As a result of the apparent authority, the partnership is liable to the third party, but the partner will also be personally liable. The partner is also liable to indemnify the partnership for their liability to the third party.
135
Every **partner** in a firm is **jointly and severally liable** with the other partners for debats and obligations of the partnership while they are / were a partner. Can this liability be varied by provision in a partnership agreement or other agreement?
No, but the partners may agree how to split the proportion of debt, allowing the sued partner to recover payment from the other partners.
136
How can a partner be **expelled** from a partnership by one or more of the partners? Does the *Partnership Act 1890* allow for this?
The *Partnership Act 1890* does not given any partner(s) the power to expel another partner. This is only possible if the partners have expressly agreed to such an expulsion clause in the **partnership agreement**.
137
How can a person cease to be a member of an LLP?
1. Death 2. Dissolution of LLP 3. Per LLP agreement 4. Giving reasonable notice
138
Do members of an LLP owe fiduciary duties to the LLP or other members?
* **Member-to-member:** The members don't have fiduciary duties towards other members. * **Member-to-LLP:** The members have fiduciary duties towards the LLP when acting on the LLP's behalf. * **Board member-to-LLP:** In terms of board members / management, it depends on the facts. * **Designated member-to-LLP:** Company directors' duties apply. ## Footnote Note: Members may owe a duty of care in tort law though.
139
# Define: **Memorandum of association**
A short document stating that the subscribers (original shareholders) wish to form a company and agree to become members. (and if the company has share capital, then **at least one person** is willing to subscribe to the memorandum). | s 8 Companies Act 2006
140
# Define: **Articles of association** | And who drafts them? What are the formalities?
A company's internal rules ('constitution'). The promoters of a company (those planning to incorporate it) can write their own, but the *Companies Act 2006* provides for default 'Model Articles'. **Formalities:** * Contained in single document. * Divided into consecutively number paragraphs.
141
The Model Articles (of association) for **private limited companies by shares** are set out in Sch 1 *Companies (Model Articles) Regulations 2008*. What FIVE key areas do they cover?
1. Directors' powers and responsibilities. 2. Decision-making by directors. 3. Appointment and removal of directors. 4. Shares and distributions. 5. Decision-making by shareholders.
142
Below are the FIVE main areas covered by the Model Articles. 1. Directors' powers and responsibilities. 2. Decision-making by directors. 3. Appointment and removal of directors. 4. Shares and distributions. 5. Decision-making by shareholders. What do the Model Articles say about **directors' powers and responsibilities**?
1. **General Authority:** Directors manage company business subject to the articles and applicable laws, including making decisions by majority vote at board meetings and unanimously by any other means. 2. **Shareholders' Reserve Power:** Shareholders can direct the directors via special resolutions. 3. **Delegation by Directors:** Directors can delegate their powers to committees and individuals.
143
# True or False: A company must register its **articles of association** at Companies House, irrespective of whether the company has adopted the Model Articles in full and without amendment.
False, a company only needs to register its articles at Companies House if it has diverged from the Model Articles.
144
How common is it for a company to adopt entirely bespoke articles of association?
Unusual, at most they might amend the Model Articles.
145
The *Economic Crime and Corporate Transparency Act 2023 (ECCTA)* is designed to improve transparency and ensure information on Companies Houses is accurate and trustworthy. As such, Companies House has greater power to do what FOUR main things?
1. Query and challenge information 2. Remove inaccurate, false or fraudulent information 3. Check company names to ensure they are not misleading 4. Impose financial penalties, annotate company record, or prosecute for failure to respond to requests
146
The *Economic Crime and Corporate Transparency Act 2023 (ECCTA)* is designed to improve transparency and ensure information on Companies House is accurate and trustworthy. As such, there will eventually be compulsory identity checks of what people? | Hint: there are four
* Those setting up a company (promoters) * Owners * Managers / directors * Controlling shareholders
147
The *Economic Crime and Corporate Transparency Act 2023 (ECCTA)* is designed to improve transparency and ensure information on Companies Houses is accurate and trustworthy. As part of this, what do subscribers need to confirm when setting up the company and/or in annual confirmation statement?
That the company is being formed for a **lawful purpose** in the memorandum of association. That the company's intended future activities are **lawful** on its annual confirmation statement (CS01 Form).
148
To set up a **private company limited by shares**, there are SEVEN key bits of information which subscribers must submit to the Registrar of Companies House in addition to the memorandum of association. What are they?
* Form IN01 and a fee * Name, office, and email of company * Statement of capital and initial shareholdings * Articles of association * Company information (intended business activity, confirmation of lawful purpose) * Directors, secretary (if relevant), persons with significant control * Statement of compliance | Small Business, Enterprise and Employment Act 2015
149
What are the minimum **initial shareholdings** of a private limited company?
At least one issued share, with no upper limit (unless articles of association say otherwise).
150
# Fix the error(s): Subscribers must choose a company / LLP name which CANNOT: * Be offensive * Imply an association with government * Use particular sensitive words * Be the same as another company (or similar or misleading) * Be intended to facilitate dishonesty * Consist of computer code | Companies House 2006; ECCTA ## Footnote Hint: There are five.
Subscribers of a company must choose a company name which CANNOT: * Be offensive * Imply an association with government **(without relevant consent)** * Use particular sensitive words **(without relevant consent)** * Be the same as another company (or similar, misleading, **or exploit another company's good will**) * Be intended to facilitate **an offence of** dishonesty * Consist of computer code **or similar** | Companies House 2006; ECCTA
151
What does an **"appropriate address"** and **"appropriate email address"** mean for the purpose of registering a company or LLP with Companies House? If a company is found not to have an "appropriate" office address registered with Companies House, what is the possible consequence? And in what timeframe?
* If a document were delivered there (by hand, post, email), it would be **expected to come to the attention of a person acting on behalf of the company**. * Delivery is capable of being **recorded** (e.g. not a PO Box). Companies House will change the address to a default address and ask the company to provide an appropriate one **within 28 days**. Failure to do so, could mean being struck off the register.
152
How can a company change its **registered address**? When must notice be given to Companies House?
Notice must be given to the Registrar of Companies using **Form AD01**. It must be filed within **14 days** of the change. It takes effect once the notice is registered by the Registrar.
153
# True or False: A company email address registered with Companies House can be used by more than one company.
True.
154
If a company or LLP is found not to have an "appropriate" email address registered with Companies House, what is the possible consequence?
If without **reasonable excuse**, then a fine for the company / LLP and each designated member in default.
155
A company / LLP must keep a **register of its members** (directors, secretary (if applic.), those with significant control). It can choose to keep this at its registered office, or electronically at Companies House. Why might a company / LLP opt for the former instead of the latter?
It will include personal information, such as the directors' residential addresses. If held electronically by Companies House, this will be made publicly available. (ECCTA will soon *require* companies / LLPs to make this available electronically, but will hide certain personal information, so some of this concern will fall away).
156
# Define: Person(s) with "significant control" | (for the purpose of Companies Act 2006)
* >25% of shares * >25% voting rights * Right to remove of appoint a majority of directors OR * Significant control or influence
157
When incorporating a company, the proposers need to provide a **statement of proposed officers**. What information about these proposed officers (e.g. initial directors) needs to be provided?
* Full name and former names of each director * MM/YYYY of birth * Country and state of residence * Nationality * Occupation * Service and residential addresses (although only service address is public) (If company opting for company secretary (not required for a private company), they must also provide their information)
158
What should a **statement of capital** include?
1. Total number of shares taken by subscribers 2. Classes of shares and rights attached to them (if Model Articles, they will all be 'ordinary shares') 3. Shares' aggregate nominal (minimum) value 4. And premium paid for shares (if any amount unpaid, then unpaid amount also stated).
159
When can a company / LLP be said to be officially incorporated?
When issued a **certificate of incorporation** (proof of registration with Companies House), which includes name, reg. no. and date of incorporation.
160
When does the **accounting year** (for the purpose of filing accounts with Companies House) run from once a company is incorporated?
Annually, from the last day of the month in which incorporated. E.g. if incorporated 11 June, the accounting reference date will be 30 June. The first set of account have to be made up to that date a year later.
161
What is a **shelf company**? And why might someone choose this route?
Shelf company: A company which has already been incorporated but is yet to trade. Usually acquired through law or accountancy firms. Pros: * Avoids delays associated with incorporation * A particular incorporation or accounting reference date can be secured. * Can enter into contracts before it has been fully customised, avoid personal liability issues for promoters
162
What would the promoters expect to receive in a **shelf company package**? | There are SIX
1. Certificate of incorporation 2. Statutory company books containing the registers 3. Memorandum and articles of association 4. Stock transfer form to transfer from subscribers to new shareholders 5. Letters of resignation from the first director(s) (and company secretary if applicable) 6. Certificate confirming the company has not traded.
163
At the **first board meeting** following purchase of a **shelf company**, what THREE steps **must** occur?
1. **New shareholders:** Executed stock transfer forms will be approved by the *original director(s)* and new share certificate(s) issued to the new shareholders. 2. **Members register:** Updated with new shareholder(s). 3. **Companies House:** Supply updated information for persons with significant control and file relevant forms (PSC01 & PSC07)
164
At the **first board meeting** following purchase of a **shelf company** what steps *may* be taken by way of: * Board resolution? * Special resolution?
Possible board resolutions: 1. Appoint further director(s) and/or company secretary. 2. Change appropriate registered office and/or email. 3. Change the accounting reference date. 4. Allot and issue further shares. Possible special resolutions: 1. Change company name.
165
How long does a company have to inform Companies House after a board resolution is passed to **appoint further director(s) and/or company secretary**? | (and in what form?)
Within 14 days, using Forms AP01 (directors) and AP03 (company secretary).
166
What are the formalities to execute documents on behalf of a company? | s 44 Companies Act 2006
Either, * By affixing the company seal. * By two authorised signatories. * By a director if attested by a witnesses. * By every director and the company secretary.
167
In what form should a company inform Companies House after a board resolution is passed to **change the accounting reference date**?
Form AA01.
168
How can a company **change the company name**? When should Companies House be informed? How?
Three ways: * By any means allowed in the articles of association. * By passing a special resolution of the members. * By passing a special resolution based on a specified event (e.g. acquisition / merger). Then, file an **NM01 Form** at Companies House, paying the requisite fee. This should be done within **14 days** if done by resolution, and **15 days** for other methods.
169
How should a company inform Companies House after a board resolution is passed to **issue new shares**? | (and by when?)
File a Form SH01 within one month.
170
# True or False: Directors of private companies with Model Articles can automatically **allot new shares** to shareholders (once board resolution to do so is passed).
True, because the only class of shares are 'ordinary shares'.
171
What is the function of the following Companies House forms? * PSC01 * PSC04 * PSC07
* **PSC01:** Give notice of persons with significant control. * **PSC04:** Give notice of change of details for persons of significant control. * **PSC07:** Give notice of ceasing to be a person with significant control.
172
As a company's resolutions form part of its constitution (in addition to its articles), **certain resolutions must be filed at Companies House**. What are they? | There are four types
1. All special resolutions 2. Unanimous agreement that would have required a special resolution had the agreement not be unanimous 3. Shareholder agreements that bind a class of shareholders 4. Resolutions of all the members of a class of shareholders
173
# True or False: Failure to file statutory information promptly with Companies House can result in a **summary conviction**, the penalty for which is a **fine**.
True.
174
# True or False: Shareholders have the **right to request** copies of the company’s constitutional documents. This includes the company’s articles, its certificate of incorporation and the latest statement of capital.
True.
175
What type of form needs to be filed at Companies House to **incorporate an LLP**? What information does it contain?
An **LL IN01 Form**, which will include: * Proposed name of LLP * Appropriate address and email * Members' designation and details (at least two) * Details of people with significant control and details * Election to keep information on public register * Consent to act * Authentication
176
An LLP as **"unlimited capacity"** - what does this mean?
A third party dealing with an LLP does not need to be concerned at to the power of the LLP to enter into the transaction.
177
In lieu of a provision in an LLP agreement, what is the default position on if and how new members can be appointed to an LLP?
With the consent of all members (i.e. unanimity).
178
Why is there no requirement for the constitutional documents of an LLP to be filed at Companies House?
Because an LLP is not required to have an LLP agreement between members. And where there is none, the LLP we be governed by the *Limited Liability Partnership Regulations 2001*.
179
How can the name of an LLP be changed?
Unanimous consent of all members OR in accordance with membership/LLP agreement
180
# True or False: LLPs must have their registered office details on their stationary.
True.
181
In respect to a company / LLP, what is the difference between the following? * Director * Officer * Member
**Director:** A leader selected by and accountable to shareholders. They appoint officers, while they manage the long-term vision and strategic investments. Directors make up 'the board'. **Officer:** They are executive leaders, overseeing the daily operations and function as managers for departments and department leaders (e.g. CEO, COO, CFO, etc.) **Member:** Shareholders (who may also be directors / officers in private limited companies).
182
What is the role of a **designated member** in an LLP?
The 2+ members with administrative functions in the LLP who have statutory administrative duties, such as: * Filing annual accounts * Appointing auditors * Filing other required documents with Companies House They are legally accountable for failing to carry out their duties, a bit like a company secretary. ## Footnote If no member is specified as a designated member, then all members will be regarded as designated members.
183
# True or False: Individuals (as opposed to companies) with significant control in an LLP should be named in the Form LL IN01.
False, individuals should be named in a **separate form**. Companies can be named in the LL IN01 Form though.
184
# True or False: When a company / LLP are incorporated, notice of incorporation is published in the London Gazette.
False, notice is only published in the London Gazette for **LLPs**, *not* companies.
185
Under the *Company, Limited Liability Partnership and Business (Names and Trading Disclosures) Regulations 2015*, in what THREE places does a company need to publish its name and address?
1. Displayed at its registered office and other locations where it carries on business. 2. Appeared on business letters, websites, publications, order forms, invoices, cheques, receipts and business correspondence. 3. Where correspondence includes the name of one director, it should disclose the name of all the others.
186
# Fix the error(s): If an LLP does not start its business within 6 months from incorporation or suspends its business for a year it will be wound up by the court.
If an LLP does not start its business within **a year** from incorporation or suspends its business for a year it **may** be wound up by the court.
187
If an LLP agreement either doesn't exist or is missing key provisions, how will those gaps be filled?
By **default provisions** imposed by the *Limited Liability Partnership Regulations 2001* (similar to those imposed by the *Partnership Act 1890*).
188
In what FOUR scenarios will a member of an LLP **cease to be a member**?
1. Death 2. Agreement with other LLP members 3. Giving notice to other LLP members 4. Dissolution if member is body corporate
189
# True or False: An LLP must file its LLP agreement with Companies House.
False, unlike a company's articles and memorandum, an LLP agreement is **private** so does not need to be filed at Companies House.
190
The default provisions imposed by the *Limited Liability Partnership Regulations 2001* on LLP agreements are similar to those imposed by *Partnership Act 1890* on general partnerships. But what are the TWO key differences?
As the LLP is a separate legal entity, * While capital and profits are shared equally, losses are borne by the LLP. * Adding / removing partners does not involve a technical dissolution.
191
How long does an LLP have to inform Companies House after the partners agree (unanimously) to: * Appoint a new partner * Remove a partner | (and in what form?)
In both cases, within 14 days of the decision. For appointment - Form LL AP01 For removal - Form LL TM01
192
Once an investor (i.e. shareholder) subscribes for shares in a company, s 33 of the *Companies Act 2006* applies. What is the effect of s 33?
s 33 of the *Companies Act 2006* creates a **statutory contract** between the following based on the company's **articles of association**: * The shareholder + company * The shareholder + other shareholders The effect is that the shareholder must observe the company's articles and has the right to enforce compliance with its terms.
193
# True or False: In addition to the statutory contract imposed by s 33 of the *Companies Act 2006*, shareholder must also enter into a **private shareholders' agreement** with one another covering: * Arrangements for how a decision-making deadlock is to be resolved. * Agreement not to compete with the business. * Agreement for how future financing of the company will take place.
False, it is **common** for the shareholders to enter into a private shareholders' agreement, but this is *not* a requirement.
194
In relation to shareholders, what is the difference between: * The statutory contract? * The shareholders' agreement?
**Statutory contract** - arises automatically when an investor subscribes for shares in a company (s 33 of the *Companies Act 2006*) and allows each shareholder and the company to sue and be sued for breach of the company's articles of association. **Shareholders' agreement** - an optional private agreement which sits alongside the statutory contract, which is usually just between the shareholders not the company itself. As a private contract is does not have to be filed at Companies House so remains confidential.
195
Why is the company itself not normally a party to a **shareholders' agreement**?
To avoid the company's powers potentially being fettered. This is also why directors should not agree to terms in the shareholders' agreement that would dictate how they vote.
196
When does the recipient of a share transfer officially become the legal owner of the shares?
The share certificate is *prima facie* evidence of the shareholders' shares, but they are not officially a shareholder until their name is on the **members' register**.
197
Upon purchase of shares, how long does the company have to issue a share certificate?
The company must issue the share certificate **within 2 months** of EITHER: * Allotment of new shares. * Lodging of the stock transfer form if shares re-allocated.
198
The **register of members** (whether filed with the Registrar of Companies or maintained by the company itself) should contain FIVE bits of information about each shareholder. What are they? | Note: Al public companies must maintain the register themselves
* Name and address * Date first registered * Date they ceased to be a member * Number and class of shares held by each shareholder * Amount paid / agreed to be paid for them | (if only one member, the register must state so)
199
In addition to the register of members, companies **limited by shares or guarantee** must also maintain a **register of persons with significant control (PSC)**. What is the purpose of the register of PSCs and when should it be completed?
The purpose is to improve transparency and trust by identifying who owns / controls the business. Both the company *and* Companies House maintains this record - the company must update *its own* record within 14 days, and then notify Companies House within a *further* 14 days (i.e. 28 days total since triggering event). They should also verify the identity of PSCs. It is publicly available on Companies House.
200
If a company fails to update Companies House about a change in **persons with significant control** (and/or verify their identity), what is the consequence?
Failure to comply may constitute an offence by BOTH: * The company * Every officer in default
201
What are the FOUR **triggering events** for when a company must notify Companies House of changes to **persons with significant control**?
1. **New PSCs:** When someone meets one or more of the conditions to become a PSC (>25% shares; >25% voting rights; right to appoint or remove a majority of board of directors; exercise influence over company). 2. **Retiring PSCs:** Shareholding drops to 25% or less. 3. **Majority Shareholding:** PSC acquires 50%-75% of shareholdings. 4. **Dominant Shareholding:** PSC acquires more than 75% of shareholdings.
202
Shareholders are entitled to receive notice of general company meetings. What is the consequence of **insufficient** or **inadequate** notice under the *Companies Act 2006*?
Any business undertaken at the meeting will be **invalid**.
203
How does the way shareholder voting differ in the following scenarios? * Show of hands * Poll
* **Show of hands:** 1 shareholder = 1 vote. * **Poll:** 1 vote for every share owned.
204
As a **poll vote** instead of a show of hands vote is weighted based on the **number of shares** a voting shareholder has, often major shareholders will demand a poll vote. When and how can a shareholder demand a **poll vote**? Can the right to demand this be excluded in any circumstances?
A poll vote can be demanded by people listed in an MA 44 form, including shareholders with **at least 10% *combined*** of the company's voting shares. The right ***cannot* be excluded** in the articles of association except in very limited circumstances i.e. electing a chairperson at the meeting or adjourning the meeting.
205
Shareholders with a certain % of voting shares have a right to require **circulation of a written resolution** within a **written statement** of 1,000 words or less detailing the subject matter of the resolution. What % of total voting shares must they have to do this?
5% of voting shares.
206
Any **shareholders** can request to **inspect without charge** SIX types of document pertaining to the company. What are they?
* Directors' service contracts and indemnities. * All statutory registers (members, PSCs etc.). * Memorandum and articles of association. * Current statement of capital. * Contracts regarding company's purchase of own shares. * Minutes of all general meetings (kept at registered address or alternative address) and written resolutions.
207
The **general public** can request to **inspect for a prescribed fee** what document pertaining to the company?
* All statutory registers (members, PSCs etc.).
208
In situations where both the company and its shareholders have a cause of action against the directors for loss stemming from the same facts, who is the proper claimant to bring the proceedings?
The company (not the shareholders), to ensure against double recovery.
209
What is the **internal management principle** in company law?
Courts will not interfere with the internal management of a company unless the company instigates proceedings (provided the internal management is acting within its powers).
210
What is the **irregularity principle** in company law?
Shareholders are barred from commencing proceedings about an irregularity if it can be remedied by ratification by a majority of members (over 50%).
211
What FIVE mechanisms exist to protect **minority shareholders**? Briefly describe each.
1. **s 33 Companies Act 2006** - relying on the statutory contract of membership. 2. **Shareholders' agreements** - if one exists, the court may compel all parties to vote on the resolutions in question in a way which is consistent with the agreement. 3. **Derivative claims** (unusual) - where the proper claim would be the company but it is not acting properly e.g. if the wrongdoers are the directors. 4. **Claim for unfair prejudice** (most common) 5. **Just and equitable winding up** - agreed by the court.
212
Can a member of an LLP bring a claim for **unfair prejudice**?
Yes, same as a shareholder in a company.
213
What are the TWO possible grounds for a shareholder to bring a claim against a company for **unfair prejudice**? Give examples.
1. The company's affairs are or have been conducted in a manner that is unfairly prejudicial to the shareholders' interests *generally* or some of them. 2. Any actual or proposed action / omission that is or would be prejudicial. The conduct must be unfair and prejudicial e.g. breach of directors' duties, mismanagement of the company, excessive director remuneration over payment of dividends.
214
If a shareholder is successful in a claim against a company for **unfair prejudice**, what are the available remedies? Which is the most likely?
1. An order for the shareholder's shares to be purchased by the other shareholders or the company based on an up-to-date independent market valuation (most likely). 2. Regulate future conduct of company's affairs. 3. Authorise civil proceedings on behalf of company. 4. Prohibit or mandate that the company do something. 5. Stop the company changing its articles without court permission. (2-5 are descretionary powers)
215
In the context of company law, what is a **'derivative claim'**? Who can bring one? What potential grounds?
When the shareholders (including minority shareholders) bring an action to enforce the company's rights on the company's behalf (hence, derivative). The action can be brought unless the conduct has previously been authorised or subsequently ratified by the company. Scenarios: 1. A director behaved **dishonestly**. 2. A director prevented shareholders from bringing proceedings against them by **abusing their majority voting rights**. Grounds: 1. Negligence 2. Default 3. Breach of duty 4. Breach of trust
216
The applicant shareholder has to obtain permission from the court to continue with a **derivative claim**, for which there is a **two-stage test**. What are the two stages?
1. **Paper submission** to the court for court to dismiss claims that do not have a *prima facie* case. 2. **Substantive hearing** to decide whether the derivative claim should continue.
217
At the **substantive hearing** stage when the court is deciding whether a **derivative claim** should continue, in what circumstances will the court **automatically refuse permission**?
EITHER: * A director acting in accordance with their duty to promote the success of the company would not seek to continue the claim. * The act was pre-authorised. * The act has since been ratified by the company.
218
Assuming the court has not automatically refused a petition from a shareholder to bring a **derivative claim**, it will exercise its discretion to grant permission based on SIX factors. What are they?
* Is shareholder acting in good faith? * Whether the shareholder could bring a personal claim rather than on behalf of company, and * The views of those shareholders who have no personal direct or indirect interest in the matter. * The importance a director acting to promote the success of the company would attach to continuing the action * Whether the act or omission could be and was likely to be pre-authorised or subsequently ratified by the company * Whether the company has decided not to pursue the claim
219
If a **derivative claim** is successful, who will be awarded the remedy?
The company, as the shareholder brings the action on behalf of the company.
220
What are common scenarios in which a shareholder might petition the court to wind up a company on grounds of it being just and equitable to do so?
* Management deadlock * Inability to meet specified company objectives * Justified loss of confidence in company management e.g. serious mismanagement * Member excluded from management despite having genuine expectation of being entitled to participate
221
If the Companies Act 2006 specifies that an ordinary resolution is required for something, can the articles of association be drafted to require a higher majority?
No, if the Companies Act 2006 prescribes an ordinary resolution for a decision, it must remain an ordinary resolution.
222
# True or False: Where a shareholder has the option of bringing a claim for **unfair prejudice** and a petition to **wind up** the company, they should generally pursue the former.
True, as it is a more reasonable remedy and courts rarely order a company be wound up.
223
What % of shares in a company must a shareholder own in order to call a general meeting?
5% of the shares.
224
What % of shares in a company must a shareholder own to **block** a **special resolution**?
> 25% of the voting shares.
225
What are the minimum requirements for someone to be a **director** of a company?
16 years old + Not disqualified from being a director
226
Below are the FIVE main areas covered by the Model Articles. 1. Directors' powers and responsibilities. 2. Decision-making by directors. 3. Appointment and removal of directors. 4. Shares and distributions. 5. Decision-making by shareholders. What do the **Model Articles** say about a director's remuneration and expenses in relation to their appointment and removal?
* **Remuneration:** The board of directors have authority to decide remuneration. If a director's service contract gives them security of tenure for more than 2 years, then shareholder approval is required (by way of ordinary resolution). * **Expenses:** The company may reimburse directors for reasonable expenses incurred performing in their roles.
227
How long after a director's service contract expires does it need to be kept for?
At least one year after it has expired.
228
# True or False: Once the company is registered, those named on the statement of proposed officers as directors are automatically deemed to have been appointed to that office.
True.
229
When is **deemed delivery** of company documents and information? Consider: * Post * Email and other electronic means * Website
* Post - **48 hours** after posting, as long as it can be shown it was addressed, stamped, and posted correctly. * Email and other electronic means - **48 hours** after sending, as long as correctly addressed. * Website - the *later of* when **first published** or when the recipient was **notified** of its availability. | The 48 hours runs on business days only.
230
Below are the FIVE main areas covered by the Model Articles. 1. Directors' powers and responsibilities. 2. Decision-making by directors. 3. Appointment and removal of directors. 4. Shares and distributions. 5. Decision-making by shareholders. What is the **appointment process** and **removal process** for directors?
**Appointment:** 1. A simple majority board decision OR 2. An ordinary resolution (i.e. simple majority) of the shareholders. **Removal:** 1. Resignation. 2. Removal via ordinary resolution. 3. Disqualification by law, incapacity (>3 months), death, bankruptcy.
231
Why can a director not be removed from their post by **written resolution** given they can be appointed in this way?
Because the director has a **right to respond**, which they are not afforded with a written resolution.
232
If a shareholder wants to **remove a director** from their post, what is the procedure for doing so?
1. Give special notice of proposed ordinary resolution to the company **at least 28 days before** the general meeting. 2. Send a copy of the special notice to the director **immediately**. 3. Give notice to all shareholders if practical, and if not put advertisement in newspaper **at least 14 days before** the meeting or other manner allowed by articles. 4. Director has a right to give representations at the general meeting, either orally or written, whether or not they are a shareholder.
233
Just because a shareholder has requested to put a proposed removal (of director) resolution on the agenda for a general meeting, does not mean it will go ahead. This is because the board of directors can decline to add it to the agenda. However, in what circumstances can one or more shareholder insist on the meeting being called?
If one or more of the shareholders have **5% of the fully paid-up share capital** then they can insist on the general meeting (known as '**requisitioning**').
234
In the context of company law, what is a **'s303 notice'**? What should happen after it is given? What happens if it doesn't?
When a shareholder with more than 5% of the share capital insists on a general meeting being called (e.g. to propose removal of a director). The effect of a s303 notice is that the board must call a general meeting **within 21 days** (by way of board resolution) and the meeting itself must be held **within 28 days** of that resolution. If the board fail to do this, then the shareholder can call the general meeting *themselves* by giving **14 clear days' notice** as to the date, time, place of the meeting to shareholders (i.e. go over the board's head). Although they waive the right to do this after 3 months of their s303 notice.
235
What is the threshold for passing an **ordinary resolution**?
A simple majority of the votes cast.
236
In the context of a company's articles of association, what is a ***Bushell v Faith* clause**?
A clause giving company shareholder-directors **weighted votes** should their removal as a director be voted on at a general meeting (this assumes that they are also a shareholder and so can vote).
237
How long does a company have to notify the Registrar of Companies of removal appointment of a director? And in what forms?
**Within 14 days** in a TM01 form (for removal) or AP01 form (for appointment).
238
A court has the discretionary power to disqualify a person from acting as a director and promoting, forming or taking part in the management of a company without permission from the court. What is the range of potential disqualification?
2 - 15 years.
239
What are the potential grounds for **disqualification** of a director?
1. Convicted of indictable offence involving mismanagement of a company (including similar foreign offence). 2. Persistent breaches of companies legislation (e.g. filing requirements at Companies House). 3. Fraud or wrongful trading. 4. Conduct making them unfit. 5. Instructing a director who becomes disqualified as a result of those instructions.
240
One of the grounds for disqualifying a company director is **'unfitness'**. What are the TWO criteria for this?
1. The director is / was a director of a company which became **insolvent** AND 2. The director's conduct makes them unfit to be involved in the management of a company
241
A disqualified director can apply to the court to act as a director during their disqualification period, but if permission is granted, what conditions will apply? | Hint: there are two
1. Someone on the board who is professionally qualified (e.g. accountant) must keep an eye on them AND 2. The director must accept personal liability for the debts of the company
242
# True or False: If a disqualified director (or partner in an LLP or LP) is appointed while disqualified, their appointment will be voidable until they can obtain permission from the court.
False, their appointment will be **void** from the outset as it is a criminal offence to contravene a disqualification order.
243
What does a **voluntary disqualification** undertaking from a director involve? Why might they choose to do this?
Instead of initiating disqualification proceedings in court, the director gives the undertaking to the SoS for Business and Trade. The benefit is they might get a shorter disqualification period and avoid court costs.
244
In the below types of company, who has the power to **remove a director**? 1. Private companies 2. Public companies
**Private companies:** Only shareholders can remove directors. **Public companies:** Both the board of directors and shareholders can remove directors.
245
Where the board has been uncooperative with arranging the general meeting following a special notice of a removal resolution by a shareholder, can the shareholders charge the company reasonable expenses associated with arranging and attending the meeting?
Yes, they can claim from the company who in turn will recover from the directors.
246
Your client, who is a director of a company, is seeking your advice. The company is unable to pay its creditors’ invoices and the board is being heavily criticised for loss-making initiatives and its handling of company finances. Shareholders have voted to remove three other directors and are proposing actions against the rest of the board, including your client. What key information would you flag with your client about any proposed court order under the Company Directors Disqualification Act 1986 that they are unfit to be involved in company management?
They would need to be the director of a company which becomes insolvent while or after they hold the office of director. If found to be unfit to be involved in company management, the court **must** make an order (mandatory, unlike other discretionary action the court can take under the Company Directors Disqualification Act 1986).
247
What does the term **"director"** include? What is a **"shadow director"**?
**Director:** An person responsible for supervising the management of the company. It includes executive directors appointed by the company, non-executive directors appointed by the company, and *de facto* directors who have not been formally appointed but have assumed the status and functions of a company director. **Shadow director:** A person who the formally appointed directors of a company are accustomed to acting on their instructions. They are treated in the same way as a formally appointed director and so have various personal liabilities etc.
248
Do company **directors** have to be natural persons?
No, but all companies must have *at least one* natural person director.
249
What are the minimum conditions for a person to be appointed a **director**?
* Over 16 years old * Not be an undischarged bankrupt * Not be subject to debt relief restrictions * Not be subject to a debt relief order
250
# True or False: Only the company itself can enforce directors' duties.
True, although shareholders may have derivative claim meaning they can bring a claim *on behalf of* the company.
251
A director of a company has SEVEN general **statutory duties**. What are they? | s170 - 177 Companies Act 2006
1. To act within the company's powers. 2. To promote the success of the company. 3. To exercise independent judgment. 4. To exercise reasonable care, skill, and diligence. 5. To avoid conflicts of interest. 6. To not accept benefits from third parties. 7. To declare interest in a proposed / existing transaction or arrangement within the company.
252
A director of a company has a duty to act within the company's powers. What does this entail?
The director must act in accordance with the company's constitution (i.e. articles), resolutions, and agreements. And only exercise powers for the purposes for which they were conferred i.e. act for **"a proper purpose"**.
253
A director of a company has a duty to **promote the success of the company**. What factors must they have regard to when deciding whether an action is likely to benefit the company's members as a whole?
Non-exhaustive list: * Likely long-term consequences. * Interests of employees. * Business relationships with suppliers, customs and others. * Impact on community and the environment. * Company reputation. * Acting fairly between members of the company.
254
# True or False: In promoting the success of the company, a director must consider the following factors in order of importance: * Likely long-term consequences. * Interests of employees. * Business relationships with suppliers, customs and others. * Impact on community and the environment. * Company reputation. * Acting fairly between members of the company.
False, while they must consider these factors, there is **no hierarchy**.
255
Why is it important for directors to ensure that they explain the rationale behind their decisions in board meetings and they are minuted properly?
Because if they face any allegations of breaches of their duties, meeting minutes will serve as evidence.
256
What are the two decisions that can be made in a **board meeting** even if it does not have a quorum (usually of two directors)?
1. Appoint further directors. 2. Call a general meeting of members.
257
# True or False: A director's duty to promote the "success" of a company means increasing its value in the long-term.
False, while this will usually be the case, a company's constitution may have different / additional objectives.
258
A director of a company has a duty to exercise **independent judgment**. To what extent then can they rely on advice given to them? Consider also committees that report to them.
As long as they use their own judgement on whether to rely on such advice. Similarly, they can delegate tasks to other people (e.g. a solicitor) or committees as long as they are not unduly influenced by them.
259
A director of a company has a duty to exercise **reasonable care, skill and diligence**. What is the test for this?
A **reasonably diligent person** with: * The general knowledge, skill and experience that may be expected of a person carrying out the same functions (**objective test**). * The general knowledge, skill and experience that the director actually has (**subjective test**). (i.e where a director has a particular skill or experience, the standard expected of them will be higher)
260
A director of a company has a duty to avoid (direct and indirect) **conflicts of interest**. In assessing whether there is or may be a conflict of interest, is it relevant that the company might not *actually* be able to take advantage of the property, information, or opportunity in question?
No.
261
A director of a company has a duty to avoid (direct and indirect) **conflicts of interest**. In assessing whether there is or may be a conflict of interest, is it relevant that the director is *unaware* that their activities have breached the duty?
No.
262
# True or False: Having directorships in competing companies is a *prima facie* conflict of interest except if authorised by the directors of each company.
True.
263
In the event a director of a private limited company is personally involved in a transaction with the company (e.g. they own the supplier company), how can the transaction go ahead without breaching the director's duty to avoid **conflicts of interest**?
The director should declare their interest, and then the board can authorise the director's involvement in a transaction as long as: * The quorum is met for making the decision. * The agreement to authorise the transaction is made *without* counting the interested director.
264
A director's duty not to accept **benefits from third parties** is not absolute. How so?
If the acceptance of a benefit (e.g. reasonable and proportionate hospitality) cannot reasonably be regarded as likely to give rise to a conflict of interest.
265
# True or False: If a benefit from a third party could be deemed to be a personal benefit or a secret profit, the rest of the board can authorise receipt of the benefit to avoid the benefiting director breaching their duty not to accept benefits from third parties.
False, the board does not have the power to authorise receipt of a benefit by a director from a third party (although the shareholders can in principle).
266
A director of a company has a duty to declare a direct or indirect **interest in a proposed or existing transaction** or arrangement with the company. Does this extend to if only a person *connnected* with the director is going to be involved in the transaction?
Yes, the director must disclose this fact i.e. they don't need to be a party to the transaction themselves.
267
How does a director's duty to declare a direct or indirect **interest in a proposed or existing transaction** or arrangement with the company apply where there is only one director?
They do not need to declare anything.
268
A director of a company has a duty to declare a direct or indirect **interest in a proposed or existing transaction** or arrangement with the company. How long do they have to do this? And what do they need to disclose exactly?
The director must disclose the **nature and extent** of the interests **as soon as reasonably practicable** when new interests arise or existing interests change.
269
A director of a company has a duty to declare a direct or indirect **interest in a proposed or existing transaction** or arrangement with the company. What are the FOUR exceptions to this?
1. It is not reasonably likely that a conflict will arise. 2. The other directors are already aware or ought reasonably to be aware. 3. It concerns the director's service contracts to the extent it has already been considered by a meeting / committee of the directors. 4. The director is not aware of the interests, transaction, or arrangement unless they ought reasonably to be aware of it.
270
If a director of a company fails to declare a direct or indirect **interest in a proposed or existing transaction** or arrangement with the company, what is the potential consequence?
It could render the contract voidable if the company insisted on this, and they'd be made to account for the profits they made out of the transaction.
271
A director of a company has a duty to declare a direct or indirect interest in a proposed or existing transaction or arrangement with the company. Does a *shareholder* have the same duty?
No.
272
# True or False: It is a criminal offence for a director to fail to declare a direct or indirect interest in a proposed or existing transaction or arrangement with the company.
False, it is a criminal offence only if they don't declare an interest in respect to an **existing** transaction or arrangement only.
273
A director of a company has a duty to declare a direct or indirect interest in a proposed or existing transaction or arrangement with the company. What are the THREE methods of making such a declaration?
Either: * At a meeting of the directors * Written notice * General notice
274
What are the two possible **remedies** where a director has breached their **directors' duties**? Briefly explain them.
1. **Ratification** - as long as the breach didn't involve unlawful conduct, shareholders can condone the breach by passing an ordinary resolution. 2. **Relief by court** - the director may be relieved of liability for breach of duty or negligence where they acted honestly *and* reasonably *and* having regarded to the circumstances, they ought fairly be excused. 3. **Company action:** The company (directly or via a derivative claim) can sue the director. 4. **Damages** 5. **Restoration of property** 6. **Account of profits**
275
276
Can a company **director** be **exempted from liability** for negligence, default, breach of duty, or breach of trust? Can they be similarly protected from having to indemnify the company from the same?
No, any attempt to exempt directors from liability is **void**. The same applies to restrictions on any indemnities directors owe to the company except for permitted protections like insurance.
277
Which TWO types of transactions require **shareholder approval** by way of **ordinary resolution**? What are the two exceptions?
1. Substantial property transactions. 2. Loans to directors. *Exceptions:* * Value does not exceed **£10,000** OR * Company is a money **lending company** and the transaction is entered into in the ordinary course of business OR * Company is **not UK-registered** OR * Company is a **wholly-owned subsidiary** of another company
278
In the context of transactions requiring shareholder approval, what constitutes a **"substantial property transaction (SPT)"**?
Either: * A **director** of the company (or its holding company) or person connected with them **acquires** (or is to acquire) a substantial non-cash asset from the company directly or indirectly. * A **company acquires** (or is to acquire) a substantial non-cash asset from a director of the company (or its holding company) or a person connected with them. **Substantial non-cash asset** = Any property or interest in property whose value exceeds £100k **or** 10% of company's *net assets* and is more than £5k.
279
**Substantial property transactions (SPTs)** require shareholder approval. When and how should such approval be obtained?
Either before, or after provided the transaction was *conditional* on shareholder approval. The ordinary resolution will only be valid if a memorandum setting out details of the relevant transaction is made available in advance (for a written resolution) or at the registered office for inspection within 15 days of the general meeting.
280
**Substantial property transactions (SPTs)** require shareholder approval. What is the consequence if this is not obtained? In what THREE circumstances will the company not be able to avoid this consequence?
The contract is **voidable**. UNLESS either: 1. Restitution of the money / assets or transaction no longer possible. 2. Company already indemnified by a person for any loss / damage. 3. Rights were acquired in good faith for value without notice of the contravention by an innocent person, who would be affected if the transaction / arrangement were now void.
281
**Substantial property transactions (SPTs)** and **loans, guarantees and securities** (to directors / directors of holding company / connected person) require **shareholder approval** subject to TWO exceptions. What are they?
* Value does not exceed **£10,000** OR * Company is a money **lending company** and the transaction is entered into in the ordinary course of business OR * Company is **not UK-registered** OR * Company is a **wholly-owned subsidiary** of another company
282
**Loans, guarantees or securities** in connection with loans from a company to its directors or to a director of its holding company or persons connected with any such directors must be approved by what kind of resolution of the company’s shareholders?
An **ordinary** resolution.
283
**Substantial property transactions (SPTs)** and **loans, guarantees or securities** in connection with loans from a company to its directors or to a director of its holding company or persons connected with any such directors must be approved by an **ordinary resolution** of the **shareholders**. What documents / information needs to be provided to shareholders in advance of such a resolution? And *when* should this be provided?
A **memorandum** setting out (i) the nature of the transaction, (ii) the amount and purpose, and (iii) the extent of the company's liability. WHEN: * If *written resolution method*, then **before or at time** that the written ordinary resolution sent out. * If *general meeting method*, then make available for inspection at registered office **at least 15 days** prior to the meeting.
284
**Loans, guarantees or securities** in connection with loans from a company to its directors or to a director of its holding company or persons connected with any such directors must be approved by an **ordinary resolution** of the company’s shareholders. What is the potential consequence if such approval is not obtained? Are there any ways to avoid this consequence?
The loan would be **voidable**, and the director may be liable to account for any gain and to **indemnify** the company's loss. Shareholders may also argue they are in breach of their duties. UNLESS either: 1. Restitution of the money / assets or transaction no longer possible. 2. Company already indemnified by a person for any loss / damage. 3. Rights were acquired in good faith for value without notice of the contravention by an innocent person, who would be affected if the transaction / arrangement were now void.
285
# True or False: A company operating under the Model Articles does *not* require shareholders consent for company borrowing, meaning the directors have authority to decide.
True, as distinct from loans from the company to directors or their associates.
286
**Loans, guarantees or securities** in connection with loans from a company to its directors or to a director of its holding company or persons connected with any such directors must be approved by an ordinary resolution of the company’s shareholders. However, some **types of loan** do *not* require shareholder approval and can be approved by the **board of directors** instead. What FIVE types of loan are these?
1. Up to **£50,000** for a **director’s expenditure** for the company’s business in order to properly perform their duties. 2. To fund a director’s **defence** against proceedings for alleged breach of duty, negligence, default or breach of trust or against investigations by regulatory authorities. 3. **Minor and business transactions** up to a total of £10,000. 4. **Credit transactions** or security for a credit transaction not exceeding **£15,000**. 5. **Credit transactions** entered into by the company in normal course of business.
287
Directors of a company are responsible for keeping **"adequate" accounting records**. What does "adequate" look like in practice? And what is the retention period?
1. Show and explain transactions. 2. Show financial position of the company at the date accounts are drawn up. 3. Ensure accounts satisfy the relevant accounting requirements. Retention period: 3 years.
288
Who do a company's annual accounts and annual confirmation statement (CS01 Form) need to be sent to?
**Annual accounts:** Shareholders Companies House **Confirmation statement:** Companies House
289
What is the timescale for filing annual accounts with Companies House? Consider: * A private company * A public company What is the consequence of late filing?
* Private - 9 months after the end of the accounting period. * Public - 6 months after the end of the accounting period. Late payment: Penalties levied on company and fines on the directors.
290
Two directors of a private limited company have each independently requested loans of £9000. One director would like their loan to be paid directly to them; the other would like their loan to be paid by the company to their son. What approval, if any, is required?
The company can make the loans to the first director and to the second director’s son, provided that they obtain a board resolution, as each of the loans is less than £10,000 in value. This is an exception to the general prohibition on loans being made unless they are authorised by ordinary resolution of the shareholders, as the value of the transaction does not exceed £10,000.
291
A private limited company is the holding company of another private limited company. A director, who is a director of both companies, proposes to enter into a substantial transaction to buy an asset with a value in excess of £100,000. What (if any) approval does the director need? What is the effect of not obtaining it?
The director should obtain approval from the members of both companies. Any contract made in contravention of the requirements for **shareholders’ approval** of either company is **voidable** by that company.
292
Who may call a **board meeting**? And when? | Model Article 9(1)
Any director upon reasonable advance notice. Notice does not necessarily need to be in writing.
293
Below are the FIVE main areas covered by the Model Articles. 1. Directors' powers and responsibilities. 2. Decision-making by directors. 3. Appointment and removal of directors. 4. Shares and distributions. 5. Decision-making by shareholders. What do the Model Articles say about **decision-making of directors**?
1. **Collective decision-making:** Decisions are made at board meetings by simple majority (or solely if only one director). 2. **Unanimous written decisions:** Directors can make decisions without a meeting (i.e. written resolution) provided they are unanimous. 3. **Calling meetings:** Any director can call a board meeting by giving notice or authorising a company secretary to do so. 4. **Participation & quorum:** Directors can participate in meetings. Quorum is two directors (or one if only one director). 5. **Chairperson:** The board appoints a director to chair meetings. The chairperson has a casting vote where there is a tie. 6. **Conflicts of interest:** A director with an actual or potential personal interest in a decision cannot vote (save for some limited exceptions). Disputes are resolved by the chair.
294
What is the difference between a company director's **"actual authority"** vs **"apparent (ostensible) authority"**?
**Actual authority:** Explicit or implicit permission from the company for the director to act on its behalf. **Apparent (ostensible) authority:** The perception of a director's power by third parties. Even if the director does not have actual authority, their actions can still bind the company if the third party's belief was genuine and reasonable and in good faith the company represented the director as having more authority than they did.
295
A company director will have **apparent (ostensible) authority** to bind the company if the third party's belief that they could do so was genuine and reasonable and in good faith. "Good faith" is a relatively low threshold. Why?
* The third party is *not* required to enquire as to any limitation on the powers of directors to bind the company or authorise others to do so. * The third party is presumed to have acted in good faith unless the contrary is proved. * The third party doesn't act in bad faith even where they know the director is acting outside of the company's constitution.
296
# True or False: A company director with actual or apparent authority can still bind the company even if it goes beyond the constitution of the company.
True. | s 40 Companies Act 2006
297
Below are the FIVE main areas covered by the Model Articles. 1. Directors' powers and responsibilities. 2. Decision-making by directors. 3. Appointment and removal of directors. 4. Shares and distributions. 5. Decision-making by shareholders. What do the Model Articles say about **shares and distributions**?
1. **Fully paid up:** Shares cannot be issued for less than their nominal value plus any premium except for those given to founding subscribers. 2. **Share classes:** Different share classes may be defined and issued following an ordinary resolution. 3. **Share certificates:** Shareholders must be issued with a share certificate free of charge. 4. **Share transfers:** Shares can be transferred in any usual way or a way approved by directors. No fee can be charged to register a transfer or any document affecting share ownership. 5. **Dividends & capitalised profits:** The company may declare dividends by ordinary resolution (but cannot exeeed director recommendation), and directors may pay interim dividends. Fixed-rate dividends are only permitted if profits allow. The company can also issue new shares to existing shareholders by capitalising profits.
298
What is the **Duomatic principle** in the context of shareholder decision-making?
**Duomatic principle** - the principle that an informal decision of shareholders (i.e. not made in general meeting or via written resolution) will only be binding if it is unanimous among *all* shareholders.
299
In what THREE scenarios might a director still count towards the quorum where they have a personal interest in the decision in question?
1. An ordinary resolution to disapply the rule (model article 14) on a one-off basis. 2. The rule does not apply. 3. The interest is unlikely to give rise to a conflict of interest.
300
How long must board meeting minutes be kept for? What is the penalty for failing to do so?
**10 years**. Failure to do so is an **offence** against every officer of the company.
301
Below are the FIVE main areas covered by the Model Articles. 1. Directors' powers and responsibilities. 2. Decision-making by directors. 3. Appointment and removal of directors. 4. Shares and distributions. 5. Decision-making by shareholders. What do the Model Articles say about **decision-making by shareholders**?
1. **Participation & quorum:** Attendees to a general meeting can participate. Except for appointing a chairperson, no business can proceed without quorum. Quorum is two qualifying persons (or one if only one member). 2. **Chairperson:** A standing chairperson can be appointed. Alternatively, the directors or attendees must appoint a chair as the first order of business. 3. **Adjournment:** If quorum is not present within 30 minutes or is lost, the chairperson must adjourn the meeting. Proper notice is required if re-commenced after 14 days. No new business can be transacted until re-adjourned. 4. **Voting:** The default is a show of hands (regardless of share weight) unless a poll voted (weighted by shares) is demanded. A poll vote can be demanded by the chairperson, directors, 2+ voters, or shareholders with at least 10% of the voting rights.
302
Below are the FIVE main areas covered by the Model Articles. 1. Directors' powers and responsibilities. 2. Decision-making by directors. 3. Appointment and removal of directors. 4. Shares and distributions. 5. Decision-making by shareholders. But what do the Model Articles say about **inspection of records and accounts**?
A shareholder has no automatic right to inspect a company's records and accounts unless: * Permitted by law. * Directors allow. * Approved by ordinary resolution.
303
Below are the FIVE main areas covered by the Model Articles. 1. Directors' powers and responsibilities. 2. Decision-making by directors. 3. Appointment and removal of directors. 4. Shares and distributions. 5. Decision-making by shareholders. But what do the Model Articles say about **directors' indemnity and insurance**?
* **Indemnity:** The company may (not must) indemnify directors for liability incurred in the performance of their duty. * **Insurance:** The company can purchase insurance for directors.
304
What are the TWO main ways shareholders in private limited companies normally take decisions?
1. Passing resolutions at a **general meeting**. 2. Using the **written resolution** procedure.
305
Who should be notified of a **general meeting** at a private limited company? How? When? What is the effect of failing to do this?
**Who:** 1. All shareholders 2. All directors 3. Company's auditors **How:** By hard copy, electronically, on a website. The notice must state the date, time, and place and the general nature of the business to be conducted. Also the right of members to send a proxy. **Note:** If a special resolution is proposed, the notice should also include the full text of the resolution (although it is also good practice for ordinary resolutions). **When:** It should be *called* within 21 days of the date the general meeting was requested, and *held* within 28 days of the call. **Consequences of default:** Failing to do so invalidates the meeting.
306
Who can propose a decision by **written resolution** at a private limited company? How? What is the effect of failing to do this?
**Who can propose:** * Directors * Members representing 5% of those eligible to vote (unless articles state otherwise) **How:** The written resolution must be sent to all those eligible to vote electronically or in hardcopy. Agreement is usually signified by signing, cannot be revoked, and each member gets one vote per share. **Consequence of default:** The decision is invalidated.
307
How much notice do members need to be given for a **general meeting**? Consider both: 1. General meetings 2. Annual general meetings (AGMs) Are there any exceptions?
**General meeting:** 14 *clear* days. **AGM:** 21 *clear* days *Exceptions:* * Members must receive at least 28 days' notice for any resolutions requiring 'special notice' e.g. removal of a director. * Shorter notice can be agreed if those with at least 90% of voting shares agree (95% for a public company, and 100% for an AGM).
308
What is the threshold at which the following resolutions can be passed by shareholders? * Ordinary resolutions * Special resolutions
Ordinary - simple majority Special - at least 75% (show of hands votes = 1 per shareholders; poll votes / written resolutions = 1 per share)
309
# True or False: The chairperson of a **general meeting** has the casting vote.
False, as distinct from a board meeting, the chairperson of a general meeting does not generally have a casting vote.
310
What type of decision *cannot* be decided by a **written resolution** of members?
A decision to **dismiss** a director or auditor. This requires a **general meeting**.
311
# Fix the error(s): A proposed shareholder **written resolution** must be passed before the end of 14 days (the lapse date) beginning on the circulation date. Any votes received after the cut-off date may not count.
A proposed shareholder written resolution must be passed before the end of **28 days** (the lapse date) beginning on the circulation date **unless a different date is specified**. Any votes received after the cut-off date **will not** count.
312
How much notice must members receive ahead of voting on any resolution requiring **'special notice'**? i.e. to remove auditors or directors.
At least 28 days' notice.
313
Does a company have to wait for all eligible shareholders to vote on a resolution for it to be passed?
No, once the relevant threshold is met, it will have passed.
314
Which resolutions of shareholders need to be sent to Companies House? And by when?
The following resolutions (whether by general meeting or written procedure) need to be sent to Companies House within **15 days** of the decision: 1. All **special** resolutions. 2. Decisions by **unanimous** consent. 3. An ordinary resolution to give directors the authority to **allot shares**.
315
What are the procedural requirements for amending a company's articles of association? From when will the amendment be effective?
A **special resolution** of the shareholders (i.e. 75% or more), provided it is in the best interest of the company. The special resolution (along with the amended articles) need to be files with the Registrar within **15 days**. It will take effect immediately once passed, unless it represents a change to the company's objects, in which case it will be effective once registered. If the provision being amended is **"entrenched"** then the company will also need to certify that whatever the additional conditions were for making the amendment, that they have been followed.
316
A public limited company is planning to hold an Annual General Meeting (AGM) next month. What is the required notice period?
The AGM must be called on at least 21 (clear) days’ notice, excluding from this notice period the day of giving the notice and the day of the meeting itself.
317
What is **equity finance**?
Where a company issues shares (a type of personal property) in return for cash it can use for growth. Shareholders hold a portion of equity ownership.
318
# True or False: Shareholders own equity but they do not have a right to the actual assets of the company, which are owned by the company itself.
True.
319
A company's **share capital** is made up of two types of shares. What are the two types?
1. **Subscriber shares** issued on incorporation. 2. **Subsequent shares** issued to existing shareholders or outsiders.
320
How many shares is a company permitted to allot depending on whether it was incorporated before or after **1 October 2009**?
* **Pre-1 Oct 2009** - the limit stated in the memorandum of association (unless removed / amended by an ordinary resolution). * **Post-1 Oct 2009** - no limit unless articles expressly state otherwise.
321
What is the principle of **capital maintenance**? Are there any exceptions?
The principle that the cash value of shares (or a portion of their value) must not be eroded or returned to shareholders, including: 1. The **original capital** when a company is incorporated (set out in the statement of capital in the IN01 Form). 2. The **share premium** i.e. excess paid for shares beyond the nominal value. Exceptions include the process permitting share buyback.
322
What is a **share premium**?
The difference between the nominal value of a share (usually £1) and the purchase price.
323
Where should the **share premium** be maintained?
The share premium account.
324
Companies are entitled to issue different classes of shares to shareholders subject to authority in the articles of association. What is the usual way they can do this?
The directors seek shareholder approval via an **ordinary resolution**.
325
There are FOUR broad **classes of shares**. 1. Ordinary 2. Preference 3. Cumulative preference 4. Redeemable What are the key differences?
* **Ordinary shares:** No special rights or restrictions. * **Preference shares (usually):** Priority over other classes of shareholder in distribution of dividends and repayment of capital if company becomes insolvent/is wound up. * **Cumulative preference:** If company cannot pay the dividend in one year, it can carry it forward into successive years. * **Redeemable shares:** Can be bought back by company on pre-determined terms.
326
How can the rights associated with a given **share class** be **varied**?
**Articles with a variation clause:** Following procedure laid down in that clause. **Articles w/o a variation clause:** Either: * In writing by shareholders holding 75% of nominal value of that class of shares. * Special resolution at general meeting of shareholders in that class.
327
What is the difference between being **allotted** and **issued** shares?
**Allotted** - acquiring an unconditional right to be included in the company's register of members. **Issued** - when the allotment has *actually* been registered in the company's register either by the company (if it maintains its own) or by the Registrar (if it doesn't).
328
# True or False: Directors do not need permission to allot shares if the company has only one class of shares.
True, if the company was incorporated on or after **1 Oct 2009** and the articles don't prohibit it (known as **'s550 authority'**). *But* for companies incorporated before then, as they have 'authorised share capital (ASC)' in their articles, the directors need shareholder permission via an ordinary resolution to grant them power to allot shares (now or in future). | (ASC no longer exists for companies incorporated on/after 1 Oct 2009)
329
Why is it relevant whether a private company has just one or more than one **class of shares** in relation to alloting shares?
If a private company has just one class of shares (and was incorporated after 1 Oct 2009) then the director does not need permission to allot new shares unless the Model Articles have been expressly amended to impose some kind of restriction. If it has more than one class of shares, regardless of when it was incorporated, then either of the following is needed: 1. Shareholder permission via ordinary resolution OR 2. Express provision in articles of association (not made in Model Articles)
330
What permission (if any) is needed to allot new shares in a public company?
Shareholder permission via ordinary resolution.
331
Assuming authority has been granted to **allot more shares** in a public company, or private company where there are more than one class of shares, (i.e. where s550 doesn't apply), what are the limitations of such permission?
1. It can only last for **maximum 5 years**, starting from either the date of the resolution or incorporation depending on whether permission was granted via resolution or the articles. 2. The permission must state the **maximum number of shares** that can be allotted.
332
What are **pre-emption rights**? How long do they last for?
Pre-emption rights ensure existing shareholders are given the first right to purchase new equity securities so that they can **maintain their percentage** shareholding in the company. Equity securities = ordinary shares with unfixed rights to participate in dividends and capital. The offer to purchase shares pre-emptively must remain open for **14 days** before being offered to third parties on no less favourable terms.
333
Directors of companies can be granted permission under the articles or special resolution to **allot shares** and **disapply pre-emption rights** when they do so. However, there are some key differences between the following types of company. What are they? 1. Private companies with only one class of shares 2. All other companies
**Private companies with only one class of shares** * Their power to disapply pre-emption rights can be *indefinite*. * In some cases they may be required to apply pre-emption rights but with modifications determined by the directors. **All other companies** * Their power to disapply pre-emption rights is limited to the *duration of their authority to allot*.
334
What types of share transfer or allotment are unaffected by the concept of pre-emption rights? (i.e. no specific permission needed via articles or special resolution)
1. **Bonus** shares. 2. Shares issued partly or wholly for **non-cash consideration**. 3. Shares held under an **employees' share scheme**.
335
How can shares allotted by a company be paid for? Is it possible to get them at a discount?
Payment can be in **cash** or other **consideration** e.g. good will and know-how. Shares can be allotted at a discount but the allottee will still be liable to pay the difference with interest.
336
If a **new class of shares** is to be created, how must the Model Articles be amended?
By special resolution of the shareholders to insert the rights attaching to the new types of shares.
337
There are SIX procedural issues to consider when allotting new shares. Which are missing? * Update **register of members** (shareholders) and **PSC register** if relevant in the company’s internal books. * Update the **minute books** internally to include the minutes of any board or shareholder resolutions or any written resolutions. * File any relevant **PSC forms** (if relevant) at Companies House.
* File any **ordinary resolution** regarding any authority to allot. * File any **special resolution** disapplying pre-emption rights. * File any **special resolution** to amend articles and the amended articles.
338
There are SIX procedural issues to consider when allotting new shares. Which are missing? * File any **ordinary resolution** regarding any authority to allot * File any **special resolution** disapplying pre-emption rights * File any **special resolution** to amend articles and the amended articles
* Update **register of members** (shareholders) and **PSC register** if relevant in the company’s internal books. * Update the **minute books** internally to include the minutes of any board or shareholder resolutions or any written resolutions. * File any relevant **PSC forms** (if relevant) at Companies House.
339
Companies cannot allot shares at a price lower than their nominal value. What happens if they attempt to / do?
Any contract attempting to allot shares at a discount is **void**. And if it *proceeds* at a discount, the purchaser is liable to **pay an amount equal to the discount incl. interest**. The company and every director and other officer will also commit a **criminal offence**.
340
# True or False: Both public and private companies must obtain an **independent valuation** where shares are to be issued in exchange for non-cash assets (e.g. property). This is to ensure they are not alloting shares at a discount, which is prohibited.
False, only public companies must obtain an independent valuation. However, it is good practice for private companies to do so too.
341
What is the difference between the amount that can be charged for allotting *new* shares and transferring existing ones?
Issuing new shares increases the share capital of the company. The minimum that can be charged is the nominal value (usually £1). Selling or gifting existing shares does not raise share capital of the company. There is no statutory control on the price of shares.
342
What are the FOUR procedural steps for transferring shares to someone else? When is stamp duty payable? And how much?
1. The transferor completes and signs a **stock transfer form** and gives this to the transferee along with the **share certificate**. 2. If the consideration is >£1000, **stamp duty** is payable at 0.5% (no stamp duty on a gift) and should be made within 30 days of the transfer date. HMRC will then stamp the stock transfer form. 3. The transferee submits the (stamped if applic.) stock transfer form and share certificate to the **company**. 4. Within 2 months of the directors approving the transfer, the new shareholder's name is added to the **members' register** and a new **share certificate** issued (plus adding them to PSC register if threshold reached). 5. The new shareholder should be reported on the next annual confirmation statement.
343
When a company shareholder dies, what happens to their shares and the rights associated with them?
The shares transfer to the deceased's personal representative. But the personal representative canot vote, attend meetings etc. until they are officially registered via probate or letters of administration.
344
The Model Articles give the directors absolute discretion to **refuse** to register a **transfer of shares**. What is the rationale for this?
The company can control who its shareholders are and prevent existing ones from increasing their shareholding (and therefore potential voting rights).
345
If a shareholder dies or becomes bankrupt, what happens to their shares in a company?
They automatically vest in their personal representative / trustee in bankruptcy. Under s 773 of the *Companies Act 2006*, a personal representative of a deceased shareholder may execute a valid transfer instrument *without* needing to become a member.
346
A company can give variable rights to ordinary shares, for example, Ordinary A and Ordinary B shares would have different rights attaching to them. How should a company go about doing this?
Amend the Model Articles.
347
What are the FIVE steps when allotting shares?
1. Do articles have any restrictions? 2. Do directors have authority to allot? 3. What are statutory pre-emption rights? 4. Have any pre-emption rights been excluded? 5. Does a new class of shares need to be created?
348
A newly incorporated private company with an entire issued share capital of 100 ordinary shares intends to allot a further 100 ordinary shares to its existing shareholders in the same proportions (that is, pro rata) to the shares they already hold. The company has unamended Model Articles. Why does the company not need to obtain shareholder approval(s) before allotting the shares?
1. THE ALLOTMENT ISSUE: As the private company has **one class of shares** and **unamended Model Articles**, under s 550 of the *Companies Act 2006* there is no need to obtain shareholder approval to allot further shares. 2. THE PRE-EMPTION RIGHTS ISSUE: As the shares are being allotted to **existing shareholders** and in the **same proportion** to the shares they already hold, there is no requirement to disapply pre-emption rights.
349
Incorporated in 2018, a private company with an entire issued share capital of 1,000 ordinary shares intends to allot a further 500 ordinary shares to a newly appointed director who is not an existing shareholder. The company has unamended Model Articles. What shareholder resolution(s) will be required before the shares can be allotted?
1. THE ALLOTMENT ISSUE: As the private company has only **one class of shares** and **unamended Model Articles**, it already has authority under s 550 of the *Companies Act 2006* to issue further shares. 2. THE PRE-EMPTION RIGHTS ISSUE: A **special resolution** will be required to disapply the pre-emption rights. This is because the new shares will not be offered to the existing shareholders in proportion to their shareholdings.
350
Incorporated in 2018, a private company with an entire issued share capital of 500 ordinary shares and 500 preference shares, intends to allot a further 500 ordinary shares to one of its six shareholders. The company has unamended Model Articles. What shareholder resolution(s) will be required before the shares can be allotted?
1. THE ALLOTMENT ISSUE: As the private company has **more than one class of shares**, it must obtain shareholders’ approval under s 551 of the Companies Act 2006 by way of an **ordinary resolution** to allot further shares. 2. THE PRE-EMPTION RIGHTS ISSUE: A **special resolution** will be required to disapply the pre-emption rights because the new shares will not be offered to the existing shareholders in proportion to their shareholdings.
351
A public company intends to seek shareholder approval to issue further shares. However, the company does not intend to issue the shares immediately. It simply wants to be able to do so quickly should an appropriate opportunity present itself. What should the public company be advised to do?
Shareholder approval should be sought for a maximum number of shares to be allotted and the date on which the authority will expire, which authority should not exceed 5 years.
352
A private limited company incorporated in 2014 with unamended articles of association has an issued share capital of 200,000 ordinary £1 shares. It intends to offer a further 50,000 ordinary £1 shares to its existing shareholders pro rata to their existing shareholding. One of the shareholders may not be in a financial position to take up the offer but a third party (acceptable to the board and all existing members) would invest if shares were available. What should the company do in the first instance?
The company should make the offer to all its existing shareholders pro rata.
353
# True or False: **Pre-emption rights** do not apply where the shares are purchased with non-cash consideration, such as machinery or property.
True.
354
A newly incorporated company with unamended articles and one class of shares requires further capital to expand. The directors have decided to allot further shares to an existing shareholder, the consideration for which will be the acquisition of plant and machinery. What (if any) resolutions need to be passed to enable this?
Neither an ordinary resolution to allot nor a special resolution to disapply pre-emption rights will need to be obtained from the shareholders because: * The company has **one class of shares** and therefore does not need shareholder approval to allot further shares. * Pre-emption rights do not need to be disapplied because the shares are being acquired for a **non-cash consideration**.
355
What is **debt finance**?
Raising money through borrowing and promising to repay the sum later with interest.
356
# True or False: Under the Model Articles, **directors** are responsible for the management of the company and therefore have the general **power to borrow and give security**.
True.
357
Below are the THREE main forms of **bank loan** a company may obtain to secure **debt finance**. Describe each of them: 1. Overdraft 2. Term loan 3. Revolving credit facility
**Overdraft** * Payments out of the company's current account which exceed its credit balance. * Unsecured, meaning higher interest rate. * Normally provided by bank for annual fee. **Term loan** * Repayable at end of fixed term, anywhere from around 1-10 years. * Can be structured as principal repayment or interest-only. * Lender can be single bank or group of lenders (syndicated). * Documented in facility agreement (or loan or credit agreement). **Revolving credit facility (RCF)** * Hybrid between overdraft and term loan, but with no fixed amount and interest only paid on amount actually borrowed. * The company can drawdown and repay amounts (up to pre-agreed maximum) whenever it wants. * Can be secured or unsecured, bilateral or syndicated and terms in facility agreement.
358
**Term loans** and **revolving credit facilities** to a company are documented in a **facility agreement** (or loan / credit agreement). What terms and conditions will a facility agreement include?
* Sum borrowed and interest charged. * Details of the security being given in a separate security document. * Consequences of default. * Representations and warranties about the financial position of the company.
359
When might a company opt for a **revolving credit facility (RCF)** over an **overdraft** if it requires debt finance?
If the company requires a large sum instead of just a small cash injection to solve short-term cashflow issues.
360
Below are the THREE main forms of **bank loan** a company may obtain to secure **debt finance**. Which of them are secured or unsecured? 1. Overdraft 2. Term loan 3. Revolving credit facility
1. Overdraft - **unsecured** 2. Term loan - **secured** 3. Revolving credit facility - either **secured or unsecured**
361
# True or False: A director is sometimes asked to provide a **personal guarantee** when taking out a bank loan on behalf of the company.
True.
362
What are the FOUR main types of **security** on **debt finance**?
1. Mortgage 2. Charge 3. Lien 4. Pledge
363
What does it mean to make a **negative pledge** on **debt finance**?
A covenant or promise in a loan agreement not to create another security to a different lender.
364
What is the most secure form of **security** when debt financing? Why?
A mortgage, as it transfers the title of the assets to the lender until the borrower repays the debt. And until such time, the borrower (e.g. company) is prohibited from dealing with the asset until the debt is repaid.
365
One type of security on **debt finance** is a **charge** granted to the lender. What is a charge? And how does it differ to a mortgage?
Charge - granting the lender an **equitable right** over the charged property in the event of default on the loan. The borrower cannot deal with the charge property without the charge holder's permission. Unlike a mortgage, a charge does not give the lender a proprietary interest in the asset.
366
Why do lenders typically prefer to make **secured loans** over unsecured loans?
Secured creditors take priority over unsecured creditors.
367
What are the TWO main types of **charge** granted to a lender for a loan? Briefly explain each. Which of them takes priority?
1. **Fixed charges** - an alternative to a mortgage involving an equitable right taken over a specific asset (e.g. machinery). If the borrower defaults, the lender can sell the charged asset. 2. **Floating charges** - an equitable right taken over a class of assets that fluctuates (e.g. stocks). These can fluctuate over the course of business. They crystallise into a fixed charge when a specified event happens (e.g. default on loan; insolvency). Fixed charges take priority over floating charges.
368
# True or False: A company can only grant one **fixed charge** over the same asset.
False, a company can grant *multiple* fixed charges over the same asset, although older ones will take priority over newer ones.
369
What does it mean for a **floating charge** (a type of security on a loan) to **"crystallise"**?
Upon a specified event occurring (e.g. default or insolvency), the charge attaches to the class of assets, whatever they are at the time. They essentially become fixed charges (although standard fixed charges still have priority).
370
# True or False: Only a company or an LLP can grant a floating charge as security on a loan.
True.
371
What is a **debenture**?
The name of a security or charging document (or instrument) between a lender and borrower in respect to a fixed and/or floating charge.
372
If a fixed charge over an asset is a mortgage (i.e. proprietary right), what additional document is needed to create this fixed charge in addition to a debenture?
A deed.
373
What document does a **debenture** need to be drafted consistently with?
The facility (loan) agreement, since it creates the security for the loan.
374
What FOUR clauses will a **debenture** contain?
1. Type of security. 2. Covenants as to the value and condition of and encumbrances on the charged assets. 3. Negative pledge. 4. Circumstances constituting default.
375
In addition to the below clauses in a **debenture**, what *additional* clause will the qualifying **floating-charge holder** usually insist on? 1. Type of security. 2. Covenants as to the value and condition of and encumbrances on the charged assets. 3. Negative pledge. 4. Circumstances constituting default.
The power to **appoint a receiver** (and possibly an administrator) to seize the charged assets and sell them to satisfy the outstanding debt upon specified events.
376
# True or False: It is mandatory for a charge holder to register its charge at Companies House.
False, since April 2013 this has been replaced by a voluntary system of registration. But the company itself should register the charge.
377
Where a charge holder (or prospective charge holder) voluntarily chooses to register its charge at Companies House, what is the procedure they must follow? Does it make a difference if the charge is over *land*?
1. **MR01 form & fee** containing the statement of particulars along with certified copy of the instrument creating the charge delivered to Companies House **within 21 days** of the day *after* the charge was created. 2. **Certification** - the Registrar issues a certificate providing conclusive evidence of registration. 3. **Record-keeping** - a copy of the MR01 form and charging document is kept at company's registered address and made available for inspection. For charges (including mortgages) over land, the charge holder must also register at the **Land Registry**.
378
What is the consequence of failing to keep a copy of the MR01 form (which registers a charge over company assets) and charging document at the company's registered address? Does it invalidate the charge itself?
It is a criminal offence but will not affect the validity of the charge.
379
**Fixed charges** and **mortgages** over **land** must be registered both at: 1. Companies House 2. Land Registry What is the effect of not registering at the Land Registry?
The buyer of the land will take it free from any fixed charge / mortgage *even if*: 1. They know the land had a charge. 2. The charge appeared on the Companies House register.
380
Why is registering a charge on a company's assets so important for the charge holder?
Two main reasons: 1. If the company goes into administration or is wound up, an incorrectly registered or unregistered charge will be **void against the liquidator / administrator** and the company's other creditors (the charge holder would rank as an **unsecured creditor**). But the loan will still be valid as between the company and charge holder, and payable immediately. 2. If another lender registers its charge over the **same asset** later, it will take priority.
381
In addition to registration, why do **floating charges** ideally need to be further protected by a **negative pledge**?
A fixed charge created *later* over the same assets will take priority over any *existing* floating charge, which means the former can hugely undermine the latter. A negative pledge contained in the MR01 form (registered at Companies House) will put any future fixed charge holder on actual notice, thereby subordinating their loan.
382
Assuming all the charges are correctly registered, how will the below be prioritised? * Fixed charge vs floating charge * 2+ fixed charges * 2+ floating charges What (if any) exceptions are there in relation to land?
1. Fixed charge > floating charge (regardless of when created). 2. 2+ fixed charges, then priority determined by date of creation (not registration unless it's a charge over land). 3. 2+ floating charges, then priority determined by date of creation (not registration unless it's a charge over land).
383
What is a **lien**?
The right to physical possession of the debtor' goods by the creditor until the debt is repaid.
384
# True or False: A **lien** does *not* entitle the creditor to sell the asset to use the proceeds of sale to extinguish or partially extinguish the debt.
True.
385
What is a **guarantee** in the context of security for a loan?
An enforceable promise by a third party (guarantor) to repay the money to the lender in the event of a company's default.
386
Which of the following are advantages of a **term loan** vs **revolving credit facility**? * Certainty * Flexibility * Fixed repayments * Can re-borrow * Not repayable on demand * Only pay interest on sum borrowed
**Term loan:** * Certainty * Fixed repayments * Not repayable on demand (unless default) **Revolving credit facility:** * Flexibility * Can re-borrow * Not repayable on demand (unless default) * Only pay interest on sum borrowed
387
Which of the following are disadvantages of a **term loan** vs **revolving credit facility**? * Usually need to maintain 'clean down' of £0 balance for specified time * Commitment fee (even if not drawn down) * Time-consuming and expensive to arrange * High fees * Notice periods * Less flexible than overdraft * Security usually required * Interest starts to accrue immediately * Cannot be re-borrowed * Must be accepted quickly once approved
**Term loan:** * Time-consuming and expensive to arrange * Less flexible than overdraft * Security usually required * Interest starts to accrue immediately * Cannot be re-borrowed * Must be accepted quickly once approved **Revolving credit facility:** * Usually need to maintain 'clean down' of £0 balance for specified time * Commitment fee (even if not drawn down) * Time-consuming and expensive to arrange * High fees * Notice periods * Less flexible than overdraft
388
Which of the following are disadvantages of an **overdraft**? * Usually need to maintain 'clean down' of £0 balance for specified time * Uncommitted - bank can refuse * Expensive * Repayable on demand * Time-consuming to arrange
**Overdraft:** * Uncommitted - bank can refuse * Expensive * Repayable on demand
389
In terms of the following dimensions, is **equity finance** or **debt finance** to be preferred from the perspective of the company? Why? 1. Retaining control over company 2. Growing capital of company 3. Reducing repayments 4. Reducing immediate cost 5. Avoiding regulation and procedures 6. Mitigating risk level
1. **Retaining control** - **debt finance** because the company is only limited by the terms of the facility (loan) agreement, whereas any new shareholder may acquire significant decision-making power. 2. **Growing capital** - **either** have potential for capital growth. 3. **Reducing repayments** - **equity finance** since capital will not have to be repaid unless the company is wound up, whereas debt finance must be repaid with interest. 4. **Reducing immediate cost** - **equity finance** since not taking on a loan to be repaid with interest, although there will be an indirect cost of allotting / issuing new shares if they dilute those of existing shareholders. 5. **Avoiding regulation and procedures** - **debt finance** as there is not statutory procedure to follow, whereas equity finance require board (and possibly shareholder) approval. 6. **Mitigating risk level** - **equity finance** because debt finance comes with a set of terms and conditions.
390
If a company wants to raise **equity finance** but does not want a new shareholder to acquire too much decision-making power, what could the company do?
Grant **preferences shares** which attract no voting rights and instead require the company to pay a fixed dividend in priority to other ordinary shareholders.
391
# True or False: The Model Articles do not impose restrictions on a company's ability to raise finance through borrowing.
True.
392
A general partnership trades second-hand cars from a yard that it rents. Not only are the cars the partnership’s only assets, but they are competitively priced which means it buys and then sells them on very quickly. The partnership needs some more finance to expand and would like to obtain a loan secured by a floating charge to enable it to trade these cars without needing the bank’s consent every time a car changes hands. Is a floating charge suitable in these circumstances?
No, a floating charge is not suitable because only limited liability partnerships and companies can grant a floating charge.
393
A bank has provided a 5-year term loan of £75,000 which has been secured with a fixed charge over the customer’s plant and machinery. Three months later, it has come to light that the bank’s solicitor has forgotten to register the fixed charge at Companies House. What is the significance of the late registration for the bank?
The charge is void against a liquidator or administrator, and other creditors of the customer.
394
A fixed charge was given to a bank by a private limited company on 1 May and registered on 15 May. One of the company's shareholders made a loan to it on 10 May and was granted a fixed charge which was registered promptly the next day. Which fixed charge has priority should the company become insolvent?
The bank’s fixed charge has priority. As both were registered correctly, priority is given to the fixed charge that was created first.
395
A start-up company has no assets and requires a loan to purchase stock. What is the most realistic option for the company to secure the loan?
A term loan secured by a floating charge and directors’ guarantees.
396
A company has created a fixed charge in favour of its bank over machinery owned by the company and used in the company’s factory. The company is solvent. The fixed charge has been correctly registered at Companies House. The company now wishes to sell some of the machinery and seeks legal advice on how to proceed. What advice should the company receive in relation to the sale of the machinery?
The company can only sell the machinery if it does so with the consent of the bank as charge holder.
397
A group of entrepreneurs are planning on forming a limited company. They have been advised to enter into a shareholders’ agreement. What is the effect of a **shareholders' agreement**?
This (ordinary not statutory) agreement will be confidential between the parties to it and can dictate to the signatory shareholders, who may also be directors, how they must vote on specified matters in general meeting.
398
Which of the following types of partnership require a process of registration (Registrar of Companies): * LP and LLP only * No forms of partnership * All forms of partnership * LLP only * General partnerships and LLP only
LP and LLP only.
399
How can new company **directors** be appointed?
The company must have at least one director at incorporation. Subsequent directors can be appointed by either: 1. Shareholders by ordinary resolution. 2. A simple majority of the directors in a board meeting.
400
What is the **objects clause** within a company's articles of association?
A clause stating the purpose for which a company is formed and the activities it is permitted to carry out. It is part of the process of registering a company.
401
The payment of all types of distributions is governed by Pt 23 of the *Companies Act 2006*. How are **"distributions"** defined?
Any description of a distribution of a company's assets - cash or otherwise - to its members.
402
As a general rule, any **distributions** of a company's assets must be justified by reference to the company's last **annual accounts**. How does this differ if the distribution in question, 1. cannot be justified on the basis of the last annual accounts? 2. is being made in the company's first accounting period?
1. If the distribution cannot be justified on the basis of the last annual accounts, then **interim accounts** can be used. 2. If the distribution is being made in the company's first accounting period, then **initial accounts** can be used.
403
As a general rule, any **distributions** of a company's assets must be justified by reference to the company's last **annual accounts**. However, there are two exceptions: 1. If the distribution cannot be justified on the basis of the last annual accounts, then **interim accounts** can be used. 2. If the distribution is being made in the company's first accounting period, then **initial accounts** can be used. What is an important caveat to the above two exceptions?
The interim / initial accounts must enable a reasonable judgment as to the amount of the distribution.
404
What is a **dividend**? And what is a **dividend in kind**?
A dividend is a type of distribution (generally, cash) that a company makes to its shareholders from a portion of its net profits. A dividend in kind is a class of dividend which is a non-cash asset.
405
A final dividend can only be paid if TWO conditions are met. What are these?
It is declared and authorised.
406
The process for distributing **dividends** is governed by a company’s articles. What is the three-part procedure laid down in the **Model Articles**?
1. **Recommendation:** Directors recommend the amount of dividend. 2. **Declaration:** The company declares the dividend by passing an ordinary resolution of the shareholders (they can reduce but cannot exceed the recommendation). 3. **Payment:** Directors pay dividends to shareholders. Where there are multiple classes, the dividends will be paid out according to the classes, but equally *within* the class.
407
# True or False: Once a dividend is declared (by ordinary resolution of shareholders), it is a debt of the company owed to the shareholders and cannot be withdrawn.
True.
408
# True or False: The directors may decide to declare an **interim dividend** if profits permit provided it does not exceed 10% of the profits. Otherwise, they require shareholder consent via an ordinary resolution.
False, there is no requirement for shareholder consent at all for interim dividends provided profits permit.
409
What FOUR **directors' duties** are likely to be engaged in the context of declaring **dividends**?
1. Act within powers (i.e. the Articles). 2. Promote the company's success for the benefit of members as a whole. 3. Exercise reasonable skill and care. 4. Declare an interest in the proposed payment (e.g. if they are also a shareholder).
410
Directors cannot lawfully pay a dividend out of capital. Why not?
**Capital maintenance rule** which says that the cash value of shares (or a portion of their value) must not be eroded or returned to shareholders, including: 1. The **original capital** when a company is incorporated (set out in the statement of capital in the IN01 Form). 2. The **share premium** i.e. excess paid for shares beyond the nominal value.
411
To ensure that a **dividend** is not paid out of capital (in violation of the **capital maintenance rule**), directors must consider – both at the time of proposing the distribution and at the time it is made – whether the company has incurred **losses** that have eroded the profits available for distribution. What TWO things will directors usually do to ensure this?
1. Look at the company's balance sheet based on relevant accounts i.e. latest annual accounts. 2. Take professional advice e.g. accountant or auditor.
412
A **distribution** (e.g. of dividends) must be made out of profits **“available for the purpose”**. How are these calculated? Can these be estimates?
(Accumulated, realised profits) - (accumulated, realised losses) = profits available for distribution. They cannot be estimates - they must be strictly calculated using accepted accounting principles.
413
What must a shareholder do if they receive **unlawful distributions**? Consider: 1. Shareholders with knowledge / reasonable grounds to believe the distribution was unlawful. 2. A shareholder without notice.
1. Shareholders with knowledge / reasonable grounds to believe the distribution was unlawful must **repay** the dividend to the company. 2. A shareholder without notice is under no obligation to repay.
414
Directors will be **personally liable** for repaying the money if they knew or ought to have known the distribution was unlawful. They will be **jointly and severally liable** to the company for the total amount of the dividend. Is there any way directors can escape liability for this?
Yes, if they breach their duties but did not act dishonestly, the court may, in the circumstances, excuse the director. | s1157 of the Companies Act 2006
415
To what extent are director(s) who authorise **unlawful distributions** liable? What is the standard against which they will be assessed? Consider both under: 1. Companies Act 2006 2. Insolvency Act 1986
**COMPANIES ACT 2006:** Directors will be **personally liable** for repaying the money if they knew or ought to have known the distribution was unlawful. They will be **jointly and severally liable** to the company for the total amount of the dividend. **INSOLVENCY ACT 1986:** Directors will be **personally liable** if at the time the distribution was paid, 1. The company was insolvent. 2. There were no reasonable grounds for believing that the dividend payment would benefit the company. 3. The company later goes into solvent liquidation or administration.
416
What is the standard against which a director will be held liable for authorising **unlawful distributions**?
A reasonably competent and diligent director.
417
In what circumstances might a company's **auditor** become liable for an **unlawful distribution**?
If the unlawful distribution arose out of the director’s reliance on **incorrect accounts** prepared by the company’s auditor, and the auditor was **negligent**, the auditor could be liable to repay the company.
418
Where a company has **surplus cash**, other than distributing dividends, how else might the company choose to spend it?
1. **Reinvestment** e.g. expand, invest in R&D, put aside for future tax liabilities, increase liquidity. 2. **Share buyback** where the company buys some of its own shares from existing shareholders (effectively cancelling them out).
419
**Share buyback** has little intrinsic value for a company, because once the shares are bought back they are generally cancelled i.e. the company is spending money but not receiving anything tangible in return. So, for what THREE **reasons** would a company choose to do so? Consider both: 1. Private limited companies. 2. Public companies.
**PRIVATE LIMITED COMPANIES** 1. **Increase return per share** - when a company invests in itself by re-purchasing its own shares, the total number of shares is reduced, which increases the value of the shares for existing shareholders who enjoy higher earnings per share. 2. **Removal of shareholder** - directors may refuse to resign unless their share are purchased and they can realise their investment. 3. **Retirement of shareholder** - directors may wish to retire and receive a return on their investment but cannot find willing purchasers. **PUBLIC COMPANIES** 1. **Increase return per share** - as above (this makes it more attractive to investors). 2. **Increase value of shares** - for example because the company feels its shares are undervalued.
420
The **share buyback** procedures are governed by Part 18 of the Companies Act, as well as the company’s articles. What THREE conditions do they lay down for a **private company limited by shares** buying back its own shares?
**Share buyback conditions:** 1. The shares were **fully paid up** at the time of their purchase by the company. 2. It is an **off-market** purchase and in pursuance of a **contract** approved in advance. 3. The shares are **paid** for by the company **on purchase** unless they are being purchased for the purposes of or pursuant to an employees’ share scheme. | s 691 & s 692 of the Companies Act 2006
421
What is the difference between share **buyback** and share **redemption**?
**Buyback:** Purchase by company of its own shares from a member at a price to be agreed at any time. Can be at option of member. **Redemption:** Purchase by company of redeemable shares from a member at a price and time that was agreed at the time of allotment. Not at the option of members.
422
Assuming a **private company limited by shares** meets the below conditions for buying back its own shares, what are the THREE main procedures? 1. The shares were **fully paid up** at the time of their purchase by the company. 2. It is an **off-market** purchase and in pursuance of a **contract** approved in advance. 3. The shares are **paid** for by the company **on purchase** unless they are being purchased for the purposes of or pursuant to an employees’ share scheme.
* **OPTION 1 - de minimis cash:** As long as the amount paid is ≤ £15,000 or 5% of total share capital of company in aggregate in a given year (whichever is lower), provided the Articles permit this (the Model Articles don't). * **OPTION 2 - distributable profits:** Using distributable profits or proceeds from issuing new shares, provided the Articles permit this (the Model Articles do). The buyback contract must simply be approved by ordinary resolution of shareholders. * **OPTION 3 - capital:** Where a company cannot fund the buyback by the above two routes, they may use some existing share capital (the Model Articles allow this). * **OPTION 4 - new issue of shares:** Where new shares are issued in order to fund the buyback.
423
# True or False: The Model Articles permit private companies limited by shares to use the de minimis (cash) procedure for buying back their own shares.
False, the Model Articles do not permit this. They would need to be amended.
424
Assuming a **private company limited by shares** meets the below conditions for buying back its own shares, what is the **de minimis (cash) procedure**? 1. The shares were **fully paid up** at the time of their purchase by the company. 2. It is an **off-market** purchase and in pursuance of a **contract** approved in advance. 3. The shares are **paid** for by the company **on purchase** unless they are being purchased for the purposes of or pursuant to an employees’ share scheme.
**De minimis cash:** As long as the amount paid is ≤ £15,000 or 5% of total share capital of company in aggregate in a given year (whichever is lower), provided the Articles permit this (the Model Articles don't). The buyback contract must simply be approved by ordinary resolution of shareholders.
425
Assuming a **private company limited by shares** meets the below conditions for buying back its own shares, what is the **distributable profits procedure**? 1. The shares were **fully paid up** at the time of their purchase by the company. 2. It is an **off-market** purchase and in pursuance of a **contract** approved in advance. 3. The shares are **paid** for by the company **on purchase** unless they are being purchased for the purposes of or pursuant to an employees’ share scheme.
**Distributable profits:** Using distributable profits or proceeds from issuing new shares, provided the Articles permit this (the Model Articles do). * The buyback contract must simply be approved by ordinary resolution of shareholders. * Once the ordinary resolution is passed, the board can proceed to approve the buyback and enter into the purchase contract. ## Footnote Note: If a written resolution is used, the members whose shares are being purchased cannot vote.
426
# True or False: The Model Articles permit private companies limited by shares to use the distributable profits procedure for buying back their own shares.
True.
427
If an ordinary resolution to **buyback** shares out of **distributable profits** is to be considered at a general meeting of the shareholders, how long before the meeting must the buyback contract or the memorandum be available at the registered office for inspection?
≥15 days ending with the day of the meeting.
428
If an **ordinary resolution** to buyback shares out of distributable profits is proposed as a **written resolution**, when must the buyback contract or memorandum be sent to every eligible member?
Either before or with the proposed written resolution.
429
Generally, shareholders who have interests in matters that are being voted on in general meetings or by way of the written resolution procedure can still vote. What's an important exception to this?
If the vote is to approve the purchase contract on a **buyback** of shares, then a shareholder cannot cast votes attached to the shares that the company wishes to buy.
430
If a share buyback purchase is funded fully by using distributable profits the company may hold the shares **in treasury** rather than cancelling them. What does this mean?
It means the shares are not cancelled and are held by the company to be reissued to a shareholder in the future. Treasury shares do not carry any rights e.g. to vote or receive dividends but they can be sold, transferred, or cancelled.
431
What are the two ways in which a company or its business can be sold? Briefly describe each.
1. **Share sale:** The entire issued share capital of a company is sold. Unless the company's articles or CA 2006 or STA 1963 say otherwise, shares or other interests of a shareholder are transferable. Only share not asset sale will result in a change to company ownership. 2. **Asset sale:** Only the assets of the business of the company are sold, including goodwill, know-how and stock. There is no change in the legal or beneficial ownership of the company but existing contracts with respect to the sold assets will need to be assigned to the new owner.
432
How are employees impacted differently between a **share sale** and **asset sale** of their employer company?
The *Transfer of Undertakings (Protection of Employment) Regulations 2006* protect employees in the context of an asset sale only. With an asset sale, any existing contracts of employment will generally transfer to the new owner under TUPE. They won't (at least not automatically) transfer with a share sale.
433
Why might a company choose a **share sale** over an **asset sale**?
An asset sale exposes the corporate seller and its members to more tax liability because: * They will pay corporation tax on any chargeable gains made from the sale of assets. * Members may have to pay tax on any distribution of the proceeds of the asset sale. By contrast, with a share sale, the members may only incur income tax liability on chargeable gains made from the sale of shares.
434
Why might a buyer choose a **share sale** over an **asset sale**?
A buyer may have VAT liability on an asset purchase unless the asset is a going concern (i.e. will be used for the business). VAT is not chargable on a share sale. If the asset in an asset sale relates to property and is above a certain price, then the buyer will need to pay SDLT.
435
Is there a requirement for an agreement to sell shares to be in writing?
No, but the parties usually enter into a share purchase agreement.
436
Where a **private company limited by shares** opts to buyback shares using the **distributable profits procedure**, for how long do the following need to be kept? 1. Board and general meetings. 2. Resolutions. 3. Purchase contract.
10 years in the company's internal books.
437
Where a **private company limited by shares** opts to buyback shares using the **distributable profits procedure**, how long does the company have to file the following at Companies House? 1. Return of purchase of own shares (SH03 form). 2. Notice of cancellation of shares. 3. Statement of capital. 4. File PSC forms (if relevant).
Within **28 days** of completion of the buyback, except for PSC forms which must be filed within **14 days**.
438
A **private company limited by shares** has THREE main procedures available to it to buyback shares: * De minimis cash (≤ £15,000 or 5% of total share capital). * Distributable profits. * Capital. Only one of the above is available to **public companies**. Which one?
Public companies can only buyback shares using the **distributable profits** procedure.
439
Assuming a **private company limited by shares** meets the below conditions for buying back its own shares, what is the **capital procedure**? 1. The shares were **fully paid up** at the time of their purchase by the company. 2. It is an **off-market** purchase and in pursuance of a **contract** approved in advance. 3. The shares are **paid** for by the company **on purchase** unless they are being purchased for the purposes of or pursuant to an employees’ share scheme.
**Capital:** Where a company cannot fund the buyback by the above two routes, they may use some existing share capital (where Articles allow). 1. Directors make **solvency statement** and obtain **auditor's report**. 2. Obtain approval to use capital from shareholders via **special resolution**. 3. **Publicise** the buyback, including advertising in the London Gazette to allow for objections. 4. (If no objections after 5 weeks) obtain approval from shareholders on purchase contract via **ordinary resolution**. 5. **Complete** within 2 weeks of objection period.
440
A **private company limited by shares** meets has THREE main procedures available to it to buyback shares: * De minimis cash (≤ £15,000 or 5% of total share capital). * Distributable profits. * Capital. Which of these require ordinary resolutions and which require special resolutions? And for what?
* De minimis cash (≤ £15,000 or 5% of total share capital) - **ordinary** for authorising purchase contract. * Distributable profits - **ordinary** for authorising purchase contract. * Capital - **special** for authorising capital use; **ordinary** for authorising purchase contract.
441
# True or False: A statement of solvency is not required when buying back using distributable profits.
True.
442
As a buyback of shares out of capital goes against the maintenance of capital rule, there are additional stringent requirements: 1. Directors make **solvency statement** and obtain **auditor's report**. 2. Obtain approval to use capital from shareholders via **special resolution**. 3. **Publicise** the buyback, including advertising in the London Gazette to allow for objections. 4. (If no objections after 5 weeks) obtain approval from shareholders on purchase contract via **ordinary resolution**. 5. **Complete** within 2 weeks of objection period. What is the consequence of non-compliance?
Personal and possibly criminal liability for directors e.g. if there are no reasonable grounds for their decision.
443
As a buyback of shares out of capital goes against the maintenance of capital rule, there are additional stringent requirements: 1. Directors make **solvency statement** and obtain **auditor's report**. 2. Obtain approval to use capital from shareholders via **special resolution**. 3. **Publicise** the buyback, including advertising in the London Gazette to allow for objections. 4. (If no objections after 5 weeks) obtain approval from shareholders on purchase contract via **ordinary resolution**. 5. **Complete** within 2 weeks of objection period. What does step 1 involve exactly?
The directors must make a solvency statement (DS) setting out that in their opinion that the company is solvent and will remain so for the **next 12 months**. The DS must be in a **prescribed form** and must have an auditor’s report (AR) attached confirming the directors’ view re the company’s financial position.
444
How long after the directors make their **solvency statement (DS)** and obtain **auditor's report (AR)** available must the **special resolution** be passed to approval use of capital to buyback shares?
Within one week.
445
As a buyback of shares out of capital goes against the maintenance of capital rule, there are additional stringent requirements: 1. Directors make **solvency statement** and obtain **auditor's report**. 2. Obtain approval to use capital from shareholders via **special resolution**. 3. **Publicise** the buyback, including advertising in the London Gazette to allow for objections. 4. (If no objections after 5 weeks) obtain approval from shareholders on purchase contract via **ordinary resolution**. 5. **Complete** within 2 weeks of objection period. What does step 3 involve exactly? How long does it have to be actioned after the special resolution?
The company must put a **public notice** in the London Gazette **within 7 days** of the special resolution approving the payment out of capital being passed. The notice must specify that: 1. The special resolution has been passed to enable the company to use capital to fund the buyback. 2. The date of that resolution. 3. The amount of the capital to be used. 4. Details of where the DS and AR can be inspected. 5. Any creditor has **5 weeks** from the date of the special resolution to apply for a **court order** to prevent the payment. In addition, a notice must be put in a national newspaper or the company must give written notice of the same information to each of its creditors.
446
As a buyback of shares out of capital goes against the maintenance of capital rule, there are additional stringent requirements, including the need for directors to make a **solvency statement (DS)** and obtain an **auditor's report (AR)**. How should this be made available and when?
Either ***before or at the same time*** as making the information public, the company must file the DS and AR at **Companies House**. The company must also make the DS and AR available for inspection at the company’s registered **office** for **5 weeks after** the date of the special resolution.
447
Where a **private company limited by shares** opts to buyback shares using the **capital procedure**, how long after completion of the buyback does the company have to file the following at Companies House? 1. Return of purchase of own shares (SH03 form). 2. Notice of cancellation of shares. 3. Statement of capital. 4. Special resolution. 5. PSC forms (if relevant).
1. Return of purchase of own shares (SH03 form) - **28 days**. 2. Notice of cancellation of shares - **28 days**. 3. Statement of capital - **28 days**. 4. Special resolution - **15 days**. 5. PSC forms (if relevant) - **14 days** after the company's own PSC register updated (i.e. 28 days overall since triggering event).
448
If a dividend is declared of £200 and there are 4 shareholders in a company with Model Articles (i.e. only ordinary shares), how much will each shareholder be entitled to?
£50 each.
449
# True or False: The Model Articles do not prohibit a share buyback out of profits or capital. However, the simplest de minimis “cash” route requires express consent.
True.
450
The board of a private limited company has recommended a dividend and this has been declared by ordinary resolution of the shareholders. An audit of the company’s accounts reveals there are no profits available for the purpose of paying the dividend. Who is potentially liable as a result of a payment of an unlawful dividend?
Any **shareholder** who knew or had reasonable grounds to believe that the distribution was unlawful – there is also a requirement to repay it to the company. The **directors** who authorised the distribution, if they knew or should have known it was unlawful – there is also potential personal liability to repay the money to the company. Note that directors are jointly and severally liable to the company for the total amount of the dividend payment.
451
A private limited company is in discussions to buy back some of its own shares from two shareholders. What principles and issues are relevant to the procedure to buy back the shares?
1. It is an exception to the maintenance of capital doctrine. 2. The buy-back contract is negotiated with the relevant shareholders. 3. Once the shares are bought back, they are cancelled. 4. The company’s share capital is reduced accordingly.
452
The board of a private limited company has decided to put forward a proposal to shareholders for a **buy-back of shares** using available **profits**. Shareholders will be asked to pass a resolution approving the proposed buy-back. What are the main relevant procedural requirements to complete the buy-back arrangements?
1. ≥ 15 clears days prior to the general meeting, the **buy-back contract** must be sent to each member eligible to vote. 2. The contract is put to a general meeting and approved by **ordinary resolution** (i.e. over 50% of voting share, excluding the shareholders whose shares are to be bought). 3. The board then resolves to **execute the contract**.
453
A company, which has adopted the Model Articles provided by the Companies Act 2006, is planning a buy-back of shares using available profits. Its in-house legal counsel contacts you to check the essential procedural elements they need to put in place to have the share buy-back contract approved by written resolution. What are the essential procedural requirements?
1. The directors call a board meeting to pass a resolution to circulate a written resolution (to include the buy-back contract). 2. Then shareholders pass a written resolution approving the proposed buy-back. 3. The board holds a second board meeting and resolves to enter into the buy-back contract.
454
After the directors made a statement of solvency and obtained an auditors’ report on the directors’ statement of solvency declaration, their company conducted a share buy-back out of capital. Seven months later the company is being put into liquidation. What is the potential liability attaching to the directors and shareholders relating to the assurances given at the time the buy-back occurred?
As the company is insolvent within 12 months of the buy-back out of capital, the seller of the shares and the directors may be required to personally contribute to the company’s financial losses and the directors may face criminal liability.
455
What are the FOUR main purposes of a business keeping **financial accounts**?
1. Report on financial activity, performance, and health. 2. Calculate tax liability. 3. Establish profit available for distributing to owners and bonuses to be paid to owners, executives or other staff. 4. Indicate liabilities and level of debt.
456
What are **Companies Act individual accounts**? When do they need to be prepared? By whom?
A balance sheet of profit and loss, providing a true and fair view of the state of affaris of a company at the end of the financial year. They can be prepared using standardised reporting practices (e.g. UK GAAP or IAS). Directors of most companies have a statutory duty to prepare these annually unless: 1. The company is a subsidiary undertaking *and* 2. The company has been dormant all that year *and* 3. The company's parent undertaking is established in the UK.
457
What does a company's **profit and loss account** show?
The profit and loss account shows: 1. Revenue or income (turnover minus direct cost of sale) i.e. **gross profit**. 2. **Costs** (indirect overheads e.g. wages, business rates, electricity). 3. How much **net profit** or loss the business made over the period of the statement or financial year.
458
Does a company's **profit and loss account** include assets and liabilities?
No, which is why it is important to categorise income and expenses accurately.
459
What is a company's **balance sheet**? What are the THREE main sections?
A balance sheet is an accounting document that provides a snapshot of the business’s financial health on the last day of its accounting record. Sections: 1. Assets in ascending order of liquidity. 2. Liabilities in descending order of priority of repayment. 3. Where the money has come from to fund the net asset position. The net assets must equal the owners'/shareholders' equity plus any profits retained in the business.
460
The subsection of a company's **balance sheet** on **'liabilities'** often references "current liabilities" and "long-term liabilities". What would constitute a "current liability"?
Usually liabilities that are repayable **within 12 months**.
461
What does the **"capital employed"** subsection of the net asset position in a company's **balance sheet** refer to?
The undistributed profits owed to owners/shareholders (as distinct from liabilities owed to third parties/creditors shown in the liabilities section).
462
Under the **"capital employed"** section of a company's **balance sheet**, why are "share capital" and "share premium" separate item lines?
While both are treated as capital, "share capital" reflects the original nominal value. The "share premium" reflects the increase in price.
463
What are FOUR common adjustments that might be needed to a company's accounts to ensure the income and expenditure covers the relevant accounting period? Briefly describe each.
1. **Depreciation and reevaluation:** To account for a decrease in value of an asset over time and spread the cost over its estimated useful life e.g. office equipment. It will be an asset in the balance sheet and be classed as an expense in the profit and loss account. 2. **Accruals:** An expense that has not yet been paid by the company but the benefit of which was used in the relevant accounting period. It will appear on the balance sheet as a liability and on the profit and loss account as an expense. 3. **Prepayments:** Payment of something upfront is apportioned between the correct accounting periods. The advance payments are credited back to the expense account in the profit and loss account. The assets in the balance sheet will increase by the amount of prepayment. 4. **Bad and doubtful debts:** Provision made for where there is uncertainty around a debt being repaid. In the profit and loss account this will appear as a potential expense. In the balance sheet it will reduce current assets under 'debtors'.
464
In the context of **partnership accounts**, how are salaries and interest payments to the partners treated?
They are treated as **profits**.
465
In the context of **partnership accounts**, how are profits presented in accounts/statements?
1. Profit & loss account. 2. Balance sheet. 3. Profit appropriation statement, recording how the net profits are divided between partners (by default, equally).
466
What is a common way for partners in a **partnership** to handle capital expenditure and net profit allocation? Why?
Partners often have their own **current account** which net profit is paid into, and a separate **capital account** with their contributions which accrues interest in their name.
467
Partners often have their own **current account** which net profit is paid into, and a separate **capital account** with their contributions which accrues interest in their name. How are these then reflected on the **balance sheet**?
Both are reflected in the **capital** section, and the details of the accounts annexed to the sheet.
468
If, during the accounting period, there is a change in the partners of the partnership or of the LLP, how will the share of net profit be calculated for that accounting period?
The net profit share will be calculated before and after the change in the partners, and an appropriation account for each will also be created.
469
# True or False: A company or LLP which is not trading does not need to produce accounting records.
False, it is an offence not to produce adequate accounting records even if the company or LLP is not trading.
470
The directors of every company and the members of every LLP are required to prepare accounts for each financial year. When else might some companies and LLPs need to prepare these?
When publishing a director's / strategic report (unless they are a small company/LLP or micro-entity).
471
Who is liable if a company or LLP's accounting records are inadequate? How might they escape such liability?
* Every company officer or designated member in default has potential **criminal liability** unless they can show they acted honestly and with excuse. * Company directors may be in breach of their **statutory duty** and/or **director duties** (although difficult to prove loss).
472
Who in a company / LLP is responsible for circulating the following? 1. Accounts 2. Directors'/strategic report 3. Auditor's report And who must they be circulated to?
The directors (or designated members of LLP) are responsible for circulating to: * Shareholders / members of LLP. * Debenture holder. * Any other person entitled to receive notice of general meetings.
473
In what circumstances can an accounting reference period be shortened or extended?
In both cases, *before* the filing deadline of the period to be changed via board resolution and sending the relevant form (LL) AA01 to Companies House. Note though that extensions can only be extended to more than 18 months if in administration. Also, extensions are only possible in every 5 years.
474
If a company is not trading for profit, how will their accounting records be named?
An income and expenditure account instead of a profit and loss statement.
475
Does a company's / LLP's **balance sheet** need to be signed off? If so, who by?
It should be signed by a **director / designated member** on behalf of the board.
476
If the company’s or LLP’s business involves dealing in goods, what must their **accounting records** include?
Statements of stock held at the end of each financial year, the evidence for which should also be retained.
477
If a company comes under the **small companies accounts regime**, which of the following do they *not* have to provide Companies House? * Profit and loss account. * Balance sheet. * Directors'/strategic reports. * Directors' remuneration report. * Auditors' reports.
Small companies do *not* have to provide: * Directors'/strategic report. * Profit and loss account.
478
Under the **small companies accounts regime**, small companies do *not* have to provide: * Directors'/strategic report. * Profit and loss account. But what FIVE bits of information do they still need to provide?
1. Disclosure of **accounting policies** adopted by the company while drawing up the balance sheet and profit and loss account. 2. Details of **fixed assets**. 3. Information about the **fair value** (the amount it could be exchanged for at market rate) of assets and liabilities. 4. Details of **debts**. 5. Information about guarantees and other **financial commitments**. (always the balance sheet)
479
How often must a company appoint **auditors**? Are there any exceptions?
Each financial year, unless either: 1. The directors reasonably believe audited accounts to be unlikely to be required or 2. The company is a small company.
480
How long after the end of the relevant accounting period do the following entities have to file their accounts at Companies House and make available to members? 1. Private company. 2. Public limited company. 3. LLP.
1. Private company - **9 months**. 2. Public limited company - **6 months**. 3. LLP - **9 months**.
481
There are different grades of **accounts filing requirements** for companies depending on whether they are one of the following. 1. Micro-entities 2. Small companies 3. Medium companies 4. Large companies What are the key differences?
482
There are different grades of **accounts filing requirements** for companies depending on whether they are one of the following. 1. Micro-entities 2. Small companies 3. Medium companies 4. Large companies What are the thresholds?
A company's size is determined by meeting *at least two* of the following three criteria for two consecutive years.
483
What are the THREE main penalties for failing to deliver timely company / LLP accounts?
1. Total failure to deliver accounts - **criminal offence**. 2. Late filing - **civil penalty**. 3. No longer in operation (or apparently not) - the Registrar can **strike off** and dissolve it.
484
For how long must the following entities retain financial records? 1. Private companies 2. Public companies 3. LLPs
1. Private companies - 3 years. 2. Public companies - 6 years. 3. LLPs - 3 years.
485
What are the FIVE ratios that can be used to show a company's profitability?
1. **Gross profit margin** i.e. profit per £ of each good/service sold ((GP / sales) x 100). 2. **Net profit margin** i.e. how efficiently the business is operating ((NP / sales) x 100). 3. **Return on capital employed (ROCE)** i.e. profit being made on resource available to the business ((NP / CE) x 100). 4. **Asset turnover** i.e. volume of sales by amount of capital employed ((Sales / CE) x 100). 5. **Earnings per share (EPS)** i.e. NP/number of shares.
486
Which **profitability ratio** will be most advantageous in assessing performance against competitors?
**Return on capital employed** i.e. profit being made on resource available to the business ((NP / CE) x 100).
487
Which **profitability ratio** will be most advantageous in assessing the efficiency of business operations?
**Net profit margin** i.e. how efficiently the business is operating ((NP / sales) x 100).
488
What are the TWO ratios that can be used to show a company's liquidity?
1. **Current ratio:** Whether the business has enough liquid assets to pay its way - it should be more than one but ideally 5:1 (current assets / current liabilities). 2. **Acid test ratio:** Liquidity taking into account that stock can be harder to shift - should be 0.8 ((current assets - stock) / current liabilities).
489
What are the THREE ratios that can be used to show a company's efficiency?
* **Trade debtor days:** How long business waits to get paid - should be low to reduce cashflow issues ((trade debtors / sales) x 365). * **Trade creditor days:** How long business takes to pay its creditors - the fewer days the stronger liquidity ((trade creditor / cost of sales) x 365). * **Stock turnover:** The fewer the days, the greater the liquidity ((stock / total cost of sales) x 365).
490
What is the ratio used to calculate a company's value?
Market price per share / earnings per share (EPS) ## Footnote EPS = net profit / number of shares
491
Sunshine plc is a public limited company which was incorporated on 1 November. When will its **accounting reference date** be?
30 November.
492
Which of the following will appear in a **profit and loss account**? 1. Cash 2. Wages 3. Creditors 4. Rent 5. Premises 6. Overdraft
Wages and rent.
493
Which of the following will appear on a **balance sheet**? 1. Business rates 2. Rent 3. Net profits 4. Debtors 5. Electricity 6. Creditors
Debtors and creditors.
494
A sole trader is preparing accounts for a 12-month period and the business’s financial year end is 30 June. What is the period for which the profit and loss account will be produced?
The profit and loss account will be for the 12-month period to 30 June.
495
What is liquidation?
When a company is wound up. Its assets are collected by an insolvency practitioner and sold. The proceeds of sale are then distributed, in a particular statutory order, to those who are owed money, known as the company’s creditors. Once the assets have been distributed, the company may be dissolved, which has the effect of bringing the company to an end. The person who undertakes this role is called a liquidator.
496
When will a company be deemed **insolvent**? What are the two tests?
A company is insolvent if it is deemed unable to pay or discharge its debts and liabilities. 1. **Cash-flow test:** A company cannot pay its debts as they fall due. 2. **Balance sheet test:** A company's liabilities (including contingent and prospective ones) exceed its assets. | s123 of the Insolvency Act 1986
497
If a creditor wishes to have the company wound up so that they can be paid back, what test to prove **insolvency** will they typically rely on?
The **cash-flow test** because they won't typically have access to the company's balance sheet.
498
In addition to the **cash-flow** or **balance sheet test**, in what TWO circumstances is a creditor able to demonstrate that a company is unable to pay its debts (in order to commence liquidation and issue a winding up petition)?
1. A **statutory demand** being a formal demand for payment has been served by a creditor who is owed more than £750 and who has not been paid by the company within 21 days (3 weeks) of that demand being served on the company’s registered office; **or** 2. An **unsatisfied judgment** being where the creditor has obtained a judgment against the company and has attempted to execute that judgment but the debt is still unsatisfied, in full or in part.
499
If a creditor can demonstrate that a company is unable to pay its debts following a **statutory demand**, it may commence liquidation and issue a winding up petition. How much is a "statutory demand"? And when and where should it be served?
A formal demand for payment served by a creditor who is owed **more than £750** and who has not been paid by the company **within 21 days** (3 weeks) of that demand being served on the company’s **registered office**.
500
What are the TWO types of **liquidation**? Briefly summarise each.
1. **Compulsory:** Initiated by a creditor, director, administrator or official receiver to exert pressure on a company to pay the monies owed. They petition for a winding-up order, for example when a creditor makes a statutory demand. 2. **Voluntary:** Either a members' voluntary liquidation (MVL) in which a solvent company decides to stop trading, or a creditors' voluntary liquidation (CVL) commenced by the company in response to creditor pressure.
501
What is the effect of a **creditors' voluntary liquidation (CVL)**?
A declaration by the majority of directors that they have inquired into the company's financial affairs and believe it can **pay its debts in full** (+ interest) **within 12 months** of commencement of the winding up. | s 89 of the Insolvency Act
502
What is the effect of a **members' voluntary liquidation (MVL)**?
The directors make a **declaration of solvency** to commence liquidation, supported by a **special resolution** within 5 weeks of the declaration (i.e. 5 weeks before general meeting or written resolution).
503
# True or False: Shareholders retain the right to choose the liquidator in the case of both members' voluntary liquidation (MVL) and creditors' voluntary liquidation (CVL).
False, shareholders can only choose the liquidator in the case of MVL. Creditors control the process, including the choice of liquidator, in the case of CVL.
504
Why is it important for directors to seek proper professional advice and take care when making a **declaration of solvency** in the case of **members' voluntary liquidation**?
Directors are liable for fines and/or imprisonment for making a declaration without reasonable grounds.
505
What are the TWO common triggering events for a **creditors' voluntary liquidation (CVL)**?
1. Pressure on directors from creditors. 2. Professional advice from the company's financial advisors that the company is insolvent.
506
Procedurally speaking, what needs to happen to kick-off **members' voluntary liquidation (MVL)** or **creditors' voluntary liquidation (CVL)**?
The shareholders must pass a **special resolution**.
507
What are the SIX steps of the **liquidation procedure**? | (whether compulsory or voluntary)
1. Liquidation proceedings are commenced. 2. A **liquidator** is appointed (usually the Official Receiver or insolvency practitioner). 3. The liquidator **collects and realises** the company's assets and may clawback assets from previous transactions. 4. The liquidator **distributes** the assets in the statutory order to the company's creditors. 5. Within 12 months of appointment, liquidator provides a **progress report** to the company's members, creditors, and Registrar of Companies (progress reports happen annual until liquidation completed). 5. Prepare and send a **final account** to creditors, explaining that they may object to liquidator's release, and Registrar of Companies. 6. If no objections, the company is **dissolved** three months' later by the Registrar of Companies.
508
The liquidator’s FIVE powers and duties enable them to take action to preserve and recover the company’s assets and to maximise the funds available for distribution. What are they?
* Collect in and **realise assets** (i.e. convert them to cash) and **finalise contracts** (including employment contracts). * **Investigate** prior transactions and/or conduct of directors to see whether monies can be clawed back. * Commence litigation or defend proceedings, disclaim onerous property or contracts, and do all things necessary to **facilitate winding up**.
509
A liquidator will need to pay out any monies collected in from the liquidation in a particular statutory order of priority. Which type of creditor is usually paid before other creditors?
A creditor with a fixed-charge over certain assets.
510
Creditors with a **fixed-charge** over certain assets are usually the first to be paid in the event of **liquidation**. But what happens if the secured assets are insufficient to satisfy the sums owed to the fixed-charge holder?
It will become an **unsecured creditor** in respect to the balance, or rank as a floating charge holder if they took both a fixed and floating charge over the assets.
511
Despite ranking as the first creditor to be paid in the event of liquidation, which other party will be paid before even creditors?
Liquidators must be paid the costs and expenses of realising those fixed charge assets.
512
Put the below into the correct order of **priority for payment**. * Fixed-charge holder. * Unsecured creditors (ring-fenced of 50% of first £10k and 20% of remaining balance after sale of property not subject to a fixed charge up to £800k of floating charge created on or after 6 April 2020). * Costs and expenses for realising the company's remaining assets. * Statutory interest on debts. * Floating-charge holders (minus any prescribed or ring-fenced sum for unsecured creditors). * Liquidator's costs and expenses for realising fixed charge assets. * Preferential debts e.g. employee wages for previous 4 months (up to £800 per employee), holiday pay, pensions, tax debts to HMRC. * Shareholders.
1. Fixed-charge holder. 2. Liquidator's costs and expenses for realising fixed charge assets. 3. Costs and expenses for realising the company's remaining assets. 4. Preferential debts e.g. employee wages for previous 4 months (up to £800 per employee), holiday pay, pensions, tax debts to HMRC. 5. Floating-charge holders (minus any prescribed or ring-fenced sum for unsecured creditors). 6. Unsecured creditors (ring-fenced of 50% of first £10k and 20% of remaining balance after sale of property not subject to a fixed charge up to £800k of floating charged created on or after 6 April 2020). 7. Statutory interest on debts. 8. Shareholders.
513
A prescribed part or a **ringfenced fund** is preserved for the unsecured creditors after the preferential creditors have been paid and before the floating charge holders get paid to try and improve the amount that they will received in a liquidation. How is this fund calculated?
50% of the first £10,000 of money received from the assets subject to a floating charge (i.e. £5,000) **and** 20% of the remaining money up to a maximum of £800,000.
514
The *Corporate Insolvency and Governance Act 2020 (CIGA)* introduced a **new moratorium** procedure effective from 26 June 2020 in relation to pre-moratium debts against the company. What is the effect of this?
The moratorium stops enforcement action by certain types of creditors relating to pre-moratorium debts against the company. This gives the company a chance to organise its affairs to recover financially and avoid being forced into insolvency.
515
During the **moratorium period** introduced by the *Corporate Insolvency and Governance Act 2020 (CIGA)*, the **directors** remain in control of the company subject to what oversight?
An insolvency practitioner (called a **monitor**) monitors the process and can end it if they think the company is not financially viable or is not paying critical debts as they fall due by filing a notice at court.
516
Which of the below does the **moratorium period** introduced by the *Corporate Insolvency and Governance Act 2020 (CIGA)* apply to? 1. Companies 2. LLPs 3. General partnerships 4. Limited partnerships
Companies and LLPs only.
517
What action must be taken and by who to activate a **moratorium period** pursuant to the *Corporate Insolvency and Governance Act 2020 (CIGA)* ?
A company/LLP's **directors or designated members** and the proposed **monitor** must **certify** that it is **insolvent** (or close to it) and that the moratorium will be likely to result in its rescue.
518
# Fix the error(s): A company or LLP is ineligible to apply for a **moratorium period** pursuant to the *Corporate Insolvency and Governance Act 2020 (CIGA)* if it has been the subject of a moratorium period or administration in the last 24 months, nor in any type of insolvency process at the date of application.
A company or LLP is ineligible to apply for a **moratorium period** pursuant to the *Corporate Insolvency and Governance Act 2020 (CIGA)* if it has been the subject of a moratorium period, **company voluntary arrangement (CVA)** or administration in the last **12 months**, nor in any type of insolvency process at the date of application.
519
# True or False: It is possible for the directors to apply for a moratorium pursuant to the *Corporate Insolvency and Governance Act 2020 (CIGA)* if there is an outstanding winding up petition.
True, but they must use the **court route** to do so.
520
A moratorium pursuant to the *Corporate Insolvency and Governance Act 2020 (CIGA)* must be proposed by the company's directors / LLP's designated members. Briefly describe the TWO routes.
1. **Out-of-court route:** The moratorium comes into effect when the relevant prescribed documents are filed at court, endorsed by the monitor. 2. **Court route:** The moratorium comes into effect when the relevant court order is made.
521
How long does a moratorium pursuant to the *Corporate Insolvency and Governance Act 2020 (CIGA)* last? Can it be extended? If so, how?
The moratorium initially lasts **20 business days** beginning with the business day *after* the day the moratorium comes into effect. It can be extended, 1. For another 20 business days without creditor consent. 2. With creditor consent for up to 1 year from the initial effective date. 3. Until a date specified by the court.
522
# Fix the error(s): The effect of a **moratorium** is as follows: 1. All creditors are barred from pursuing any action to enforce their debts. 2. Sums that fall due to financial creditors (e.g. banks) are still payable by the company during the moratorium period. 3. Suppliers cannot terminate their supply agreements with the company on the grounds that the company proposes to enter into a formal insolvency procedure, unless the supply contract/agreement states that insolvency is a ground for termination 4. A court must presume that any director who chose to carry on business generally between 1 March and 30 June 2020 is not responsible for the company’s financial position worsening. 5. Certain premoratorium and moratorium debts take priority over other preferential, floating charge and unsecured debts. 6. There are restrictions on a company’s activities during the moratorium such as not agreeing to grant fresh security. | Hint: There are 4.
The effect of a **moratorium** is as follows: 1. All creditors, **[1] except for financial creditors**, are barred from pursuing any action to enforce their debts. 2. Sums that fall due to financial creditors (e.g. banks) are still payable by the company during the moratorium period. 3. Suppliers cannot terminate their supply agreements with the company on the grounds that the company proposes to enter into a formal insolvency procedure, **[2] even if** the supply contract/agreement states that insolvency is a ground for termination 4. A court must presume that any director who chose to carry on business generally between **[3] 1 March and 30 June 2021** is not responsible for the company’s financial position worsening. 5. Certain premoratorium and moratorium debts take priority over other preferential, floating charge and unsecured debts. 6. There are restrictions on a company’s activities during the moratorium such as not agreeing to grant fresh security **[4] without the monitor’s consent**.
523
The company can obtain an extension to the moratorium if applied for whilst the current moratorium is still in effect and THREE conditions are met. What are they?
1. All **pre-moratorium debts** (i.e. debts for which the company does not have a payment holiday during the moratorium) must be paid or discharged. 2. Debts that the company **incurred liability for *during* the moratorium** must be paid or discharged. 3. The **monitor** must provide a statement that, in their view, it is likely that the moratorium will result in the **rescue of the company** as a going concern.
524
If a company has a choice between a **company voluntary arrangement (CVA)** and a **restructuring plan** under the *Corporate Insolvency and Governance Act 2020 (CIGA)* , why might they prefer the latter?
A restructuring plan (once sanctioned by the court) becomes binding on *all* creditors, including the secured ones. By contrast, a CVA only binds creditors who consent.
525
Below are the three alternatives to liquidation. Briefly describe each. 1. Administration. 2. Company voluntary arrangement (CVA). 3. Fixed-asset receivership.
1. **Administration:** An independent insolvency practitioner (administrator) takes over management of the company and attempts to rescue it as a going concern. During this period there is a statutory moratorium period in which creditors cannot enforce their security or initiate proceedings. 2. **Company voluntary arrangement (CVA):** A rescue procedure that allows the company to negotiate with its creditors to enter into a binding arrangement to pay its debts. 3. **Fixed-asset receivership:** When the security document creating a security or fixed or floating charge over a company's assets grants the creditor the power to appoint a receiver without having to apply to the court.
526
What is an **administrative receiver**?
An individual appointed by a creditor that holds security over all (or substantially all) the assets of a company which was created as a floating charge. An administrative receiver can: * Take custory of charged assets. * Run the company's business. * Dispose of assets to satisfy secure debt. Once appointed, the floating charge crystallises and the company can no longer deal with it.
527
Once appointed, how long as an **administrative receiver** have to send notice of their appointment to: 1. The company. 2. All known creditors.
1. The company - **immediately**. 2. All known creditors - **within 28 days**.
528
When does **administrative receivership** conclude?
When the floating charge holder has been paid in full or when the administrative receiver has sold all the property and distributed all the proceeds in the order prescribed by law e.g. preferential creditors before QFCHs.
529
What are the main advantages and disadvantages of a company entering **administration**?
**Advantage:** * Provides the floating charge holder with control of the secured assets. **Disadvantage:** * No automatic statutory moratorium. * Procedure can begin rapidly and with little notice. * Control of business is handed to an administrative receiver and, in most case, the assets of the company are liquidated at a discount. * Often leads to liquidation.
530
When a company enters into **administration**, the administrator has a hierarchy of objectives. Put them in order. * Realise the company’s assets to make a distribution to one or more secured or preferential creditors. * Rescue the company as a going concern. * Achieve a better result for the company’s creditors, as a whole, than would be likely if the company were wound up.
1. Rescue the company as a going concern. 2. Achieve a better result for the company’s creditors, as a whole, than would be likely if the company were wound up. 3. Realise the company’s assets to make a distribution to one or more secured or preferential creditors.
531
What is a **scheme of arrangement**? And how does it differ to a **restructuring plan**? What's the process of approving each?
1. **Scheme of arrangement:** A statutory procedure under *Part 26* of the *Companies Act 2006* which allows companies to restructure its debt and facilitate recovery from financial distress. Can be used in in conjunction with a formal insolvency procedure or independently. It binds all creditors once sanctioned by a court. 2. **Restructuring plan:** A statutory procedure under *Part 26A* of the *Companies Act 2006* that can be proposed by directors to ask the court to approve a compromise or arrangement between dissenting classes of creditors or members. Available to companies in financial difficulty. **Approval Process:** **75% of value** of 1+ creditors or members must approve, followed by court approval.
532
When a company goes into **administration**, the administrator has the following hierarchy of objectives. 1. Rescue the company as a going concern. 2. Achieve a better result for the company’s creditors, as a whole, than would be likely if the company were wound up. 3. Realise the company’s assets to make a distribution to one or more secured or preferential creditors. At what point can the administrator turn to objective (2)?
It is not reasonably practicable to achieve the first objective. OR The second option would provide a better outcome to creditors as a whole.
533
When a company goes into **administration**, the administrator has the following hierarchy of objectives. 1. Rescue the company as a going concern. 2. Achieve a better result for the company’s creditors, as a whole, than would be likely if the company were wound up. 3. Realise the company’s assets to make a distribution to one or more secured or preferential creditors. At what point can the administrator turn to objective (3)?
When neither of the first two objectives are reasonably practicable to achieve.
534
The court will only make an **administration order** on application of the company, its creditors, or its directors if what TWO requirements are met?
1. It is satisfied that the company is or is likely to become **unable to pay is debts**. 2. Administration would achieve a **better result** for the company’s creditors than liquidation i.e. the purpose of administration would likely be achieved.
535
As soon as an **administration order** is made by the court, who must the directors or company notify?
1. Anyone who has appointed or may appoint an administrative receiver. 2. Any qualifying floating-charge holder who may appoint an administrator. 3. Anyone else entitled to have notice under the *Insolvency (England and Wales) Rules 2016*.
536
Below are the two ways a company can enter **administration**. When is each route available? 1. Court route. 2. Out-of-court route.
* **Court route:** The court releases an administration order if satisfied that the company is or is likely to become unable to pay its debts and and administration order is likely to achieve the purpose of administration. * **Out-of-court route:** An administrator can be appointed without a court order by either (a) a QFCH whose floating charge is enforceable and relates to the whole of substantially the whole of the company's property and expressly allows them to appoint an administrator or (b) by the company or its directors if the company is or is likely to become unable to pay its debts, there are no ongoing administration applications or winding up petitions, and no administrative receiver has been appointed.
537
Below are the two ways a company can enter **administration**. Which of them is preferred for large **complex (cross-border) administration**? 1. Court route. 2. Out-of-court route.
The court route.
538
Any party appointing an **administator** (whether via the court or out-of-court route) to put the company into **administration**, must take what steps? And when?
1. The appointing party must give **5 days' notice** of intention to any **qualifying floating-charge holder (QFCH)**. 2. The prescribed documents are **filed** at the court, and with any QFCH and lender entitled to appoint an administrative receiver. 2. The QFCH either agrees to the administration or appoints its own administrator or applies to court for alternative **appointment**. 3. A **qualifying floating charge (QFC)** is created, specifying what powers apply.
539
# Define: Qualifying floating-charge holder (QFCH).
A creditor who holds one or more charge or other security (including at least one QFC) over all or substantially all of the assets and undertaking of a company.
540
Where a **company** seeks to appoint an **administrator**, how must they get approval to do so? How does this differ if the **directors** have decided to appoint an administrator instead?
**Appointment by company** - a general meeting must be called to obtain approval from shareholders of the notice of intention to appoint an administrator. **Appointment by directors** - a board resolution is required along with a statutory declaration at court stating (a) the company is unable to pay its debts, (b) the company is not in liquidation, and (c) there has not been a previous administration within the last 12 months.
541
Where the directors or a company choose to take the **out-of-court route** to enter **administration**, when will the moratorium come into effect?
When the notice of intention to appoint is filed at court.
542
To appoint an **administrative receiver** following a default under a loan agreement, the floating charge holder must do what TWO things?
1. **Demand payment:** Demand immediate repayment of all the secured liability of the debtor company. 2. **Appoint:** Appoint an administrative receiver (who must be an insolvency practitioner) to the assets secured by the corresponding security documents.
543
Once the moratorium has come into effect, the administrator can attempt to rescue the company unhindered by demands from creditors. Who needs to approve the proposals put forward by the administrator? What is the threshold?
A majority of the company's creditors.
544
When will a company's administration period automatically terminate?
1 year after the date of administration, unless extended or brought to an end sooner.
545
A company's **administration** period automatically terminates after 1 year from the date of administration. However, it can also be **ended sooner** by the administrator for at least one of SEVEN reasons. Which are missing? * The creditors have had a meeting that requires them to apply to the court. * The creditors think that the purpose of the administration has been sufficiently achieved. * The administrator converts the administration into a CVA.
* The purpose of the administration cannot be achieved. * The company should never have entered administration. * The court converts an administration into a liquidation in the public interest. * The administrator resigns.
546
A company's **administration** period automatically terminates after 1 year from the date of administration. However, it can also be **ended sooner** by the administrator for at least one of SEVEN reasons. Which are missing? * The purpose of the administration cannot be achieved. * The company should never have entered administration. * The court converts an administration into a liquidation in the public interest. * The administrator resigns.
* The creditors have had a meeting that requires them to apply to the court. * The creditors think that the purpose of the administration has been sufficiently achieved. * The administrator converts the administration into a CVA.
547
What is a **company voluntary arrangement (CVA)**?
A rescue procedure that allows the company to negotiate with its creditors to enter into a binding arrangement to pay its debts. Any agreement binds the company and the unsecured creditors. It usually involves waiting longer to be paid and/or partial payment.
548
What is a key difference between a **company voluntary arrangement (CVA)** and **administration**?
A CVA generally does not allow for a statutory moratorium.
549
Who can initiate a **company voluntary arrangement (CVA)**?
Directors, liquidators or administrators.
550
What type of rescue procedure is most suitable to a company experiencing **temporary cash-flow issues**?
A company voluntary arrangement (CVA).
551
Once a company voluntary arrangement (CVA) is approved by the (unsecured) creditors, who (if anyone) does it bind?
It will bind all unsecured creditors eligible to vote, even if they disagreed.
552
For how long can a **company voluntary arrangement (CVA)** be contested in court for unfair prejudice or significant procedural errors?
Within 28 days of creditor approval being notified to the court. Also creditors who were unaware of the voting process can challenge at any time, even after the CVA has concluded.
553
What is the procedure for initiating a **company voluntary arrangement (CVA)**?
1. Directors seek **advice** from insolvency practitioner. 2. Directors put forward written **proposal** to creditors, informing them that the insolvency practitioner will supervise the CVA ("the **nominee**"). 3. The nominee invites creditors to a **meeting**. 4. To pass proposal, 75% or more in value of *unsecured* creditors must **agree** unless those voting against it include more than 50% in value of all the unconnected creditors who are voting on the proposal.
554
# True or False: A **company voluntary arrangement (CVA)** must be approved by the court to be enforceable.
False, a nominee may need to report to the court within 28 days of the proposal on the viability of the arrangement if they are not an appointed administrator or liquidator, but there is no requirement for court approval.
555
What step must the nominee (i.e. supervisor) take once the proposal arising from the **company voluntary arrangement (CVA)** has been implemented?
They must write a **final report** which is given to the creditors and shareholders, after which the CVA comes to an end.
556
What is **fixed-asset receivership**? Why is it quite limited in effect?
**Fixed-asset receivership:** When the security document creating a security or fixed or floating charge over a company's assets grants the creditor the power to appoint a receiver without having to apply to the court. **Limitation:** The right to appoint an administrator curtails and replaces most charge holders' ability to appoint a receiver.
557
What is the effect of a fixed-asset secured creditor appointing a **receiver**?
The receiver takes control of the charged asset(s) and realises the asset(s) to satisfy the creditor's debt.
558
Why is **fixed-asset receivership** often a precursor to **winding up**?
The receiver's primary duty is to the creditor who appointed them, so they are more concerned about their client's interests than that of the company or other creditors. As a result, if the assets to be realised are essential to the company's business, winding up may be inevitable.
559
What are the FOUR main scenarios in which a company can be said to be **"unable to pay its debts"**?
1. **Statutory demand:** A creditor has served a statutory demand for >£750 which remains unpaid or there is no repayment arrangement in place. 2. **Judgment:** A creditor has obtain judgment against the company and has attempted to enforce it but the debt is still unsatisfied in whole or in part. 3. **Non-payment:** A company cannot pay its debts as they fall due. 4. **Assets < liabilities:** A company's assets are less than its liabilities.
560
Who can petition the following types of **liquidation**? 1. Members' voluntary liquidation (MVL) 2. Creditors' voluntary liquidation (CVL) 3. Compulsory liquidation
1. Members' voluntary liquidation (MVL) - **company**. 2. Creditors' voluntary liquidation (CVL) - **company** (usually in response to pressure by creditors). 3. Compulsory liquidation - **creditor** owed > £750.
561
What is the **solvency** position of the following types of **liquidation**? 1. Members' voluntary liquidation (MVL) 2. Creditors' voluntary liquidation (CVL) 3. Compulsory liquidation
1. Members' voluntary liquidation (MVL) - **solvent**. 2. Creditors' voluntary liquidation (CVL) - **insolvent**. 3. Compulsory liquidation - **insolvent**.
562
# True or False: If **members' voluntary liquidation (MVL)** is commenced and then the company discovers it is insolvent, it must change to a **creditors' voluntary liquidation (CVL)**.
True.
563
What type of **resolutions** (if any) are required to initiate the following types of **liquidation**? 1. Members' voluntary liquidation (MVL) 2. Creditors' voluntary liquidation (CVL) 3. Compulsory liquidation
**Members' voluntary liquidation (MVL):** * **Special resolution** to wind-up the company or when duration of company set out in articles expires. * **Ordinary resolution** to appoint liquidator. **Creditors' voluntary liquidation (CVL):** * **Special resolution** to wind-up the company if the directors are unable to make a declaration of solvency. * **Ordinary resolution** to appoint liquidator. **Compulsory liquidation:** * None required if unable to pay debts or just and equitable to wind up, but can be by **special resolution** to wind up.
564
In the case of a **members' voluntary liquidation (MVL)**, how long does the company have to file the below with Companies House? 1. Statutory declaration of the directors (stating that it can pay debts). 2. Special resolution to wind-up company.
Within 15 days of the special resolution.
565
What is the limitation period for an administrator or liquidator to apply to the court to set aside 'antecedent transactions' prior to the onset of liquidation?
Either 6 years from the date of liquidation or administration, or 12 years if the claim involves property other than money. If the debt has committed fraud, then the clock starts running only once it is discovered.
566
What is the procedure to be followed for **creditors' voluntary liquidation (CVL)**?
1. **Recommendation:** The directors recommend CVL to members. 2. **General Meeting:** To pass special resolution (to wind-up) and ordinary resolution (to appoint liquidator). 3. **Creditors' Meeting:** Held *within 14 days* of resolutions after appropriate notice given (7 days before in London Gazette). 4. **Liquidator Chosen:** At the creditor's meeting, *unsecured* creditors can choose liquidator by simple majority (secured creditors cannot vote as they have alternative means of recovery). 5. **Sworn Statement:** At the creditors' meeting, directors give sworn statement of company's affairs. **[Liquidation proceeds]**
567
What is the procedure to be followed for **members' voluntary liquidation (MVL)**?
1. **Statutory Declaration:** Directors swear that company can pay its debts and is solvent (after taking professional advice) *5 weeks* before general meeting or written resolution. 2. **Financial Statement:** Directors share statement of company's assets and liabilities. 3. **Resolutions:** General meeting / written resolution held to pass special resolution (to wind-up) and ordinary resolution (to appoint liquidator). 4. **Companies House:** Statutory declaration and special resolution filed at Companies House *within 15 days*. 5. **Notification of Appointment:** Notification of liquidator's appointment given to all creditors. **[Liquidation proceeds]**
568
What is the procedure to be followed for **compulsory liquidation (CL)**?
1. **Winding-up Petition:** Petition showing that company unable to pay its debts given to court by creditor. 2. **Advertisement:** Petition advertised in London Gazette *within 7 business days*. 3. **Schedule Hearing:** Court hearing date fixed. 4. **Winding-Up Order:** Court may make winding-up order. If it does, notice placed in London Gazette. 5. **Liquidator Appointed:** Either creditors choose one, or Official Receiver appointed as liquidator. 6. **Statement of Affairs:** Directors present statement of affairs *within 21 days* of notice by the liquidator. **[Liquidation proceeds]**
569
How do **creditors' powers** and influence over the process differ in the following types of **liquidation**? 1. Members' voluntary liquidation (MVL) 2. Creditors' voluntary liquidation (CVL) 3. Compulsory liquidation
**Members' voluntary liquidation (MVL):** * Creditors have no say in the appointment of liquidator. * They will be paid back in full. **Creditors' voluntary liquidation (CVL):** * Creditors control the winding up. * Creditors choose the liquidator. * Creditors unlikely to recover everything. **Compulsory liquidation:** * Creditors or the court appoint the liquidator. * Creditors unlikely to recover everything.
570
How do **directors' powers** and influence over the process differ in the following types of **liquidation**? 1. Members' voluntary liquidation (MVL) 2. Creditors' voluntary liquidation (CVL) 3. Compulsory liquidation
**Members' voluntary liquidation (MVL):** * Directors have no powers unless continuance is sanctioned by liquidator or members at general meeting. * Directors still hold office. **Creditors' voluntary liquidation (CVL):** * Directors have no powers unless continuance is sanctioned by liquidator or members at general meeting. * Directors still hold office. **Compulsory liquidation:** * Directors' powers and office are terminated.
571
The directors of a private limited company have decided the company will be put into members’ voluntary liquidation and are aware that they must make a declaration of solvency. What are the main features of the declaration and will it matter that one of the three directors is refusing to make it?
A **majority** of directors must declare that the company will be able to pay its debts in full within 12 months of the winding up commencing. So, two of the three directors will be sufficient for the declaration.
572
The **moratorium procedure** introduced in response to the financial difficulties caused by the COVID-19 pandemic initially lasts 20 days. What is the pre-requisite for it to be **extended**?
The insolvency practitioner who is monitoring the process must believe that the moratorium will **result in the rescue** of the company and make a **statement** to that effect.
573
When considering what a **liquidator’s powers and duties** include, which one of the following is correct? 1. Achieving a better result for the company’s creditors, as a whole, than would be likely if the company was wound up. 2. Rescuing the company as a going concern. 3. Doing all things necessary to ensure the shareholders recover their capital investment. 4. Doing all things necessary to facilitate the winding up of the company. 5. Seeking a moratorium.
Doing all things necessary to facilitate the winding up of the company.
574
A company is experiencing difficult trading conditions and is struggling to meet all its debts on time. It was in administration 11 months ago which resulted in it being rescued as a going concern. The directors intend using the out-of-court route again to enter administration. Is this option available to them?
No, the out-of-court route will not be possible because the company has been in administration in the last 12 months.
575
What is the effect of a successful challenge of a company's transaction by a liquidator / administrator?
**Clawback** - to restore the company to the position it *would have been in* had the transaction not occurred in the first place.
576
What THREE transactions of an insolvent company can be challenged by a liquidator / administrator (i.e. **clawback**)?
1. Transactions at an undervalue. 2. Preferences. 3. Floating charges. | (provided they fall into the specified statutory period)
577
What are the TWO main considerations for a liquidator / administrator considering challenging the THREE types of transaction below? 1. Transactions at an undervalue. 2. Preferences. 3. Floating charges.
1. **Timing** - the transaction must have taken place within the specified statutory period. 2. **Connected persons** - if the transaction took place with a person connected to the company, then this can impact the period in which the liquidator / administrator can challenge it.
578
If the transaction took place with a **person connected** to the company, then this can impact the period in which the liquidator / administrator can challenge it. What kinds of people will be "connected persons"?
* Family and spouses * Business partners * Employees * A company controlled by the director or a person connected to the director
579
Provided it took place in the specified statutory period, a liquidator / administrator can challenge the following types of transaction: 1. Transactions at an undervalue. 2. Preferences. 3. Floating charges. What is an **"undervalued transaction"**? And what is the **specified statutory period**?
**Undervalued transaction** - a gift or sale of a company asset for significantly less money than the actual value of the item. It comes within the specified statutory period if: * It took place in the **2 years prior** to the onset of insolvency **and** * The company was **insolvent** at the time *or* became insolvent as a result. | s 238(4) Insolvency Act
580
A liquidator / administrator can challenge an **undervalued transaction** if, 1. It took place in the **2 years prior** to the onset of insolvency **and** 2. The company was **insolvent** at the time *or* became insolvent as a result When will (2) be *presumed*? Otherwise, who has the burden of proof?
If the transaction was with a **connected person**. Otherwise, the liquidator / administrator has the burden of proof.
581
A liquidator / administrator can challenge an **undervalued transaction** if, 1. It took place in the **2 years prior** to the onset of insolvency **and** 2. The company was **insolvent** at the time *or* became insolvent as a result However, what is an available defence to this?
It is a defence to prove that the company entered into the transaction in **good faith** and for the purpose of **carrying on its business**, where there were reasonable grounds for believing that the transaction would **benefit the company**. | s 238(5) Insolvency Act
582
Provided it took place in the specified statutory period, a liquidator / administrator can challenge the following types of transaction: 1. Transactions at an undervalue. 2. Preferences. 3. Floating charges. What is a **preference**?
A **preference** is an unfair or improper advantage which has had the effect of elevating an unsecured creditor above the position they should have been paid out in the statutory order of priority.
583
Provided it took place in the specified statutory period, a liquidator / administrator can challenge the following types of transaction: 1. Transactions at an undervalue. 2. Preferences. 3. Floating charges. What is the **specified statutory period** for preferences?
Specified statutory period: ***Either*** it took place **6 months prior** to the onset of insolvency with an *unconnected* person ***Or*** it took place **2 years prior** to the onset of insolvency with a *connected person* ***and*** the company was (i) **insolvent** at the time of the transaction or became insolvent as a result and (ii) influenced by a **desire to prefer** that creditor (presumed if with a connected person).
584
Provided it took place in the specified statutory period, a liquidator / administrator can challenge the following types of transaction: 1. Transactions at an undervalue. 2. Preferences. 3. Floating charges. How can they avoid a **floating charge**?
Assuming the specified statutory period applies, a **floating charge** can be avoided on the grounds that it is **invalid**. Specifically, where an unsecured creditor has obtained (or upgraded) the charge to secure an existing obligation for no new consideration.
585
Provided it took place in the specified statutory period, a liquidator / administrator can challenge the following types of transaction: 1. Transactions at an undervalue. 2. Preferences. 3. Floating charges. What is the specified statutory period applicable to a **floating charge**?
Specified statutory period: ***Either*** it took place **1 year prior** to the onset of insolvency with an *unconnected* person and the company was insolvent at the time of the charge or became insolvent as a result. ***Or*** it took place **2 years prior** to the onset of insolvency with a *connected* person (no need to prove insolvency as it is presumed)
586
Provided it took place in the specified statutory period, a liquidator / administrator can challenge the following types of transaction: 1. Transactions at an undervalue. 2. Preferences. 3. Floating charges. The statutory period normally starts running from the "onset of insolvency". When is that?
The date a winding up petition is presented.
587
Provided it took place in the specified statutory period, a liquidator / administrator can challenge the following types of transaction: 1. Transactions at an undervalue. 2. Preferences. 3. Floating charges. If they choose to do so, which types of transactions can only be challenged by **court application**?
1. Transactions at an undervalue **(court application req.)**. 2. Preferences **(court application req.)**. 3. Floating charges. | s 245 Insolvency Act
588
If, when looking into the transactions around an insolvent company, it appears to the liquidator / administrator that the directors (or anyone else) carried out the business of the company intending to defraud creditors of the company for any fraudulent purpose, what can they do?
They can make an application to the court for a declaration that the directors (or anyone else) were knowing parties to **fraudulent trading**. Or, if actual dishonesty cannot be proven, then **wrongful trading**.
589
What are the THREE potential consequences of an individual being found liable for **fraudulent or wrongful trading**?
1. Personal liability to contribute towards the company's assets. 2. Criminal conviction (fraudulent only). 3. Disqualification under the *Company Directors Disqualification Act 1996*.
590
If a director is concerned that the company is **wrongfully trading** and their fellow directors are not listening to them, why should they ensure their concerns are recorded in board meeting minutes?
Because even if they retire, they may still be personally liable so evidencing their concerns will help minimise their culpability.
591
# Fix the error(s): There is a 10-year limitation period in which an insolvency practitioner must bring proceedings against a director for wrongful trading.
There is a **[1] 6-year** limitation period in which the insolvency practitioner must bring proceedings against the director.
592
Normally, the court can relieve a director from liability in proceedings for negligence, breach of duty or breach of trust if they think the director has acted honestly and reasonably. Is this relief available for fraudulent and wrongful trading?
No.
593
The court will assume that a director is not responsible for any worsening of the company’s financial position or its creditors that occurs when the company has continued to trade over COVID-19 between what dates?
1 March - 30 September 2020 26 November 2020 - 30 April 2021
594
One of the primary functions of both administration and liquidation is to realise the assets of the insolvent company and distribute the realisations to creditors. According to the *Insolvency Act* and *Insolvency Rules 2016*, the insolvency practitioner must satisfy the claims of each **class of creditor** in a descending order of priority. Put the below in the correct order. * Preferential creditors. * Fixed charge holders and expenses of the relevant insolvency process. * Unsecured creditors. * Floating charge holders.
In **descending order** of priority: 1. Fixed charge holders and expenses of the relevant insolvency process. 2. Preferential creditors. 3. Floating charge holders. 4. Unsecured creditors.
595
According to the *Insolvency Act* and *Insolvency Rules 2016*, the insolvency practitioner must satisfy the claims of each **class of creditor** in the following descending order of priority. 1. Fixed charge holders and expenses of the relevant insolvency process. 2. Preferential creditors. 3. Floating charge holders. 4. Unsecured creditors. When can the insolvency practitioner usually move on to the next class?
Usually, when the preceding class has been paid in full (even if this means there is nothing left for subordinate classes). | (subject to some exceptions)
596
According to the *Insolvency Act* and *Insolvency Rules 2016*, the insolvency practitioner must satisfy the claims of each **class of creditor** in the following descending order of priority. 1. Fixed charge holders and expenses of the relevant insolvency process. 2. Preferential creditors. 3. Floating charge holders. 4. Unsecured creditors. How does (1) apply in practice?
Fixed charge holders are entitled to be paid ahead of the liquidators’ fees and the insolvency expenses to the extent of their security. However, an insolvency practitioner will want to be paid for the costs and expenses of realising the fixed charged assets so will usually take their fees and expenses before paying any sums to the fixed charge holder. ## Footnote *Example:* if there is a fixed charge over an asset worth £200k, but only £105k was realised from the sale, the charge holder will become an unsecured creditor for the shortfall (£95k), less the amount owed to the liquidator in fees and expenses in respect of the sale (e.g. £5k). The fixed-charge holder will become an unsecured creditor for the sum of £100k (£95k + £5k). If the same asset has several fixed charges over it, then they rank in order of creation of the charge subject to any agreement to the contrary.
597
A **floating charge** will generally automatically crystallise on the onset of insolvency subject to what important caveat?
Any sums realised from the floating assets will be paid to the floating charge holder(s) subject to **ring-fencing** an amount (the prescribed part or ring-fenced fund) for **unsecured creditors**.
598
Briefly describe the TWO types of **preferential debt**.
1. **Ordinary preferential:** Contributions to occupational and state pension schemes, wages and salaries for work done in the preceding 4 months (up to £800), and unpaid holiday pay. 2. **Secondary preferential:** Applies to insolvency after 1 December 2020 only and concerns taxes primarily e.g. VAT, PAYE, Construction Industry Scheme deductions, employee NI contributions and student loan repayments.
599
The statutory order for distribution of assets is as follows: 1. Liquidator's costs and expenses for realising fixed charge assets. 2. Fixed-charge holder. 3. Costs and expenses for realising the company's remaining assets. 4. Preferential debts e.g. employee wages for previous 4 months (up to £800 per employee), holiday pay, pensions, tax debts to HMRC. 5. Floating-charge holders (minus any prescribed or ring-fenced sum for unsecured creditors). 6. Unsecured creditors (ring-fenced of 50% of first £10k and 20% of remaining balance after sale of property not subject to a fixed charge up to £800k of floating charge created on or after 6 April 2020). 7. Statutory interest on debts. 8. Shareholders. What is the amount that has to be ring-fenced for unsecured creditors whose floating charge was created *prior to* **6 April 2020**?
50% of first £10k and 20% of remaining balance up to **£600k**.
600
A liquidator / administrator does not require court permission to clawback a **floating charge**, so how can they go about avoiding it in the context of realising assets for distribution to creditors?
The liquidator / administrator would **write** to the floating charge holder to let them know in their view it was invalid. If this is challenged or the floating charge holder sought to enforce the charge legal proceedings may need to be brought.
601
What (if any) defences are there to a liquidator / administrator trying to clawback the below? 1. Transactions at an undervalue. 2. Preferences. 3. Floating charges.
1. Transactions at an undervalue - transaction made in **good faith** for benefit of company. 2. Preferences - desire to prefer can be rebutted if **genuine commercial pressure**. 3. Floating charges **(no defences)**.
602
In the context of a liquidator / administrator clawing back debt, the court can make SIX orders in relation to **transactions at an undervalue** and **preferences**. Which are missing? * Return property. * Discharge security. * Security provided for any discharged obligation.
1. **[Missing:]** Return proceeds of sale. 2. Return property. 3. Discharge security. 4. **[Missing:]** Anyone who derived benefit to repay the money. 5. **[Missing:]** Restoration of property / revival of surety or guarantee. 6. Security provided for any discharged obligation. | s 241 Insolvency Act
603
In the context of a liquidator / administrator clawing back debt, the court can make SIX orders in relation to **transactions at an undervalue** and **preferences**. Which are missing? * Return proceeds of sale. * Anyone who derived benefit to repay the money. * Restoration of property / revival of surety or guarantee.
1. Return proceeds of sale. 2. **[Missing:]** Return property. 3. **[Missing:]** Discharge security. 4. Anyone who derived benefit to repay the money. 5. Restoration of property / revival of surety or guarantee. 6. **[Missing:]** Security provided for any discharged obligation. | s241 Insolvency Act
604
What are the key differences between **fraudulent trading** and **wrongful trading** in terms of what has to be proved?
**Fraudulent trading:** * Intention to defraud i.e. dishonesty. **Wrongful trading:** * Company insolvent. * Before winding up the person knew or ought to have concluded that there was no real prospect of the company avoiding insolvency. * The person was a director at the time.
605
What is the law and procedure regarding **winding up** of an **LLP**?
Generally the same as for companies, so: * Propose a CVA with creditors * Appoint an administrator * Enter compulsory or voluntary liquidation * Wound up by court order
606
What are the key differences between **fraudulent trading** and **wrongful trading** in terms of who can apply for liquidation / administration?
No differences - the liquidator / administrator can apply by court application.
607
What are the key differences between **fraudulent trading** and **wrongful trading** in terms of who can be held liable?
**Fraudulent trading:** * Directors. * Anyone knowingly carrying on business with an intention to defraud. **Wrongful trading:** * A person who is or has been a director (including shadow directors and de fact directors).
608
What are the key differences between **fraudulent trading** and **wrongful trading** in terms of potential defences?
**Fraudulent trading:** * Rebut knowledge. * Rebut intention. **Wrongful trading:** * Took all steps to minimise losses to the creditors.
609
A liquidator is investigating the business operations of a private limited company prior to its insolvency last month. In particular, they are investigating if the directors took every step with a view to minimising potential loss to the company’s creditors What are the relevant elements of the test for directors’ actions and knowledge in these circumstances?
**Objective** – how they carried out their role with the general knowledge, skill and experience that should be expected of someone with the role of a director. **Subjective** – the knowledge and skill that they actually have as a director.
610
A private limited company has gone into liquidation and a liquidator is set to distribute what assets remain. You act for an unsecured creditor of the business. Identify in order the FIVE main types of creditor within the order of priorities (on this occasion fixed assets and associated expenses have been paid out).
1. Liquidator’s general costs and expenses. 2. Preferential creditors. 3. Floating charge holders. 4. Unsecured creditors. 5. Shareholders.
611
Six months ago, just before liquidation, the child of a director of a private limited company lent £40,000 to the company and was granted a floating charge as security. The granting of the floating charge is being challenged by the liquidator. What are the relevant elements that might comprise **“fresh consideration”** so that the **floating charge** is not wholly or partly invalid?
1. Any new money brought into the company. 2. New goods brought into the company. 3. New services brought into the company. 4. Existing debts extinguished.
612
The board of directors have realised they have acted in breach of their statutory duties by approving a contract in contravention of a provision within the articles of association, thereby exceeding their constitutional powers. Some but not all of the directors are also shareholders. Can the company ratify this breach of duty?
Yes, by a majority vote (**ordinary resolution**) of the shareholders having discounted the votes of any shareholding directors or persons connected with them.
613
A director and shareholder of a private limited company with unamended Model Articles, which has 500,000 shares of £1 each has agreed to have their shares bought back by the company after a divergence of opinion. The company has sufficient distributable profits to fund the transaction, but the directors would prefer to use the company’s profits for other purposes and would like to use the company’s cash. The price agreed for the individual’s holding of 10,000 shares is £10,000. Can the buy-back proceed?
The buy-back could only proceed if the company’s articles permit it. ## Footnote **de minimis cash exception:** As long as the amount paid is ≤ £15,000 or 5% of total share capital of company in aggregate in a given year (whichever is lower), provided the Articles permit this (the Model Articles don't).
614
# Define: Bankruptcy
A legal process to grant relief to a debtor who cannot pay their creditors and to fairly distribute their assets to their (unsecured) creditors so that they are paid at least a portion of what they are owed.
615
To enable fair distribution of a debtor's assets who has been declared **bankrupt**, who are they transferred to?
The **trustee in bankruptcy (TIB)** (the official receiver / an insolvency practitioner).
616
After how long will a bankrupt be automatically discharged from **bankruptcy**? And what does this mean in practice?
After **1 year** the slate is wiped clean and they can start afresh (although their creditworthiness will be damaged).
617
# Fix the error(s): During 12-month **bankruptcy** period the bankrupt will be subject to restrictions including disclosing the bankruptcy on applying for credit over £1000.
During 12-month **bankruptcy** period the bankrupt will be subject to restrictions including disclosing the bankruptcy on applying for credit over **£500**.
618
What is the effect on a **partnership** of a partner going **bankrupt**?
It will automatically terminate unless automatic termination has been varied in the partnership agreement.
619
During a 12-month bankruptcy period, a **bankrupt** must not trade under a different name from the name in which the bankruptcy order was made unless they do what?
Unless they **disclose** that they are subject to a bankruptcy order to the people with whom they are trading.
620
Some individuals deemed irresponsible, reckless, dishonest or otherwise culpable bankrupts may face additional consequences beyond just a 12-month bankruptcy period. What are these?
1. A **bankruptcy restriction order (BRO)** which imposes continuing restrictions for up to 15 years. 2. A **bankruptcy restrictions undertaking (BRU)** in lieu of a BRO if they agree to co-operate (again for up to 15 years).
621
A bankrupt with an income may be subject to an **income payments order / agreement (IPO)**. What is this and how long does it last?
An IPO requires the bankrupt to continue to contribute towards the bankruptcy debts for **up to 3 years** from the date of the IPO.
622
Who can initiate **bankruptcy**?
1. Debtor. 2. Debtors' creditors (owed £5,000 or more). 3. Supervisors or creditors of the individual's (failed) IVA. 4. Director of Public Prosecutions, where the person has been convicted of an offence causing loss above a specified sum.
623
The *Insolvency Act* contains TWO tests for discovering whether or not an individual can pay their debts and is therefore at risk of being made bankrupt. What are they?
1. **Inability to pay immediate debts:** The debt(s) is payable immediately and the debtor has insufficient funds to pay it, even if the debtor may, at some point in the future, be able to settle the debts. 2. **Inability to pay future debts:** The debt(s) is payable at a specified point in the future and the debtor has *no reasonable prospect* of being able to pay.
624
# True or False: A court must make a **bankruptcy order** for it to be binding.
False, an executive arm of the Department for Business & Trade called the **Insolvency Service** makes bankruptcy orders (which have the same statutory force as a court order).
625
What is the THREE stage process for when the **debtor** themselves applies for **bankruptcy**?
1. Application setting out the grounds submitted via online portal of the Insolvency Service. 2. Fee paid. 3. Application reviewed within 28 days (unless extended). 3. Bankruptcy order made (if conditions met). Otherwise, application refused and explanation of why and what the debtor can do. 4. The debtor can ask for another review within 14 days of original refusal.
626
What FOUR requirements must be met for a **bankruptcy order** to be made upon a debtor's application?
1. Adjudicator has jurisdiction. 2. Debtor is unable to pay debts. 3. No outstanding bankruptcy petition. 4. No bankruptcy order already in effect as to the debts.
627
How much needs to be owed to a creditor (known as the **'bankruptcy level'**) for them to present a bankruptcy petition to the court for a bankruptcy order?
£5,000 or more.
628
Petitioning creditors can only present a **bankruptcy petition** if, at the time the petition is presented, FIVE criteria are met. What are they?
* The debtor is **domiciled** or personally present in England and Wales. * The debtor is **unable to pay** or has no reasonable prospect of being able to pay. * The debt is **£5,000 or more**. * The debt is for an **unsecured liquidated (fixed) sum**, payable either immediately or at a specific further date and the sum is unsecured. * There is **no outstanding application** to set aside a statutory demand in respect of the debt.
629
Petitioning creditors can only present a **bankruptcy petition** if, at the time the petition is presented, the FIVE criteria below are met. * The debtor is **domiciled** or personally present in England and Wales. * The debtor is **unable to pay** or has no reasonable prospect of being able to pay. * The debt is **£5,000 or more**. * The debt is for an **unsecured liquidated (fixed) sum**, payable either immediately or at a specific further date and the sum is unsecured. * There is **no outstanding application** to set aside a statutory demand in respect of the debt. When will a court *presume* that a debtor cannot pay their debts?
If the debtor fails to satisfy a **statutory demand** served on them by the creditor.
630
Where the creditor brings a **bankruptcy petition** against a debtor, the petitioning creditor has the burden of proving the debtor is insolvent. What is the test for this?
The debtor must owe £5,000 or more **and** one of the below: 1. **Non-payment of statutory demand:** The individual has not paid, secured or compounded a statutory demand for the debt in question *within 3 weeks* (21 days) of being served with the demand (and has not applied to the court to set aside the statutory demand). 2. **Unsuccessful enforcement of court judgment:** The creditor has a court judgment and has attempted execution or other enforcement action against the individual in respect of the debt without success.
631
How does a creditor-instigated **bankruptcy process** begin? | Hint: There are 3 steps
1. **Petition:** The creditor presents a bankruptcy petition at court by paying the fee and making a large deposit into court to cover the TIB's costs. 2. **Prove:** The creditor must prove the debtor is unable to pay the debt or has no reasonable prospect of doing so. 3. **Serve:** The bankruptcy petition is served on the debtor at their home or work address, or the petitioning creditor can ask for service in another way if debtor being elusive.
632
When does the **bankruptcy period** formally start and end?
It starts at the date and time on the **bankruptcy order**. It ends when either discharged or after one year.
633
In the context of **bankruptcy**, what is the role of the **Official Receiver (OR)**? When are they appointed?
An Official Receiver (OR) is an officer of the court who is appointed after a bankruptcy order is made. The OR advertises the order in the London Gazette and takes control of the bankruptcy estate. They usually then take on the role of trust in bankruptcy (TIB).
634
What is the role of the **Trustee in Bankruptcy (TIB)**?
To realise the bankrupt's estate and distribute the proceeds equally to creditors (minus the TIB's fees and expenses).
635
Once a **bankruptcy petition** has been made, what (if anything) can the bankrupt do with their assets?
The debtor cannot dispose of any of their assets and any disposition made post-petition is void unless the court consents to it.
636
By definition, creditors will rarely receive what they are owed in full from a **bankrupt**. What happens if they are unhappy with this?
Creditors have to accept what they are offered. They can ask for a licensed insolvency practitioner to be appointed as the TIB, but this is more costly so entails bigger deductions from the bankrupt's estate before payment to creditors.
637
As a general rule, which of the following fall within the scope of the **bankrupt's estate** and so automatically vest in the TIB? * Bankrupt's home. * Bankrupt's business. * Items needed for work or trade. * Everyday household items. * Assets of personal nature. * Bankrupt's income or salary.
* Bankrupt's home. * Bankrupt's business. *Excluded:* * Items needed for work or trade. * Everyday household items. * Assets of personal nature. * Bankrupt's income or salary.
638
As a general rule, the below will be in the scope of the **bankrupt's estate** for the purpose of realising assets and distributing to creditors. 1. Bankrupt's home. 2. Bankrupt's business. What are TWO notable caveats to (1)?
1. **Court order required** if the house is (a) in joint names with someone else, (b) a spouse/civil partner has registered a charge on property, or (c) children live at home (although for (b) and (c) this can only be delayed for 1 year). 2. **Reversion after 3 years** if the TIB does not sell the home (or make application to) then on third anniversary of bankruptcy order, it will automatically transfer back to bankrupt.
639
As a general rule, the below will be *outside* the scope of the **bankrupt's estate** for the purpose of realising assets and distributing to creditors. 1. Items needed for work or trade. 2. Everyday household items. 3. Assets of personal nature. 4. Bankrupt's income or salary. What's the caveat to (2)?
If the value of the asset exceeds the costs of reasonable replacement, then the TIB can claim the item and replace it with a cheaper alternative.
640
As a general rule, the below will be *outside* the scope of the **bankrupt's estate** for the purpose of realising assets and distributing to creditors. 1. Items needed for work or trade. 2. Everyday household items. 3. Assets of personal nature. 4. Bankrupt's income or salary. What's the caveat to (4)?
An income payment order (IPO) may be made if it is likely there is **excess income / salary** beyond that required to meet the **reasonable domestic needs** of the bankrupt.
641
What TWO types of transaction can a **trustee in bankruptcy (TIB)** apply to the court to **clawback** (i.e. set aside)? Briefly describe each.
1. **Transactions at an undervalue (TUVs):** When a bankrupt gives a gift or enters a transaction in consideration of marriage or in exchange for something else which is *significantly less* than that provided by the bankrupt. 2. **Preferences:** A payment putting a creditor in a better position than they would be on bankruptcy.
642
A **trustee in bankruptcy (TIB)** can apply to the court to **clawback** (i.e. set aside) the TWO below types of transaction. 1. Transactions at an undervalue (TUV). 2. Preferences. What are the relevant timelines for identifying in-scope TUVs?
Any TUV made up to **5 years** before the bankruptcy order. If the TUV was made **2-5 years** ago though, the TIB must demonstrate that the bankrupt was **insolvent at the time** of the transaction (this will be presumed if the TUV was with an associate though).
643
A **trustee in bankruptcy (TIB)** can apply to the court to **clawback** (i.e. set aside) the TWO below types of transaction. 1. Transactions at an undervalue (TUV). 2. Preferences. What are the relevant timelines for identifying in-scope preferences?
Any preference made in the **6 months** ending with the day of bankruptcy. If the transaction was made with an associate, this is extended to **2 years**. In both cases it must be shown the bankrupt became insolvent as a result of the preference or was already insolvent.
644
A **trustee in bankruptcy (TIB)** can apply to the court to **clawback** (i.e. set aside) the TWO below types of transaction. 1. Transactions at an undervalue (TUV). 2. Preferences. In which case(s) will it be presumed that the bankrupt was insolvent if the transaction was with an associate?
TUVs - it will be presumed insolvent if transaction with associate. Preferences - no presumptions.
645
A **trustee in bankruptcy (TIB)** can apply to the court to **clawback** (i.e. set aside) the TWO below types of transaction. 1. Transactions at an undervalue (TUV). 2. Preferences. Which (if any) have defences?
1. Transactions at an undervalue (TUV) - **no defences**. 2. Preferences - if the bankrupt can show there was **no desire to prefer** when they made the payment (e.g. their motivation was to placate an insistent creditor instead). A desire to prefer will be *presumed* if made to an associate.
646
In a **bankruptcy**, secured creditors can sell their charged assets and take the value of their security. What happens if there is a surplus? What happens if there is a shortfull?
Surplus funds must be paid to the TIB. They will become unsecured creditors to the extent of any shortfall.
647
There is a statutory order of distribution in a **bankruptcy**. However, direct payments for FOUR things will continue regardless. What are they?
1. Mortgage payments. 2. Court fines. 3. Maintenance payments. 4. Student loans.
648
There is a statutory order of distribution in a **bankruptcy**. Put the following in order. * Secured creditors. * Postponed creditors i.e. the bankrupt’s spouse or civil partner. * Bankruptcy costs and expenses. including the TIB’s remuneration. * Ordinary unsecured debts e.g. credit card companies, utilities, landlords, HMRC. * Preferential debts – e.g. wages due in the last 4 months (up to £800), holiday pay, pension contributions, certain tax debts owed to HMRC. * Interest on preferential and ordinary debts.
* Secured creditors. * Bankruptcy costs and expenses. including the TIB’s remuneration. * Preferential debts – e.g. wages due in the last 4 months (up to £800), holiday pay, pension contributions, certain tax debts owed to HMRC. * Ordinary unsecured debts e.g. credit card companies, utilities, landlords, HMRC. * Interest on preferential and ordinary debts. * Postponed creditors i.e. the bankrupt’s spouse or civil partner.
649
In what circumstances can a **bankrupt** apply to have their bankruptcy order **annulled**?
If there is money left over after everyone has been paid in full (including all fees and interest on debts).
650
A debtor is automatically **discharged** from **bankruptcy** on the first anniversary of becoming bankrupt. What is the effect of this? Are there any exceptions?
Once discharged from bankruptcy, the debtor normally has no further liability for their bankruptcy debts (excl. fraudulent debts, student loans, court fines, debts created after bankruptcy order, maintenance payments). They can also: * Borrow money. * Carry on a business without restriction. * Become a company director (unless disqualified under a separate order). *Exceptions:* Ongoing BROs, BRUs, or IPOs.
651
What is a **debt relief order (DRO)**?
A low-cost alternative to bankruptcy for those with relatively limited (non-business) debts and who have few assets and a low income. At the end of the DRO, the debtor is freed from the debts listed in the DRO unless their circumstances have changed.
652
If granted, how long does a **debt relief order (DRO)** last for? What is its effect?
**12 months** during which time the debtor ceases to pay towards the debts listed in the DRO (with creditors unable to take action without court permission).
653
Although a **debt relief order (DRO)** is a low-cost, lighter touch alternative to bankruptcy, there are still some restrictions imposed on the debtor. What are they? | Hint: There are four.
The debtor cannot: 1. Borrow more than £500 without telling the lender about the DRO. 2. Act as a director. 3. Create, manage, or promote a company without court permission. 4. Manage a business without disclosing the DRO to those they do business with.
654
What kinds of debts will not be covered by a **debt relief order (DRO)**?
1. Court fines. 2. Obligations arising from family proceedings e.g. maintenance. 3. Student loans. 4. Secured debts e.g. mortgages.
655
# True or False: A **debt relief order (DRO)** is made by a court.
False, **debt relief orders (DROs)** are administered by the **Insolvency Service** in conjunction with debt advisors called "approved intermediaries".
656
# Fix the error(s): For a debtor to be eligible to apply for a **debt relief order (DRO)** (in conjunction with the approved intermediary) they must, 1. Be domiciled in E&W or have worked there in last 3 years. 2. Not have applied for a DRO in the last 3 years. 3. Be unable to pay their debts. 4. Owe ≤ £50,000 (was £30,000 until 28 June 2024). 5. Have assets of <£2,000 (not including essential work equipment). 6. Not own a car valued at ≥£5,000 (was £2,000 until 28 June 2024). 7. Not own own home. 8. Have a disposable income of ≤£75 per month after tax/NI and normal household expenses. 8. Not be involved in another formal insolvency process such as an IVA or be bankrupt. 9. Not have entered into a transaction at an undervalue in the previous 2 years. | Hint: There are 5.
1. Be domiciled in E&W **[1] or have worked there** in last 3 years. 2. Not have applied for a DRO in the last **[2] 6 years**. 3. Be unable to pay their debts. 4. Owe ≤ £50,000 (was £30,000 until 28 June 2024). 5. Have assets of <£2,000 (not including essential **[3] household items and** work equipment). 6. Not own a car valued at **[4] ≥£4,000** (was £2,000 until 28 June 2024). 7. Not own own home. 8. Have a disposable income of ≤£75 per month after tax/NI and normal household expenses. 8. Not be involved in another formal insolvency process such as an IVA or be bankrupt. 9. Not have entered into a transaction at an undervalue **[5] or a preference** in the previous 2 years.
657
# Fix the error(s): For a debtor to be eligible to apply for a **debt relief order (DRO)** (in conjunction with the approved intermediary) they must, 1. Be domiciled in E&W or have worked there in last 5 years. 2. Not have applied for a DRO in the last 6 years. 3. Be unable to pay their debts. 4. Owe <£35,000 (was £30,000 until 28 June 2024). 5. Have assets of <£3,000 (not including essential household items and work equipment). 6. Not own a car valued at ≥£4,000 (was £2,000 until 28 June 2024). 7. Not own own home. 8. Have a disposable income of ≤£100 per month after tax/NI and normal household expenses. 8. Not be involved in another formal insolvency process such as an IVA or be bankrupt. 9. Not have entered into a transaction at an undervalue or a preference in the previous 6 months. | Hint: There are 5.
1. Be domiciled in E&W or have worked there in last **[1] 3 years**. 2. Not have applied for a DRO in the last 6 years. 3. Be unable to pay their debts. 4. Owe **[2] ≤ £50,000** (was £30,000 until 28 June 2024). 5. Have assets of **[3] < £2,000** (not including essential household items and work equipment). 6. Not own a car valued at ≥£4,000 (was £2,000 until 28 June 2024). 7. Not own own home. 8. Have a disposable income of **[4] ≤ £75** per month after tax/NI and normal household expenses. 8. Not be involved in another formal insolvency process such as an IVA or be bankrupt. 9. Not have entered into a transaction at an undervalue or a preference in the previous **[5] 2 years**.
658
What is the name of the register a debtor will be added to if they are granted a **debt relief order (DRO)**? When will they be removed from it?
Individual Insolvency Register. They will be removed **3 months** after the DRO ends.
659
If a debtor is subject to a **debt relief order (DRO)**, how long will this stay on their **credit record**?
6 years.
660
Why might the below parties prefer an **individual voluntary arrangement (IVA)** over a **bankruptcy order**? 1. The debtor. 2. The creditor(s).
1. The debtor - they **keep control** of their assets and avoid the effects of bankruptcy (e.g. automatic dissolution of a sole trader business or partnership or disqualification as director). 2. The creditor(s) - they may **recover more** and avoid the costs of petitioning the court for the bankruptcy order.
661
What does an **individual voluntary arrangement (IVA)** entail?
A debtor works with an insolvency practitioner to draw up **proposals** to be made to creditors. The proposal identifies the proportion of the **debt** to be repaid and over what **time period** (usually 5 years). A **statement of affairs** is prepared and an **interim order** sought from the court.
662
What is the effect of the court making an interim order regarding an **individual voluntary arrangement (IVA)**?
This interim order prevents proceedings from being brought against the debtor usually for **14 days** while the creditors consider and approve the debtor’s proposals.
663
For an **individual voluntary arrangement (IVA)** to be binding, what proportion of creditors need to approve the proposal? Does it matter whether they are secured or unsecured?
Unsecured creditors holding **75% or more** of the value of the debt. As secured creditors cannot be affected without their consent, they usually remain outside the terms of an IVA unless they consent.
664
The procedure for an **individual voluntary arrangement (IVA)** has FIVE steps. Put them in order. * **Supervisor Appointed:** A supervisor is appointed (usually the nominee) to implement the proposals. * **Creditors' Decision Procedure:** Creditors given *at least 14 days* to consider the proposal, after which they vote on it. They need 75% or more in value of debt, including at least 50% of creditors unconnected to the debtor, in order to get approval (approval binds all unsecured creditors). * **Initial Assessment & Advice:** Debt advice sought and eligibility check undertaken. * **Nominee Appointed:** An insolvency practitioner is appointed as nominee. * **Proposal & Nominee Report:** The proposal is drafted and is supported by a report by the nominee stating their opinion on whether the proposal has a reasonable prospect of being approved by creditors and successfully implemented. * **Interim Order *(optional)*:** An interim order is granted which prevents recovery action from creditors for 14 days.
1. **Initial Assessment & Advice:** Debt advice sought and eligibility check undertaken. 2. **Nominee Appointed:** An insolvency practitioner is appointed as nominee. 3. **Proposal & Nominee Report:** The proposal is drafted and is supported by a report by the nominee stating their opinion on whether the proposal has a reasonable prospect of being approved by creditors and successfully implemented. 3. **Interim Order *(optional)*:** An interim order is granted which prevents recovery action from creditors for 14 days. 4. **Creditors' Decision Procedure:** Creditors given *at least 14 days* to consider the proposal, after which they vote on it. They need 75% or more in value of debt, including at least 50% of creditors unconnected to the debtor, in order to get approval (approval binds all unsecured creditors). 5. **Supervisor Appointed:** A supervisor is appointed (usually the nominee) to implement the proposals. The supervisor also needs to make annual reports to creditors and other interested parties.
665
If an **individual voluntary arrangement (IVA)** fails, what steps can the creditors take?
The creditors can petition the court for a **bankruptcy order** on grounds that the IVA failed.
666
During the course of an **individual voluntary arrangement (IVA)**, what (if any) action can the unsecured creditors take against the debtor?
The unsecured creditors cannot take an action unless the terms of the IVA are broken.
667
What is the purpose of a **debt respite order (DRO)**?
DROs are designed to give eligible debtors breathing space by providing a right to legal protections from creditor actions for a period of time (i.e. a moratorium). During this time, the debtor can obtain advice and find a solution.
668
What are the TWO types of **debt respite scheme**? Briefly describe each.
1. **Standard respite:** Available to anyone with relevant that a debt advisor is satisfied they cannot pay, giving them respite for *up to 60 days*. 2. **Mental health crisis respite:** Available to an individual receiving mental health crisis treatment. In addition to the standard order, alternative points of contact are identified and the order may be renewed. It lasts as long as their treatment *plus 30 days*.
669
Does a **debt respite order (DRO)** stop interest and charges on existing debts from accumulating over the respite (moratorium) period?
Yes, a DRO freezes most interest and charges on debts.
670
What are the FOUR eligibility criteria for obtaining a **debt respite**?
The debtor must: 1. Owe a qualifying debt. 2. Live or usually reside in E&W. 3. Not have a DRO or IVA nor be an undischarged bankrupt at the time of applying. 4. Not already have had a standard respite order in the 12 months prior to applying. (if applying for the mental health respite order then be receiving mental health crisis treatment).
671
To be eligible for a **debt respite order (DRO)**, the debtor must: 1. Owe a qualifying debt. 2. Live or usually reside in E&W. 3. Not have a DRO or IVA nor be an undischarged bankrupt at the time of applying. 4. Not already have had a standard respite order in the 12 months prior to applying. What kinds of debts are not qualifying for the purpose of (1)?
1. Secured debts e.g. mortgage. 2. Student loans. 3. Court fines. 4. Family court orders e.g. maintenance. 5. Debts occurred through fraud. 6. Most tax and benefit debt.
672
In what TWO circumstances might the court dismiss a creditor's **bankruptcy petition**?
1. The debtor can pay their debts. 2. The creditor has unreasonably refused to secure or compound the debt.
673
A director of a company is held personally liable for the debts of the company and is made bankrupt. The main asset in the bankruptcy estate is the director's family home which is owned jointly with their spouse. No children live in the home. How, if at all, can the family home be sold?
As the house is held in joint names, the trustee in bankruptcy cannot sell it without a court order.
674
What FOUR things is **income tax** charged on?
Income tax is charged on: * Payments to employees (salary, bonus, taxable benefits). * Profits for sole traders and partners (i.e. the self-employed). * Shareholders (on dividends), lenders (on interest), and debenture holders (on interest). * Owners of rental properties.
675
When does the tax year run for **income tax**?
6 April - 5 April
676
Sole traders and partners in a partnership (collectively, the self-employed) are subject to income tax on any taxable **trading profits**. Does the amount they've **withdrawn** from the business affect this?
No, they are taxed on all profits made from their trade or profession irrespective of whether they've drawn down anything into a personal account.
677
In a partnership, each partner pays **income tax** on their share of the **partnership income** (taxable trading profits). How is their share determined?
Either in accordance with the terms of the **partnership agreement** or **equally** if there isn't one.
678
Sometimes provision is made in the **partnership agreement** for a **priority allocation of profits** to one or more partners. What is this called? How does it affect the other partners?
This is known as **"salary"** or **"interest on capital"**. The balance of the profits are then shared according to the agreed profit share.
679
# True or False: A partnership itself is not liable to income tax.
True, each partner has **individual liability** for their own tax. They are not liable for the income tax of co-partners.
680
When calculating the **taxable trading profits** of the self-employed for the purpose of **income tax** (i.e. sole traders and partnerships), what are the FIVE main **deductions / tax reliefs** allowed?
1. Deduction of expenses. 2. Capital allowances. 3. First-year allowances. 4. Annual investment allowance. 5. Writing-down allowance.
681
When calculating the **taxable trading profits** of the self-employed for the purpose of **income tax** (i.e. sole traders and partnerships), there are FIVE main **deductions / tax reliefs**: 1. Deduction of expenses. 2. Capital allowances. 3. First-year allowances. 4. Annual investment allowance. 5. Writing-down allowance. What kinds of expenses can be deducted under (1)?
**Income-related** expenses (rather than capital-related ones) incurred *wholly and exclusively* for the **purpose of the business or trade**. Examples: * Travel costs. * Office costs. * Raw materials costs.
682
As a general rule, for the purpose of calculating the **taxable trading profits** of the self-employed (i.e. sole traders and partnerships), only **income-related expenses** that are *wholly and exclusively* incurred for the purpose of business or trade can be deducted. What is a narrow exception to this?
If any expense is incurred for a **dual purpose** but the expenses can be identified as having a **separable** business and non-business part, HMRC will permit a tax deduction on the business portion. | (strict test)
683
When calculating the **taxable trading profits** of the self-employed for the purpose of **income tax** (i.e. sole traders and partnerships), there are FIVE main **deductions / tax reliefs**: 1. Deduction of expenses. 2. Capital allowances. 3. First-year allowances. 4. Annual investment allowance. 5. Writing-down allowance. Briefly describe how **capital allowances** work.
Capital allowances are a form of **tax-approved depreciation** for certain types of capital expenditure. These capital allowances are treated as deductible expenses.
684
When calculating **taxable trading profits** of the self-employed for the purpose of **income tax**, **capital allowances** are treated as deductible expenses. This extends to business properties where construction began on or after what date?
29 October 2018.
685
When calculating the **taxable trading profits** of the self-employed for the purpose of **income tax** (i.e. sole traders and partnerships), there are FIVE main **deductions / tax reliefs**: 1. Deduction of expenses. 2. Capital allowances. 3. First-year allowances. 4. Annual investment allowance. 5. Writing-down allowance. Briefly describe how **first-year allowances** work.
A 100% first-year allowance is available for investment in environmentally friendly products, such as energy efficient heating and electrical charging points.
686
When calculating the **taxable trading profits** of the self-employed for the purpose of **income tax** (i.e. sole traders and partnerships), there are FIVE main **deductions / tax reliefs**: 1. Deduction of expenses. 2. Capital allowances. 3. First-year allowances. 4. Annual investment allowance. 5. Writing-down allowance. Briefly describe how the **annual investment allowance (AIA)** works.
The AIA allows businesses to obtain a **100% tax deduction** for expenditure on **plant and machinery** (excluding cars).
687
# True or False: The **annual investment allowance (AIA)** that can be deducted from expenditure on plant and machinery when calculating income tax for the self-employed can be carried over into the next accounting period if unused.
False, the annual investment allowance (AIA) cannot be carried over to future periods.
688
When calculating the **taxable trading profits** of the self-employed for the purpose of **income tax** (i.e. sole traders and partnerships), there are FIVE main **deductions / tax reliefs**: 1. Deduction of expenses. 2. Capital allowances. 3. First-year allowances. 4. Annual investment allowance. 5. Writing-down allowance. Briefly describe how the **writing-down allowance (WDA)** works. How does this differ from (4)?
Writing-down allowances (WDA) enable businesses to reduce their trading profit by claiming a deduction for the cost of **plant and machinery** that is *not* covered by the first-year allowance or the AIA. Unlike the AIA, WDAs happen continuously, reducing the cost of the asset carried forward into the next accounting period.
689
Assets that fall under the **writing-down allowance (WDA)** are usually pooled into different tax rates. What are the TWO pools?
1. Main pool - most assets reduce at **18% annually**. 2. Special rate pool - long-life assets like integral features in a building and some cars reduce at **6% annually**.
690
Which of the following are *exempt* from **income tax**? 1. Savings income. 2. Foreign income of UK residents. 3. Social security benefits. 4. Child benefit. 5. Tax credits. 6. Individual savings accounts (ISAs).
**Taxable:** 1. Savings income. 2. Foreign income of UK residents. **Exempt:** 3. Social security benefits. 4. Child benefit *(subject to the person’s income level)*. 5. Tax credits. 6. Individual savings accounts (ISAs).
691
When will taxpayers need to complete a **self-assessment**?
If they have: * Trading profits. * Rental profits. * Dividends on shares they own.
692
Taxpayers are liable for **income tax** on **share dividends**. Is this calculated on the *gross* or *net* amount of the dividends?
Gross amount.
693
By when must **income tax returns** be filed online after the end of the relevant tax year (6 April to 5 April)? Consider both: 1. Online returns. 2. Paper returns.
Consider both: 1. Online returns - by **31 January** 2. Paper returns - by **31 October**
694
In what TWO circumstances will **self-employed** taxpayers have to make **2 x payments on account** towards their income tax liability for a year?
If they have *either*: 1. A tax bill of £1,000 or more. 2. Not had more than 80% of their tax deducted at source.
695
**Self-employed** taxpayers who have *either* of the below must make **2 x payments on account** per year. When do these two payments fall due? If they have *either*: 1. A tax bill of £1,000 or more. 2. Not had more than 80% of their tax deducted at source.
**31 January** of the *current* tax year (50%). **31 July** of the *next* tax year (50%). | (and any balancing payment on 31 January of *next* tax year)
696
The **income tax** computation differentiates between three types of income: 1. **Non-savings income** – income from employment, self-employment, pension, and rental. 2. **Savings income** e.g. interest paid on bank or building society accounts. 3. **Dividend income** – from shares held by the taxpayer as a shareholder. How is (1) taxed?
Non-savings tax bands: 1. Basic rate (20%). 2. Higher rate (40%). 3. Additional rate (45%).
697
The **income tax** computation differentiates between three types of income: 1. **Non-savings income** – income from employment, self-employment, pension, and rental. 2. **Savings income** e.g. interest paid on bank or building society accounts. 3. **Dividend income** – from shares held by the taxpayer as a shareholder. How is (2) taxed?
Savings income bands: 1. Basic rate (20%). 2. Higher rate (40%). 3. Additional rate (45%). (*after* any **personal savings allowance (PSA)** is reduced from the savings income, which also depends on whether individual is basic, higher, or additional rate taxpayer).
698
What is the **personal savings allowance (PSA)** of the following taxpayers? * Basic rate. * Higher rate. * Additional rate.
* Basic rate - **£1,000** * Higher rate - **£500** * Additional rate - **£0**
699
The **income tax** computation differentiates between three types of income: 1. **Non-savings income** – income from employment, self-employment, pension, and rental. 2. **Savings income** e.g. interest paid on bank or building society accounts. 3. **Dividend income** – from shares held by the taxpayer as a shareholder. How is (3) taxed?
Dividends are always taxed as the top or last slice of a taxpayer's income.
700
What is the difference between the following? 1. Total income. 2. Net income. 3. Taxable income.
1. Total income - **gross income** from all sources (non-savings, savings, dividends etc.). 2. Net income - total income *minus* interest on **qualifying loans** and **pensions**. 3. Taxable income - net income *minus* the **tax-free personal allowance (PA)**.
701
What is the rationale for HMRC deducting interest on **qualifying loans** and **pensions** to get to "net income"?
To encourage entrepreneurship and taking personal responsibility for contributing to one's pension.
702
What kind of income can the **tax-free personal allowance (PA)** be set against?
Any kind, although normally on non-savings income (e.g. salary).
703
# True or False: If the **tax-free personal allowance (PA)** exceeds net income, the excess PA *cannot* be carried forward to another tax year.
True, it is only available on an annual basis.
704
At what threshold does the **tax-free personal allowance (PA)** begin to taper (reduce) downwards? How does this operate?
Once someone's **net income** exceeds **£100,000** they lose £1 from their PA for every £2 more they earn. For example, if a taxpayer's income is £100,002, they'd lose £1 of their PA.
705
In what circumstances will someone receive an **extra tax-free personal allowance (PA)**?
If they are registered blind.
706
In the context of calculating **income tax**, what is the **"marriage allowance"**? What THREE conditions have to be met for it to apply?
The marriage allowance enables a person to **transfer** part of their **tax-free personal allowance (PA)** to their spouse or civil partner. This is beneficial where one partner earns nothing or very little (e.g. stay-at-home parent) and so is not, in practice, enjoying the benefits of the PA. Conditions to qualify: 1. The couple must be married or in a civil partnership. 2. The transferring partner’s income is less than the PA (i.e. not all PA is used). 3. The recipient partner is a basic rate taxpayer.
707
In the context of **income tax** liability, why is the **marriage allowance** irrelevant if one or both partners earn are in the higher rate tax band or above?
Because they won't qualify for the allowance. Conditions to qualify are: 1. The couple must be married or in a civil partnership. 2. The transferring partner’s income is less than the PA (i.e. not all PA is used) - **not satisfied**. 3. The recipient partner is a basic rate taxpayer - **not satisfied**.
708
# True or False: Where a couple qualify for the **marriage allowance**, the recipient's **tax-free personal allowance (PA)** will increase by the amount transferred.
False, the recipient's tax liability will instead reduce to **20% of the current allowance**.
709
Put the following steps for calculating **income tax** into the correct order. * Deduct any **tax paid at source** to work out how much tax is due. * Calculate **Total Income** (all sources). * Calculate **Taxable Income** (Net income – Personal Allowance (PA) if applicable). * Apply the relevant **tax rates** to the different types of income in the order of non-savings, savings and dividend income. * Add the amounts calculated for each type of income together to work out the **total tax liability**. * Split Taxable Income into non-savings, savings and dividend income and consider any **reliefs** available such as a personal savings allowance and any dividend allowance. * Calculate **Net Income** (Total income – allowable deductions).
* Calculate **Total Income** (all sources). * Calculate **Net Income** (Total income – allowable deductions). * Calculate **Taxable Income** (Net income – Personal Allowance (PA) if applicable). * Split Taxable Income into non-savings, savings and dividend income and consider any **reliefs** available such as a personal savings allowance and any dividend allowance. * Apply the relevant **tax rates** to the different types of income in the order of non-savings, savings and dividend income. * Add the amounts calculated for each type of income together to work out the **total tax liability**. * Deduct any **tax paid at source** to work out how much tax is due.
710
In the context of **income tax**, what is the **Enterprise Investment Scheme (EIS)**? How does it work in practice?
The EIS is designed to encourage taxpayers to **invest in EIS companies** by giving generous income tax and capital gains tax advantages. Where a taxpayer subscribes for new shares in a qualifying EIS company, they may **deduct 30%** of the value of the shares purchased from their **income tax liability** either: 1. For the same tax year in which the EIS shares were purchased, or 2. The previous tax year.
711
What is the maximum annual tax relief a taxpayer can claim on **Enterprise Investment Scheme (EIS)** share subscriptions?
* Up to **£1 million** in share subscriptions (so **£300,000** in annual relief). * Up to **£2 million** in share subscriptions for "knowledge intensive companies" doing lots of R&D (so **£600,000** in annual relief).
712
Where a taxpayer subscribes for new shares in a qualifying **Enterprise Investment Scheme (EIS)** company, they may **deduct 30%** of the value of the shares purchased from their **income tax liability**. What are some important exclusions to the types of EIS company a given taxpayer can buy shares in to qualify?
The taxpayer must be **unconnected** to the EIS company, meaning they do not own more than **30%** of the ordinary shares nor are an employee or associate of an employee.
713
A taxpayer cannot use **Enterprise Investment Scheme (EIS)** relief to create a negative income tax figure (that is: they cannot use the deduction to cause a tax repayment). What is a minor workaround to this?
If the individual has an income tax liability in the previous tax year, this can be retrospectively offset by EIS relief.
714
What does **"deduction at source"** mean in the context of income tax?
When employees and company directors have tax deducted from their pay via PAYE which is then paid to HMRC.
715
From **6 April 2024** regulations provide that all self-employed individuals must report **profits aligned with the UK tax year**, irrespective of their accounting year. What is the rationale for this?
A self-employed person or business is taxed on the profits made during the **tax year** to 5 April. However, as businesses often have a different **accounting year (the basis period)** this meant that this was **not aligned** to the tax year. Consequentially their earnings were **taxed twice** in the first year of operating. **Overlap profit relief** was used to address this but it was complex and difficult to administer.
716
From **6 April 2024** regulations provide that all self-employed individuals must **report profits aligned with the UK tax year**, irrespective of their accounting year. Where the end of the UK tax year straddles their accounting year, the tax will need to be **apportioned** across both. How is this done?
Usually by dividing by the days in the year (i.e. 365 days or 366 in a leap year).
717
# True or False: If self-employed individuals make a **trading loss**, they will automatically qualify for **tax relief** on income and sometimes capital gains.
False, while they will be entitled to tax relief, this is *not* automatic and they need to **apply**.
718
**Trading losses** may *either*: 1. Be set against any of the taxpayer’s Net Income from the *current* year **or** 2. Be set against any of the taxpayer’s Net Income from the *prior* year **or** 3. Be carried forward and set against *future* profits on the same trade. Which of these is often a last resort? Why?
Carrying *forward* the trading losses and setting against future profits on the same trade, because it **delays relief** for losses.
719
In the opening years of a trade, a special start up loss relief is available known as **“early trade losses relief”**. How many tax years does this apply for? And across what kinds of losses?
**All** losses sustained in the **first 4 tax years** of trading, which can be carried back beginning with earlier years first (first in, first out).
720
When a trader ceases trading, **"terminal loss relief"** is available. What is this and how does it work?
Terminal loss relief allows a loss to be deducted from trading profits (if any) in the **tax year of cessation** and then carried back to the **3 preceding years** beginning with the later years first (last in, first out).
721
The following types of **tax relief** can apply retrospectively to earlier tax years. But what is the difference in terms of the *order* in which they're carried back to previous years? 1. Early trade loss relief. 2. Terminal loss relief.
1. Early trade loss relief - starting with the earliest years first (first in, first out). 2. Terminal loss relief - starting with the later years first (last in, first out).
722
The following types of **tax relief** can apply retrospectively to earlier tax years. But how far back / across which years can the losses be carried? 1. Early trade loss relief. 2. Terminal loss relief.
1. Early trade loss relief - the **first 4 years** of trading. 2. Terminal loss relief - the **3 years preceding cessation**.
723
How does **carry forward relief on incorporation** of a business work?
When a sole trader or partner transfers the business to a company and **receives shares** in return, they can **set-off any unused trading losses** that remain against salary or dividend payments received from the company for any year in which they own those shares.
724
What are the TWO prongs to Parliament's attack on **tax avoidance** in relation to individuals? Briefly describe each.
1. **Targeted Anti-Avoidance Rules (TAARs)** - define specific transactions that are unacceptable. 2. **General Anti-Abuse Rule (GAAR)** - an overriding rules applying to all tax to deter taxpayers from participating in schemes that abuse the tax system and promoters of such schemes.
725
What is the **double reasonableness test** in relation to tax arrangements?
HMRC can only set aside tax arrangements if it can prove that the arrangement cannot ***reasonably*** be regarded as a ***reasonable*** course of action. | (a high threshold)
726
# True or False: In assessing whether a tax arrangement is abusive, the **GAAR** requires HMRC to obtain the opinion of an **independent advisory panel** regarding the **reasonableness** of any particular arrangement.
True.
727
If a tax arrangement is found to be abusive under the **General Anti-Abuse Rule (GAAR)**, what can HMRC do?
HMRC may make a **tax adjustment** which is **just and reasonable** in the circumstances, such as taxing the income in a legitimate way.
728
# Fix the error(s): To prevent taxpayers from receiving the 30% EIS tax deduction for their investment and selling it immediately afterwards, anti-avoidance provisions exist to ensure that the shares are kept for at least 2 years.
To prevent taxpayers from receiving the 30% EIS tax deduction for their investment and selling it immediately afterwards, anti-avoidance provisions exist to ensure that the shares are kept for at least **[1] 3 years**.
729
# Fix the error(s): The **settlement rules** prevent a parent from shifting income to their child to take advantage of the child’s personal allowance or their lower rates of tax. Should a parent gift to their child who is under 18 any income generated in excess of £1000 in any tax year, the income arising from the gift is taxed as the income of the parent.
The **settlement rules** prevent a parent from shifting income to their child to take advantage of the child’s personal allowance or their lower rates of tax. Should a parent gift to their child who is under 18 **[1] and unmarried** any income generated in excess of **[2] £100** in any tax year, the income arising from the gift is taxed as the income of the parent.
730
# True or False: The **settlement rules** do not apply to gifts made to minor grandchildren, minor nieces and nephews, or minor friends. ## Footnote The **settlement rules** prevent a parent from shifting income to their child to take advantage of the child’s personal allowance or their lower rates of tax.
True, they only apply to parent-child (where the child is an unmarried minor).
731
The Welsh income tax rates (which are paid in addition to a reduced UK income tax rate) are set by a resolution passed by the Welsh Parliament on the basis of a proposal put forward by the Welsh government before the start of each tax year. What types of income do **Welsh income tax rates** apply to?
Non-savings and non-dividend income so: * Income from employment and self-employment. * Rental income. * Pension income. * Taxable social security benefits.
732
Who is liable to pay **Welsh income tax**?
UK residents in the relevant tax year who either: 1. Have a close connection to Wales. 2. Spent more days in Wales than in other parts of UK in that tax year. 3. Are a Welsh MP or politician.
733
# True or False: An individual is treated as spending a day in a particular part of the UK if they are in that part of the UK at the end of the day unless just travelling through that part.
True.
734
How will a Welsh taxpayer's tax code reflect that they are subject to Welsh income tax (and a reduced UK income tax)?
Their PAYE tax code will begin with a "C". Or they tick the box in their self-assessment.
735
# True or False: The Welsh income tax rates do not affect NIC which are set by the UK government and are paid in the normal way.
True.
736
A person is an employee of a large bank. The person receives a salary and a bonus every year. In addition, their employer provides them with a company car and full medical coverage. Which of the person’s sources of income are subject to income tax and when does the person have to pay?
As all of these constitute remuneration, they will all be taxable. Employers are obliged to deduct an employee's income through PAYE so they'll pay these taxes as often as they are paid (often monthly).
737
Over the last tax year, a basic rate taxpayer saved money out of their earnings every month and earned £800 gross in interest from their building society during the year. In addition, the taxpayer owns a small portfolio of shares on which they received £1,800 dividends gross in the tax year. Will they need to pay income tax on their interest and dividends receipts?
**Interest** - none as their personal savings allowance is £1,000 as a basic rate taxpayer. **Dividends** - a dividend allowance of £500 may also be applied irrespective of the tax band they are in. This leaves £1,300 to be subject to the basic rate.
738
What is the **dividend allowance** and is it means-tested?
Shareholders are liable to pay income tax on dividends, but only above the dividend allowance of **£500** which is available to all taxpayers and is **not means-tested**. That said, above the allowance, the rate payable corresponds to what taxpayer band they are in.
739
What is the **annual investment allowance (AIA)** limit?
£1 million.
740
Companies are charged corporation tax on taxable profits. What FOUR things comprise **taxable profits**?
1. Trading profits. 2. Non-trading profits. 3. Property income. 4. Capital gains.
741
For the purpose of **corporation tax**, how are a company's, sole trader's and partnership's **taxable profits** calculated?
Trading income *minus:* 1. Cost of sales. 2. Trading losses. 3. Capital allowances.
742
# True or False: Dividends payable to shareholders are an allowable trading expenses that can be deducted from trading income for the purpose of calculating trading profit for **corporation tax**.
False, dividends are just a *distribution* of profits *after* tax so cannot be deducted.
743
In addition to paying **corporation tax** on taxable profits, companies, sole traders, and partnerships must also pay corporation tax on **taxable chargeable gains** made in that accounting period. How are these calculated?
Sale proceeds *minus:* 1. Allowable expenditure. 2. Indexation allowance. 3. Capital losses from current period. 4. Unused capital losses from last period. 5. Trading losses.
744
In the context of **corporation tax**, what are **income receipts**? Do they include dividends *received* by the corporation?
Income receipts are income received by a company and include: * Trading profits. * Rental income. * Interest received. They do *not* include dividends received by the company unless certain anti-avoidance provisions apply.
745
For expenses to be **deductible** for the purpose of calculating taxable income for **corporation tax**, what THREE criteria must be satisfied?
1. **Golden Rule:** Wholly and exclusively incurred for the purpose of the business. 2. **Permitted by law:** Not prohibited by statute e.g. not doubtful debt. 3. **Revenue Expenditure:** Of an income nature with an element of regularity e.g. rent or wages. Cannot be capital-related.
746
Capital allowances allow for relief to be given in respect of capital expenditure on certain items against the income of a business to encourage investment. Two such allowances that were available between 1 April 2021 - 31 March 2023 were: * **Super deduction** first-year allowance. * **Special rate** first-year allowance. Which of the below entities could enjoy these allowances? 1. Company. 2. Sole traders. 3. Partnerships.
Only companies.
747
Between **1 April 2021 - 31 March 2023** companies could enjoy the following types of **first-year allowance** (in addition to the usual ones). Briefly describe each: 1. **Super deduction** first-year allowance. 2. **Special rate** first-year allowance.
1. **Super deduction** first-year allowance - new plant and machinery enjoyed relief at 130% of the qualifying cost of investment (well above the usual 18% writing down allowance). 2. **Special rate** first-year allowance - long-life assets enjoyed relief at 50% of the qualifying cost of investment (well above the usual 6% writing down allowance).
748
Excluding the special rate and super deduction first-year capital allowances which were only available to companies between **1 April 2021 - 31 March 2023**, what are the THREE main **capital allowances** available to corporations?
1. **First-year allowance:** 100% deduction for investment in environmentally friendly products in the accounting period in which it was incurred. 2. **Annual Investment Allowance (AIA):** 100% deduction for expenditure on plant and machinery (excluding cars). Any expenditure going over the limit for AIA can be subject to the writing-down allowance. 3. **Writing-down allowance:** Plant and machinery (including cars) can be reduced over time. The 'main pool' is at a rate of -18%pa; the 'special rate pool' for long-life assets is -6%pa.
749
# True or False: First-year allowances cannot be claimed in addition to any AIA on the same expenditure. If expenditure qualifies for more than one allowance a company can choose which allowance to claim.
True.
750
Below are the THREE main **capital allowances** available to corporations. Which of them can be carried forward to future accounting periods? 1. First-year allowance. 2. Annual investment allowance (AIA). 3. Writing-down allowance.
The annual investment allowance (AIA).
751
What THREE options does a corporation have in relation to applying **trading loss relief**?
1. **Deduct from current profits:** Setting it against total profits in the current accounting period (if there are any). 2. **Deduct from previous profits:** Carrying it back and setting it against total profits in the preceding 12 months. 3. **Carry forward:** Carrying it forward to set it against total profits of a later accounting period.
752
Below are the THREE ways in which a corporation can claim **trading loss relief**. 1. **Deduct from current profits:** Setting it against total profits in the current accounting period (if there are any). 2. **Deduct from previous profits:** Carrying it back and setting it against total profits in the preceding 12 months. 3. **Carry forward:** Carrying it forward to set it against total profits of a later accounting period. What is an important caveat to (2)?
Deducting from total profits in the preceding 12 months is only available *after* a **current period set-off** (i.e. exhausting (1)).
753
Below is the formula for calculating **taxable chargeable gains** (which are subject to corporation tax). Sale proceeds *minus:* 1. Allowable expenditure. 2. Indexation allowance. 3. Capital losses from current period. 4. Unused capital losses from last period. 5. Trading losses. Briefly describe (1) - (5).
Sale proceeds *minus:* 1. **Allowable expenditure** i.e. original acquisition cost of asset. 2. **Indexation allowance** i.e. adjustments for inflation although frozen since Dec 2017. 3. **Capital losses** i.e. costs associated with selling. 4. **Trading losses** i.e. business-wide losses.
754
What TWO figures need to be added together to get to the **taxable total profits** and the relevant **corporation tax rate**?
Taxable income profits + taxable chargeable gains = taxable total profits.
755
When is the **corporation tax return** due for a given accounting period? When is **corporation tax** due for a given accounting period? | (are there any exceptions?)
**Tax return** - 12 months after end of accounting period. **Tax due** - 9 months and 1 day *after* the end of the corporation's accounting period. *Exception:* High-profit corporations (profit >£1.5m) have to pay tax in quarterly instalments.
756
**Dividends** can be made in **cash** or **“in specie”**. What's the difference?
**Cash** - paid into bank account. **"in specie"** - transferring property, machinery etc. instead.
757
**Dividends** received by a shareholder are chargeable to income tax at the shareholder's tax rate. Do they therefore impact **national insurance contributions**?
No, this is why owner-directors of smaller companies often pay themselves a small salary and then extract the majority of their remuneration as a dividend instead (dividend tax rates are lower than for both non-savings and savings income).
758
# True or False: **Salary (and bonuses)** paid to directors and employees are an **allowable deduction** against the taxable trading profits of a company and are treated as an expense of the business.
True, the same applies to any employers' national insurance contributions.
759
Owner-directors of smaller companies often pay themselves a small salary and then extract the majority of their remuneration as a dividend instead because it is more tax efficient (dividend tax rates are lower than for both non-savings and savings income). What are other common ways of extracting profits in tax efficient way for shareholders?
1. Company pension contributions. 2. Rent paid for use of a building owned by a shareholder / director. 3. Interest payments on a loan from a shareholder / director.
760
What is a **close company**?
A close company is a company which is resident in the UK and is controlled by *either:* 1. **Five or fewer participators** (shareholders or persons with the right to acquire shares). 2. Any number of **participators who are also directors** (including shadow directors).
761
A **close company** is a company which is resident in the UK and is controlled by *either:* 1. **Five or fewer participators** (shareholders or persons with the right to acquire shares). 2. Any number of **participators who are also directors** (including shadow directors). How is "controlled" defined?
“Control” means ownership of **> 50% of shares** *or* **> 50% of voting power** *or* have the **right to acquire > 50%** of the shares of the company.
762
What TWO methods does the government use to prevent **tax avoidance** by companies?
1. **Tax legislation** - e.g. where a close company makes a loan to a participator and no interest is charge or interest is charged below the official rate of interest on beneficial loans, this classes as a taxable benefit if it is over £15k. 2. **General Anti-Abuse Rule (GAAR)** - an overriding rules applying to all tax to deter taxpayers from participating in schemes that abuse the tax system and promoters of such schemes.
763
In what circumstances will **loans** to participators in a **close company** constitute a taxable benefit for the participator? Are there any exceptions?
**Taxable loans to participators** * There is no interest charged on the loan *or* interest is charged below the official rate of interest on beneficial loans **and** * The loan is > £15,000. *Exceptions:* The loan is made in the ordinary course of a money lending business (e.g. bank loan) and the borrower does not have a material interest (> 5%) in the company.
764
How does **anti-tax avoidance legislation** apply where goods or services are provided between group companies and prices might be charged to ensure profits fall in a tax-efficient way? For example, channelling profits to a company which has higher losses (to offset against) or lower corporation tax.
**Transfer pricing adjustment** - If a transaction is found not to be made at arm's length, and a potential tax advantage has (because of the transaction) been made, anti-avoidance legislation enforces an adjustment. This means that the outcome of the transaction will be that which would have occurred on an arm's-length basis thereby removing the tax advantage.
765
How does **anti-tax avoidance legislation** apply to stop a company carrying forward its trading losses where there has been a change in ownership and the new owner has deliberately acquired it to use the losses brought forward? For example, a profit-making company (say an online clothes shop) may try to purchase a loss-making company, change the nature of the business so that it also sells clothes online, and use its losses against the company’s future profits.
If HMRC consider that a “major change in the nature or conduct” of the trade or business has taken place, they will stop the carried forward losses from being used.
766
A company has the following expenses: * Heat and light. * Capital allowances. * Dividends. * Purchase of goods for resale. * Insurance. * Qualifying charitable donations. Which of these expenses (if any) can be offset against the company’s trade profit?
* The **dividends** that a company pays to its shareholders are a distribution of profits to its shareholders and are not an allowable trading expense. * The **qualifying charitable donations** are deductible from **total profit** not *trade* profit.
767
A company made a trading loss in its accounting period (AP) ended 30 June. In the same AP it had entertainment expenses, depreciation and capital allowances. How will each of these increase or reduce the trading loss?
**Increase profit (so reduce trading loss)** (i.e. disallowed expenditure): * Entertainment. * Depreciation. **Decrease profit (so increase trading loss)** (i.e. allowed expenditure): * Capital allowances.
768
When will a **charge to capital gains tax (CGT)** arise?
When a **chargeable person** makes a **chargeable disposal** of a **chargeable asset**.
769
A charge to **capital gains tax (CGT)** will apply when a chargeable person makes a chargeable disposal of a chargeable asset. Who counts as a **"chargeable person"**?
* Individuals, including personal representatives and trustees. * Companies except that they pay corporation tax on chargeable *gains* instead.
770
How does an individual's place of **residency** impact whether they are a **chargeable person** for **capital gains tax (CGT)** purposes?
1. **UK residents:** Chargeable to CGT on disposal of *worldwide* assets. 2. **Non-UK residents:** Not chargeable to CGT even if they sell an asset *within* the UK except if it is a land transaction.
771
Which of the below are **chargeable assets** for the purpose of **capital gains tax (CGT)**? Which are exempt? * Wasting chattel with a lifespan of ≤ 50 years. * Wasting chattel with a gain upon disposal of ≤ £6,000. * Goodwill. * Shares. * Government bonds. * Land. * Cars.
**Chargeable assets** 1. Land and buildings. 2. Goodwill. 3. Shares. **Exempt from CGT** 1. Cars. 2. Wasting chattel (life of ≤ 50 years). 3. Wasting chattel with a gain upon disposal of ≤ £6,000. 3. Government bonds.
772
A charge to **capital gains tax (CGT)** will apply when a chargeable person makes a chargeable disposal of a chargeable asset. What counts as a **"chargeable disposal"**?
* Sales. * Gifts (or whole or part). * Loss or destruction (e.g. in insurance context).
773
# True or False: **Capital gains tax (CGT)** may apply upon the death of an individual when a beneficiary acquires their assets.
False, the person who is left the assets by the deceased will inherit them at **market value** (known as **"probate value"**). If anything, they will pay inheritance tax.
774
In the context of **capital gains tax (CGT)**, what is a **"no-gain-no-loss" transaction**?
When spouses (or civil partners) transfer assets freely between themselves, without incurring a charge to CGT. The recipient spouse is deemed to have acquired the asset at the same cost as the donor spouse.
775
# Define: Capital gains tax.
CGT is a tax on the profit or gain that a chargeable person/entity makes when they sell, or dispose of, a chargeable asset that has increased in value since they acquired it. It is the **chargeable gain** that is taxed, not the amount of money that is received.
776
Where a chargeable person makes a chargeable disposal of a chargeable asset, how is the **profit or gain** that is to be charged to CGT calculated where the disposal was just a **gift** (so had no monetary value)?
The market value is used.
777
Where a chargeable person makes a chargeable disposal of a chargeable asset, how is the **profit or gain** that is to be charged to CGT calculated where the transaction was with a **connected person** (so had reduced monetary value)?
The market value is used.
778
To calculate **capital gains tax (CGT)** one must work out the profit or gain made from a transaction first. What THREE types of **allowable expenditure** can be deducted from the proceeds of sale before calculating CGT?
1. Incidental **costs of disposal** e.g. legal fees, valuation fees, advertising costs. 2. **Acquisition costs** from when originally acquired e.g. purchase price, legal fees, SDLT. 3. **Enhancement costs** e.g. building costs to extend the property (unless demolished by time of disposal).
779
When in the year is **capital gains tax (CGT)** normally payable?
CGT is generally payable in full on 31 January following the year in which the gain was made. They are included in the individual's tax return. *Exception:* For disposals of UK residential property on or after 27 October 2021, any CGT due must be reported and paid within **60 days** of completion.
780
Name the SIX types of **CGT relief** that may be available to negate or reduce a chargeable person's CGT burden.
1. Business asset disposal relief. 2. Hold-over (gift) relief. 3. Replacement of business assets (rollover) relief. 4. Incorporation relief. 5. Private residence relief. 6. Enterprise investment scheme (EIS) relief.
781
Below are the SIX types of **CGT relief**. 1. Business asset disposal relief. 2. Hold-over (gift) relief. 3. Replacement of business assets (rollover) relief. 4. Incorporation relief. 5. Private residence relief. 6. Enterprise investment scheme (EIS) relief. When will **business asset disposal relief (BADR)** apply? Is it a deferral or reduction?
BADR is available on gains made by individuals on the **sale or gift** of certain of certain **business assets**, including: 1. All or part of a **trading business** carried on as a sole trader or in partnership for *at least 2 years* before disposal. 2. **Shares** in a trading company, if the individual owns at least 5% of the ordinary voting shares of the company and was an officer or employee of the company for *2 years* before disposal. 3. **Assets** were owned and used by the trading company or trading business in the *2 years* before disposal. It reduces the CGT liability.
782
Below are the SIX types of **CGT relief**. 1. Business asset disposal relief. 2. Hold-over (gift) relief. 3. Replacement of business assets (rollover) relief. 4. Incorporation relief. 5. Private residence relief. 6. Enterprise investment scheme (EIS) relief. When will **hold-over (gift) relief** apply? Is it a deferral or reduction?
Gift hold-over relief enables an individual to give away certain types of business assets without paying CGT. This is achieved through a joint election by the donor and donee. The gain that is otherwise chargeable on the donor is deferred. When the donee disposes of the asset, they will be charged CGT, not only on their own gain but also the donor’s **deferred** gain as well.
783
In the context of **capital gains tax (CGT)**, what are qualifying assets that may enjoy **hold-over (gift) relief**?
1. Assets used for the purposes of a trade or profession carried on by the transferor or their personal company. 2. Shares in an unquoted trading company. 3. Shares in the transferor’s personal company. 4. Assets that qualify for agricultural property relief for inheritance tax.
784
Below are the SIX types of **CGT relief**. 1. Business asset disposal relief. 2. Hold-over (gift) relief. 3. Replacement of business assets (rollover) relief. 4. Incorporation relief. 5. Private residence relief. 6. Enterprise investment scheme (EIS) relief. When will **replacement of business assets (rollover) relief** apply? Is it a deferral or reduction?
Rollover relief enables a sole trader or partner to defer the gain – and thus payment of CGT – on the disposal of qualifying business assets (including land, buildings and plant and machinery), provided the proceeds of sale are reinvested in other qualifying assets and the business was trading when the old assets were sold and the new ones purchased. The charge to CGT is **deferred** until the disposal of the new asset and no new qualifying assets are purchased.
785
In the context of **capital gains tax (CGT)**, when does reinvestment in business assets have to be made for the chargeable person to enjoy **replacement of business assets (rollover) relief**?
The reinvestment must be within either **1 year before, or 3 years after**, the asset is sold and the old and new assets were used in the business although they do not need to be of the same type.
786
Can a chargeable person claim **replacement of business assets (rollover) relief** for CGT if the chargeable asset was only partially replaced?
Yes, but only to the extent it was partially reinvested again.
787
Below are the SIX types of **CGT relief**. 1. Business asset disposal relief. 2. Hold-over (gift) relief. 3. Replacement of business assets (rollover) relief. 4. Incorporation relief. 5. Private residence relief. 6. Enterprise investment scheme (EIS) relief. When will **incorporation relief** apply? Is it a deferral or reduction?
Incorporation relief applies when an individual transfers their business or partnership interest as a going concern to a company. The gain is **deferred** by **reducing the acquisition cost** of the shares being received as **consideration** for the interest transferred to the company. The CGT liability is deferred until a later disposal of the shares.
788
Below are the SIX types of **CGT relief**. 1. Business asset disposal relief. 2. Hold-over (gift) relief. 3. Replacement of business assets (rollover) relief. 4. Incorporation relief. 5. Private residence relief. 6. Enterprise investment scheme (EIS) relief. When will **private residence relief (PRR)** apply? Is it a deferral or reduction?
Private residence relief (PRR) exempts all or part of a gain arising on a property (which includes land or a garden of up to half a hectare or larger in some instances) which an individual has used as their home. PRR provides an **exemption relief** by reducing the capital gain, rather than deferring it to a later date.
789
In the context of **capital gains tax (CGT)**, how is **private residence relief (PRR)** calculated? What's the equation?
Exempt gain = Gain × (Period of occupation of property/Period of ownership) | (i.e. if they've always lived in it, they'll be 100% exempt)
790
In the context of **capital gains tax (CGT)**, a taxpayer will be deemed to have been living in their residence for the purposes of claiming **private residence relief (PRR)** for what period leading up to disposal?
The last **9 months** of ownership, provided they occupied the property at some point over the whole course of ownership.
791
In the context of **capital gains tax (CGT)**, a taxpayer will be deemed to have been living in their residence for the purposes of claiming **private residence relief (PRR)** even if there were some periods of absence. What THREE periods of absence are acceptable (i.e. deemed occupation)? Are they cumulative?
1. The owner is abroad by reason of employment. 2. The owner was working elsewhere (up to 4 years). 3. Any absence for any reason up to 3 years. They are **cumulative**.
792
Below are the SIX types of **CGT relief**. 1. Business asset disposal relief. 2. Hold-over (gift) relief. 3. Replacement of business assets (rollover) relief. 4. Incorporation relief. 5. Private residence relief. 6. Enterprise investment scheme (EIS) relief. When will **enterprise investment scheme (EIS) relief** apply? Is it a deferral or reduction?
To encourage investment in small companies, an individual can defer payment of CGT on any chargeable gain by investing in shares in a qualifying unquoted trading company (known as an enterprise investment scheme (EIS) company), either up to **1 year prior** to the gain being made or in the **3 years after** it is made. The **deferred** gain will become chargeable when the EIS shares are sold.
793
What is the equation for calculating the **taxable chargeable gain** to be charged to CGT?
**Taxable chargeable gain** = chargeable gain remaining after all reliefs (except BADR) minus annual exempt amount (AEA). | (BADR charged at different rate separately)
794
What is the **annual exempt amount (AEA)** in the context of CGT?
Every individual has an annual exempt amount (AEA) for CGT which can be set against capital gains made in the relevant tax year. For the tax year 2024/2025: £3,000. For the previous tax year 2023/2024: £6,000.
795
The **rate of CGT** on taxable gains depends on the level of an individual’s taxable income and the nature of the asset being disposed of. How so?
As of TY 25/26, the CGT tax rate on all property and assets is 18% (lower rate taxpayer) and 24% (higher rate taxpayer & most personal representatives and trustees).
796
If capital losses in the year exceed any capital gains made in the same year, can the excess capital loss be carried forward to reduce capital gains in future years?
Yes.
797
If capital losses in the year exceed any capital gains made in the same year, meaning the AEA cannot be exercised, can the AEA be carried over to future years?
No, it is lost at the end of each tax year.
798
# True or False: If a CGT loss has been made, this is unable to be offset against any CGT gain if the loss has occurred as a result of “arrangements” that were made with their main purpose being to secure a “tax advantage”.
True, and "tax advantage" could mean paying less or no tax, enjoying a relief or deferral from paying tax, or an increased tax repayment.
799
A person sold a yacht, making a gain of £40,000 last year. Do they owe any **capital gains tax (CGT)**?
No, because a yacht is a wasting chattel, and as such, is exempt.
800
In the context of **VAT**, what is the difference between: 1. Output tax. 2. Input tax.
**Output tax** - tax on *consumer spending*, collected on business transactions at each stage in the supply of goods and services. **Input tax** - a tax credit received by a customer for any VAT they paid if they are registered for VAT and use the goods or services with which they have been supplied for taxable business purposes.
801
VAT is charged on any supply of goods or services made **in the UK** (unless the supply is exempt) if the supply is made by a **taxable person** while **carrying on business**. How is "business" defined?
Any trade, profession or vocation.
802
# True or False: VAT is charged on any supply of goods or services made in the UK (unless the supply is exempt) if the supply is made by a taxable person while carrying on business.
True.
803
VAT is charged on any supply of goods or services made **in the UK** (unless the supply is exempt) if the supply is made by a **taxable person** while **carrying on business**. How is "taxable person" defined?
A person who makes or intends to make taxable supplies and who is required to be registered under the *Value Added Tax Act 1994*. This includes partnerships and LLPs.
804
VAT is charged on any supply of goods or services made **in the UK** (unless the supply is exempt) if the supply is made by a **taxable person** while **carrying on business**. How is "supply of goods" defined?
Any transfer of the whole property in goods is a supply of goods, including transfer of consumer goods, supply of power or heat, the grant of an interest in land or the gift of goods.
805
VAT is charged on any supply of goods or services made **in the UK** (unless the supply is exempt) if the supply is made by a **taxable person** while **carrying on business**. How is "supply of services" defined?
Anything that is not a supply of goods is a supply of services, if provided for consideration, including the provision of a lawyer’s services for a fee.
806
What types of supplies are VAT exempt? | Hint: there are six main areas
1. Supply of residential land. 2. Insurance. 3. Financial services. 4. Education. 5. Health services. 6. Postal services
807
In what TWO circumstances is a person *required* to register for **VAT**?
1. **Value Threshold Reached:** The value of taxable supplies made by the person in the previous *12 months* exceeds the VAT registration threshold (a rolling test undertaken at the end of each month). 2. **Value Threshold *Will* Be Reached:** At any time when there are *reasonable grounds* for believing that the value of taxable supplies to be made in the next 30 days on their own will exceed the VAT registration threshold.
808
What is the current **VAT registration threshold**?
As of 1 April 2024, £90,000 in any rolling 12-month period.
809
It is possible to voluntarily register for VAT. What is the main *pro* and *con*?
**Pro:** Businesses can recover VAT paid on their own purchases (input tax). **Con:** Business must charge their customers VAT, making the product or service more expensive for them.
810
In what circumstances is a business allowed to **deregister for VAT**?
1. If its taxable turnover falls below the de-registration threshold for a 12-month period. 2. If it stops trading or supplying goods/services that are subject to VAT.
811
A business can **deregister for VAT** in the following circumstances. 1. If its taxable turnover falls below the de-registration threshold for a 12-month period. 2. If it stops trading or supplying goods/services that are subject to VAT. Which of these is *required* and which is just *permitted*?
1. If its taxable turnover falls below the de-registration threshold for a 12-month period - **permitted but not required**. 2. If it stops trading or supplying goods/services that are subject to VAT - **required within 30 days**.
812
What is the de-registration threshold for VAT after which a person can (not must) deregister?
As of 1 April 2024, the VAT de- registration threshold in the UK is **£88,000**.
813
Which of the following taxable supplies are **"zero-rated" for VAT**? * Food (other than in catering). * Books and newspapers. * Water and sewerage services. * Transport. * Resident construction. * Domestic fuel. * Installation of energy-saving materials. * Child car seats.
1. Food (other than in catering). 2. Books and newspapers. 3. Water and sewerage services. 4. Transport. 5. Resident construction.
814
Which of the following taxable supplies are subject to **reduced VAT**? * Food (other than in catering). * Books and newspapers. * Water and sewerage services. * Transport. * Resident construction. * Domestic fuel. * Installation of energy-saving materials. * Child car seats.
1. Domestic fuel. 2. Installation of energy-saving materials. 3. Child car seats.
815
Are the following in the scope of **VAT**? * Non-business activities e.g. a private sale. * Charging for a vehicle MOT test. * Sale of shares. * Sale of a business as a going concern.
No.
816
The sale or lease of land is normally an exempt supply for VAT. However, owners of interests in commercial land and buildings may opt to charge VAT, even if the sale or lease would normally be exempt. What is the consequence if they choose to do so on all future supplies?
Once the option to tax (OTT) is exercised, it applies to all future supplies relating to *that* land or building, including selling it or leasing it to a tenant. Specifically: * **Standard VAT rate** is charged on sale or lease (premium and rents). * Any inputs relating to the supply may be recovered, including heating costs, cleaning, and repairs.
817
The sale or lease of land is normally an exempt supply for VAT. However, owners of interests in commercial land and buildings may opt to charge VAT, even if the sale or lease would normally be exempt. Why might a commercial landowner choose or not choose to do so?
It means the landowner can offset some or all of VAT expended in developing the land, such as building works. However, it may be a problem of buyers or tenants who are not VAT registered as the land will become more expensive.
818
If a commercial landowner exercises their option to tax (OTT) in relation to VAT and subsequently changes their mind, what (if anything) can they do?
* If the taxpayer changes their mind within **6 months**, HM Revenue and Customs (HMRC) will revoke the option provided that the OTT has not been put into practice e.g. by charging rent inclusive of VAT. * An OTT may also be revoked after **20 years** with the consent of HMRC.
819
# True or False: Once an option to tax (OTT) is exercised by a commercial landowner, any future disposal of the same land will be a taxable supply.
False, an OTT is made by the owner of the land or building and does not transfer with the land or building on any future disposal.
820
By when must a taxable person submit a **VAT return**?
1 month and 7 days after the end of each accounting period i.e. VAT quarter in respect of the taxable supplies made in that quarter. | (different businesses are assigned different VAT quarters by HMRC)
821
The time of supply (tax point) determines the accounting period within which a supply of goods or services falls. When is the **"basic tax point"** for goods vs services? What is an exception?
**Goods** - the time the goods are removed or when they are made available to the person to whom they are supplied (unless the VAT invoice or payment is made earlier). **Services** - when the services are performed (unless the VAT invoice or payment is made earlier). If a VAT invoice is issued within 14 days after the basic tax point, then the invoice date becomes the new tax point.
822
# True or False: A business cannot reclaim VAT on supplies made to the business that relate to any nonbusiness activity. If an item is used for both business and personal reasons, no VAT can be claimed.
False, VAT can be reclaimed for the business proportion. *Exception:* Card purchases or business entertaining due to potential for personal use.
823
In what circumstances might a **VAT registered** supplier be able to **reclaim input tax** from HMRC?
* A person who makes zero-rated supplies will be able to reclaim input tax from HMRC, often monthly. * If a person makes a combination of zero-rated and exempt supplies (a partially exempt trader), normally only a proportion of their input tax will be recoverable.
824
A person making a taxable supply to a taxable person *must* supply them with a **tax invoice**. Why? And what must this include?
* VAT number * Tax point * Value of the supply * Rate of VAT charged Required in order to backup any VAT return.
825
# True or False: VAT invoices are issued to all customers, regardless of their VAT status.
True.
826
How is the **VAT** owed to HMRC actually calculated?
The amount payable is the VAT charged on all supplies of goods and services (output tax) less any VAT paid on purchases of goods and services (input tax). If input tax exceeds output tax, HMRC will issue a rebate or may require a person to make monthly returns.
827
A business that is registered for VAT must keep records and VAT accounts of all taxable goods and services that it receives or supplies in the course of its business e.g. annual accounts, bank statements, invoices etc. Does this include **exempt supplies**?
Yes.
828
What are the **penalties** for non-compliance with VAT legislation? Which of these are civil vs criminal penalties?
**CIVIL** 1. Interests on late or under-declared payments up to 15%. 2. For late or non-registration, a penalty charge based on a % of the VAT due from when they should have registered (increasing the longer the delay). **CRIMINAL** 1. For dishonest tax evasion, a penalty up to the amount of VAT evaded. 2. Unlimited fine. 3. Up to 7 years' imprisonment.
829
A VAT registered trader supplies building materials to a customer on 31 October. The customer pays on 15 November. An invoice is issued on 17 November. What is the tax point for this supply?
31 October The basic tax point is the date the goods are supplied (31 October). This can be superseded if payment is received before this date or if an invoice is issued within 14 days (that is, by 14 November).
830
Which of the following assets qualify for **100% business property relief (BPR)** on any inheritance tax? * Shares in a quoted trading company if the donor has voting control of the company. * Land or buildings or plant and machinery owned by an individual and used either by a partnership of which they are a member or a company of which they have voting control. * A sole-trade business or a partnership interest. * Shares in an unquoted trading company (no minimum holding).
* A sole-trade business or a partnership interest. * Shares in an unquoted trading company (no minimum holding).
831
Which of the following assets qualify for **50% business property relief (BPR)** on any inheritance tax? * Shares in a quoted trading company if the donor has voting control of the company. * Land or buildings or plant and machinery owned by an individual and used either by a partnership of which they are a member or a company of which they have voting control. * A sole-trade business or a partnership interest. * Shares in an unquoted trading company (no minimum holding).
* Shares in a quoted trading company if the donor has voting control of the company. * Land or buildings or plant and machinery owned by an individual and used either by a partnership of which they are a member or a company of which they have voting control.
832
What types of business are ineligible for **business property relief (BPR)** in the context of inheritance tax?
A business which holds or makes investments or deals in property e.g. rental property company.
833
# True or False: Shares in overseas trading companies are eligible for BPR.
True.
834
How long must the donor have owned the business property to qualify for **business property relief (BPR)** on inheritance tax? Are there any exceptions?
At least 2 years before the transfer. Exceptions: 1. Replacing one business property asset with another with an overall period of ownership of 2 years. 2. Quick succession. 3. Inheriting business property assets from a spouse or civil partner (automatically credited the ownership period of the deceased i.e. date of acquisition is date the transferring).
835
Even if BPR was available to reduce the value of the lifetime transfer, it might not be available on the death of the donor. How so?
As a general principle, for the relief to be available when calculating tax on the donor's death, the donee must either have: * Retained the property until the death of the donor **or** * Sold the original property and *wholly* replaced it with other business property (no partial relief).
836
BPR reduces the value of a business property in a lifetime transfer or at death. Is the relief applied before or after annual exemptions? And is it automatic?
It is applied **before** annual exemptions and is **automatic** (assuming the conditions are satisfied).