Chapter 11 Flashcards

(70 cards)

1
Q

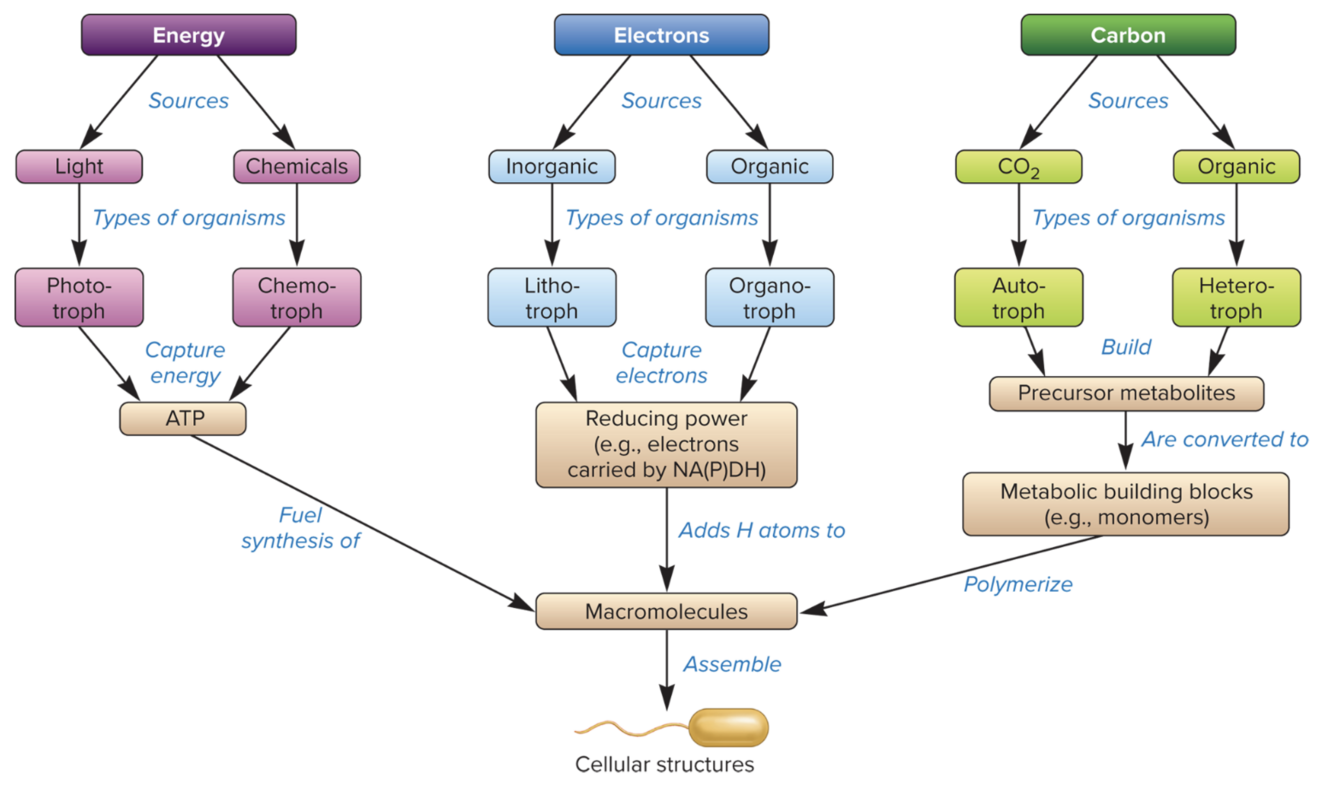
Phototrophs

A

Organisms that use light as their energy source

How well did you know this?
1
Not at all
2
3
4
5
Perfectly
2
Q

Chemotrophs

A

Organisms that obtain energy from the oxidization of chemical compounds.

How well did you know this?
1
Not at all
2
3
4
5
Perfectly
3
Q

Lithotrophs

A

An organism that uses reduced inorganic compounds as its electron source.

How well did you know this?
1
Not at all
2
3
4
5
Perfectly
4
Q

Organotrophs

A

Organisms that used reduced organic compounds as their electron source.

How well did you know this?
1
Not at all
2
3
4
5
Perfectly
5
Q

Heterotrophs

A

An organism that uses reduced, preformed organic molecules as its principal carbon source.

How well did you know this?
1
Not at all
2
3
4
5
Perfectly
6
Q

Autotrophs

A

An organism that uses CO2 as its sole or principal source of carbon.

How well did you know this?
1
Not at all
2
3
4
5
Perfectly
7
Q

Fueling Reactions - Summary

A
How well did you know this?
1
Not at all
2
3
4
5
Perfectly
8
Q

Combining the roots of the fueling reactions, you can place organisms in one of 5 nutritional types.

A

Examples……
Plants = photolithoautotrophs

Animals = chemoorganoheterotrophs

How well did you know this?
1
Not at all
2
3
4
5
Perfectly
9
Q

All three fueling reactions are used to generate three main products.

A

Photo/Chemo = ATP

Litho/Organo = Reducing Power NA(P)DH

Auto/Hetero = Precursor metabolites => monomers

How well did you know this?
1
Not at all
2
3
4
5
Perfectly
10
Q

Catabolism

A

When an organic compound is oxidized to release energy

How well did you know this?
1
Not at all
2
3
4
5
Perfectly
11
Q

Chemoorganotrophs use two general types of catabolic strategies

A

Respiration & Fermentation

In both cases, when the organic energy source is oxidized, the electrons released must be accepted by electron carriers NAD+ and FAD. When the NADH and FADH2 donate the electrons to an electron transport chain, the metabolic process is called respiration

Fermentation does not use an electron transport chain.

How well did you know this?
1
Not at all
2
3
4
5
Perfectly
12
Q

Most chemoorganotrophs use a wide variety of organic molecules as energy sources which are then degraded by pathways that either generate glucose or intermediates of the pathways used in catabolism. Why is it to a cell’s advantage to funnel the into a few common pathways?

A

Greatly increases metabolic efficiency by avoiding the need for a large number of less metabolically flexible pathways.

How well did you know this?
1
Not at all
2
3
4
5
Perfectly
13
Q

What is aerobic respiration?

A

a process that can completely catabolize a reduced organic energy source to CO2 using the glycolytic pathways and TCA cycle with O2 as the terminal electron acceptor for an electron transport chain.

How well did you know this?
1
Not at all
2
3
4
5
Perfectly
14
Q

The catabolism of glucose involves which 3 steps?

A
  1. The formation of pyruvate
  2. the TCA cycle
  3. The Electron Transport Chain
How well did you know this?
1
Not at all
2
3
4
5
Perfectly
15
Q

What is glycolysis?

or what are the glycolytic pathways?

A

The conversion of glucose to pyruvic acid by use of the Embden-Meyerhof pathway, pentose phosphate pathway, or Entner-Doudoroff pathway

How well did you know this?
1
Not at all
2
3
4
5
Perfectly
16
Q

What is the most common glycolytic pathway?

A

Embden-Meyerhof Pathway (EMP)

How well did you know this?
1
Not at all
2
3
4
5
Perfectly
16
Q

EMP is divided into 2 parts which are…

A

A 6-carbon phase and a 3-carbon phase

How well did you know this?
1
Not at all
2
3
4
5
Perfectly
17
Q

What happens in the initial 6-carbon phase of EMP?

A

Start with 1 molecule of glucose

2 ATP molecules are used

Fructose 1,6 biphosphate is produced

How well did you know this?
1
Not at all
2
3
4
5
Perfectly
18
Q

What happens in the 3-carbon phase of EMP?

A

The Fructose 1,6 biphosphate is cleaved into TWO 3-C molecules

2 NADH are generated

4 ATP molecules are generated

Pyruvate is produced

How well did you know this?
1
Not at all
2
3
4
5
Perfectly
19
Q

EMP can run in reverse using 2 pyruvate molecules to create 1 glucose molecule.

A

its process is called gluconeogenesis

Making new glucose

How well did you know this?
1
Not at all
2
3
4
5
Perfectly
20
Q

Facts of the Entner-Duodoroff Pathway (EDP)

A

Used by some gram-negative bacteria. Esp those found in soil

very few gram-positive bacteria use it. (intestinal bacterium Enterococcus faecalis is a rare exception)

more common in aerobic bacteria

not used by eukaryotes

How well did you know this?
1
Not at all
2
3
4
5
Perfectly
21
Q

How does EDP work?

A

EDP replaces the 6-carbon phase of EMP

Start with 1 molecule of glucose

1 ATP molecule is used

1 NADPH is generated

It produced 2-keto-3-deoxy-6-phosphoglutonate (KDGP) as an intermediate

KDGP is cleaved into 1 pyruvate and 1 Glyceraldehyde 3-phosphate (3-C molecule)

The 3-C molecule can then enter the 3-carbon phase of EMP which then produces another pyruvate, 2 ATP and 1 NADH

How well did you know this?
1
Not at all
2
3
4
5
Perfectly
22
Q

What is the Pentose Phosphate Pathway?

A

A glycolytic pathway that oxidizes glucose 6-phosphate to ribulose 5-phosphate and then converts it to a variety of 3 to 7 carbon sugars.

can be used aerobically or anaerobically

It can be used at the same time as either EMP or EDP

Used by both bacteria and eukaryotes

not yet found in archaea

How well did you know this?
1
Not at all
2
3
4
5
Perfectly
23
Q

Whare are NADPH electrons donated to?

A

anabolic reactions that consume energy

How well did you know this?
1
Not at all
2
3
4
5
Perfectly
24
Where are NADH electrons donated to?
the ETC where energy is conserved.
25
What is the result of the Pentose Phosphate Pathway?
Starts with Glucose 6-phosphate *an intermediate of the EMP pathway* 2 NADPH molecules for each glucose metabolized to pyruvate produces the precursor metabolite erythrose 4-phosphate which is used to synthesize aromatic amino acids and vitamin B6 produces the precursor metabolite ribose 5-phosphate which is a major component of nucleic acids.
26
What is meant by amphibolic pathways?
Metabolic pathways that can function both catabolically and anabolically
27
During respiration, the catabolic process continues by oxidizing pyruvate to three CO2 using the....?
multi-enzyme Pyruvate Dehydrogenase (PDH) complex and the Tricarboxylic Acid (TCA) Cycle.
28
What happens with the first step, PDH?
Pyruvate is oxidized and cleaved 1 NADH is produced 1 CO2is produced 1 acetyl-coenzyme A is produced (2 carbon molecule)
29
What is oxidative decarboxylation?
the simultaneous release of CO2 and NADH during oxidization.
30
Once the acetyl-coA is produced it goes into the TCA cycle to generate?
Starts with Acetyl-CoA 2 CO2 molecules are generated 3 NADH molecules are produced 1 FADH2 molecule is porduced 1 GTP is produced
31
To completely oxidize 1 molecule of glucose, the TCA cycle must run ______?
twice
32
The TCA cycle is also known as the?
Citric acid cycle or the Krebs cycle
33
The TCA cycle enzymes are located where in the cell?
bacteria & archaea => cytosol eukaryotes=> mitochondrial matrix
34
Electron Transport Chain
A series of electron carriers that operate together to transfer electrons from donors to acceptors such as oxygen.
35
ETCs can be found in?
Bacterial & Archaeal => embedded in the plasma membrane. some gram-negative have ETC carriers in the periplasmic space and the outer membrane Eukaryotes => mitochondria
36
Bacterial and archaeal ETCs are flexible. They can change the components to respond to different environmental conditions. What types of changes can occur?
They can replace electron carriers They can use different terminal oxidases The ETC can be branched They may be shorter (fewer protons & less energy)
37
Example of *E. Coli* ETC under 2 types of conditions. Low Aeration & High Aeration
The capacity to quickly adapt the ETC to changing environmental conditions reflects the success of bacteria and archaea's ability to penetrate every habitat on Earth.
38
Oxidative Phosphorylation
The process by which ATP is synthesized using the energy from electron transport, which in turn is driven by the oxidization of a chemical energy source.
39
Proton Motive Force (PMF)
The potential energy arising from a gradient of protons and a membrane potential that powers ATP synthesis and other processes. Used to perform work when protons flow back across the membrane, down the concentration and charge gradients, and into the cytoplasm. Exergonic flow Used by many secondary active transport systems to directly move nutrients into the cell and to rotate the bacterial flagellar motor without the need for ATP hydrolysis.
40
ATP Synthase
An enzyme that catalyzes synthesis of ATP to ADP and Pi, using energy derived from the PMF.
41
What is the maximum total yield of ATP during aerobic respiration by eukaryotes?
32
42
For microbes that ferment, NADH produced by the EMP during gylcolysis must be oxidized back to NAD+. If NAD+ is not regenerated, glycolysis will stop and the microbe will not survive. How do they prevent this?
Many organisms, slow or stop pyruvate dehydrogenase. Instead, they use pyruvate or one of its derivatives as an electron acceptor for the redox of NADH.
43
What are some common microbial fermentations?
44
What are the major themes with microbial fermentations?
O2 is not needed The electron acceptor is usually pyruvate or a pyruvate derivative NADH must be oxidied to NAD+ without an ETC The absence of an ETC reduces the ATP yield per glucose significantly
45
Fermentation pathways are named after the major acid or alcohol produced collectively called _________?
end products of fermentation
46
Lactic acid (lactate) fermentation
the reduction of pyruvate to lactate used to make yogurt and cheese.
47
Lactic acid fermenters can be separated into 2 groups.
Homolactic fermenters => use the EMP and directly reduce almost all their pyruvate to lactate Heterolactic fermenters => form products other than lactate, many also produce ethanol and CO2.
48
Alcoholic fermentation
Ferment sugars to ethanol and CO,sub>2 used in the production of beer, ale and wine
49
mixed acid fermentation
a type of fermentation carried out by members of the family Enterobacteriaceae in which ethanol and a complex mixture of organic acids are produced.
50
butenediol fermentation
a type of fermentation most often found in members of the family Enterobacteriaceae in which 2,3-butanediol is a major product, acetoin is an intermediate in the pathway and may be detected by the Voges-Proskauer test.
51
monosaccharides
single sugars glucose, fructose, mannose and galactose
52
How are monosaccharides catabolized?
They are phosphorylated using ATP and then enter the EMP Galactose uses extra steps.
53
disaccharides
maltose, sucrose, lactose, cellobiose
54
How are disaccharides catabolized?
cleaved to monosaccharides using hydrolysis and phosphorolysis then they are phosphorylated using AT and then enter the EMP.
55
How are Polysaccharides catabolized?
Cleaved by both hydrolysis and phosphorolysis to monosaccharides.
56
Fatty acids use ______________ for catabolysis?
B-oxidization pathway (B=beta) produces NADH, FADH2 and acetyle coenzyme A.
57
Protease
an enzyme that hydrolyses proteins to amino acids.
58
deamination
the first step in amino acid catabolism The removal of the amino group from an amino acid.
59
chemolithotrophs
microbes that obtain electrons by oxidizing inorganic molecules rather than organic nutrients.
60
nitrifying bacteria
chemolithotrophic, gram-negative bacteria that are members of several families within the phylum Proteobacteria that either oxidize ammonia to nitrite or nitrite to nitrate.
61
nitrification
the oxidization of ammonia to nitrate.
62
flavin-based electron bifurcation (FBEB)
The conservation of energy by linking an unfavourable, endothermic reaction with a favorable exothermic reaction.
63
light reactions & dark reactions.
the trapping of light energy and its conversion to chemical energy (light reactions), which is then used to reduce CO2 and incorporate it into organic molecules (dark reactions).
64
phototrophy
refers to the use of light energy to fuel a variety of cellular activities but not necessarily CO2 fixation.
65
Oxygenic Photosynthesis
Photosynthesis that oxidizes water to form oxygen The form of photosynthesis characteristic of plants, protists, and cyanobacteria. Consists of two photosystems
66
Chlorophylls
The green photosynthetic pigment that consists of a large tetrapyrrole ring with a magnesium atom in the center. absorb red and blue light (in the visible spectrum) strongly Organisms appear green
67
Accessory Pigments
Photosynthetic pigments such as carotenoids and phycobiliproteins that aid chlorophyll in trapping light energy They absorb light in the range not absorbed by chlorophylls.
68
Anoxygenic Photosynthesis
Photosynthesis that does not oxidize water to produce oxygen. they have light absorbing pigments called bacteriochlorphylls Only has one photosystem. Almost all are strict anaerobes
69
Rhodopsin-Based Phototrophy
Microbes that rely on a form of microbial rhodopsin, a molecule similar to that found in the eyes of many multicellular organisms.