Chapter 12 Flashcards

(10 cards)

1
Q

What are the principles governing biosynthesis?

A

Large Molecules are made from small molecules

Many enzymes do duty duty, however, some enzymes function in only one direction

Anabolism consumes energy

Catabolism and anabolism can be physically separated

Catabolism and anabolism often use different cofactors

After macromolecules have been constructed from simpler precursors, they are assembled into larger, more complex structures such as supramolecular systems and organelles by a process called self-assembly.

How well did you know this?
1
Not at all
2
3
4
5
Perfectly
2
Q

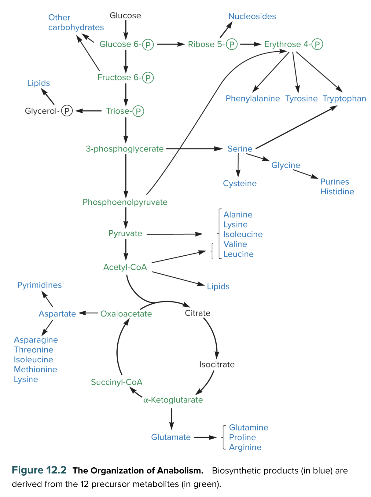
Precursor metabolites

A

Critical to anabolism because they give rise to all other molecules made by the cell

They are the carbon skeletons used as starting points for the synthesis of monomers and other building blocks needed to make macromolecules.

How well did you know this?
1
Not at all
2
3
4
5
Perfectly
3
Q

Central metabolic pathways

A

Aoo precursor metabolites are intermediates of the glycolytic pathways. They play a central role in metabolism.

How well did you know this?
1
Not at all
2
3
4
5
Perfectly
4
Q

Autotrophs use ________ as their sole principal carbon source

A

CO2

How well did you know this?
1
Not at all
2
3
4
5
Perfectly
5
Q

Calvin-Benson Cycle (also known as the Calvin Cycle)

A

The main pathway for the fixation (reduction and incorporation) of CO2 into the organic material by photoautotrophs and chemolithoautotrophs.

How well did you know this?
1
Not at all
2
3
4
5
Perfectly
6
Q

The Calvin-Benson Cycle is divided into 3 phases.

A

Carboxylation Phase

Reduction Phase

Regeneration Phase

How well did you know this?
1
Not at all
2
3
4
5
Perfectly
7
Q

What happens in the carboxylation phase of the Calvin Cycle?

A

CO2 is added to the 5-carbon Ribuloase 1,5-biphosphate (RuBP) to create a 6-carbon chain which is then split into two 3-carbon molecules called phosphoglycerate (PGA)

How well did you know this?
1
Not at all
2
3
4
5
Perfectly
8
Q

What happens in the reduction phase of the Calvin Cycle?

A

the PGA is reduced to Glyceraldehyde 3-Phosphate using the enzyme NADPH

How well did you know this?
1
Not at all
2
3
4
5
Perfectly
9
Q

What happens in the regeneration phase of the Calvin Cycle?

A

The RuBP is reformed so that the cycle can repeat. (reverse of the pentose phosphate pathways)

How well did you know this?
1
Not at all
2
3
4
5
Perfectly
10
Q
A
How well did you know this?
1
Not at all
2
3
4
5
Perfectly