Control Room Ventilation Flashcards

(14 cards)

1
Q

What is the control room isolation function and time associated with it?

A

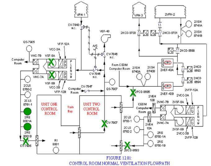
Control room shall automatically isolate within 10 seconds on a high radiation or high chlorine concentration of 5 ppm volume.

The emergency filtration system shall be designed to withstand design basis earthquake and meet habitability requirements assuming loss of off site power and failure of single active component.

How well did you know this?
1
Not at all
2
3
4
5
Perfectly
2
Q

What is control room ventilation designed for?

A

Should be sized to maintain CR temps 60 - 84 deg F and during accidents 60 - 104 deg F.

Should minimize radiation exposure to 5 rem whole body during accident and protect from toxic gas/smoke.

How well did you know this?
1
Not at all
2
3
4
5
Perfectly
3
Q

What are the power supplies for VSF-9/2VSF-9 and associated safety trains?

A

2VSF-9 (red train) - Can be powered from B-56

VSF-9 (green train) - B-55

How well did you know this?
1
Not at all
2
3
4
5
Perfectly
4
Q

What is the TS required flow for VSF-9?

A

Air flow rate through operating filter should be > 2000 cfm +/- 10%

How well did you know this?
1
Not at all
2
3
4
5
Perfectly
5
Q

What will autostart VSF-9?

A
  • High radiation signal via RE-8001 or 2RE-8001A/B
  • High cholorine detected in U1 or U2 intake (being abandoned)
How well did you know this?
1
Not at all
2
3
4
5
Perfectly
6
Q

How is fan failure monitored for VSF-9?

A

Flow switch with indicating lights in control room above VSF-9 HS will give indication of adequate flow. GREEN means fan secured or inadequate flow. RED means > 1500 cfm.

How well did you know this?
1
Not at all
2
3
4
5
Perfectly
7
Q

What occurs on a smoke detector actuation on the supply duct (QS-7905)?

A
  • Unit 1 Control Room Isolation Dampers (CV-7905 and CV-7907) are closed
  • Unit 1 Supply fans VSF-8A/B are de-energized
  • VSF-9 Emergency Supply Fan is interlocked off but can be started manually.
How well did you know this?
1
Not at all
2
3
4
5
Perfectly
8
Q

What occurs on a smoke detector actuation on the return duct (QS-7907)?

A
  • Isolates the return duct by closing CV-7845
  • Isolates the computer room return air by closing CV7847
  • Opens control room makeup air damper CV-7840
  • Starts VEF-43 exhaust fan
  • Opens the exhaust fan suction damper CV-7846
How well did you know this?
1
Not at all
2
3
4
5
Perfectly
9
Q

What fire detection is present in the charcoal filter of VSF-9?

A

> 190 deg F a white annunciator light “charcoal filter heat detector” will illuminate on C141-03 and brings in K16 alarm. Must be reset using PB-3. At 300 deg F over length of sensor wire, input is provided into fire protection system C463 for charcoal filters.

How well did you know this?
1
Not at all
2
3
4
5
Perfectly
10
Q

What trains are the chlorine detecters associated with?

A

Unit 1 (2CLS-8761-1 and 2CLS-8763-1) - RED train

Unit 2 (2CLS-8760-2 and 2CLS-8762-2) - GREEN train

All chlorine detectors powered from U2

How well did you know this?
1
Not at all
2
3
4
5
Perfectly
11
Q

What occurs on a actuation of the unit 1 chlorine monitors?

A
  • Unit 1 Supply isolation damper CV-7905 and CV-7907 return are closed
  • Unit 2 Supply and return isolation dampers 2UCD-8683 and 2UCD-8685 are closed
  • Supply fans VSF-8A/B and 2VSF-8A/B are stopped
  • Stops exhaust fans 2VEF-43A/B
  • Starts 2VSF-9 Emergency supply fan
How well did you know this?
1
Not at all
2
3
4
5
Perfectly
12
Q

What occurs on a actuation of the unit 2 chlorine monitors?

A
  • Unit 1 Supply damper CV-7905 is closed
  • Unit 1 Return damper CV-7907 is closed
  • Unit 2 Supply damper 2UCD-8683 is closed
  • Unit 2 Return damper 2UCD-8685 is closed
  • VSF-8A/B are stopped
  • Emergency fan VSF-9 is started
How well did you know this?
1
Not at all
2
3
4
5
Perfectly
13
Q

What is the normal alignment for RE-8001A/B radiation detectors and what occurs when actuated?

A

Normally one is in service and one bypassed.

  • High radiation detected by any of the monitors (Unit-1 or Unit-2) will close the isolation dampers for both control rooms.
    • U1 stops VSF-8s & starts VSF-9
    • U2 stops VSF-8, 2VSF-8s & 2VEF-43s and starts 2VSF-9
How well did you know this?
1
Not at all
2
3
4
5
Perfectly
14
Q

What are TS/TRM requirements for Rad monitors and chlorine monitors?

A

Chlorine monitors are no longer required by TRM

2 of 4 rad monitors (2RE-8001A/B and 2RE-8750-1A/1B) are required per TS 3.3.16.

One per Unit required.

How well did you know this?
1
Not at all
2
3
4
5
Perfectly