CRD Electrical & Logic Flashcards

(34 cards)

1
Q

What is overlap between regulating rods and how much is required per 1105.009?

A

Overlap is the amount of shared rod movement between 2 groups.

Example: group 6 rods begin moving when group 5 is at 80%. When group 6 is at 10%, group 5 should be at 90% which would be 20% overlap.

1105.009 limit for overlap is 15-25%

How well did you know this?
1
Not at all
2
3
4
5
Perfectly
2
Q

How are the CRD motor stator coils energized during rotation?

A

The stator coils are energized through gate drives in a repetitive 2-3-2-3 phase manner for CRD rotation.

A,B,C,AA,BB,CC are the 6 phases

Example: AB/ABC/BC/BCAA/CAA etc

How well did you know this?
1
Not at all
2
3
4
5
Perfectly
3
Q

Which phases are energized on groups 1 - 4?

A

A and CC Phases are energized on the DC hold buses. One phase is sufficient to hold safety rod.

Groups 5-8 can be held on any 2 adjacent phases.

How well did you know this?
1
Not at all
2
3
4
5
Perfectly
4
Q

What are the power sources for the CRD system?

A

A bank is powered by green train (B-631) through xfmr to 120 VAC.

B Bank is powered from SU-1 through A-501.

The power sources are converted from 3 phase 480V to 6 phase 120V AC and then rectified to DC (6 phase low ripple DC).

Groups 1-4 receive power from DC hold bus and can be powered from the Aux Bus. Groups 5-8 have their own power source.

How well did you know this?
1
Not at all
2
3
4
5
Perfectly
5
Q

Which groups can be powered from the Aux power supply?

A

Any group can be powered from the Aux Power Supply, but only 1 group can be aligned at one time.

How well did you know this?
1
Not at all
2
3
4
5
Perfectly
6
Q

What are used to convert AC to DC and what controls the gating?

A

SCRs convert AC to DC and the programmer controls the on/off gating which cause rotation of the CRDM.

How well did you know this?
1
Not at all
2
3
4
5
Perfectly
7
Q

What components are used to parallel the 2 power supplies and why are they used?

A

Clamping contactors are used to save wear on the transfer contacts by absorbing the arc.

How well did you know this?
1
Not at all
2
3
4
5
Perfectly
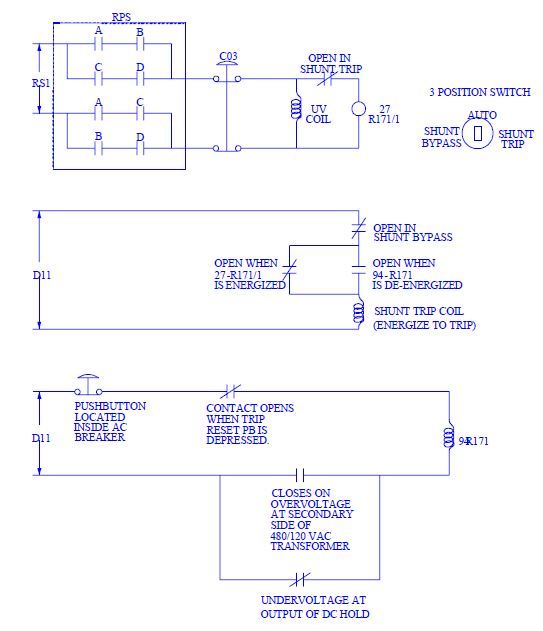
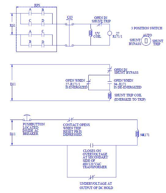
8
Q

How is the CRD system de-energized during a reactor trip and what system interfaces with the CRD system during reactor trip?

A

RPS interfaces with the CRD system to trip the reactor and insert rods.

2 of 4 RPS channels are required to trip to de-energize CRDS.

To de-energize rods UV relay de-energizes to trip and the shunt trip relay is energized to trip as a backup (relay is de-energized which closes a contact to energize shunt trip coil).

How well did you know this?
1
Not at all
2
3
4
5
Perfectly
9
Q

What other protective trips are driven from the shunt trip circuit?

A

Overvoltage on AC breakers and UV on both DC Breakers

How well did you know this?
1
Not at all
2
3
4
5
Perfectly
10
Q

How does DROPS system feed into the CRD system?

A

If DROPS actuates, power will be removed from groups 5 - 7 (E & F electronic trips) and aux power supply.

How well did you know this?
1
Not at all
2
3
4
5
Perfectly
11
Q

What is required to reset the AC CRD breakers?

A

RPS reset and UV bypassed.

Depressing the trip reset will energize 2 relays, de-energizing the shunt trip coil. If relay does not stay energized long enough for UV to clear the AC bkr can trip back open. Button inside the breaker cabinet can be depressed until the UV condition is clear.

How well did you know this?
1
Not at all
2
3
4
5
Perfectly
12
Q

What interlock is there between the CRD breakers and ICW system?

A

CRD cooling return flow must be > 127.9 gpm to close the CRD AC Breakers.

How well did you know this?
1
Not at all
2
3
4
5
Perfectly
13
Q

How does the CRD system interact with RPS?

A
How well did you know this?
1
Not at all
2
3
4
5
Perfectly
14
Q

What is the backup method of removing power from CRD system on C03?

A

2 pushbuttons on C03 will de-energize both CRD AC breakers to remove power CRD system.

How well did you know this?
1
Not at all
2
3
4
5
Perfectly
15
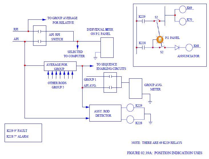
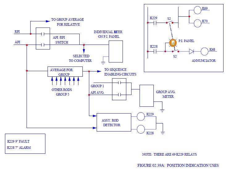
Q

How is the API rod indication signal generated?

A

API provides indication of the lead screw using a magnet and 79 reed switches mounted every 2 inches.

How well did you know this?
1
Not at all
2
3
4
5
Perfectly
16
Q

What indications does API signal provide?

A

API generates the in-limit (1.5% above trip position). When first rod reaches this rod motion in group will stop. Indicated on diamond panel

0, 25, 50 and 75% indication, along with the 100% provide the zone reference indication and read in computer room. 0 & 100% indications are read on the PI panel in and out limit lights.

Also provides the OUT limit. First rod that hits OUT limit stops rod travel and is indicated on diamond panel.

17
Q

What logic is the API indication used in?

A

API is used in generating the group average, sequence enable circuit, and rod mis-alignment (asymmetric rod detection).

18
Q

How is the RPI signal generated and what indications does it provide? What circuitry is it used for?

A

RPI receives signal by monitoring input pulses to CRDM motor. A stepping motor is driven by every other phase of the 6 phase input that operates a rheostat and generates a relative position indication read on the PI panel.

RPI is used in the sequence monitoring circuit and will generate a sequence inhibit if overlap exceeds 25%.

19
Q

What indications can be read on the PI Panel?

A

In and Out limit lights generated by 0 and 100% zone reference indication.

Control On light which indicates which group/rod is ready to be moved.

Fault light which indicates 1 rod more than 7” or 5% from average position from group (asymmetric)

20
Q

What will cause an asymmetric fault alarm? What causes an asymmetric rod runback?

A

Alarm - Asymmetric fault alarm is received on annunciator and PI panel when 1 rod > 5% or 7” outside of group average.

Runback - Asymmetric rod runback will come in if 1 rod > 7.5% or 9” outside of group average and > 40% power if diamond in auto and lower power to 40%.

Will occur if get in limit or loss of out limit on groups 1-4. Group 5 in limit and loss of any safety group out limit or asymmetric fault. Group 6 in limit with group 5 > 80% and asymmetric fault. Group 7 in limit with group 6 > 80% and asymmetric fault.

21
Q

What causes a reactor trip confirmed signal and what happens as a result?

A

RTC signal is generated by de-energizing rods. A & B breakers open, A & D open with F elec trip, B & C open with E elec trip. C & D breakers open with E & F elec trips.

This signal will bring in reactor trip alarm and transfer diamond to manual, seq/seq override to sequence and grp/aux to group

22
Q

What will generate a out inhibit? And what does this do to the system?

A

Out inhibit is generated by

  • SUR > 2 dpm in source range
  • SUR > 3 dpm in INT range (bypassed > 10% power)
  • Diamond in auto & > 40% power with a loss of safety group out limit or asymmetric fault

When out inhibit is present, rods will not respond to any commands.

23
Q

What causes sequence inhibit and what happens as a result?

A

Sequence inhibit occurs when excessive overlap between groups is present (> 25% by RPI).

Diamond will revert to manual.

24
Q

What is an auto inhibit and what is it caused by? What prevents from placing in auto?

A

Auto inhibit prevents diamond from being placed in auto.

This is caused by safety groups not at out limit, neutron error > 1%, or ICS power not available. These conditions must be met to place in auto.

Auto inhibit, sequence inhibit, and trip confirmed will prevent from taking diamond to auto.

25
What will cause a CRD Motor Supply Failure alarm and A/B motor power supply lamps on the diamond panel to go out?
- Loss of power to DC hold - Low air flow (blower failure) in programmer cabinets - Low air flow in DC hold cabinets - Overheating of 480 V voltage regulator - A-501 or B-631 open
26
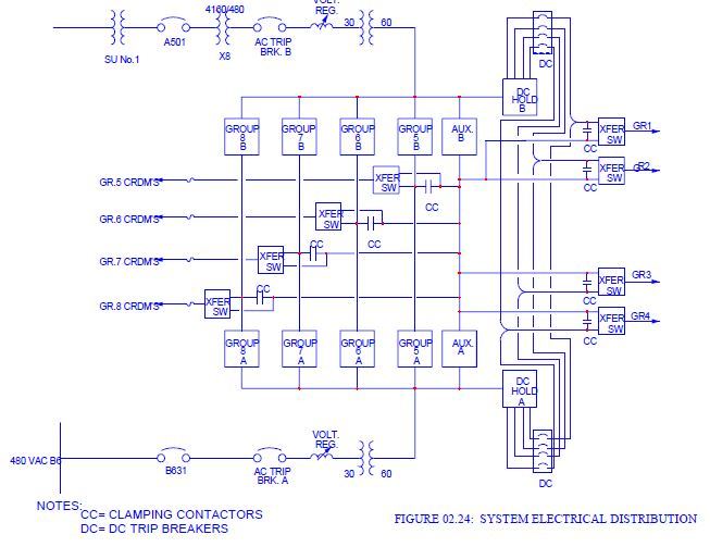
What CRD breaker combinations will result in RTC signal?
See picture
27
What makes a rod operable?
1) Free to insert into core 2) No asymmetric fault 3) Drop time sat 4) Rod able to be moved 5) Able to be located (API, RPI or limit lights) 6) Safety rod fully withdrawn
28
What is required for RTC reset?
1) Groups 1-7 in limits 2) RPS reset 3) CRD return flow \> 127.9 gpm
29
What are the heat load restrictions for CRD motors?
1) \< 180 degrees F 2) \< 420" travel in 1 hour 3) \< 30 min rod travel in hour
30
What effect on the the safety and regulating rod groups does bypassing an S-2 switch for rod have?
Safety Rods - defeats the 6.5% asymmetric rod fault to CRD logic and alarms including annunciator. Does not prohibit runback due to safety group in-limit or loss of safety group out limit Regulating Rods - defeats 6.5% asymmetric rod fault alarms. Will prohibit runback if rod that has s-2 switch bypass is greater than 6.5% from group average but does not prohibit one if rod that has s-2 switch in bypass causes group average of all rods in group to have greater than 6.5% fault. The S-2 switches do not bypass the 5% asymmetric alarm on PI panel
31
How is the CRD designed conservatively for the in and out commands?
The 'In' relays are in parallel while the 'out' relays are in series. This conservative design ensures that a failure would cause rods to insert rather than pull out.
32
What is the purpose of the latch pushbutton on the diamond panel?
Latch will bypass the in-limit switches (except group 8)
33
What is the purpose of reducing power \< 60% if a control rod is mis-aligned per TS 3.1.4?
To ensure linear heat rates are not exceeded.
34
What causes a CRD system power failure alarm?
Loss of one or more of following power supplies for CRD logic - +/-24 V VDC - +/-15 volt VDC - +/-5 volt DC