NNI Flashcards

(34 cards)

1
Q

What’s the purpose of Reg Guide 1.97 instruments?

A

Identifies the minimum set of instrumentation required to give control room indication during accident situations.

How well did you know this?
1
Not at all
2
3
4
5
Perfectly
2
Q

How many reg guide 1.97 types are there and what are they?

A

Type A: provide information required for operators to take specific manual actions which no automatic control is provided and required for safety function

Type B: Provide information to whether safety functions are being met. (Rx control, core cooling, RCS integrity, containment integrity)

Type C: Provide information to indicate potential for breach of fission product barriers

Type D & E are for operation of individual safety systems and determination of releases

How well did you know this?
1
Not at all
2
3
4
5
Perfectly
3
Q

How many reg guide 1.97 categories and what are they?

A

1) Category 1: most stringent requirements and is intended for key variables (Types A,B,C)
2) Category 2: less stringent requirements and applies to instrumentation designated for system operating status (Types D/E)
3) Category 3: Ensures high quality instrumentation is obtained and applies to backup and diagnostic instrumentation. (Backup variables)

How well did you know this?
1
Not at all
2
3
4
5
Perfectly
4
Q

What are the power supplies for NNI X and Y? How do the power supply monitor circuits work?

A

NNI X: RS-1 and Y-02

NNI Y: RS-4 and Y-01

Power supply monitors acre auctioneered to provide a (+) and (-) 24 volt signal. Loss of either the +/- 24 volts will cause both S-1 and S-2 breakers to trip and loss of power.

AC power is normal seeking with 10 minute time delay which provides instrument power.

How well did you know this?
1
Not at all
2
3
4
5
Perfectly
5
Q

Which parameters are SASS Selectable?

A
  • RCS pressure
  • RCS Tc
  • RCS Th.
  • RCS flow
  • OTSG pressure
  • Header pressure
  • Main Feedwater Flow
  • Main Feedwater Temperature
  • OTSG S/U level
  • OTSG Operate Level
  • Reactor Power
How well did you know this?
1
Not at all
2
3
4
5
Perfectly
6
Q

Which instrument is normally selected to both NNI X and Y at all times?

A

Tcold instrument is aligned to both NNI X and Y instruments.

How well did you know this?
1
Not at all
2
3
4
5
Perfectly
7
Q

What function does the alarm bypass provide?

A

Placing the switch in bypass will defeat the mismatch signal from the associated channel to the annunciator which allows another channel to actuate the control room mismatch annunciator?

How well did you know this?
1
Not at all
2
3
4
5
Perfectly
8
Q

What indications are provided on the dasey panel?

A

Tcold

Wide range RCS pressure

OTSG Pressure

PZR Lvl

MU Tank Level

OTSG SU level

Source range

Int range

How well did you know this?
1
Not at all
2
3
4
5
Perfectly
9
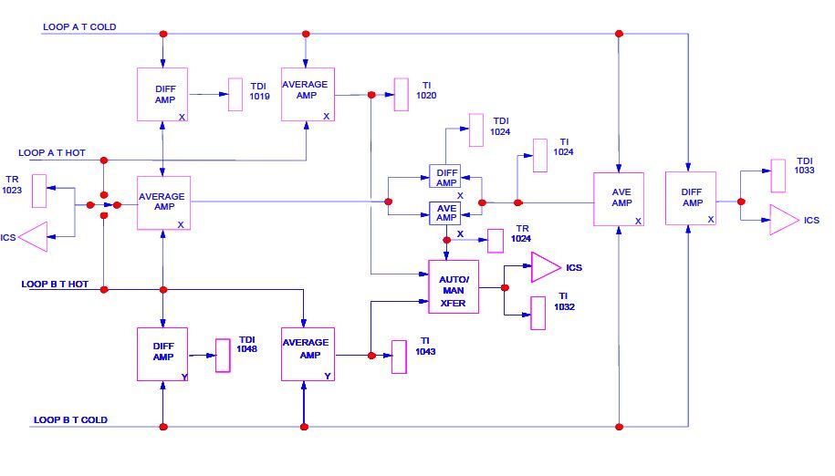
Q

How does the Tave indication work?

A

Unit Tave is normally selected if RCS loops A and B flows are 100%. The signal is generated from the averages of A loop and B loop Tcold and Thot averages.

If A loop flow is < 95% (Example C RCP trip) then Tave will be selected to the B loop. Likewise for B loop.

If both loop flows are < 95%, then either loop is selectable.

How well did you know this?
1
Not at all
2
3
4
5
Perfectly
10
Q

Which RPS channels provide input to RCS flow instruments? Pressure instruments?

A

Pressure instruments are fed from A and C RPS channels

Flow instruments are provided from A and B instruments

How well did you know this?
1
Not at all
2
3
4
5
Perfectly
11
Q

What is the RCS pressure input to ERV LTOP setpoint?

A

PT-1020 (RCS wide range pressure)/ES channel 1 analog RCS pressure input

How well did you know this?
1
Not at all
2
3
4
5
Perfectly
12
Q

What is the NNI RCS pressure input for CV-1050/1410 decay heat suction valves?

A

ES analog channels 1 & 2 wide range RCS pressure instruments (PT-1020/PT-1022) input to 1050/1410.

How well did you know this?
1
Not at all
2
3
4
5
Perfectly
13
Q

Describe how the Reactor vessel level monitoring system works?

A

2 reactor vessel level probes monitor water level above the core from top of the fuel alignment plate to top of the dome of vessel head.

The level sensors consist of 2 thermocouples connected to provide a delta temp output. One thermocouple is heated by an internal heater wire and has a different heat transfer coefficient to the RCS. When steam surrounds the thermocouples, the heated ones temperature will increase resulting in an increased delta T between the 2. When this occurs the indicator will show that its dry.

How well did you know this?
1
Not at all
2
3
4
5
Perfectly
14
Q

What 4 things are selectable for pressurizer level?

A

PZR level control

HI/HI alarm

Dasey panel

LO/LO alarm (PZR Heater Interlock)

How well did you know this?
1
Not at all
2
3
4
5
Perfectly
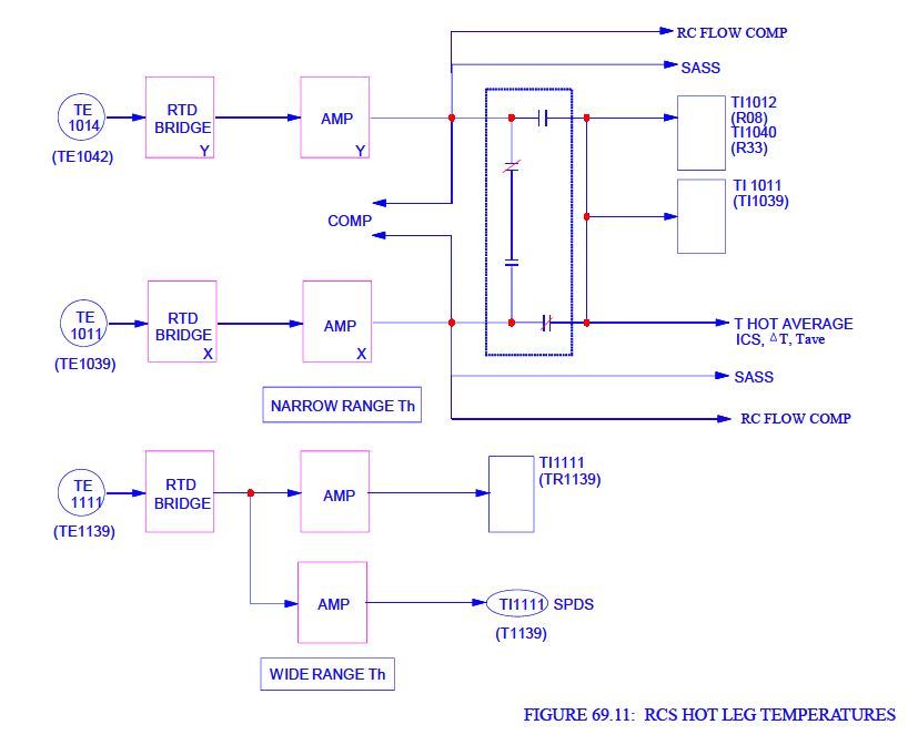
15
Q

What is the range for narrow/wide range Thot? What does it provide temp compensation for?

A

Wide range: 50 - 700 degrees F

Narrow range: 520 - 620 degrees F

Narrow range Thot provides temperature compensation for RCS flow

How well did you know this?
1
Not at all
2
3
4
5
Perfectly
16
Q

What is the range for narrow/wide range Tcold? What does wide range supply? Narrow range?

A

Wide Range (50 - 700 degrees F) - Dasey panel, RCP Tcold interlock

Narrow Range (520 - 620 degrees F) - SASS, Tave input, delta T, Delta Tcold

17
Q

Which RCS pressure instruments supply DROPS, SPDS and ICC?

A

Wide Range RCS Pressure (PT-1041/1042)

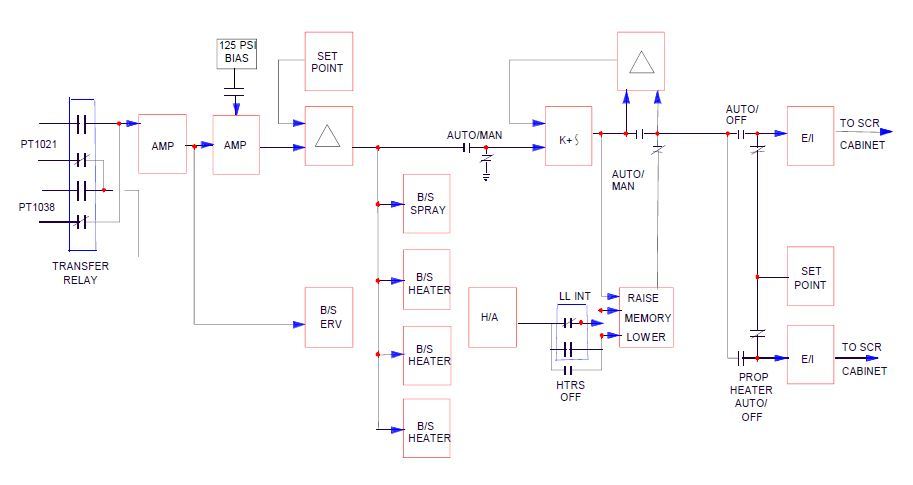
18
Q

Explain the RCS pressure heater, spray, ERV circuit? What component is not affected by the 125# bias?

A

ERV not affected by 125# Bias.

PT-1021/1038 RPS Channel A and C pressure inputs supply RCS pressure control circuit which is NNI X only.

19
Q

Describe components controlled by narrow/wide range RCS pressure

20
Q

Which instruments are temperature compensated? What are they compensated by?

A

MFW Flow -> MFW temperature

RCS Flow -> Thot

PZR level -> PZR temp

SG Operate Level -> Downcomer temp

21
Q

If NNI X is lost, how is RCS pressure control affected?

A

RCS pressure control is supplied by NNI X only so a loss of NNI X would result in automatic control of RCS pressure control being inhibited. Can still be operated manually.

22
Q

What are the instrument ranges for RCS pressure wide/narrow range?

A

Wide - (0 - 3000 psig)

Narrow - (1700 - 2500 psig)

23
Q

What indications can be read on ICCMDS screen?

A

RV Level

Hot leg Level

RV head temp

RCP status

CET AVG Temp

Operating Mode

SCM

RCS Pressure

24
Q

What occurs if loss of NNI X occurs?

A

Instruments should transfer to NNI Y.

25
If pzr level instrument is swapped to the Y instrument does the temperature instrument have to be swapped?
No, PZR temperature compensation is hardwired to the level instrument. PZR temperature X and Y instruments are for indication only.
26
What are the power supplies for ICCMDS cabinets?
RS-3/4
27
When RCPs are running which RV level indications are accurate?
1 - 4 are accurate, all others are invalid due to flow turbulence Reference: ICCMDS limits and precautions
28
How is hot leg level compensated?
RTDs strapped to the reference leg tubing
29
Which RCS pressure instruments input to SCM on ICCMDS?
Wide range RCS pressure (PT1041/1042)
30
What are the 3 OTSG level instruments for NNI?
Startup (") Operate (measured in percent) Full Range (")
31
What is instrument range for CETs?
50 - 2300 degrees F
32
How is SCM on ICCMDS generated?
Average CET temperature along with stored steam table values and RCS wide range pressure. Hi/Lo or failed CET indications are excluded from calculation
33
What reactor vessel level detectors are required for operability?
2 dome region sensors, 3 upper plenum sensors (2 in the D, 3 in the P)
34
What's required after failed instrument has been restored to service prior to placing instrument in auto?
Depress the auto PB on associated SASS panel in C47 and return the SASS selector switch on C03 to auto (SASS Enable)