Name all the parts of the GI tract in order
Oral cavity –> pharynx –> oesophagus –> stomach –> duodenum –> jejunum –> illium –> caecum –> ascending colon –> transverse colon –> descending colon –> sigmoid colon –> rectum
What are the four major functions of the GI system?
Digestion - chemical and mechanical breakdown of food into absorbable units
Absorption - movement of material from GI lumen to ECF
Motiltiy - movement of material through the GI tract as a result of muscle contraction
Secretion - movement of material from cells into lumen or ECF

Describe the genreal structure of the GIT wall
All digestive organs have the same four basic layers:

Explain how each of the components of the GIT wall contribtue to the four basic functions of the GIT
Modicfications in the mucosa increase the SA for absorption
Muscularis externa contain 2 different smooth muscle orientations to allow for lumen constriction (circular) and extension/contraction (longitudinal). This allows for digestion and motility via phasic contractions.
Compare and contrast tonic vs phasic contractions and paristalsis vs segmentation and explain how they each contribute to GI motility
Tonic contractions occurs in some smooth muscle sphinters and the anterior portion of the stomach. They are sustained for minutes or hours and function to stop bolus from moving backwards (exception anus)
Phasic contractions occur in the posterior region of the stomach and in the small intestine. They last a few seconds.
Peristalisis and segmentation are both types of phasic contractions. Peristalisis is responsible for forward movements via successive contractions, moving food, while segmentation is responsible for mixing via alternate contractions, moving but also breaking down food
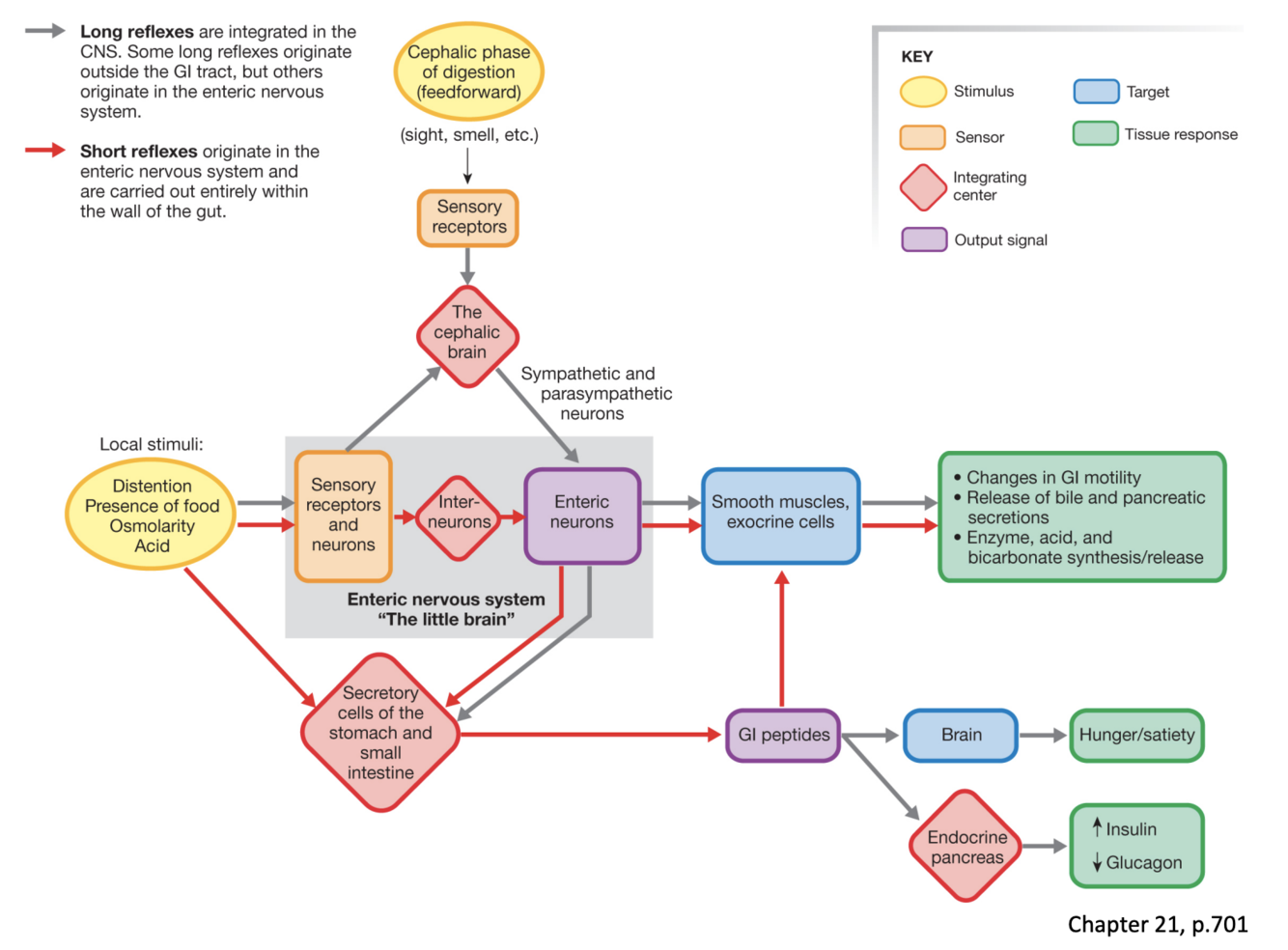
What is meant by the enteric nervous systyem?
The GI tract has its own nervous system, reffered to as the enteric nervous system, also called the gut brain
Digestive activity is provoked by a range of mechanical and chemical stimuli:
Effectors of digestive activity are smooth muscle and glands
Neurons (intrinsic and extrinsic) and hormones control digestive activity
Explain the differnece between long and shot reflexes in the GIT
Short reflexes- mediated by enteric nerve plexuses (gut brain); respond to stimuli in GI tract
Long reflexes- respond to stimuli arising inside or outside of the gut, such as from autonomic nervous system

LIst the internal and external stimuli to the GIT that affect GIT functions via the enteric nervous system

What way do the elements of the upper GIT move in swallowing to pervent food going down the trachea?
Deglutition (the swallowing reflex) makes sure food goes into the oesophagus. Its steps are:
List the 3 functions of the stomach
Describe the six types of secretory cells of the stomach mucosa
Exocrine cells:
Endocrine/paracrine cells:

Explain the role of mucus and bicarbonate in protecting the gastric mucosa
Mucus (physical barrier) and bicarbonate (chemical barrier) secretion in the stomach by mucus cells protect the stomach wall from being digested
Breakdown of these protective measures can result in inflammation (gastritis) and peptic ulcer as pepsin and HCL erode the stomach wall
The acid-resistant bacterium Helicobacter pylori causes inflammation of the gastric mucosa leading to gastritis and peptic ulcer disease

Explain the difference between the cephalic and gastric phase of digestion
Cephalic phase is anticipatory. Slight, smell, taste and thought of food trigger long reflexes via vagus nerve which serves to prepare the stomach to receive food
Gastric phase is responsive. Presence of food triggers short reflexes via enteric plexus wherin distension of the gut wall and presence of peptides and amino acids in the gastric lumen activate endocrine cells and enteric neurons

Describe how acid is secreted by parietal cells
Parietal cells pump H+ (from carbonic acid breakdown) into stomach lumen via H+/K+ ATPase (proton pumps).
HCl is secreted by parietal cells under stimulatation from 3 chemicals: Ach, gastrin and histamine. All three chemicals need to be present and bind to initate large production of HCl. HCl activates pepsinogen (a zymogen [enzyme precursor]), converting it to pepsin
Acid contributes to nonspecific disease resistance by destroying most ingested pathogens
1-3L secreted per day

Name the major excitatory neurotransmitter in the enteric nervous system
Acetylcholine
Explain how peristaltic movements cause mixing and slow release of gastric contents into the small intestine
Peristaltic contractions in the stomach originate in the upper fundus and sweep down toward the pyloric sphincter
The contraction becomes more vigorous as it reaches the thick-muscles antrum
The strong antral peristaltic contraction propels the chyme forward
A small portion of chyme is pushed through the partially opened pyloric sphincter; slow release
When pyloric sphincter is closed; mixing
Explain how carbs and proteins are broken down to monosaccharides and amino acids
Carbohydrates are broken down to, and absorbed as, monosaccharides, which are taken up into capillaries
Proteins are broken down to, and absorbed as, short peptides and amino acids, which are taken up into capillaries
Compare and contrast the funtions of the small and large intestine
SI plays the principal role in digestion and absorption of nutrients (90% OVER 3-6hrs). LI functions to store waste, reabsorb water and defecate
Describe the GI hormones

How does bile assist in the digestion and absorption of fats?
Bile is an alkaline solution containing bile salts, bile pigments, cholesterol, neutral fats, phospholipids, and electrolytes. Bile salts emulsify large fat particles into tiny particles which can be attacked by lipiases. The liver produces and secretes 600-1200ml/day

What is meant by a chylomicron?
Cholesterol + triglycerides + protein
Compare and contrast the absorption of the breakdown producs of protein, carbs and fats
Protein and carbs broken down into amino acids and monosaccharides. Absorbed directly into the bloodstream via capillaries in the GIT walltem
Fats broken down into chloromicrons and absorbed into the lymphatic system and then move into the bloodstream
How does the liver and hepatic portal system protect the body from ingested toxins?
The liver recieves blood directly from the GIT via the hepatic portal vein before it goes into systemic circulation. This allows the liver to detoxify the blood (first pass metabolism)
Describe the types of cells within the pancreas
Exocrine cells: chemical digestion
Endocrine cells of pancreatic islets (Islets of Langerhans)
