ED Flashcards

(24 cards)

1
Q

What are the causes for ED

A

Organic ( VENAM )
Psychogenic

How well did you know this?
1
Not at all
2
3
4
5
Perfectly
2
Q

How do you get an erection

A

Flaccid state ( most of the time )
NA, Endothelin , ATII,PGF2 activates receptors on the SM to initiate a cascade of reactions leading to —> Increased intracellular calcium , Activation of Rho- kinase —-> SM contraction

Erections ( Relaxation ) —-> parasympathetic nerve fibres—> Release ACh —-Binds to muscaranic receptors on endothelial cells —> Activates eNOs —-> NOs converts arginine into NO + citruline —> NO diffuse into the SM cell and activate Guanyl cyclase to convert GTP—> CGMP —-> Opens potassium channels —> sequestration of intracellular calcium —> less free calclium —> SM relaxation

How well did you know this?
1
Not at all
2
3
4
5
Perfectly
3
Q
A
How well did you know this?
1
Not at all
2
3
4
5
Perfectly
4
Q

Phases of erection

A

• Flaccid
• Latent - subtunical plexus compression
• Tumesence = Emissary vein compression
• Full erection = complete emissary vein compression ( Pressure > 100mmHg)
• Rigid erection = Ischiocavernosus relflex contraction
• Initial detumesence - arteria vasoconstriction
• Slow detumesence - emissary veins open
• Fast detumesence

How well did you know this?
1
Not at all
2
3
4
5
Perfectly
5
Q

History taking on pt with ED

A

History :
Presenting complaint
- ED onset , duration, severity , presence of morning erectons
- Sexual desire
- Ejaculation
- Orgasm
- IIEF5 score
- Sexual orientation
- Emotional status
- Curvuture
- LUTS ?

Trauma History - Penile fracture
Medical : Co - morbidities
Surgery
Medication
Screen for Hypogonadal function and OSA

Everyone must get a Cardiac risk score - QRISK3 = 10 year cardiovascular risk score

How well did you know this?
1
Not at all
2
3
4
5
Perfectly
6
Q

QRISK

A

Include tha age, gender, ethnicity, BP, cholesterol, BMI, Smoking, Medical conditions ( DM, RA< CKD), FHx

QRISK < 10 % =0,1 Low
QRISK = 10-20 % Moderate
QRISK > 20 % high

10 yr ASCVD risk is similar to Qrisk

How well did you know this?
1
Not at all
2
3
4
5
Perfectly
7
Q

CVS Risk assessment in patient with no cardiac symptoms

A
How well did you know this?
1
Not at all
2
3
4
5
Perfectly
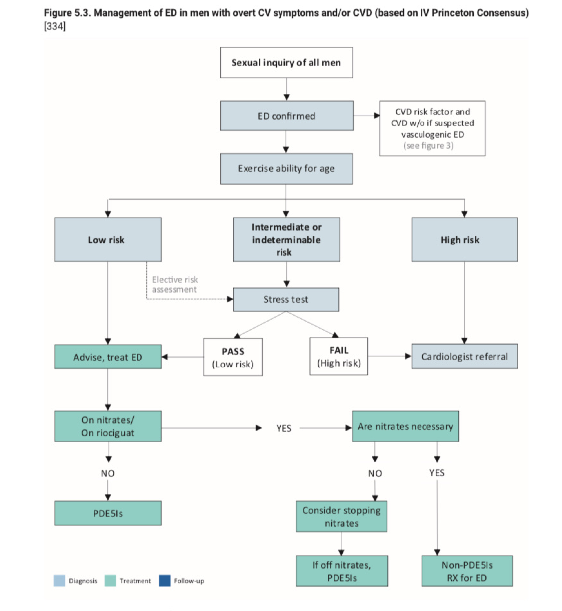
8
Q

Mx of ED in pt with CVS Sx

A
How well did you know this?
1
Not at all
2
3
4
5
Perfectly
9
Q

Physical examination of pt with ED

A

Focused physical exam :
- Penile deformities
- Prostatic disease
- Signs of hypogonadism
- CVS status
- Neuro Satus

How well did you know this?
1
Not at all
2
3
4
5
Perfectly
10
Q

Investigations for pt with ED

A

All pt
FBC, U&E
HBA1C
Lipogram
Testosterone

Urologist discretion = TSH , PSA

If TT is low :
- LH
- FSH
- Prolactin
- Free TT
- SHBG

How well did you know this?
1
Not at all
2
3
4
5
Perfectly
11
Q

Specialised test for ED

A

Rigiscan - Nocturnal penile tumesence & rigidity scan

Penile Doppler Ultrasound
ICI injected
Measurement 10 mins after ICI with lineral array transducer
PSV > 35cm/sec and EDV< 5cm.sec = Normal

PSV <25cm/sec = Arterial insufficiency

EDV >5cm/sec =VOD

Dynamic infusion cavernosometry - Designed to asess Veno occlusive dysfunction
I : Primary ED, Hx of penile fracture/ Peyronies

How well did you know this?
1
Not at all
2
3
4
5
Perfectly
12
Q

Treatment of ED

A
  1. Identify the patients needs and expectations
  2. Shared decision making
  3. If any psychological component consider combined psycho sexual medical/physical treatment
  4. Identify and treat curable causes for ED
  5. Lifestyle changes
    - LOW
    - Control DM, HPT, METS
  6. If pt is Hypogonadal —> Offer TRT
  7. Offer all options
    - Oral PDE5i
    - Intra urethral / topical Alprostadil
    - Vacuum device
    - ICI

Assess outcome- if no adequate use , retrial
If no improvement = Penile Prosthesis

How well did you know this?
1
Not at all
2
3
4
5
Perfectly
13
Q

How do you differentiate between psychogenic and organic ED

A
How well did you know this?
1
Not at all
2
3
4
5
Perfectly
14
Q

How does Thyroid function relate to ED

A

Hyperthyroidism = ED
Hypothyroidism = Decreased libido

How well did you know this?
1
Not at all
2
3
4
5
Perfectly
15
Q

What is the relation between MI and ED

A

ED can precede overt CVD by 2-5 years

How well did you know this?
1
Not at all
2
3
4
5
Perfectly
16
Q

Pharmacological Treatment of ED

A

PDE5 i - MOA
BLocks the catalytic actionc of the enzyme that degrades cGMP to GMP

Contraindications :
Nitrate use
Severe CVS disease
Uncontrolled BP

17
Q

Mechanism of action of ICI

18
Q

Surgical options for ED

19
Q

Complications/ Side effects of PDE5i

20
Q

Complications/Side effects of ICI

A

Priapism
Alprostadil :Painfull erections
Phentolamine - Hypotension
Reflex tacchy
Nasal congestion
GIT upset

Papaverine - Liver enzyme elevation

21
Q

Complications/ Side effects of Surgery

A

Mechanical failure
Infection

22
Q

What is this ?

A

Inflatable hydraulic penile prosthesis

23
Q

What is this used for ?

A

Nocturnal penile tumesence and rigidity test
- Measures the nr of erections, tumesence, maximal rigidity and duration
Perform - 2 nights
Functional erection > 60 % rigidity > 10 min

To distinguish between organic and psychogenic ED