Haematology Flashcards

(108 cards)

1
Q

name 5 causes of microcytic anaemia

A
  • iron-deficiency anaemia
  • thalassaemia
  • congenital sideroblastic anaemia
  • anaemia of chronic disease (more commonly a normocytic, normochromic picture)
  • lead poisoning
How well did you know this?
1
Not at all
2
3
4
5
Perfectly
2
Q

name 5 causes of normocytic anaemia

A
  • anaemia of chronic disease
  • chronic kidney disease
  • aplastic anaemia
  • haemolytic anaemia
  • acute blood loss
How well did you know this?
1
Not at all
2
3
4
5
Perfectly
3
Q

name 6 causes of macrocytic anaemia

A
  • B12 deficiency
  • folate deficiency
  • alcohol
  • liver disease
  • hypothyroidism
  • pregnancy
How well did you know this?
1
Not at all
2
3
4
5
Perfectly
4
Q

how will iron studies appear in iron deficiency anaemia

A
  • Hb will be low
  • ferritin will be low (unless there is coincidental inflammation)
  • transferrin/TIBC will be high
  • transferrin saturation will be low
How well did you know this?
1
Not at all
2
3
4
5
Perfectly
5
Q

who should be referred urgently for investigation of iron deficiency anaemia

A

Post-menopausal women with a haemoglobin level ≤10 and men with a haemoglobin level ≤11 should be referred to a gastroenterologist within 2 weeks.

How well did you know this?
1
Not at all
2
3
4
5
Perfectly
6
Q

management for iron deficiency anaemia in the community

A

Oral ferrous sulfate: patients should continue taking iron for 3 months after the iron deficiency has been corrected in order to replenish iron stores.

How well did you know this?
1
Not at all
2
3
4
5
Perfectly
7
Q

who is offered FIT testing

A
  • Screening:
    • Every 2 years to all men and women aged 60 to 74 years in England.
    • Patients aged over 74 years may request screening
  • Patients with new symptoms who don’t meet 2wk wait criteria:
    • patients >= 50 years with unexplained abdominal pain OR weight loss
    • patients < 60 years with changes in their bowel habit OR iron deficiency anaemia
    • patients >= 60 years who have anaemia even in the absence of iron deficiency
How well did you know this?
1
Not at all
2
3
4
5
Perfectly
8
Q

who should be referred to gastro for 2wk wait

A
  • patients >= 40 years with unexplained weight loss AND abdominal pain
  • patients >= 50 years with unexplained rectal bleeding
  • patients >= 60 years with iron deficiency anaemia OR change in bowel habit
  • those whose tests show occult blood in their faeces (see below)
How well did you know this?
1
Not at all
2
3
4
5
Perfectly
9
Q

what is the two level wells score for DVT

A
How well did you know this?
1
Not at all
2
3
4
5
Perfectly
10
Q

what does the well’s score for DVT mean

A
  • two or above: DVT likely
  • one or below: DVT unlikely
How well did you know this?
1
Not at all
2
3
4
5
Perfectly
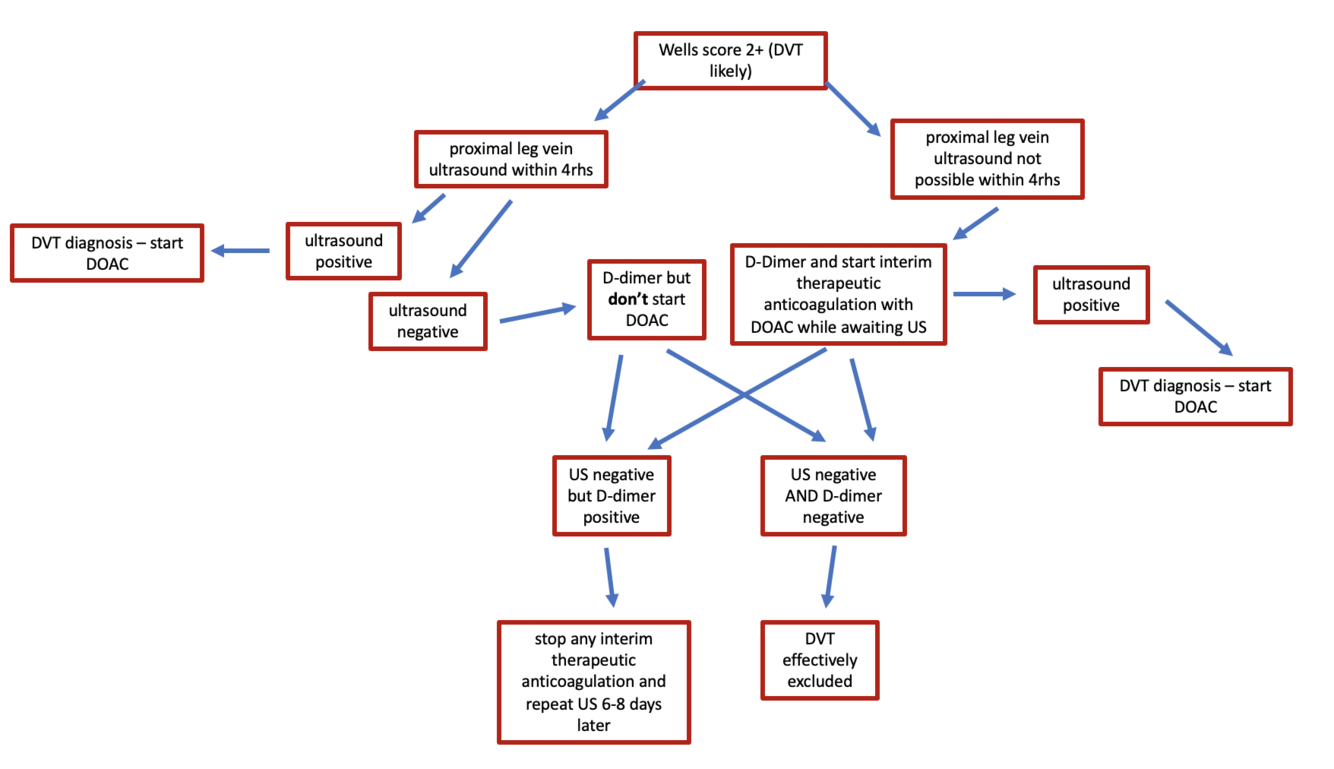
11
Q

how do you manage a patient who has a well’s score above 2

A
How well did you know this?
1
Not at all
2
3
4
5
Perfectly
12
Q

how do you manage a patient with a DVT well’s score of 1 or below

A
How well did you know this?
1
Not at all
2
3
4
5
Perfectly
13
Q

in what setting would doac not be the appropriate drug for DVT

A

if renal impairment is severe (e.g. < 15/min) then LMWH

How well did you know this?
1
Not at all
2
3
4
5
Perfectly
14
Q

how long should patients be anticoagulated after

A
  • everyone anticoagulated for three months
  • if it was a provoked DVT with a clear precipitating factor (such as leg immobilisation following surgery) then it stops at three months
  • if it was unprovoked DVT then continue for further three months
How well did you know this?
1
Not at all
2
3
4
5
Perfectly
15
Q

what is the typical blood picture in DIC

A
  • ↓ platelets
  • ↓ fibrinogen
  • ↑ PT & APTT
  • ↑ fibrinogen degradation products
How well did you know this?
1
Not at all
2
3
4
5
Perfectly
16
Q

in what four conditions would you see target cells of blood film

A
  1. Sickle-cell/thalassaemia
  2. Iron-deficiency anaemia
  3. Hyposplenism
  4. Liver disease
How well did you know this?
1
Not at all
2
3
4
5
Perfectly
17
Q

when do you see Howell-Jolly bodies on blood film

A

hyposplenism

How well did you know this?
1
Not at all
2
3
4
5
Perfectly
18
Q

when do you see heinz bodies oh blood film

A

G6PD deficiency

Alpha Thalassaemia

How well did you know this?
1
Not at all
2
3
4
5
Perfectly
19
Q

when do you see pencil poikilocytes on blood film?

A

iron deficiency anaemia

How well did you know this?
1
Not at all
2
3
4
5
Perfectly
20
Q

name 11 types of haemolytic anaemia by cause

A
  • Hereditary causes
    • membrane: hereditary spherocytosis
    • metabolism: G6PD deficiency
    • haemoglobinopathies: sickle cell, thalassaemia
  • Acquired: immune causes
    • autoimmune: warm/cold antibody type
    • alloimmune: transfusion reaction, haemolytic disease newborn
    • drug: methyldopa, penicillin
  • Acquired: non-immune causes
    • microangiopathic haemolytic anaemia (MAHA): TTP/HUS, DIC, malignancy, pre-eclampsia
    • prosthetic heart valves
    • paroxysmal nocturnal haemoglobinuria
    • infections: malaria
    • drug: dapsone
How well did you know this?
1
Not at all
2
3
4
5
Perfectly
21
Q

compare G6PD deficiency and heredetary spherocytosis with regards to gender, ethnicity, typical history, blood film, and diagnostic tests

A
How well did you know this?
1
Not at all
2
3
4
5
Perfectly
22
Q

what is the most common hereditary haemolytic anaemia in people of northern European descent

A

heredetary spherocytosis

How well did you know this?
1
Not at all
2
3
4
5
Perfectly
23
Q

what is the cause of heredetary spherocytosis

A

autosomal dominant defect of red blood cell cytoskeleton

How well did you know this?
1
Not at all
2
3
4
5
Perfectly
24
Q

what is the management of heredetary spherocytosis

A
  • acute haemolytic crisis:
    • treatment is generally supportive
    • transfusion if necessary
  • longer term treatment:
    • folate replacement
    • splenectomy
How well did you know this?
1
Not at all
2
3
4
5
Perfectly
25
aplastic crisis precipitated by parvovirus infection happens in what disease
heredetary spherocytosis sickle cell
26
what is the pathophysiology of G6PD deficiency
↓ G6PD → ↓ reduced NADPH → ↓ reduced glutathione → increased red cell susceptibility to oxidative stress
27
what are the features of G6PD deficiency
* neonatal jaundice is often seen * intravascular haemolysis * gallstones are common * splenomegaly may be present * Heinz bodies on blood films. Bite and blister cells may also be seen
28
what can trigger haemolysis in people with G6PD deficiency
* anti-malarials: primaquine * ciprofloxacin * sulph- group drugs: sulphonamides, sulphasalazine, sulfonylureas * infection * broad beans
29
what kind of protection do people who've had splenectomy need
* Vaccination * if elective, should be done 2 weeks prior to operation * Hib, meningitis A & C * annual influenza vaccination * pneumococcal vaccine every 5 years * Antibiotic prophylaxis * penicillin V should be continued for at least 2 years and at least until the patient is 16 years of age, although the majority of patients are usually put on antibiotic prophylaxis for life
30
indications for splenectomy
* Trauma: 1/4 are iatrogenic * Spontaneous rupture: EBV * Hypersplenism: hereditary spherocytosis or elliptocytosis etc * Malignancy: lymphoma or leukaemia * Splenic cysts, hydatid cysts, splenic abscesses
31
which bacteria are most likely to cause post-splenectomy sepsis
* encapsulated bacteria such as: * *Strep. pneumoniae* * *Haemophilus influenzae* * *Neisseria meningitidis*
32
what are the two types of autoimmune haemolytic anaemia
warm and cold based on what temperature the antibodies best cause haemolysis
33
what is the most common type of autoimmune haemolytic anaemi
warm AIHA
34
what are the main features of autoimmune haemolytic anaemia
* general features of haemolytic anaemia * anaemia * reticulocytosis * blood film: spherocytes and reticulocytes * specific features of autoimmune haemolytic anaemia * positive direct antiglobulin test (Coombs' test).
35
what are the causes of warm haemolytic anaemia
* idiopathic * autoimmune disease: e.g. systemic lupus erythematosus\* * neoplasia * lymphoma * chronic lymphocytic leukaemia * drugs: e.g. methyldopa
36
what is the management of warm haemolytic anaemia
* treatment of any underlying disorder * steroids (+/- rituximab) are generally used first-line
37
what are the features of paroxysmal nocturnal haemoglobinuria
* haemolytic anaemia * red blood cells, white blood cells, platelets or stem cells may be affected therefore pancytopaenia may be present * haemoglobinuria: classically dark-coloured urine in the morning (although has been shown to occur throughout the day) * thrombosis e.g. Budd-Chiari syndrome * aplastic anaemia may develop in some patients
38
what is the treatment for paroxysmal nocturnal haemoglobinuria
* blood product replacement * anticoagulation since they are at increased risk of clotting
39
how do you diagnose sickle cell anaemia
* definitive diagnosis of sickle cell disease is by haemoglobin electrophoresis
40
management of sickle cell crisis
* analgesia e.g. opiates * rehydrate * oxygen * consider antibiotics if evidence of infection * blood transfusion * exchange transfusion: e.g. if neurological complications
41
long term managment of sickle cell anaemia
* hydroxyurea * increases the HbF levels and is used in the prophylactic management of sickle cell anaemia to prevent painful episodes * NICE CKS suggest that sickle cell patients should receive the pneumococcal polysaccharide vaccine every 5 years
42
features of beta thalassaemia trait
* usually asymptomatic * mild hypochromic, microcytic anaemia - microcytosis is characteristically disproportionate to the anaemia
43
what is the problem in beta thalassaemia major
* absence of beta globulin chains * chromosome 11
44
what are the features of beta thalassaemia major
* presents in the first year of life with failure to thrive and hepatosplenomegaly * microcytic anaemia * HbA2 & HbF raised * HbA absent
45
what is the management of beta thalassaemia major
* repeated transfusion * this leads to iron overload → organ failure * iron chelation therapy is therefore important (e.g. desferrioxamine)
46
which mutation causes burkitt's lymphoma
c-myc - t(8:14).
47
what is the microscopy finding in burkitt's lymphoma
'starry sky' appearance: lymphocyte sheets interspersed with macrophages containing dead apoptotic tumour cells
48
what can you give before chemo to reduce risk of tumour lysis syndrome
IV Rasburicase - a recombinant version of urate oxidase, an enzyme which catalyses the conversion of uric acid to allantoin which is much more easily excreted OR IV allopurinol don't give allopurinol and rasburicase together as this can reduce the effect of rasburicase
49
what are the features of tumour lysis syndrome
* hyperkalaemia * hyperphosphataemia * hypocalcaemia * hyperuricaemia * acute renal failure
50
what is hodgin's lymphoma
* malignant proliferation of lymphocytes * characterised by the presence of the Reed-Sternberg cell * has a bimodal age distributions being most common in the 20s and 60s
51
how do you stage hodgkin's lymphoma
* Ann-Arbor staging of Hodgkin's lymphoma * I: single lymph node region * II: 2 or more lymph node regions on same side of diaphragm * III: nodes on both sides of diaphragm * IV: spread beyond lymph nodes * Each stage may be subdivided into A or B * A = no systemic symptoms other than pruritus * B = weight loss \> 10% in last 6 months, fever \> 38c, night sweats (poor prognosis)
52
what is MALT lymphoma
* associated with *H. pylori* infection in 95% of cases * good prognosis * if low grade then 80% respond to *H. pylori* eradication
53
hodgkins and non hodgkins is mainly differentiated by biopsy but what clinical features can give clues
54
what are the investigations for lymphoma
* Excisional node biopsy is the diagnostic investigation of choice * CT chest, abdomen and pelvis (to assess staging) * HIV test (risk factor for non-Hodgkin's lymphoma) * FBC and blood film * ESR (useful as a prognostic indicator) * LDH (a marker of cell turnover, useful as a prognostic indicator)
55
name three viruses that are associated with haematological malignancies
* EBV: Hodgkin's and Burkitt's lymphoma, * HTLV-1: Adult T-cell leukaemia/lymphoma * HIV-1: High-grade B-cell lymphoma
56
if auer rods are seen with myeloperoxidase stain then what does this mean
this is highly suggestive of acute promyelocytic leukaemia which is a subtype of acute myeloid leukaemia
57
what mutation is associated with CML
* philadelphia chromosome present in more than 95% * t(9:22) * BCR-ABL * fusion protein that has tyrosine kinase activity in excess of normal
58
typical presentation of CML
* (60-70 years) * anaemia: lethargy * weight loss and sweating are common * splenomegaly may be marked → abdo discomfort * an increase in granulocytes at different stages of maturation +/- thrombocytosis * decreased leukocyte alkaline phosphatase
59
what is the management of CML
* imatinib is now considered first-line treatment * inhibitor of the tyrosine kinase associated with the BCR-ABL defect * very high response rate in chronic phase CML
60
what is the most common leukaemia seen in adults
CLL
61
what is CLL
a monoclonal proliferation of well-differentiated lymphocytes which are almost always B-cells (99%). It is the most common form of leukaemia seen in adults.
62
what do you see on a blood film in CLL
smudge cells (also known as smear cells)
63
name four complications of CLL
* anaemia * hypogammaglobulinaemia leading to recurrent infections * warm autoimmune haemolytic anaemia in 10-15% of patients * transformation to high-grade lymphoma (Richter's transformation)
64
what's richter's transformation
* happens in CLL * leukaemia cells enter the lymph node and change into a high-grade, fast-growing non-Hodgkin's lymphoma. * Patients often become unwell very suddenly.
65
what is the most common malignancy affecting children
ALL
66
when does polycythaemia rubra vera commonly present
6th decade
67
what is the management of polycythaemia vera
* aspirin * reduces the risk of thrombotic events * venesection * first-line treatment to keep the haemoglobin in the normal range * chemotherapy * hydroxyurea - slight increased risk of secondary leukaemia * phosphorus-32 therapy
68
what is essential thrombocytosis
* one of the myeloproliferative disorders which overlaps with chronic myeloid leukaemia, polycythaemia rubra vera and myelofibrosis * both thrombosis (venous or arterial) and haemorrhage can be seen * a characteristic symptom is a burning sensation in the hands * a JAK2 mutation is found in around 50% of patients
69
what is the management for essential thrombocytosis
* hydroxyurea (hydroxycarbamide) is widely used to reduce the platelet count * interferon-α is also used in younger patients * low-dose aspirin may be used to reduce the thrombotic risk
70
what mutation leads to polycythaemia vera
mutation in JAK2 is present in approximately 95% of patients with polycythaemia vera
71
what is myelofibrosis
* a myeloproliferative disorder * caused by hyperplasia of abnormal megakaryocytes * release of platelet derived growth factor stimulates fibroblasts * haematopoiesis develops in the liver and spleen * massive splenomegaly * hypermetabolic symptoms: weight loss, night sweats etc
72
what is the classic presentation of myelofibrosis
elderly person with symptoms of anaemia fatigue is most common presenting symptom
73
what are the lab findings in myelofibrosis
* anaemia * high WBC and platelet count early in the disease * 'tear-drop' poikilocytes on blood film * unobtainable bone marrow biopsy - 'dry tap' therefore trephine biopsy needed * high urate and LDH (reflect increased cell turnover)
74
what are the antiplatelet requirements following medically treated ACS
* 1st line: * aspirin (lifelong) * ticagrelor (12 months) * 2nd line: * if aspirin contraindicated then clopidogrel (lifelong)
75
what are the antiplatelet requirements following PCI
* 1st line: * aspirin (lifelong) * ticagrelor (12 months) * 2nd line * if aspirin contraindicated then they need clopidogrel (lifelong)
76
what is the antiplatelet requirement after a TIA
* 1st line: * clopidogrel (life long) * 2nd line: * Aspirin (lifelong) & dipyridamole (lifelong)
77
what is the antiplatelet requirement following stroke
* ISCHAEMIC STROKE * 1st line: * clopidogrel (lifelong) * 2nd line: * Aspirin (lifelong) & dipyridamole (lifelong)
78
what is the antiplatelet requirement for peripheral arterial disease
* 1st line: * clopidogrel (lifelong) * 2nd line: * aspiring (lifelong)
79
what is the management for ITP
* oral prednisolone (80% of patients respond) * splenectomy if platelets \< 30 after 3 months of steroid therapy
80
what is the pathophys of TTP
* deficiency of ADAMTS13 which breakdowns large multimers of von Willebrand's factor * these sticky multimers cause platelets to stick together and deposit in vessels
81
clinical features of TTP
* rare, typically adult females * fever * fluctuating neuro signs (microemboli) * microangiopathic haemolytic anaemia * thrombocytopenia * renal failure
82
what causes TTP
* post-infection e.g. urinary, gastrointestinal * pregnancy * drugs: ciclosporin, oral contraceptive pill, penicillin, clopidogrel, aciclovir * tumours * SLE * HIV
83
what is haemolytic uraemic syndrome
* generally seen in young children * causes triad of * AKI * microangiopathic haemolytic anaemia * thrombocytopenia it's related to TTP
84
what causes HUS
* most cases are secondary * classically Shiga toxin-producing Escherichia coli (STEC) 0157:H7 ('verotoxigenic', 'enterohaemorrhagic'). This is the most common cause in children, accounting for over 90% of cases * pneumococcal infection * HIV * rare: systemic lupus erythematosus, drugs, cancer * Primary HUS ('atypical') is due to complement dysregulation.
85
what is the bacteria associated with HUS in children
Shiga toxin-producing Escherichia coli (STEC) 0157:H7 ('verotoxigenic', 'enterohaemorrhagic'
86
investigations and results for HUS
* full blood count: anaemia, thrombocytopaenia, fragmented blood film * U&E: acute kidney injury * stool culture * looking for evidence of STEC infection * PCR for Shiga toxins
87
what is the management of HUS
no role for antibiotics treatment is supportive with fluids, blood transfusion and dialysis if required
88
what 5 types of blood transfusion reactions can you have
* immunological: acute haemolytic, non-haemolytic febrile, allergic/anaphylaxis * infective * transfusion-related acute lung injury (TRALI) * transfusion-associated circulatory overload (TACO) * other: hyperkalaemia, iron overload, clotting
89
what happens in non-haemolytic febrile reaction to blood products and how do you manage it
* caused by antibodies reacting with white cell fragments in the blood product and cytokines that have leaked from the blood cell during storage * they get fever and chills * managment * Slow or stop the transfusion * Paracetamol * Monitor
90
what should you do if a patient has a minor allergic reaction to a blood product
* this would be urticaria/itching * temporarily stop the transfusion * give antihistamine * monitor them
91
what can cause anaphylaxis to blood products
can happen in patients with IgA deficiency who have anti-IgA antibodies
92
what causes an acute haemolytic reaction to blood products
ABO incompatibility
93
how does acute haemolytic reaction to blood products present
ABO incompatibility Fever, abdominal pain, hypotension, agitation - begins minutes after transfusion starts
94
how do you manage acute haemolytic reaction during blood transfusion
* Stop transfusion * Confirm diagnosis * check the identity of patient/name on blood product * send blood for direct Coombs test, repeat typing and cross-matching * Supportive care * fluid resuscitation
95
**what happens in Transfusion-associated circulatory overload (TACO)**
* caused by excessive rate of transfusion, pre-existing heart failure * causes * Pulmonary oedema * Hypertension
96
how would you manage transfusion associated circulatory overload
* Slow or stop transfusion * Consider intravenous loop diuretic (e.g. furosemide) and oxygen
97
what causes **Transfusion-related acute lung injury (TRALI)**
* this is non-cardiogenic pulmonary oedema thought to be secondary to increased vascular permeability caused by host neutrophils that become activated by substances in donated blood *
98
what are the clinical features of transfusion associated acute lung injury
Hypoxia pulmonary infiltrates on chest x-ray fever hypotension
99
what is the management of transfusion associated acute lung injury
Stop the transfusion Oxygen and supportive care
100
complications of acute haemolytic transfusion reaction
disseminated intravascular coagulation, and renal failure
101
how do you rule out PE
use PERC: pulmonary embolism rule out criteria **all** the criteria must be absent to have negative PERC result, i.e. rule-out PE
102
when should you use PERC and when should you use a two level Well's score
* perc is for when there is a low pre-test probability of PE and you just need to rule it out * the two level wells score is for when you have a higher level of suspicion than this
103
what is included in PERC
104
what is included in a two level wells score for PE
105
how do you manage PE based on the well's score
106
when would you use VQ scanning instead of CTPA to investigate PE
in renal impairment since it doesn't require contrast
107
what are the ECG changes seen with PE
* large S wave in lead I, a large Q wave in lead III and an inverted T wave in lead III - 'S1Q3T3'. However, this change is seen in no more than 20% of patients * right bundle branch block and right axis deviation are also associated with PE * sinus tachycardia may also be seen
108
how do you decide which PE patients can be managed as outpatients
Pulmonary Embolism Severity Index (PESI) score class I/II can be managed as outpatients