hta Flashcards

(21 cards)

1
Q

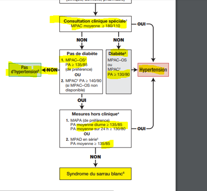
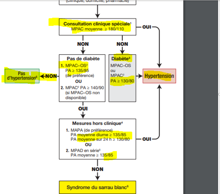
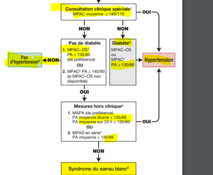
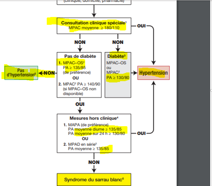
donne le parcours de quelqun à qui tu diagnostiquerais un syndrome du sarrau blanc

A

Patient non diabètique obtient mesure de la TA en consultation pour ça

MPAC OS >135/85 ou MPAC >140/90

mais

MPAC moyenne < 180/110

alors on l’envoit à maison

MAPA < 130/80 ( moyenne 24 h ) ou <135/85 (moyenne diurne)

ou

MPAD < 135/85 moyenne

–) tu peux diaagnostiquer

How well did you know this?
1
Not at all
2
3
4
5
Perfectly
2
Q

donne moi 3 médicaments qui font élever la TA et qui pourrait etre cause de HTA secondaire

A
  • AINS !! ( 4 mmhg je penses)
  • OESTRogÈNE;o
  • Stéroides
  • COCAINE
How well did you know this?
1
Not at all
2
3
4
5
Perfectly
3
Q

en consulte clinique spéciale quelle est le seuil pour pouvoir diagnostiquer hta , sinon y’arrive quoi?

A

180 / 110

sinon

si diabète

>130/80?

si non diabète…

How well did you know this?
1
Not at all
2
3
4
5
Perfectly
4
Q

quel anti hypertenseur que tu choisirais?

A
How well did you know this?
1
Not at all
2
3
4
5
Perfectly
5
Q

un patient non-diabètique se fait mesure sa tension en consultation pour ca à 135 /85 , fait il de l’HTA ?

A

first,

comment a été fait la mesure?

si MPAC —) PAS HTA

si MPAC-OS

–) devra faire MAPA ou MPAD et si négatif –) syndrome saarrau blanc

How well did you know this?
1
Not at all
2
3
4
5
Perfectly
6
Q

quels signes te ferait penser à une hta secondaire à hyperaldostéronisme

( 4 )

A
  • Hypokaliémie spontanée!
  • Hypokaliémie GRAVE provoqué par diurétiques
  • Hypertension réfractaire à 3 médicaments ou plus
  • ADÉNOMES SURRÉNALIENS ( découverte fortuites)
How well did you know this?
1
Not at all
2
3
4
5
Perfectly
7
Q
A
How well did you know this?
1
Not at all
2
3
4
5
Perfectly
8
Q

donne 6 ‘’ habitudes de vies ‘’ à jouer dessus pour aider avec l’HTA

A
  1. Activité physique
  2. perte de poids
  3. Arret de la consommation de Tabac
  4. Réduire conso d’alcool
  5. Diminuer facteurs de stress / relaxation
  6. Alimentation saine
How well did you know this?
1
Not at all
2
3
4
5
Perfectly
9
Q

selon HTA canada

donne 5 examens de bases pour le suivi de patients hypertendu

A
  1. Analyse d’urine
  2. Analyse biochimique du sang ( potassium , sodium , créat )
  3. Glycémie à jeun/Hba1C
  4. Cholestérol total, Ldl, Hdl….
  5. ECG standard 12 pistes
How well did you know this?
1
Not at all
2
3
4
5
Perfectly
10
Q

patient non-diabète se fait mesurer sa pression à 140/80 par technique MPAC-OS en consultation clinique pour évaluer si il fait de l’HTA?

fait-il de l’Hta?

A

on peut pas dire encore

devra soit faire MAPA ou MPAD

si

MAPA

> 130 ou > 80 (oyenne 24 h)

ou

>135 ou >85 ( moyenne diurne

si MPAD

>135 ou >85?

How well did you know this?
1
Not at all
2
3
4
5
Perfectly
11
Q

énumère moi des complications à long terme d’HTA ( organes cibles

A

REIN

  • IRC , Protéinurie

Oeil

  • Rétinopathie hypertensive

COEUR

  • HVG, mCAS, Ins cardiaque

Vasculaire

  • MVP

Cerveau

  • AVC, démence vasculaire, hémorragie cérébrale
How well did you know this?
1
Not at all
2
3
4
5
Perfectly
12
Q

donne des symptomes qui pourraient etre présent en HTA secondaire à phéochromocytone ( 5 )

A
  • Céphalée
  • Sueur
  • Crise de panique
  • Palpitations
  • PAleur
How well did you know this?
1
Not at all
2
3
4
5
Perfectly
13
Q

en anglais , quelle est la différence entre urgency et emergency en tha?

A

Emergency = atteinte organes cibles

How well did you know this?
1
Not at all
2
3
4
5
Perfectly
14
Q

parle moi des différents seuils diagnostique selon la mesure que tu utilise

A

MPAC-OS, MPAD

>135 mmhg ou > 85 mmhg

MPAC

> 140 ou > 90

diabète MPAC

> 130 ou >80

MAPA

>130 ou > 80 ( moyenne 24 h)

ou

>135 ou > 85 ( moyernne diurne )

How well did you know this?
1
Not at all
2
3
4
5
Perfectly
15
Q

dans quels mesures qu’on pourrait dire que le aptient est en urgence hypertensive?

A

si asymptomatique avec TAdiastolique > 130

ou

si atteinte aigue organes cibles

difficile à dire si les deux sont des urgences ( eurgency vs emergency)

How well did you know this?
1
Not at all
2
3
4
5
Perfectly
16
Q

nomme 4 sortes de mesures de TA avec leur acronyme

A

MPAC-OS ( mesure privilégié en clinique)

MPAC ( clinique ( manuelle)

MAPA ( monitorage ambulatoire)

MPAD (à domicile)

17
Q

donne moi des symptomes évocateurs d’HTA rénovasculaire ( 6)

( en prend 2 pour investiguer)

A
  • age < 30 ans ou > 55 ans ( nouvelle HTA ou s’aggrave)
  • Résistant à au moins 3 médicaments
  • poussé d’HTA associé à oedeme pulmonaire récidiviant
  • Souffle abdo
  • IECA ou ARA font augmenter d’au moins 30% la créat
  • Autres affectations athéromateuse surtout chez fumeur ou dyslipidémique
18
Q

chez un diabètique

quel est le suil pour l’instauration d’un traitement, et les cibles du traitment

A

Diabètique : seuil = cible

Seuil

  • >130 ou > 80

CIble

  • <130 et < 80
19
Q

parle moi d’un IMC santé,

d’un bon tour de taille

et d’une bonne conso d’alcool

A

IMC: 18,5 à 24 , 9

tour de taille

< 102 cm homme

< 88 femmes

ALCOOL

0-2 conso normale /jour

<14 conso/semaine pour hommes

<9 conso/semaine pour femmes

20
Q

donne 6 causes d’HTA secondaire

A
  1. Maladie Rénovasculaire
  2. insuffisance rénale
  3. Hyperaldostéronisme
  4. Phéochromocytome
  5. Maladie thyroidienne
  6. Apnée obstructive du sommeil

je pense qu’on pourrait mettre COARCATION DE L’AORTE aussi;o

21
Q

chez une personne considéré à risque faible, quelk devrait etre les cibles de traitement de l’HTA?

et les suil pour l’instauration d’un traitement?

A

Seuil pour l’instauration

  • >160 sys ou
  • >100 dia

CIbles de traitement

  • <140 sys et
  • <90 dia