Wie kann man allgemein Probenmaterial gewinnen?

Was spllte man bei der Probengewinnung grundsätzlich beachten?

Wie wird Blut entnommen?

Welchen Urin sollte man für eine Urinprobe entnehmen?

Wie wird Eutersekret gewonnen?

Wie wird Eiter, entzündliche Exsudate gewonnen?

Wie werden Tracheal-, Rachen-, Nasen- und Ohrabstriche gemacht?

Wie wird Kot gewonnen?

Wie wird Sektionsmaterial gewonnen?

Was muss auf dem Begleidschreiben einer Probe stehen?

Was muss man beim Transport/ Versand der Proben beachten?

Wie funktioniert das Beimpfen eines festen Nährbodens aus einer Flüssigkultur?

Wie beimpft man einen festen Nährboden mit einer Tupferprobe?

Wie beimpft man einen festen Nährboden mit einer Kotprobe?

Wie beimpft man einen festen Nährboden mit einer Organprobe?

Wie gewinnt man Einzelkolonien?

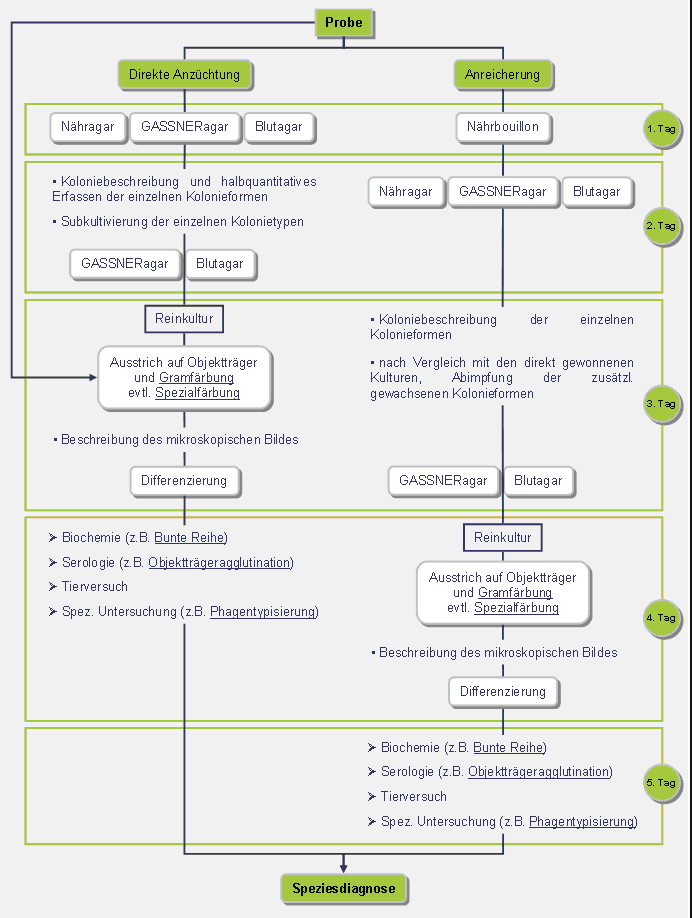
Wie kann eine Bakteriologische Untersuchung im Labor verlaufen?

Welche Bedeutung hat die Mikroskopie in der MiBi?

Nach welchen Kritärien werden die Bakterien unterm Mikroskop untersucht?

Welche Färbeverfahren werden in der MiBi angewendet?

Wie kann man Bakterien aufziehen?

Welche Eigenschaften von Bakterien muss man dei der Isolierung beachten?

Wie werden die Bakterien nun differenziert?

Was kann man beim Mikroskopieren zu den Vergrößerungen und den Einstellungen sagen?
