L5 UDC Flashcards

(80 cards)

1
Q

What is the primary goal of User-Centered Design (UCD)?

A

To ensure systems are usable, effective, and satisfying by aligning design with user needs

How well did you know this?
1
Not at all
2
3
4
5
Perfectly
2
Q

What three types of user needs must UCD address?

A

Functional, Physical, Aspirational

How well did you know this?
1
Not at all
2
3
4
5
Perfectly
3
Q

How does UCD differ from traditional software engineering approaches?

A

Traditional methods focus on automation; UCD focuses on usability and interactivity

How well did you know this?
1
Not at all
2
3
4
5
Perfectly
4
Q

Why is usability crucial in system design?

A

A lack of usability causes product failure, cost overruns, and poor user satisfaction

How well did you know this?
1
Not at all
2
3
4
5
Perfectly
5
Q

What does Von Hippel (2007) claim causes 70–80% of product failures?

A

A failure to understand user needs, not technical shortcomings

How well did you know this?
1
Not at all
2
3
4
5
Perfectly
6
Q

What are four manager-reported reasons for software usability failures?

A

User-requested changes, overlooked tasks, misunderstanding needs, poor communication

How well did you know this?
1
Not at all
2
3
4
5
Perfectly
7
Q

What defines the Star Life Cycle approach?

A

No fixed task order; Evaluation is central and iterative

How well did you know this?
1
Not at all
2
3
4
5
Perfectly
8
Q

What is Participatory Design?

A

Users co-create solutions; encourages creative, inclusive design methods

How well did you know this?
1
Not at all
2
3
4
5
Perfectly
9
Q

What are Agile’s four core values?

A

People over process, working software, customer collaboration, adapting to change

How well did you know this?
1
Not at all
2
3
4
5
Perfectly
10
Q

What are the five stages of the Design Thinking process?

A

Empathize, Define, Ideate, Prototype, Test

How well did you know this?
1
Not at all
2
3
4
5
Perfectly
11
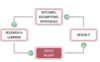
Q

What does the UCD arrow represent in Diagram1.png?

A

It shows how user needs are translated into usability outcomes.

How well did you know this?
1
Not at all
2
3
4
5
Perfectly
12
Q

What types of user needs are listed in Diagram1.png?

A

Functional, physical, and aspirational needs.

How well did you know this?
1
Not at all
2
3
4
5
Perfectly
13
Q

What usability outcomes are expected from UCD in Diagram1.png?

A

Effectiveness, efficiency, and user satisfaction.

How well did you know this?
1
Not at all
2
3
4
5
Perfectly
14
Q

What does the large blue arrow in Diagram1.png signify?

A

The conversion of user needs into usable systems through UCD.

How well did you know this?
1
Not at all
2
3
4
5
Perfectly
15
Q

What does the diagram in Diagram1.png suggest about user satisfaction?

A

User satisfaction results from effectively meeting user needs via UCD.

How well did you know this?
1
Not at all
2
3
4
5
Perfectly
16
Q

What is the first step of the SSM in Diagram2.png?

A

Understanding the unstructured problem situation.

How well did you know this?
1
Not at all
2
3
4
5
Perfectly
17
Q

What does ‘Systems thinking’ contribute in Diagram2.png?

A

It helps build conceptual models to address complex issues.

How well did you know this?
1
Not at all
2
3
4
5
Perfectly
18
Q

At what stage is real-world thinking reintroduced in Diagram2.png?

A

During the comparison of conceptual models with real-world situations.

How well did you know this?
1
Not at all
2
3
4
5
Perfectly
19
Q

What marks the final stage of SSM in Diagram2.png?

A

Taking action to solve or improve the situation.

How well did you know this?
1
Not at all
2
3
4
5
Perfectly
20
Q

Why is SSM described as interpretive in Diagram2.png?

A

Because it considers beliefs, values, and subjective viewpoints.

How well did you know this?
1
Not at all
2
3
4
5
Perfectly
21
Q

What does the central oval represent in Diagram3.png?

A

The overall process from order to delivery.

How well did you know this?
1
Not at all
2
3
4
5
Perfectly
22
Q

What action does the Buyer perform in Diagram3.png?

A

Sends money and receives an invoice.

How well did you know this?
1
Not at all
2
3
4
5
Perfectly
23
Q

What action does the Seller perform in Diagram3.png?

A

Sends an invoice and receives payment.

How well did you know this?
1
Not at all
2
3
4
5
Perfectly
24
Q

What does the diagram in Diagram3.png show about process flow?

A

It visualizes the two-way interaction between Buyer and Seller.

How well did you know this?
1
Not at all
2
3
4
5
Perfectly
25
Why is this diagram in use case form in Diagram3.png?
To model interactions between system users and business processes.
26
What are the main stages in each Agile Sprint in Diagram4.png?
Plan, Build, Test, Review.
27
What is the purpose of repeating sprints in Diagram4.png?
To improve product incrementally through iteration.
28
What does the loop structure in Diagram4.png indicate?
Continuous refinement and responsiveness to change.
29
Which Agile principle is demonstrated in Diagram4.png?
Responding to change over following a fixed plan.
30
What does the sequence of sprints suggest in Diagram4.png?
Multiple iterations can deliver functional software progressively.
31
What is the first step in the UCD process shown in Diagram5.png?
Understand context of use – who the users are, what the system is for, and under what conditions it will be used.
32
What does 'Specify user requirements' mean in the UCD process?
Identify both business and user needs that the system must satisfy.
33
How are solutions developed in the UCD process?
Through iterative stages, starting from rough concepts to complete designs.
34
What is the purpose of the evaluation step in UCD?
To test designs against requirements, ideally with actual users.
35
What feature of UCD ensures continual improvement during design?
Feedback loops that inform each stage and allow iteration.
36
What does the 'Analysis' phase depict in Diagram6.png?
Understanding the user context and behavior.
37
What follows the 'Conception' phase in Diagram6.png?
Design phase where interface and experience are drafted.
38
How is evaluation integrated into the cycle in Diagram6.png?
By optimizing design based on usability data.
39
What makes the cycle in Diagram6.png iterative?
It loops back from Evaluation to Analysis.
40
What is the purpose of prototyping in Diagram6.png?
To visualize and test design ideas before implementation.
41
What does each loop represent in Diagram7.png?
A phase of the software development life cycle.
42
Where is risk analysis emphasized in Diagram7.png?
At multiple stages before and after prototyping.
43
What kind of prototypes are shown in Diagram7.png?
Operational, intermediate, and initial prototypes.
44
What distinguishes Spiral from Waterfall in Diagram7.png?
Spiral includes iterative risk-driven refinement.
45
How does client feedback feature in Diagram7.png?
Clients review each phase before progressing to the next loop.
46
What are the main stages of Waterfall shown in Diagram8.png?
Requirements, Analysis, Design, Coding, Testing, Implementation.
47
Why is Waterfall called 'sequential' in Diagram8.png?
Each step flows into the next with no feedback loops.
48
What is a drawback of the Waterfall model shown in Diagram8.png?
Lack of flexibility and no early user feedback.
49
How are changes handled in Waterfall according to Diagram8.png?
Poorly, since it’s difficult to go back to previous stages.
50
What is the visual metaphor used in Diagram8.png?
A descending staircase representing one-way flow.
51
What is the starting point in the Lean UX loop shown in Diagram9.png?
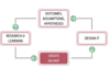
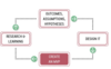
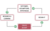
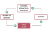
Outcomes, assumptions, and hypotheses.
52
What is the purpose of the MVP in Diagram9.png?
To test ideas quickly with users before full development.
53
What step comes after MVP in Diagram9.png?
Research & Learning, where feedback is collected.
54
How does Diagram9.png emphasize iteration?
Arrows loop back to hypotheses, forming a feedback cycle.
55
Why is speed emphasized in Lean UX as shown in Diagram9.png?
To fail fast, learn fast, and refine the design quickly.
56
What are the two main stages shown in Diagram10.png?
Designing the right thing and designing things right.
57
What is the focus of the Discover phase in Diagram10.png?
Primary and secondary research to understand the problem.
58
What is produced in the Define phase in Diagram10.png?
Themes and HMW questions from synthesized insights.
59
What happens in the Develop phase in Diagram10.png?
Ideas are generated and evaluated through prototyping.
60
What marks the Deliver phase in Diagram10.png?
Refined, tested solutions ready for deployment.
61
What phases are included in Stage 2 of Diagram11.png?
Develop (Ideation) and Deliver (Implementation).
62
How does Ideation in Diagram11.png help the process?
Generates multiple ideas to solve defined problems.
63
What does Implementation involve in Diagram11.png?
Building, testing, and iterating prototypes.
64
What is the goal of Stage 2 in Diagram11.png?
To solve the problem effectively.
65
What kind of thinking occurs in Stage 2 of Diagram11.png?
Divergent followed by convergent thinking.
66
What phases are highlighted in Stage 1 of Diagram12.png?
Discover (Research) and Define (Synthesis).
67
What is the goal of the Discover phase in Diagram12.png?
Gain insights into the user problem space.
68
What role does Synthesis play in Diagram12.png?
It organizes findings into actionable insights.
69
How does Diagram12.png represent divergence?
Wide exploration of the problem through research.
70
What is the outcome of Stage 1 in Diagram12.png?
A clear problem definition and design focus.
71
What are the two merged stages in Diagram13.png?
Doing the right thing and doing things right.
72
What is the core question in the first diamond of Diagram13.png?
'What?' – identifying the right problem.
73
What is the core question in the second diamond of Diagram13.png?
'How?' – solving the problem correctly.
74
Why are the diamonds labeled 'diverging' and 'converging' in Diagram13.png?
To show idea expansion and narrowing through the process.
75
How is clarity emphasized in Diagram13.png?
Through staged discovery and delivery, linked by design brief.
76
What is the first step in Design Thinking in Diagram14.png?
Empathize with users to understand their needs.
77
What does the 'Define' stage accomplish in Diagram14.png?
Clarifies the problem statement based on user input.
78
What is the goal of 'Ideate' in Diagram14.png?
To brainstorm and generate creative solutions.
79
Why are arrows looping back in Diagram14.png?
To emphasize the iterative nature of the process.
80
What is the role of testing in Diagram14.png?
To validate solutions and guide refinements.