L8B: Vision Flashcards

(19 cards)

1
Q

What is our preferred source of sensory information?

A

Vision

How well did you know this?
1
Not at all
2
3
4
5
Perfectly
2
Q

What are Two visual streams for
information processing?

A

Ventral (conscious) and Dorsal (non-conscious)

How well did you know this?
1
Not at all
2
3
4
5
Perfectly
3
Q

How do we know there are 2 visual streams?

A
  1. “Dissociations” in patients with brain injury
  2. “Dissociations” in seeing and doing in visual illusion research
How well did you know this?
1
Not at all
2
3
4
5
Perfectly
4
Q

What is Dorsal stream function?

A

Online movement control, involving entire visual field. Non conscious

How well did you know this?
1
Not at all
2
3
4
5
Perfectly
5
Q

What is the Dorsal stream problem?

A

Dorsal stream problem = Optic Ataxia

How well did you know this?
1
Not at all
2
3
4
5
Perfectly
6
Q

What is Optic Ataxia?

A

“Thus, when asked to grasp a presented object, he would miss it regularly & would find it only when his hand knocked against it.”

If lights were off, could perform accurately

Problem in translating vision into action

Optic ataxia is a condition characterized by difficulty in reaching for objects under visual guidance, despite normal vision and motor function, often due to damage in the posterior parietal cortex.

How well did you know this?
1
Not at all
2
3
4
5
Perfectly
7
Q

What is Ventral stream function?

A

Conscious identification of objects, primarily in centre of field-of-vision

How well did you know this?
1
Not at all
2
3
4
5
Perfectly
8
Q

What is the Ventral stream problem?

A

Visual-Form Agnosia

How well did you know this?
1
Not at all
2
3
4
5
Perfectly
9
Q

What is Visual Form Agnosia?

A

Visual form agnosia is a neurological disorder characterized by the inability to recognize or perceive the shape or structure of objects, despite having intact vision and the ability to detect visual details.

How well did you know this?
1
Not at all
2
3
4
5
Perfectly
10
Q

Perceptually different but physically identical

A
How well did you know this?
1
Not at all
2
3
4
5
Perfectly
11
Q

Illusions give evidence for 2 visual streams:
Perception is tricked, but action (grasp) is not

A
How well did you know this?
1
Not at all
2
3
4
5
Perfectly
12
Q

Recap: Two visual streams for information
processing; ventral and dorsal

A
How well did you know this?
1
Not at all
2
3
4
5
Perfectly
13
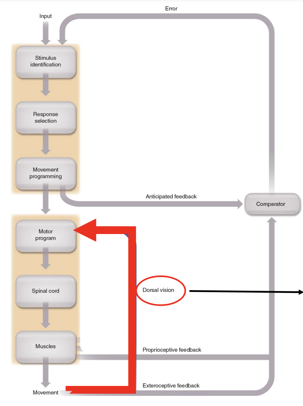
Q
A

Dorsal visual stream
provides an almost reflexive (nonconscious) closedloop control

How well did you know this?
1
Not at all
2
3
4
5
Perfectly
14
Q

What is Other evidence for fast vision-for-action (dorsal) regulation of motor control?

A

Optical flow for fast, nonconscious control of movements
1. Avoidance/navigation
2. Balance control

How well did you know this?
1
Not at all
2
3
4
5
Perfectly
15
Q

Dorsal vision provides information about time-tocontact (tau): rate of expansion of object on retina

A
How well did you know this?
1
Not at all
2
3
4
5
Perfectly
17
Q

What are the 2 types of
visual closed-loop control?

A

conscious and non-conscious

Conscious Closed Loop Control (VISUAL)

Non-Conscious Closed Loop Control (VISUAL)

18
Q

What is Conscious Closed Loop Control?

A
  • Consciously controlled adjustments based on sensory information
  • Require selective attention (foveate)
  • Involves information processing stages
  • Flexible, slower.
    VENTRAL VISION
19
Q

What is Non-Conscious Closed Loop Control?

A
  • Little or no conscious control.
  • Does not require selective attention (peripheral)
  • Reflexive-like fast modulations when moving “intermediate-level” (adjustments to motor program)
  • Inflexible, rapid, mostly to correct balance/aid timing fine corrections

DORSAL VISION