Transformation Process
Consists of:
tools the organization uses to convert inputs into outputs
Formal Organization
Explicit, codified systems and structures
Formalization
Extent of written rules, procedures, and instructions
Structure
Formalized patterns of interactions that link a firm’s people and tasks/jobs
Structure provides the means of balancing conflicting demands for specialization and integration
Formalization: How much? What kind?
Semi formalization: creativity process
Formalization helps innovation if?
Motivational advantages in formalization
Advantages:
Disadvantages:
Elements of structure

Types of structure
Simple structure
When is it useful
Characteristics
Functional structure
Advantages
Disadvantages

Divisional structure
Advantages
Disadvantages

Matrix Structure
Advantages
Disadvantages
What drives stucture? Environment
Stable environment:
Turbulent environment
What drives structure? Strategy
Cost leadership strategy
Differentiation strategy
Takeaways structure
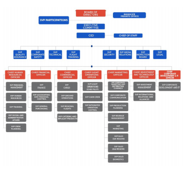
Real organizational chart

Informal organization: culture
Definition: a system of shared values and benefits that shape a company’s people, structures, and control system to produce behavioral norms
This system is “taken-for-granted” in organization and is taught to new members as the correct way to think, feel and behave
Many organizations have clear dominant culture, but subcultures and countercultures are also common
The elements of “strong” cultures:
