Lecture 3 - Semantic Memory Flashcards

(35 cards)

1
Q

semantic memory

A

as the store of knowledge about the world - contains concepts

How well did you know this?
1
Not at all
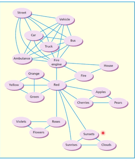
2
3
4
5
Perfectly
2
Q

concept

A

mental representations and fundamental units of thought/knowledge e.g. concept of an animal

How well did you know this?
1
Not at all
2
3
4
5
Perfectly
3
Q

how are concepts organised in the memory system

A

first idea of Hierarchical network model

How well did you know this?
1
Not at all
2
3
4
5
Perfectly
4
Q

Hierarchical network model

A
  • Collins & Quallian 1969
  • semantic memory organised into a series of hierarchical networks
  • major concepts as nodes
  • properties/features are associated with each concept
  • cognitive economy
How well did you know this?
1
Not at all
2
3
4
5
Perfectly
5
Q

what is cognitive economy in the hierarchical network

A

properties are stored higher up, and not repeated lower down, to minimize redundancy

How well did you know this?
1
Not at all
2
3
4
5
Perfectly
6
Q

support for Hierarchical model

A
  • Collins & Quallian
  • sentence verification task (say whether sentence is true of false)
  • allow us to quantify reaction time
  • properties (e.g. sing) stored as the same level as the target concept (e.g. canary) are accessed more quickly (short reaction time)
  • those stored higher up need more time to be processed (e.g. canary can fly has longer verification time)
How well did you know this?
1
Not at all
2
3
4
5
Perfectly
7
Q

reaction time in sentence verification tasks

A
  • unless information is directly linked to a concept in semantic memory, we infer the answer from properties of high nodes
  • verification time increases for broader concepts e.g. a bird flying
  • more inferences slows (increases) verification time
How well did you know this?
1
Not at all
2
3
4
5
Perfectly
8
Q

problems with hierarchical model

A
  • problem of familiarity in sentence verification task:
    how often do you hear the sentence ‘a canary has skin’? when controlled reduced hierarchical distance effect
  • how typical is the verification concept: verification is faster for more representative member categories, independent of hierarchical distance e.g. penguin vs canary as a bird (canary more typical of category)
How well did you know this?
1
Not at all
2
3
4
5
Perfectly
9
Q

model that developed from Hierarchical model

A

spreading activation model

How well did you know this?
1
Not at all
2
3
4
5
Perfectly
10
Q

spreading activation model

A

Collins & Loftus 1975
- semantic memory is organized by semantic relatedness/distance
- lengths of links indicates the degree of semantic relatedness
- activity at one node causes activation of other nodes via links
- spreading activation decreases as it gets further away from the original point of activation

e.g. penguin is a bird has slow activation whereas canary is a bird is strong activation
- due to previous experiences

How well did you know this?
1
Not at all
2
3
4
5
Perfectly
11
Q

supporting evidence for spreading activation model - study

A

semantic priming tasks
McNamara 1992
- when presenting one stimulus that is more semantically related makes subsequent processing more efficient/faster (short-link)
e.g. red + rose vs red + flower

  • semantic links and distance determine the strength and speed of activation spread from one concept to the other
How well did you know this?
1
Not at all
2
3
4
5
Perfectly
12
Q

supporting evidence for spreading activation model - paradigm

A
  • Deese-Roediger-McDermoot (DRM) Paradigm
  • p’s selected words they did not study as they were related to the subject
  • suggest activation spreads from all words presented/studied to words related
How well did you know this?
1
Not at all
2
3
4
5
Perfectly
13
Q

spreading activation model evaluation

A
  • more flexible than hierarchical model (links of different strength and distance)
  • can account for more empirical findings
  • but reduces specificity of model’s predictions
  • and more difficult to test
How well did you know this?
1
Not at all
2
3
4
5
Perfectly
14
Q

limitations of spreading activation model

A
  • the notion that each concept is represented by a single node is oversimplified what about abstract concepts e.g. justice
  • each concept has a fixed mental representation whereas the context in which we encounter them changes the way we process them, so do different people have different representations?
How well did you know this?
1
Not at all
2
3
4
5
Perfectly
15
Q

the role of context in semantic memory - theory

A

situated simulation theory

How well did you know this?
1
Not at all
2
3
4
5
Perfectly
16
Q

situated simulation theory

A
  • concepts are processed in different settings
  • their processing is influenced by the current context/setting
  • concepts have perceptual/motor/action related properties

e.g. activated aspects of ‘bicycle’ concept reflect current goals … e.g. for a child would have training wheels as a part of the perceptual properties that are activated

Barsalou 2009

17
Q

evidence for situated stimulation theory - does access to concepts involve motor systems?

A

Hauk et al 2004
- Brain areas activated by action words overlap with activation produced by corresponding movement e.g. leg words (AW) and foot movements

  • action words activate motor areas related to the concept - shows action related elements are presented with a concept- therefore facilitate accessing the meaning of the concept
18
Q

evidence for situated stimulation theory - does involvement of motor system facilitate access to concepts

A

Miler et al. 2018
- presented words either relating to hands or feet (e.g. sprint) and asked p’s to respond with hands or feet
- when consistency between meaning and response then reaction time faster (sprint + feet)
- when inconsistent reaction time slower (sprint with hands)

  • understanding of action verbs requires activation of the motor areas used to carry out the names action
19
Q

situated simulation theory evaluation

A

processing of concepts depends on the situation and perceptual + motor processes in a given task

20
Q

limitations of SST model

A
  • are the concepts variable across situations e.g. concept has a core but there are context dependent elements
  • are these action related -
    properties secondary i.e. after the concept meaning has been accessed, then action-related are activated
21
Q

Concepts in the brain - semantic memory approaches

A
  • grandmother cell hypothesis
  • feature-based approach
22
Q

grandmother cell hypothesis

A
  • semantic memories are represented in the brain as whole objects
  • each concept with its own node or neuron
    e.g. special neuron for your grandmother
  • types of nodes are grouped together e.g. all living things
  • not a lot of evidence to support this
23
Q

feature-based approach

A
  • different kinds of information about a given object are stored in separate brain regions
    e.g. visual information is stored in one part of the brain, while auditory linked to the same object is stored in another (but networks between areas)
  • more likely
24
Q

neurocognitive model

A

Hub-and-spoke model
(Patterson et al 2007)

25
Hub-and-spoke model
a hybrid model of semantic memory - Hub: modality independent conceptual representations (meaning related information) - Spokes: modality-specific brain areas. Sensory and motor processing
26
where is the hub + use
- anterior temporal lobe - holds general meaning of concepts - amodal semantics
27
support for Hub-and-Spoke model tDCS study
transcranial direct current stimulation - asked two questions 1) tool function questions e.g. 'are scissors for cutting' 2) tool manipulated questions 'are pliers gripped by the handles' - tDCS applied to IPL (inferior parietal lobe) (relating to actions/use of objects) enhanced tool manipulated task - tDCS applied to ATL (anterior temporal lobe)(for information about concepts)(hub) enhanced performance on both conditions - consistent with the idea that hub contains amodal information of concepts
28
neuropsychological evidence for Hub-and-spoke model
- semantic dementia problems accessing meaning related information about object e.g. naming objects, sorting objects into categories(damage in ATL - represents hub in model) - strokes (category-specific deficits) have greater difficulty identifying living vs nonliving objects in a specific category. have compromised cortical systems (spokes) in areas relating to living things (cannot name/ recognize pictures in these categories)(e.g. damage to motor cortex = more difficulty naming/categorizing animate objects than inanimate objects) - support to evidence of core elements in ATL (hub) and more category specific elements in cortical areas(spokes)
29
evaluation of Hub-and-spoke model
- evidence that concepts are organised in hub (core) + spokes (modality-specific concepts/meanings)
30
limitations of Hub and Spoke model
- role of ATL may be more complex - does familiarity affect organization in the hub? - how many spokes? - how is information integrated between spokes and the hub (communication can be examined via different methodologies e.g. neuroimaging)
31
summary of semantic memory:
- information within semantic memory is organized in various ways - hierarchical model suggests concepts are organized in hierarchical way with nodes and features along hierarchy - spreading activation model stresses semantic relatedness and distance between concepts - according to Barsalou concepts incorporate perceptual and motor features and their processing is affected by the context in which they are encountered - Hub-and-spoke model provides neurobiological way that concepts are organized incorporating modality-general at the hub and modality specific spoke features
32
Collins and Quillian (1969) devised which model of semantic memory?
c. Hierarchical network model
33
The Deese-Roediger-McDermott paradigm is typically thought of as providing support for which of the following models?
SPREADING ACTIVATION
34
Collins and Loftus (1975) devised which theory of semantic memory?
SPREADING ACTIVATION
35
There is growing evidence that semantic information is organized in which format within the brain?
DISTRIBUTED