Liver Flashcards

(31 cards)

1
Q

What are the functions of the liver?

A
How well did you know this?
1
Not at all
2
3
4
5
Perfectly
2
Q

What is the liver lobule assembled around?

A

Central vein which empties into the hapatic veins then into the vena cava

How well did you know this?
1
Not at all
2
3
4
5
Perfectly
3
Q

What connects spaces of Disse?

A

Lymphatics vessels which remove any excess fluids

How well did you know this?
1
Not at all
2
3
4
5
Perfectly
4
Q

What are venous sinusoids lined by?

A

hepatic cells, endothelial cells and kupffer cells

How well did you know this?
1
Not at all
2
3
4
5
Perfectly
5
Q

Continuous vs fenestrated vs sinusoid examples

A
How well did you know this?
1
Not at all
2
3
4
5
Perfectly
6
Q

What are kupffer cells?

A

resident macrophages that act as the final component of the gut barrier or pathogens taken up via the GI system and help remove aging erythrocytes and particulate matter from the blood

How well did you know this?
1
Not at all
2
3
4
5
Perfectly
7
Q

What are hepatocytes?

A

are secretory epithelial cells specialised for exchanging
solutes between the Space of Disse and the bile canaliculi. Possess microvilli to increase surface area for exchange from blood. Hepatocytes are able to uptake, metabolise and excrete a wide range of solutes: bile salts, bilirubin, drugs, toxins. The hepatocyte can process compounds in four steps:
1. uptake from blood across the sinusoidal membrane
2. transport within the cell
3. control chemical modification or degradation
4. export into the bile across the canalicular membrane

How well did you know this?
1
Not at all
2
3
4
5
Perfectly
8
Q

What are stellate cells?

A

at rest are responsible for storing vitamin A in large lipid droplets inside the cell. Can be activated into myofibroblasts which are essential for wound healing and tissue remodelling

How well did you know this?
1
Not at all
2
3
4
5
Perfectly
9
Q

Normal liver vs liver injury cross section

A
  • Progressive destruction of hepatocytes, bile ducts, and vascular endothelial cells = cellular proliferation, regeneration, and fibrous scar formation.
  • Activation of hepatic stellate cells (Ito cells) = proliferation, vitamin A depletion, fibrosis, contraction, and obliteration of the perisinusoidal space of Disse.
How well did you know this?
1
Not at all
2
3
4
5
Perfectly
10
Q

Normal liver vs liver injury gross structure and histology

A

A) Gross image of a normal liver with a smooth surface and homogeneous texture.
B) On microscopic examination, liver sinusoids are organised, and vascular structures are normally distributed.
C) Gross image of a cirrhotic liver. The liver has an orange-tawny colour with an irregular surface and a nodular texture.
D) On microscopic examination, the architecture is disorganised, and there are regenerative nodules surrounded by fibrous tissue.

How well did you know this?
1
Not at all
2
3
4
5
Perfectly
11
Q

What is the steps of cholesterol metabolism in the liver?

A
  1. Acetyl CoA is converted to 3-hydroxy-3-methylglutary|-CoA (HMG-
    CoA) and then to mevalonate. The liver exports cholesterol to the blood in the form of very-low-density lipoproteins (VLDLs)
  2. The liver uses cholesterol to synthesise bile acids. Also includes cholesterol and cholesteryl esters in the bile
  3. Bacteria in the terminal ileum and colon dehydroxylate bile acids, yielding the secondary bile acids
  4. Enterohepatic Circulation - loop consisting of:
    - secretion of bile acids by the liver
    - reabsorption by the intestine
    - return to the liver in portal blood
  5. The most potent cholesterol-lowering agent are statins. Statin are inhibitors of HMG-CoA reductase
How well did you know this?
1
Not at all
2
3
4
5
Perfectly
12
Q

What is acetylcholine-CoA?

A

is a metabolite derived from glucose, fatty acid and amino acid catabolism

How well did you know this?
1
Not at all
2
3
4
5
Perfectly
13
Q

The hepatic synthesis of cholesterol is inhibited and increased by…

A
  • inhibited by dietary cholesterol and by fasting
  • increased with bile drainage and bile duct obstruction
How well did you know this?
1
Not at all
2
3
4
5
Perfectly
14
Q

What are chylomicrons made of?

A

made of triaglycerols, phospholipids, cholesterol and other apolioproteins

How well did you know this?
1
Not at all
2
3
4
5
Perfectly
15
Q

What are lipoproteins made of?

A

made up of the same four basic components: cholesterol, triglycerides, phospholipids, and proteins.

How well did you know this?
1
Not at all
2
3
4
5
Perfectly
16
Q

What is HDL?

A

are made in the liver and gastrointestinal tract. HDLs are very dense as they contain a lot of protein. Their role is to pick up cholesterol from the body’s cells and return it to the liver for disposal.

17
Q

How are lipids transported?

18
Q

How is protein metabolised?

19
Q

How is carbohydrate metabolised?

20
Q

What are the 3 main precursors to gluconeogenesis?

A
  • Lactate from anaerobic glycolysis in exercising muscle and red blood cells via the Cori Cycle
  • Glycerol which is released from adipose tissue breakdown of triglycerides
  • Amino acids (mainly alanine)
21
Q

What is the role of insulin in skeletal muscle, liver and fat?

22
Q

What are the effects of insulin on blood levels of nutrients?

23
Q

What is the effect of glucagon on skeletal muscle, liver and fat?

24
Q

What is the effect of glucagon on blood levels of nutrients?

25
What is ketoacidosis?
26
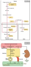
What is bilirubin and how is it formed?
Bilirubin - yellow bile pigment produced through the breakdown of red blood cells (haemolysis) • Macrophages in the reticuloendothelial system take up red blood cells and metabolise the haemoglobin present, breaking it into haem and globin. • Globin is further broken down into amino acids which are subsequently recycled. • Haem is broken down (catalysed by haem oxygenase) into iron and unconjugated bilirubin. • The iron gets recycled
27
What is the process of bilirubin metabolism?
- Macrophages in the reticuloendothelial system take up red blood cells and metabolise the haemoglobin present, breaking it into haem and globin - Globin is further broken down into amino acids which are subsequently recycled. Haem is broken down (catalysed by haem oxygenase) into iron and unconjugated bilirubin. The iron gets recycled - Unconjugated bilirubin is insoluble in water, it needs to be bound to albumin to travel around the bloodstream. Unconjugated bilirubin binds to albumin to be transport in the bloodstream to the liver - In the liver glucuronyl transferase adds glucuronic acid to unconjugated bilirubin = conjugated bilirubin which is soluble. Conjugated bilirubin can therefore later be excreted into the duodenum by the gallbladder - In the small intestine, bacteria deconjugate bilirubin converting it into urobilinogen. Most of this urobilinogen is further oxidised by intestinal bacteria and converted to stercobilin -> excreted through faeces. Stercobilin gives faeces their colour. The remaining urobilinogen is reabsorbed into the bloodstream as part of the enterohepatic circulation. Some is recycled for bile production in the liver. A small percentage reaches the kidneys where urobilinogen is oxidised further into urobilin and then excreted into the urine. Urobilin give urine its colour
28
What is the role of the liver in iron homeostasis?
29
How does liver cirrhosis lead to the formation of ascites?
30
What is the flow of blood from the liver?
1. Hepatic artery & portal vein 2. → sinusoids 3. -> central venules 4. → central vein 5. -> hepatic vein 6. -> inf vena cava 7. → right atrium of heart
31
What are the clotting factors?
- I - Fibrinogen - II - Prothrombin - V - Factor V Leiden - VII - Stable factor - VIII - Antihemophilic factor A - IX - Plasma thromboplastin component or Christmas factor - X - Stuart-Prower factor - XI - Plasma Thromboplastin Antecedent - XII - Hageman Factor - XIII - Fibrin stabilising factor