Lymphomas Flashcards

(40 cards)

1
Q

What is a lymphoma?
What are common sites of presentation of lymphomas

A

Lymphoma = neoplasm of lymphoid cells

Usually found in
1. Lymphatic system (lymph nodes, BM or blood)
2. Lymhpoid organy: Spleen or gut associated lymphoid tissue
3. Skin (often T-cell lymphomas)

  1. Rarely: anywher else in the body
How well did you know this?
1
Not at all
2
3
4
5
Perfectly
2
Q

What is the incidence of lymphomas in the UK?

Are hodgkin or non-hodgkin’s lymphomas more common?

A

Around 200/1.000.000 new diagnosis per year

Non-Hodgkin’s 80%
Hodgekins 20%

How well did you know this?
1
Not at all
2
3
4
5
Perfectly
3
Q

What is usually the first step of classifying Lymphomas?

A

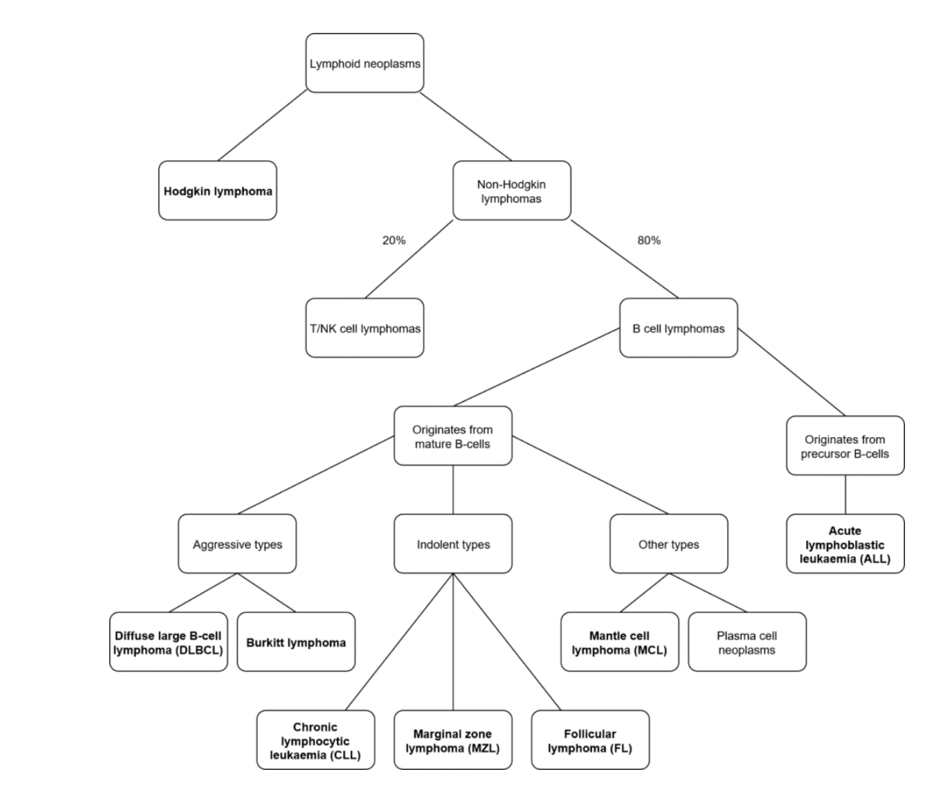
Classification into
1. Hodgkin lymphoma (20%)
2. Non-Hodgkin lymphomas (80%)

How well did you know this?
1
Not at all
2
3
4
5
Perfectly
4
Q

What are the characterisics of Hodgekin Lymphomas?

A

Historical + histological difference to NHL

Malignant Lymphoma usually of B-cell origin, with the presence of Reed-Sternbeg cells (picture below) or the presence of Hodgekin cells

Clinical: single/ localised in one group of lymph nodes

How well did you know this?
1
Not at all
2
3
4
5
Perfectly
5
Q

What is the epidemiology of Hodgekin Lymphmas?

A

Bimodal age disribution
1st peak: 25-30 years
2nd peak: 50-70 years (EBV association)

In paediatrics: male dominance

How well did you know this?
1
Not at all
2
3
4
5
Perfectly
6
Q

How is Hodgekin’s lymphoma sub-classified?

A

Classified into
1. Classical HL (95%) –> focus of future flashcards
2. nodular lymphocyte predominant HL (5%) (similar presentation to B cell -NHL)

How well did you know this?
1
Not at all
2
3
4
5
Perfectly
7
Q

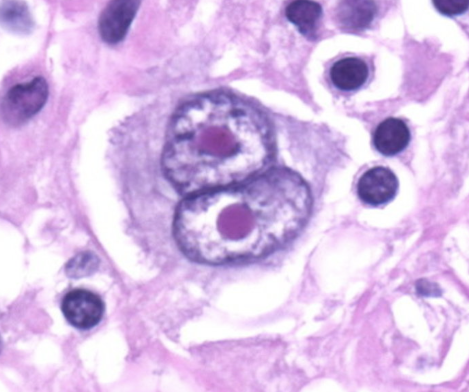
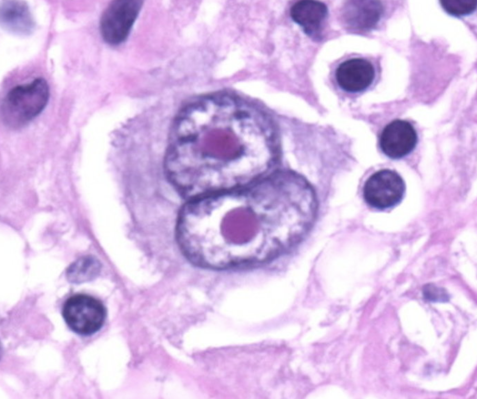
A paient presents with the following cell on lymph node biopsy: What is the diagnosis?

A

Cell: Reed- Sternberg cell –> Large binucleaed or polylobaed cells with large nucleoli (malignant B-cells)

–> owel eye appearance

Pathonognomic for Hodgekin lymphomas

How well did you know this?
1
Not at all
2
3
4
5
Perfectly
8
Q

What is a Hodgkin cell? What is its significance in the diagnosis of Hodgekin lymphomas?

A

Large mononuclear cells with large nucleoli of B-cell origin

Can be present in HL, but pathonognomic cell for diagnoss and more commonly present is Reed-sernber cell

How well did you know this?
1
Not at all
2
3
4
5
Perfectly
9
Q

What are risk factors associaed with the devleopment of Hodgekin Lymphomas?

A
  1. Strong association with Epstein-Barr virus (EBV)
  2. Immunodeficiency: HIV, transplant, immunosuppression
  3. Autoimmune diseases (e.g., rheumatoid arthritis, sarcoidosis)
How well did you know this?
1
Not at all
2
3
4
5
Perfectly
10
Q

What is the clinical presentation of Hodgekin lymphoma?

A
  1. B-symptoms
  2. Painless lymphadenopathy (if in mediastinum: might only be cough) –> usually single-group of lymph nodes above the mediastinum
  3. Pruritus
  4. Lymph node pain associated with alcohol (rare but v.specific)
How well did you know this?
1
Not at all
2
3
4
5
Perfectly
11
Q

How is Hodgekin lymphoma diagnosed (what investigations + respective findings) ?

A

Mainly history + Lymph node biopsy
1. Bloods
FBC: can be normal, high or low WCC, anaemia, eosinophilia
LDH: increased
calcium: can be increased if paraneoplastic syndrome

  1. Biopsy
    Reed-Sternberg cells (don’t express normal B-cell markers (CD20 and 45 but do expressed CD 15)
    Potential inflammation + granuloma formation
  2. Imaging: disease spread (CT/ PET)
How well did you know this?
1
Not at all
2
3
4
5
Perfectly
12
Q

How is Hodgekin Lymphoma staged?

A

Staged by using Ann Arbor system with reference to the diaphragm

+ A for no constitutional symptoms
+ B for constitutional symptoms

How well did you know this?
1
Not at all
2
3
4
5
Perfectly
13
Q

What is the prognosis of Hodgekin Lymphoma?

A

Generally good (80-90% 5 year survival), especially in young

–> Curative approach of treatment, regardless of stage

How well did you know this?
1
Not at all
2
3
4
5
Perfectly
14
Q

What is the approach to treatment of Hodgekin Lymphoma?

A

Stage 1+2: Combination Chemo + Radiotherapy (very high risk of breast cancer in female)
Stage 3-4: Chemotherapy with radiotherapy in selected cases

If fails or in remission: Stem-cell transplnat (usually autologous)

How well did you know this?
1
Not at all
2
3
4
5
Perfectly
15
Q

What is a typical chemotherapy regime used in the treatment of Hodgekin’s lymphoma?

A

ABVD

Adriamycin
Bleomycin
Vinblastine
Dacarbazine

How well did you know this?
1
Not at all
2
3
4
5
Perfectly
16
Q

What are the 2 main categories in which non-Hodgekin Lymphomas are sub-classified?

Which one is more common?

A

Non-Hodgekin Lymphomas then classfied into
1. B-cell 85% and
2. T-cell
3. (NK cells very rare)

How well did you know this?
1
Not at all
2
3
4
5
Perfectly
17
Q

What is the epidemiology of non-Hodgekin lymphomas?

A

NHL is the most common Haematopoetic neoplasm

Male> Female

  1. Incidence increases with age, peak incidence >50 years
  2. High-grade are more common in children and young adults (20-40)
18
Q

What is the overall clinical presenation of non- Hodgekin lymphomas?

A

Depending on subtype, but overall

High grade:
1. Localised or genralised lymphadenopathy
2. B-symptoms (but more common in HL than NHL)
2. Hepato or Splenomegaly
3. Abdominal discomfort, anaemia, fatigue, change in mental status

Low grade
* Often asymptomatic, insidious onset

19
Q

How are non-Hodgekin lymphomas staged?

A

Same staging as HL: Ann Arbor + A and B

+ A for no constitutional symptoms
+ B for constitutional symptoms

20
Q

What Bloods results might indicate a Lymphoma and which ones should you do?

A

Depening on stage, aggressiveness etc and can be normal

  1. FBC (anaemia, cytopenia (infiltration or chronic disease)
  2. High ESR
  3. If B-cell –> rouleaux formation (if paraprotein present)
  4. Cold agglutinin

Others needed
1. U&E, LFTs, LDH
2. Serum protein electrophoresis
3. BBV screen (HIV, Hep B and C)

21
Q

You have esablished that a patient has a
1. Non- Hodgekin Lymphoma of
2. B-cell origin

How can it be further sub-classified?

A

By maturity of cells
1. Mature
2. Immature (much closer to ALL)

If mature: by aggressiveness of disease
1. Aggressiveness
2. Indolent
3. Other

22
Q

What is the most common B-cell NHL?

What is the malignant cells that are present in it?

A

Diffuse large B-cell lymphoma
(40% of all NHL)

–> Mature Large B-cells

23
Q

What is the epidemiology and prognosis of Diffuse Large B-cell lymphomas?

A

Can occur any age, most common middle aged and elderly

Usually agressive, but 60% can be cured after 6 months of aggressive chemo

Can occur from malignant transformation of low-grade lymphomas

24
Q

What are the histological findings of Large B-cell lymphomas?

A

Sheets of large lymphoid cells

25
What is Rituximab? When is it used?
Ritixumab = monocolonal antibody against CD20 (B-cell marker) Cn be used in conjuction for B-cell malignancies ( and auto-immune diseases)
26
What is the tratment regimen for Diffuse Large B-cell lymphomas?
Usually R-CHOP for 6 months 1. Ritiximab 2. + Cyclophosphamide, doxorubicin, vincristinem prednisolole If that does not work: transplant or other treatments
27
What is the 2nd most common sub-type of NHL after diffuse Large B-cell lymphoma?
Follicular lymphoma (25% of NHL lymphomas)
28
What is the characteristic cell+ typical histological findings of Follicular lymphoma on Lympho node biopsy?
Mature B-cells related to follicle centre and show follicular growth pattern + nodular appearance on histology with **small cells with cleft nuclei** (someimes can also be seen on film)
29
What is the progression and prognosis of patients with follicular lymphoma?
Usualy diagnosed at stage III and IV Indolent but not amazing treatment option --> prognosis 12-15 yeas survival after diagnosis Might undergo tranformation to Diffuse large B-cell (1-3% risk every year)
30
What genetic mutation is associated with Follicular Lymphoma?
Follicular lymphoma associated with t(14:18) translocation --> formation of BCL-2 gene (can be tesed for diagnosis)
31
What is the managemen of Follicular Lymphoma?
Usually wait and watch, until treatment is needed Then treatment in 1. Chemo-immunotherapy, overall less aggressive if diffuse large B -cell lymphoma 2. Might need to be repeated, usually with shorter intervals between until becomes refractory to treatment
32
What type of Lymphoma is Burkittt's lymphoma? What is the epidemiology ?
Burkitt's = Very Agressive, mature B-cell NHL Most commonly occurs in children (except for HIV associated Burkitt's lymphoma)
33
What common genetic mutation is associated with Burkitt's lymphomas?
t(8;14) with involvement of myc gene (present in 75%)
34
What are the 3 sub-types of Burkitt's lymphoma? What are risk factors associated with each?
1. Sporadic: typically located in the abdomen or pelvis (no jaw) 2. Endemic: associated with EBV (most prevalent in equatorial Africa and South America - EBV and malaria ineracion) and is typically located in the maxillary and mandibular bones (CHILDREN - EBV- JAW) 3. Immunodeficiency-associated: e.g. HIV infection
35
How is Burkitt's lymphoma diagnosed?
1. Haematology (lymhoma cells with strongly basophilic vacuolated cytoplasm) 2. Lymph node biopts: Starry sky appearance (lymph nodes infilrate tissue but macrophages stand out --> starry sky)
36
How is Burkitt's lymphoma managed and what is the prognosis?
Intensive chemo incl. protection against tumour lysis syndrome
37
What are common clinical presentaions of T-cell non-Hodgekins lyphomas?
Variable as verry differnet disease Generally incureable Site: if skin involvement, usually T-cell Others: lymph nodes, Splee, GI tract (e.g. in Coeliac ) Otherwise typical lymphoma symptoms
38
What are risk facors for the developmet of T-cell lymphomas?
Depending on sub-type of t-cell lymphoma 1. HTLV1 : (viral risk factor for Adult T-cell lymphoma) 2. EBV infection for several sub-types
39
What is HTLV1? What is an infecion with HTLV-1 associated with?
Virus: e human T-cell lymphotropic virus, common in japan and carribean Associated with development of Adult T-cell lymphoma (2.5% by age 70), a type of NHL
40
What sub-type of lymphomas are caused by chonic antigen stimmulation with H.pylii, autoimmune conditions, esp. Sjögrens etc. associated with?
Extra nodal Marginal Zone lymphomas (MZL)/ MALT Mature B-cell lymphoma H.pylori: Gastric Sjögrens: parotic lymphoma