Module 1 Section 6 Flashcards

(41 cards)

1
Q

what are your body’s largest calcium store

A
  • bones
  • they play a large role in preserving calcium homeostasis
How well did you know this?
1
Not at all
2
3
4
5
Perfectly
2
Q

explain the two main periods of rapid growth

A
  • the first is in the first two years of life and the second occurs during puberty
  • prior to puberty, there is little difference in male and female height or weight
  • during puberty, there is a large acceleration in the lengthening of long bones, more so in males
How well did you know this?
1
Not at all
2
3
4
5
Perfectly
3
Q

what is pubertal growth supported by

A
  1. growth hormone
  2. androgens
How well did you know this?
1
Not at all
2
3
4
5
Perfectly
4
Q

what is the difference between males and female growth

A
  • the androgen level
  • DHEA is released form the adrenal cortex and is the primary androgen responsible for stimulating growth in females
  • testosterone is much more potent and is the primary androgen in males
How well did you know this?
1
Not at all
2
3
4
5
Perfectly
5
Q

what is growth hormone

A
  • the most abundant hormone produced by the anterior pituitary
  • important during the growth spurts that occur during life
  • its high rates of secretion suggest it plays additional roles
How well did you know this?
1
Not at all
2
3
4
5
Perfectly
6
Q

what are the 3 primary actions of growth hormone on intermediary metabolism

A
  1. increased rate of protein synthesis
  2. increased fatty acid mobilization and use
  3. decreased rate of glucose use by body tissues
How well did you know this?
1
Not at all
2
3
4
5
Perfectly
7
Q

what does growth hormone do to metabolism

A
  • the pattern of effects shifts the body to primarily use fat stores for metabolism while sparing glucose
  • this can be particularly important during prolonged fasting as it preserves glucose for the brain
How well did you know this?
1
Not at all
2
3
4
5
Perfectly
8
Q

what are the soft tissue actions of growth hormone

A

for soft tissues that are sensitive to growth hormone stimulation, growth hormone can increase the number of cells (hyperplasia) through stimulating cell division, or stimulate cells to grow larger (hypertrophy) by promoting protein synthesis

How well did you know this?
1
Not at all
2
3
4
5
Perfectly
9
Q

explain the dynamic property of bones

A
  • bones are active and dynamic
  • it is highly vascularized and dynamic, in that bone is almost constantly being remodelled due to the activity of 2 cells
  • the growth of bone can lead to an increase in thickness or length
How well did you know this?
1
Not at all
2
3
4
5
Perfectly
10
Q

what are the 2 cells that make bones dynamic

A
  1. osteoblasts that deposit new bone
  2. osteoclasts that dissolve bone
How well did you know this?
1
Not at all
2
3
4
5
Perfectly
11
Q

explain bone growth in thickness

A
  • achieved by adding new bones to the outer layer of existing bone
  • as osteoblasts are depositing new bone on the outer surface of a bone, osteoclasts on the inside of the bone are removing bone
  • both the diameter of bone and the marrow cavity will increase
How well did you know this?
1
Not at all
2
3
4
5
Perfectly
12
Q

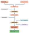
explain bone growth in length

A

the lengthening of long bones only occurs at its ends between the epiphysis (knob at the end) and the diaphysis (shaft of the bone) in the epiphyseal plate

How well did you know this?
1
Not at all
2
3
4
5
Perfectly
13
Q

what is the first step of the bone lengthening process

A
  • in this region, there are cartilage forming cells called chrondrocytes
  • when chrondrocytes divide, they stack themselves in columns with newer cells towards the epiphysis and older cells near the diaphysis
How well did you know this?
1
Not at all
2
3
4
5
Perfectly
14
Q

what is the second step of the bone lengthening process

A
  • this division and increase in the number of chrondrocytes are what cause the long bones to elongate
  • as chrondrocytes mature, they hypertrophy, which further pushes the epiphysis away from the diaphysis and the matrix around them calcifies
How well did you know this?
1
Not at all
2
3
4
5
Perfectly
15
Q

what is the third step of the bone lengthening process

A
  • cartilage itself is not highly vascularized and eventually the older chrondrocytes are too far away from the nearest nutrient supply and they die
  • osteoclasts will now remove the dead chrondrocytes and the calcified matrix, allowing osteoblasts, and their capillary supply, to invade this new space and start depositing bone through the process of ossification
How well did you know this?
1
Not at all
2
3
4
5
Perfectly
16
Q

what is the fourth step of the bone lengthening process

A
  • the formation of new chrondrocytes is matched to the removal of dead chrondrocytes such that the width of the epiphyseal plate remains fairly constant as the bone lengthens
  • at the ed of adolescence, sex hormones cause the epiphyseal plates to completely ossify and linear bone growth ceases
  • thickening of bone can occur throughout life
How well did you know this?
1
Not at all
2
3
4
5
Perfectly
17
Q

explain the growth hormone with bone growth

A
  • growth hormone promotes both the thickness and length of bone
  • not sure if it has a direct effect or not
  • chrondrocytes grown in cell culture do not respond to growth hormone, but they do respond in the body
18
Q

what mediates the effects of growth hormone

A

mediated through peptides known as somatomedins, also called insulin-like growth factors (IGFs) (IGF-I and IGF-II)

19
Q

explain IGF-I

A
  • growth hormone stimulates the synthesis and release of IGF-I, primarily in the liver
  • most other tissues can also produce IGF-I when stimulated by growth hormone but they do not release it into the blood, rather this IGF-I may have paracrine actions
  • IGF-I mediates most of the growth promoting actions of growth hormone
20
Q

explain IGF-II

A
  • growth hormone does not stimulate the production of IGF-II
  • it is important during fetal development
  • it is produced in adults but its role is not clear
21
Q

what are the two regulatory hormones of the growth hormone from the hypothalamus

A
  1. growth hormone-releasing hormone (GHRH) stimulates its release
  2. growth hormone-inhibiting hormone (GHIH: somatostatin) inhibits its release
22
Q

explain the regulation of growth hormone

A
  • have 2 modulatory factors increases the number of ways that you can affect growth hormone release
  • ex. to increase growth hormone secretion, you can increase GHRH or decrease GHIH
23
Q

explain the diurnal pattern of secretion of growth hormone

A
  • diurnal pattern similar to cortisol
  • in contrast to cortisol, growth hormone reaches peak levels about an hour after entering deep sleep
  • other factors that can increase the release of growth hormone are exercise, stress, low blood glucose, and high blood aa
24
Q

explain growth hormone deficiency

A
  • can be the consequence of dysfunction either at the level of the hypothalamus, the pituitary, or even tissue level
  • if there is a deficiency of growth hormone during childhood, then the result is dwarfism as growth hormone is necessary for full growth potential
  • can be treated with GH is recognized early
25
what causes Laron dwarfism
- caused by the lack of response from tissues to growth hormone - responds to IGF-I treatment
26
explain growth hormone deficiency in adults
less symptoms but those affected can experience reduced skeletal muscle mass and strength, decreased bone density, and an increased risk of developing heart failure
27
explain excess growth hormone
- typically caused by a tumour in the anterior pituitary - the effects of GH excess are dependent on when it occurs - in childhood it would have a large effect of the epiphyseal plates, causing rapid growth and producing gigantism
28
what is the effect of excess growth hormone after epiphyseal plate closure
- height is not affected - bones can still thicken and cause the condition of acromegaly - acromegaly is characterized by a marked coarsening of the jaw and cheekbones, the hands and feet enlarge, and the fingers and toes become very thickened
29
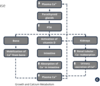
explain the regulation of calcium
- Ca2+ is under hormonal control to ensure the proper concetration is maintained - Ca2+ can be ingested through your diet to enter the plasma and excess Ca2+ is generally stored in bones - during periods of high Ca2+ intake, excess Ca2+ is avoided by decreasing absorption - when there is a need for Ca2+ in plasma, Ca2+ can readily be removed from bones
30
what are the 3 hormones that regulate the plasma concentrations of Ca2+
1. parathyroid hormone (PTH) 2. calcitonin 2. vitamin D
31
what is parathyroid hormone
- PTH is the hormone secreted by the parathyroid glands - primary action of PTH is the raise plasma Ca2+ levels by its effects on bone, the kidneys and intestines
32
what are the parathyroid glands
- 4 very small glands located on the back of the thyroid gland - PTH is considered essential for life as removing the parathyroid glands causes death due to hypocalcemia within a few days
33
explain parathyroid hormone and the bones
- the primary storage of Ca2+ in the body is within the bones, where it is stored as hydroxyapatite crystals, which is precipitate Ca3(PO4)2 - the constant remodelling of bone allows for very rapid changes in free Ca2+ just by regulating the activity of these cells - under the influence of PTH, osteoclast activity is slightly enhanced and osteoblast activity is slightly inhibited meaning there is more breakdown of bone than buildup and net result is the release of Ca2+ and Po4^3- into plasma
34
explain parathyroid hormone and the kidneys
- in kidneys, PTH stimulates the reabsorption of Ca2+ - this is a necessary process as without it the body would be forced to keep degrading bone to maintain plasma Ca2+ levels - PTH also stimulates the kidneys to remove Po4^3- (phosphate) - this is an important feature as high levels of plasma PO4^3- (phosphate) levels cause bone to increase hydroxyapatite precipitation, which would further remove Ca2+ from the plasma - PTH also stimulates the kidneys to activate vitamin D
35
explain the regulation of PTH release
- the release of PTH is quite simple in that its secretion increases in response to decreasing plasma Ca2+ concentrations - as Ca2+ levels rise, PTH secretion decreases
36
what is calcitonin
- secreted from the thyroid gland - actions are opposite of those of parathyroid hormone - secreted in response to increased plasma Ca2+ levels - acts on osteoclasts to decrease their activity, which prevents the release of Ca2+ and PO4^3- from bone
37
explain vitamin D and calcium
- properly called cholecalciferol - further hydroxylated by the kidneys to form calcitriol, the biologically active form of vitamin D - although this compound is classified as a vitamin, it actually functions as a hormone as it can be produced by the skin
38
how do we get vitamin D
- using cholesterol as a precursor, the actions of UV light on the skin causes the formation of 7-dehydrocholesterol - in colder climates we do not have daily skin exposure to sunlight so the majority of vitamin D comes from diet
39
what is the main function of vitamin D
- to increase intestinal absorption of Ca2+ - dietary Ca2+ is not freely absorbed and without vitamin D, dietary Ca2+ is excreted in the feces - vitamin D also increases the responsiveness of bone cells to PTH
40
explain the activation of vitamin D
- regardless of whether the precursors come from the diet or the skin, vitamin D needs to become activated by 2 steps 1. occurs in the liver 2. occurs in the kidneys - each step adds a hydroxyl group to the compound
41
explain the role of PTH in vitamin D activation
- PTH stimulates the enzymes in the kidney - the end result is the formation of 1,25-(OH)2-vitamin D3 (also called calcitriol), which is the active form - PTH and vitamin D work together in Ca2+ homeostasis, although PTH plays the primary role