What are some neonatal concerns?
What is the timeline for fetal development?
How do the lungs develop?
What is persistent fetal circulation?
Primary cause?
Initial tx?
other treatment
What happens with the umbilical cord clamping at birth?
What causes the functional closure of the ductus arteriosis?
How might this differ in a preterm infant?
What is the APGAR scoring and how is it done?

Why do healthy neonates have cyanosis at 1 minute?
What is the most common cause of persistent cyanosis?
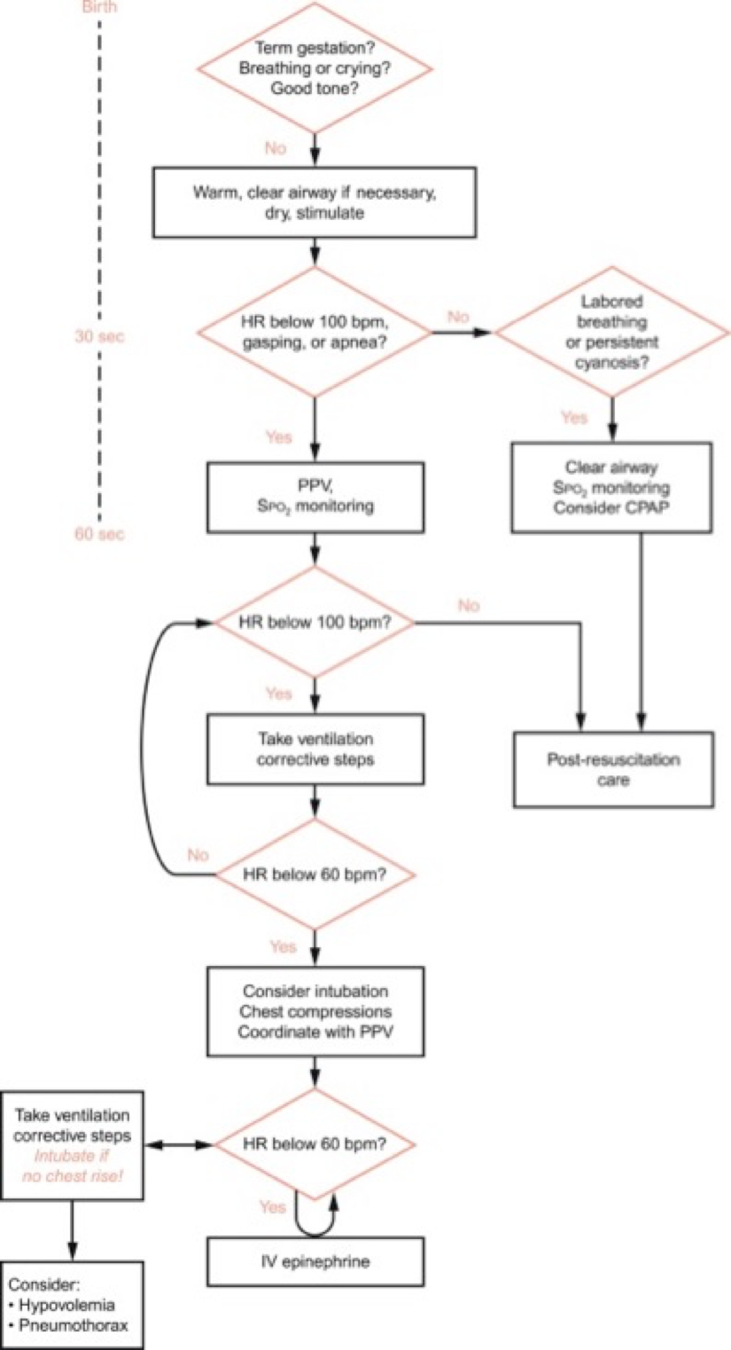
What is the NRP algorithm?

How is a newborn/neonatal assessment done?
General
airway
Newborn/neonatal assessment:
heart and lungs
neuro
back
musculoskeletal
What labs are relevent during a newborn/neonatal assessment?
What is important regarding fluid management in the neonate?
What is newborn fluid requirement?
What is important regarding blood transfusion for neonates?
Venous access:
common sites
site for venous cutdown
common site for central lines
Vascular access via umbilical vein:
how is it done
complications
length of use
contraindications
Arterial access in neonate:
umbilical artery catheter tip location
considerations

How can arterial access help assess pulmonary hypertension and right to left shunting?
Pharm reminders and pearls. Good luck
Versed and opioids
morphine
remi
propofol
Pharm reminders and pearls
SCH
NDNMB
Vec
cisatracurium
What are some urgent problems at time of birth?
Retinopathy of prematurity:
What can it lead to?
Cause?
Pathogenesis?
ROP:
treatment
What should you avoid?
What is Subgaleal hemmorhage?
incidence
Sx
What is Meconium?
What causes aspiration?
When does it usually occur?