Normal Procedures Flashcards

(32 cards)

1
Q

NORMAL PROCEDURES

A
How well did you know this?
1
Not at all
2
3
4
5
Perfectly
2
Q

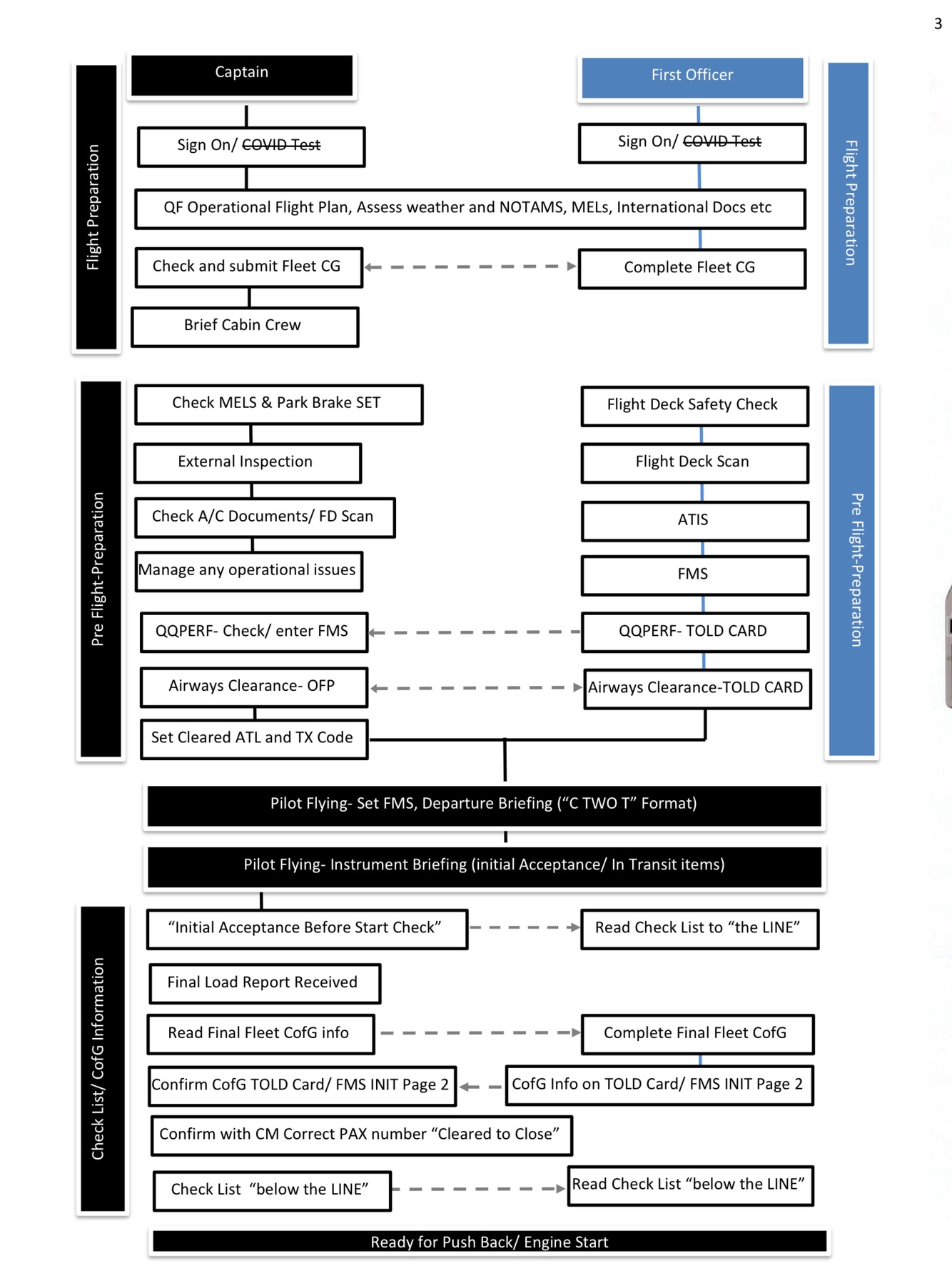
Flight Deck Safety Check

A
  1. CIRCUIT BREAKERS
  2. BATTERIES
  3. LANDING GEAR
  4. RADAR
  5. APU
  6. IRS
  7. FLAP SELECTOR
  8. FUEL LEVERS
  9. TRIMS
  10. CONTROL LOCK
  11. EMERGENCY EQUIPMENT
  12. AIRCRAFT DOCUMENTS
How well did you know this?
1
Not at all
2
3
4
5
Perfectly
3
Q

EMERGENCY EQUIPMENT CHECK

AIRCRAFT DOCUMENTS

A
  1. Life jackets (3)
  2. Smoke Goggles (3)
  3. Flash lights (2)
  4. Fire Extinguisher / PBE
  5. Oxygen Bottle - OPEN (1000 - 2 crew /1450 - 3 crew)
  6. PA - check
  7. INTERCOM - check
    …………………………………………………………………………………..
  8. QRH x 2
  9. CHECKLIST x 2
  10. EMERGENCY PA CARD x 1
How well did you know this?
1
Not at all
2
3
4
5
Perfectly
4
Q

INITIAL ACCEPTANCE / IN TRANSIT SCAN

A
How well did you know this?
1
Not at all
2
3
4
5
Perfectly
5
Q

2 PILOTS TOGETHER

A

Capt checks QQ PERF then enters speeds then:

 1. FLIGHT PLAN CHECK - FPLN, PROG
 2. PF ENTER CI - MODE
 3. ATC CLEARANCE - PF ENTERS SID
 4. DEPARTURE BRIEFING (PF)
 5. INSTRUMENT CHECK (PF)
 6. IA/IT BEFORE START CX
How well did you know this?
1
Not at all
2
3
4
5
Perfectly
6
Q

DEPARTURE BRIEFING

A
  1. C - Card

It will be a flap __. Rolling/Static, AFCAS/NAV PROF/Noise Abatement Departure TOGA/FLEX at__. degrees from the full Length/Intersection of runway___.

Before V1
Any emergency before V1 we will carry out a standard company RTO procedure (or a full RTO brief if the Captain considers it necessary).

After V1
After V1, I will continue the take off, climb on runway track, (or as per the special procedure) and take action as required. Acceleration altitude is___. Minimum sector altitude is___.

Air Return
Once checklists are complete we will make a visual approach (or radar vectors for the ILS, or manoeuvre at the MSA for an instrument approach) to runway ___. Any other items that may be considered relevant, such as landing weight and obstacles should be included.

Normal Departure
The normal departure is a left (right) turn to intercept the ___ track outbound, clearance required by flight level___. VORs are set to ___ and identified. ADF’s set to___and identified.

Or via SID chart number and date and any relevant information which is not in FMS.

  1. T - Terrain
  2. W - Weather
  3. O - Obstacles
  4. T - Threats - any other threats
How well did you know this?
1
Not at all
2
3
4
5
Perfectly
7
Q

INSTRUMENT CHECK

A

FLIGHT INSTRUMENT CHECK

FMS Nav Source – GNSS (RADIO)

PFD’s erect, set (inc. Standby A/H if applicable), No Flags
FD’s on - Manual take off green - IAS, ALT armed ….or CLB, IAS, ALT, NAV armed (if
NAV, PROF armed) - Speed V1…. V2…. - Airspeed less than 40 - QNH …… gives 50 ft, checks with the standby, checks with the aerodrome elevation -

ND… degrees, RMI… degrees, .. .degrees on the compass - No Flags -

Standby IAS zero

ADF/VOR switches to ….

MFDS - Adjust brightness. - Check left MFDS displays primary engine parameters and memos. - Check right MFDS displays secondary engine parameters and door status.

How well did you know this?
1
Not at all
2
3
4
5
Perfectly
8
Q

AFTER LOAD SHEET ARRIVES

A

TRP ………………………………………………………………………SET (CR)

Select TOGA or FLEX. - Select assumed temp. - Verify display on MFDU - TOGA / FLEX, EPR value and assumed temp.

** TAKE-OFF DATA …………………………………………SET (CR)
On receipt of load and trim sheet, First Officer records TOLD data ZFW, TOW, C.G & Pax numbers. - Enter ZFW, TOW, C.G, final fuel at INIT Page B.

PF selects TO/APPR page. X-CHECK V1, VR, V2, VFR and VFTO. Compare and adjust speeds as required. - PNF selects F-PLAN page.

** SHIPS PAPERS ON BOARD (C)
Ensure all company departure documents are on board.

** WINDOWS / DOORS CLOSED (CR) - Check windows closed/markings in line. - Check absence of door status in MFDS. - Ensure flight deck door is locked. - Ensure pedals seats and harnesses correctly adjusted.

** TRANSPONDER……………………………………ON (C)
Set Flight ID code - Set ATC code - Select TA/RA and ALT ON - Select Transponder #1 for sectors flown by the Captain and Transponder #2 for sectors flown by the First Officer.

How well did you know this?
1
Not at all
2
3
4
5
Perfectly
9
Q

WHEN START AND/OR PUSHBACK CLEARANCE OBTAINED

A

CUE: Captain - BEACON - ON / START PB - ON

FO:

  • FUEL PUMPS - ON
  • WINDOW/PROBE HEAT. - ON
How well did you know this?
1
Not at all
2
3
4
5
Perfectly
10
Q

BEFORE TAKEOFF SCAN

A

Cue: Captain calls “ FLIGHT CONTROL LOCK OFF”

  • FLIGHT CONTROL LOCK. - OFF
  • FLAPS. - SET
  • LIFT DUMPERS. - ARM
  • ABS. - RTO/OFF
  • ATS. - ARM
  • BRAKE TEMPS. - CHECK

Captain calls “Before take off check”

How well did you know this?
1
Not at all
2
3
4
5
Perfectly
11
Q

WHEN CLEARED TO LINE UP

A

FO - ST I R T

  • ST- STROBES. - ON
  • I - IGNITION. - As required
  • R - RADAR. - ON
  • T - Take off Clearance - RECEIVED

Captain calls “ Below the line”.

How well did you know this?
1
Not at all
2
3
4
5
Perfectly
12
Q

CLIMBING THROUGH TRANSITION

A

Cue: PF calls - “STD Set, passing FL … PNF responds FL…. Checked

  • ALTIMETERS. - SET
  • APU (PNF). - As required
  • MFDS - MEMOS / STS
  • NAV - PROG clear remotes / ANP v RNP

PF calls “ AFTER TAKE OFF CHECK”

How well did you know this?
1
Not at all
2
3
4
5
Perfectly
13
Q

10 MIN (80nm) TO TOPD

A

LANDING DATA/APPROACH BRIEFING

  • PF prepares TOLD card
  • Perform approach briefing and set minimums if required.
  • FMS Nav Source – GNSS (RADIO) – (if fitted)
  • WX/TAWS as appropriate
  • TCAS down (usually done at TOC)
  • ILS frequency/localiser course, VOR frequency/radials and ADF’s as required.
  • FMS TO/APPR page and check estimated landing weight and VAPP for the intended flap setting.
  • In case of an FMS approach (NAV/PROF). Insert MDA and check the FINAL APPR prompt annunciated (cannot be confirmed until cleared for the Approach-CTA. OCTA can only confirm once no traffic established).
How well did you know this?
1
Not at all
2
3
4
5
Perfectly
14
Q

DESCENT APPROACH BRIEFING

A

CHARTS

 * Cleared to leave FL …. on descent to FL ……
 * STAR. Arrival is via ……..
 * APP. Approach will be ……..

FMS

  * PROG - VORs remotes, RWY bearing/distance, FUEL PRED
  * APP - landing flap, Vapp, wind correction

TWOT

  Terrain
  Weather
  Obstacles
  Threats
How well did you know this?
1
Not at all
2
3
4
5
Perfectly
15
Q

DESCENT PROCEDURES

A

Passing FL150.

   * SEATBELT SIGN - ON

Descending through Transition

   * QNH SET PANEL               -         SET
   * EFIS CONTROL PANEL.    -         SET
   * LANDING LIGHTS.            -          ON
   * MFDS.                                -           CHECK

Passing 5000 ft

     * PF    - “QNH ….. SET, passing ……. ft, speed…….. reducing”
     * PNF - “QNH …… CHECKED”
How well did you know this?
1
Not at all
2
3
4
5
Perfectly
16
Q

LANDING GEAR DOWN SEQUENCE

A
  1. LANDING GEAR. - DOWN
  2. TAXI LIGHTS. - ON
  3. IGNITION. - CONT (if required)
  4. APU. - ON
  5. LIFT DUMPERS. - ARM

PF calls “ Before Landing Check”

17
Q

AFTER LANDING

A
  • STROBES / LIGHTS. - OFF
  • CONTROL LOCK. - ON
  • LIFT DUMPERS. - DISARM
  • FLAPS. - UP
  • SPEED BRAKE. - IN
  • RADAR. - DISABLE
  • FLIGHT DIRECTORS - OFF
  • ANTI ICE. - OFF
  • IGNITION. - NORM
  • PROBE HEAT - OFF
18
Q

PARKING

A

CAPTAIN

  * Brake Brake.                        -   SET
  * Fuel Levers.                          -   SHUT
  * Seat Belts.                            -    OFF
  * External Lights / Beacon.  -    OFF

FO

  * Fuel Pumps.                          -   OFF
  * Air Conditioning.                  -   ECON / Cabin Fans OFF if req.
  * Window Heat.                       -   OFF
  * EFIS.                                        -   OFF
  * MFDS.                                    -    MEMO / STS / OFF
  * TRANSPONDER.                   -    STBY / OFF
  * SARWATCH.                          -    CANCELLED
19
Q

PRECISION (3D) APPROACH

20
Q

NON PRECISION APPROACH (2D) STRAIGHT IN

21
Q

NON PRECISION (2D) CIRCLING FROM REVERSAL TURN

22
Q

DME or GNSS ARRIVAL CIRCLING

23
Q

Go Around

24
Q

Captain Take Off

25
FO Take Off
26
Noise Abatement Takeoff
27
NDB Approach
28
LOC Approach
29
Circling Approaches (Company Requirements)
30
PIC and FO Recency Requirements
31
Revalidation after 45 days not flying
32
Night Recency Requirements