PAR Flashcards

(129 cards)

1
Q

V/F La PAR est une urgence thérapeutique

A

V

How well did you know this?
1
Not at all
2
3
4
5
Perfectly
2
Q

La PAR est une maladie systémique … et …

A

auto-immune et inflammatoire

How well did you know this?
1
Not at all
2
3
4
5
Perfectly
3
Q

Prévalence de la PAR

A

1% de la population
Jeunes
Femmes

How well did you know this?
1
Not at all
2
3
4
5
Perfectly
4
Q

Que permet l’initiation rapide d’un tx contre la PAR dans la majorité des cas?

A

Éviter les déformations secondaires à la mx

How well did you know this?
1
Not at all
2
3
4
5
Perfectly
5
Q

QSJ? 3 caractéristiques clés de la PAR

A

1- Inflammation
2- Destruction
3- Incapacités fonctionnelles

How well did you know this?
1
Not at all
2
3
4
5
Perfectly
6
Q

Différencier une atteinte inflammatoire et mécanique

A
How well did you know this?
1
Not at all
2
3
4
5
Perfectly
7
Q

V/F La PAR se guérit

A

F

How well did you know this?
1
Not at all
2
3
4
5
Perfectly
8
Q

Comment définir le dx PAR

A

Au moins 4 éléments depuis > 6 sem

How well did you know this?
1
Not at all
2
3
4
5
Perfectly
9
Q

La PAR peut évoluer de trois façons, lesquelles?

A
  • 10% : mx légère limitée avec rémission possible
  • 15% : mx progressive, sévère et réfractaire, entraînant l’invalidité et/ou le décès prématuré
  • 75% : mx polycyclique chronique d’évolution lente, entraînant une invalidité modérée
How well did you know this?
1
Not at all
2
3
4
5
Perfectly
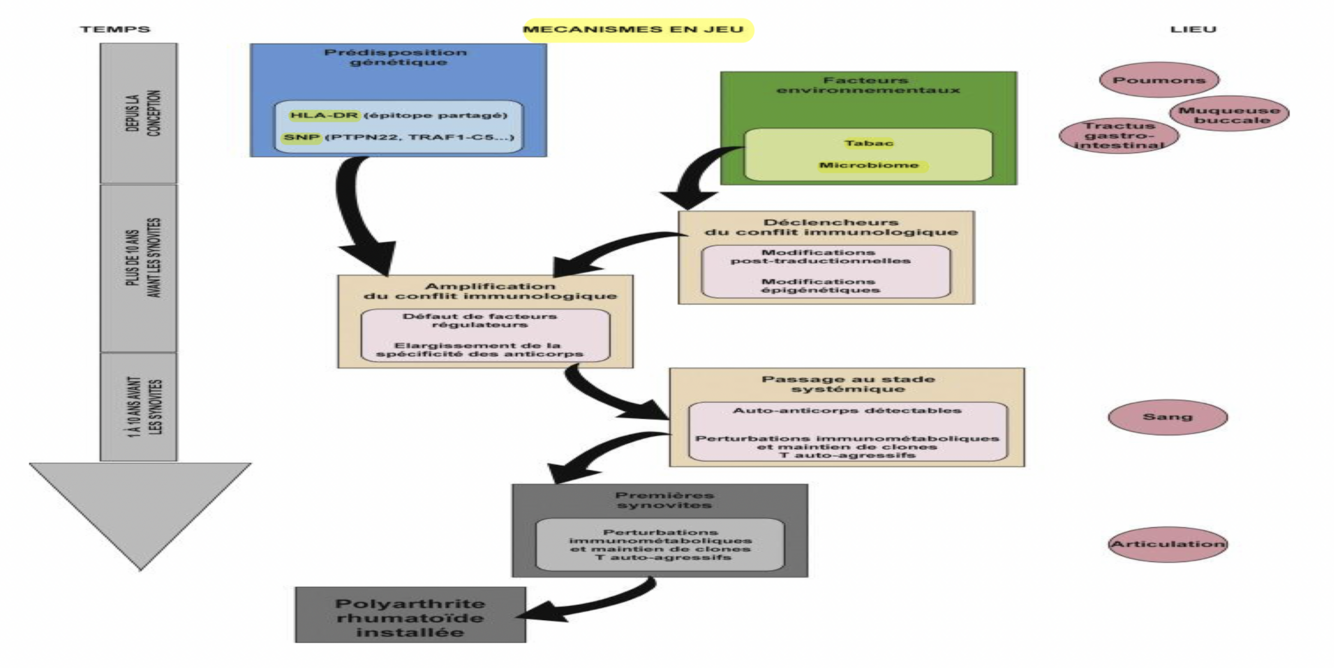
10
Q

Discuter de la physiopatho de la PAR

A
How well did you know this?
1
Not at all
2
3
4
5
Perfectly
11
Q

Quel est l’impact du tabac dans la PAR et les tx

A

Tabac augmente les sx PAR & diminue la réponse thérapeutique du MTX et de certains agents biologiques

How well did you know this?
1
Not at all
2
3
4
5
Perfectly
12
Q

Quels sont les 3 tests utilisés pour le score d’activité de la PAR?

A
  • DAS28
  • SDAI: Simplified Disease Activity Index
  • CDAI: Clinical Disease Activity Index
How well did you know this?
1
Not at all
2
3
4
5
Perfectly
13
Q

Nommer les 4 composantes du score DAS28

A
  • nbr articulations douloureuses
  • nbr articulations tuméifiées
  • vitesse sédimentation globulaire
  • état de santé générale du pt
How well did you know this?
1
Not at all
2
3
4
5
Perfectly
14
Q

QSJ? Test le plus utilisé pour le score d’activité de la PAR?

A

CDAI: Clinical Disease Activity Index

How well did you know this?
1
Not at all
2
3
4
5
Perfectly
15
Q

Signes associés à la PAR
1- Survenant au stade initial
2- Survenant au fil des années

A

1- Inflammation
2- Destruction articulaire et invalidité

How well did you know this?
1
Not at all
2
3
4
5
Perfectly
16
Q

QSJ? Manifestations extra-articulaires de la PAR

A

Nodules
Atteinte interstitielle pulmonaire

How well did you know this?
1
Not at all
2
3
4
5
Perfectly
17
Q

V/F Avant de traiter la PAR, le bilan lipidique est non-fiable, car il diminue lorsque l’inflammation augmente

A

V, puis il augmente quand on traite la PAR

How well did you know this?
1
Not at all
2
3
4
5
Perfectly
18
Q

V/F La prévalence d’événements et de mortalité cardio-vasculaire est augmentée chez les pts atteints de PAR

A

V, atteinte CV= 1e cause de mortalité précoce

How well did you know this?
1
Not at all
2
3
4
5
Perfectly
19
Q

Pourquoi les pts atteints de PAR ont une plus grande chance de développer des mx CV?

A

Inflammation systémique chronique causée par PAR

How well did you know this?
1
Not at all
2
3
4
5
Perfectly
20
Q

V/F Chez un pt atteinte de PAR, son score de Framingham est sur-estimé

A

F, sous-estimé (il faut multiplier le score par 1,5)

How well did you know this?
1
Not at all
2
3
4
5
Perfectly
21
Q

QSJ? Paramètre à utiliser dans un bilan lipidique pour bien évaluer le pt

A

Ratio cholestérol/HDL

How well did you know this?
1
Not at all
2
3
4
5
Perfectly
22
Q

Nommer des facteurs de mauvais pronostic de la PAR

A

 Atteinte polyarticulaire;
 Handicap fonctionnel initial;
 Atteintes extra-articulaires;
 Présence du facteur rhumatoïde (surtout à titre élevé) ou taux d’anti-CCP élevé;
 Vitesse de sédimentation et protéine C réactive élevées;
 Apparition précoce d’érosion (< 2 ans);
 Facteurs sociodémographiques (faible niveau d’éducation, faible revenu).

How well did you know this?
1
Not at all
2
3
4
5
Perfectly
23
Q

Quels sont les 3 objectifs thérapeutiques en PAR?

A

Soulager dlr et l’inflammation
Inhiber l’évolution des lésions articulaires
Améliorer le fonctionnement et la qualité de vie

How well did you know this?
1
Not at all
2
3
4
5
Perfectly
24
Q

V/F Le tylenol est un tx efficace pour la PAR

A

F, ne fonctionne pas

How well did you know this?
1
Not at all
2
3
4
5
Perfectly
25
Nommer les différentes options thérapeutiques pour la PAR
- MNPs - AINS et analgésiques - Cortico - ARMM classiques - ARMM biologiques
26
Donner des MNPs contre PAR
 Repos, bonne qualité du sommeil, attelles  Physiothérapie & ergo  Saines habitudes de vie : bonne nutrition, contrôle du poids, cessation tabagique, hygiène du sommeil  Support psychologique  Traitement orthopédique (orthèses)
27
Selon les recommandations de l’EULAR 2022, quelles sont les 4 contre-indications à débuter le méthotrexate ?
1- Désir de conception/ allaitement/ grossesse 2- Hépatopathie 3- IRT 4- Dyscrasie sanguine sévère
28
Quels sont les laboratoires à demander avant d'initier le MTX?
 FSC  Fonction hépatique  Albumine  DFGe (MTX C-I si < 20 mL/min)  Sérologies virales : hépatites B et C  Sérologie du VIH  Imagerie : radiographie thoracique
29
QSJ? Agent de 1e intention PAR
MTX
30
Délai action MTX
6-8 sem
31
QSJ? Agent à donner en attendant que le MTX fasse effet
Pont thérapeutique avec : Cortico (dépo-médrol) ou AINS
32
Caractéristiques des corticos lors du pont thérapeutique?
- Effet anti-inflammatoires et immunosup. - Efficace pour soulager sx PAR active - Utiliser plus faible dose & courte période
33
QSJ? Tx à donner si C-I MTX
Léflunomide Sulfasalazine
34
DT initiale MTX
3-6 mois, puis réévaluer
35
QSJ? ARMM le plus efficace pour la PAR modérée à sévère
MTX
36
Poso initiale MTX et ajustement ad dose max
- Si fonction rénale normale: 10-15 mg PO 1x/sem, augmenter de 5 mg/sem ad max 25-30 mg 1x/sem - Si pt âgé ou IRC: 5-7,5 mg 1x/sem, augmenter de 2,5 mg/sem => donner HS car bcp No
37
Que faire si le MTX PO n'est pas bien toléré?
Utiliser voie parentéral : MTX en injx 0,4 ml (25 mg/ml) 1x/sem
38
Que fairesi le pt n'a pas une bonne réponse au MTX PO?
- Diviser dose BID q12h=> augmente F de 28% - Voie SC
39
E2 MTX
- No et sx pseudogrippaux - Fatigue - Cirrhoses hépatiques (rares) - Baisse de la numération des GB - Augmente la fréquence des infx - Ulcères buccaux, perte de cheveux
40
QSJ? E2 rare mais grave du MTX nécessitant une référence à l'urgence
Pneumonite interstielle (sx: dyspnée, pas fièvre, toux non productive)
41
Que faire lors de pneumopathies aux MTX?
- Arrêt immédiat du MTX - Tx symptomatique : soins intensifs, oxygénothérapie, ATB empirique - Cortico systémique : 0.5 – 1 mg/kg/jour
42
Si le pt a déjà fait une pneumopathie sous MTX, peut-on réutiliser cet agent et d'autres ARMM une fois l'épisode résolu?
 En pratique, ne jamais réintroduire le MTX car risque de récidive > 50%  Prudence avec d’autres AMMR (leflunomide, sulfasalazine)
43
Quel est l'impact de l'alcool lors de la prise de MTX
Augmente toxicité hépatique du MTX, donc limiter la consomation +++
44
Nommer des FDR associés à des complications hématologiques pour les pts sous MTX
* Diminution de la ClCr * Élévation progressive du VGM (volume globulaire moyen) * Administration concomitante de TMP-SMX
45
Que faire lors de leucopénie légère (≧ 3,5) ?
* Aucune modification dose MTX * FSC dans 6-8 semaines * S’assurer que le patient prend ses suppléments d’acide folique * Si leucopénie persistante considérer majorer doses d’acide folique
46
Que faire si leucopénie ≤ 3,0 ou neutropénie ≤ 1,0 ou thrombopénie ≤ 100,000
* Cesser temporairement le MTX et FSC d’ici 1-2 semaines * Si normalisation de la FSC, le MTX peut être repris à plus faible dose
47
Nommer des ARMM
- MTX - Léflunomide - Sulfasalazine - Hydroxychloroquine - Azathioprine
48
Quand devrait-on débuter les ARMM
Au plus tard 3-6 mois après dx
49
V/F Le MTX est un agent immunosuppresseur
F, agent immunomodulateur et agent d’épargne cortisonique
50
Selon quoi devrions-nous choisir le jour de la semaine où le pt prend son MTX?
Pt risque d’être fatigué le lendemain de la prise du MTX, donc demander le meilleur moment pour le prendre selon sa routine **indiquer la journée de prise sur étiquette**
51
Interx avec MTX et leurs effets
- AINS / ASA (non significatif, peut être utilisé) : augmentation [MTX]=> monitorer E2 MTX - IPP (non significatif, peut être utilisé) - TMP-SMX: éviter car peut causer des dyscrasies sanguines - Phénytoïne : diminution [MTX]=> monitoring [phénytoïne] - Pen (B-lactames): augmentation [MTX]=> monitoring E2 MTX
52
Pourquoi ne donne-t-on généralement pas le léflunomide + MTX
Très toxique a/n hépatique, donc si on voit cette combinaison, on doit s'assurer que c'est voulu auprès du MD
53
Dans quel contexte pourrions-nous donner léflunomide + MTX?
Pte jeune avec mx très sévère
54
Si le pt a trop de No/Vo du à la prise de MTX, que faire?
- Voie SC (surtout si prend 15 mg et plus= meilleure F) - Prise HS - Diviser dose MTX en 2-3 prises DANS LA MÊME JOURNÉE!! - Suggérer dimenhydrinate - Observance acide folique
55
Avec quoi, le méthotrexate doit-il toujours être pris?
Acide folique, car MTX peut induire une déplétion en acide folique
56
Que permet l'acide folique?
- Augmente efficacité MTX - Améliore la tolérance en diminuant E2 GI, anémie mégaloblastique, alopécie et élévation enzymes hépatiques, stomatites - Réduit de 61% les arrêts du MTX à cause des E2 - Rend rarissime les pancytopénies
57
Poso acide folique
5-10 mg 1x/sem
58
Idéalement, de combien de temps la prise d’acide folique doit être séparée de la prise de méthotrexate? Pourquoi?
24h-48h (48h préférable), car l'acide folique et le MTX utilisent les mêmes systèmes transporteurs pour franchir la barrière intestinale. L'acide folique est absorbé en priorité vs MTX (si donné même jour, le MTX ne sera pas absorbé, l’acide folique gagne)
59
Que faire si le pt ne tolère pas l'acide folique?
Donné leucovorin
60
Lors de la cueillette de renseignements, qu'est-il important de questionner?
 Poids et taille  Statut vaccinal  C-I et précautions  Comorbidités  ATCD : infections les plus sévères et un passé d’hépatites virales  Souhait de grossesse chez la femme  Tabac/alcool
61
QSJ? Conséquence d'une prise de MTX DIE vs 1x/sem
Risques de surdosage et de pancytopénies mortelles
62
Nommer des facteurs influençant la réponse au MTX
- Observance (Question à poser pour valider l’observance) - Taux de folates érythrocytaires (acide folique) - Tabagisme - Obésité
63
Nommer des facteurs de prédiction de l'échec thérapeutique
- Activité élevée de la maladie (DAS 28 > 5,1 ou HAQ 0,6) - Tabagisme actif - IMC/BMI > 30 - Taux de folates érythrocytaires < 750
64
La prednisone doit-elle être maintenue tout au long du traitement avec le méthotrexate?
Non, il faut essayer de diminuer la dose et éventuellement cesser la prednisone car trop E2
65
V/F Les vaccins anti-grippaux diminuent l'efficacité du MXT
V
66
Que faire si le pt a reçu un vaccin le jour de la prise de son MTX?
Omettre la prise du MTX=> ESPACER DE 48-72H LE MTX ET LES VACCINS
67
Que mentionner dans un conseil pour MTX
- Horaire de prise - Tests sanguins (FSC, créat, enzymes hépatique, albumine, plaquettes) - Éviter prise alcool et ASA en mvl - consulter si : sx grippaux, ecchymoses, dyspnée, ulcérations buccales - Contraception efficace si femme en âge de procréer
68
À quelle fréquence devrait-on faire un bilan hépatique chez un pt prenant MTX?
q4-8 sem
69
Que faire si AST/ALT élevé (≦ 2 fois la normale) ?
Refaire bilan hépatique dans 2-4 sem - Si résultat normal: poursuivre tx idem +/- majorer doses AF - Si élévation AST/ALT persiste=> référer
70
V/F L'augmentation de la dose d'acide folique peut être suffisante pour contrer les effets a/n enzymes hépatiques occasionnés par le MTX
V
71
V/F Pour la majorité des cas de toxicité hépatique induite par le MTX, une diminution de la dose de MTX suffit
V, 7% des pts devront cesser MTX de façon permanente
72
FDR de toxicité hépatique reliés au MTX
- Prise concomitante d’alcool - Maladie hépatique préexistante - Insuffisance rénale modérée (ClCr < 60 ml/min) - Supplémentation insuffisante en acide folique - Hyperlipémie non traitée - IMC élevé
73
QSJ? 1e cause de toxicité hépatique
Prise alcool
74
Que faire lorsque l'élévation des enzymes hépatique ne peut être expliquée que par la prise de MTX?
1) Réduire le dose de MTX de 2.5 à 5 mg/sem et répéter le bilan hépatique dans 2 sem 2) Suspendre MTX durant 1-2 sem et ajouter un comprimé d’acide folique de plus par semaine
75
Marqueurs cliniques prédicteur de la toxicité du MTX
- IR modérée (Clcr < 60 mL/min) : toxicité hépatique et respiratoire - Hypoalbuminémie: toxicité pulmonaire, hépatique et hématologique - Âge - Obésité, le DB et hépatite alcoolique ou virale : toxicité hépatique - Pathologie respiratoire pré-existante - Poso MTX : dose initiale de 25 mg/sem, augmentation très rapide des doses, administration initiale SC - Tx concomittants: triméthoprime, cyclosporine, AINS dans certaines conditions
76
QSJ? Agent de choix pour PAR légère
Hydroxychloroquine
77
Délai action hydroxychloroquine
6-12 sem
78
V/F Le léflunomide inhibe possiblement la mx
F, c'est le cas de l'hydroxychloroquine
79
Quand observe-t-on l'effet synergique avec l'hydroxychloroquine?
association avec MTX et sulfasalazine
80
E2 hydroxychloroquine
- Oculaires → opacité de la cornée, rétinopathie (dégénérescence de la macula reliée à la dose totale) - Céphalées, rash, éruptions cutanées, névrite périphérique, neuromyopathie, cardiomyopathie, agranuloctose, ototoxicité - Coloration brunâtre de l'urine
81
Poso hydroxycholoroquine
400 mg DIE, prendre en mangeant
82
Conseil pour hydroxychloroquine
 Prendre en mangeant  Délai d’action & compliance  Coloration brunâtre de l’urine  Porter des lunettes fumées  Consulter md si apparition d’effets oculaires
83
Quel est le suivi particulier p/r hydroxycholoroquine?
Examen oculaire avant début tx et annuellement
84
FDR toxicité rétinienne
- dose hydroxychloroquine > 6,5 mg/kg/jr - DT > 5 ans - Prise concomittante tamoxifène
85
QSJ ? Efficacité supérieure à l’hydroxychloroquine et agit plus rapidement
Sulfasalazine
86
Délai action sulfasalazine
1-3 mois
87
V/F L'association du sulfasalazine avec MTX est bénéfique
V
88
Quelle est la contre-indication de la sulfasalazine?
Allergie aux sulfas
89
E2 sulfasalazine
- Peau et muqueuses → éruption cutanée, photosensibilité, Stevens- Johnson (rare) - GI → No/Vo, dyspepsie, élévation enzymes hépatiques, inconfort abdominal - SNC → céphalées, étourdissements - Hématologiques → dépression de la moelle osseuse (rare), suivi nécessaire en raison de la possibilité d’une leucopénie
90
Conseil aux pts
 Prendre aux repas  Protection contre soleil  Coloration orangée de l’urine  Consulter md si symptômes grippaux (mal de gorge, fièvre) ou ulcères buccaux
91
Suivi à effectuer pour sulfasalazine
FSC q2-4 sem x 3 mois, puis q3mois
92
Poso sulfasalazine
1 g BID Après 3-6 mois : 1 g TID
93
Interx sulfasalazine
94
QSJ? PAR modérée à sévère n’ayant pas répondu au MTX
Léflunomide
95
Début action léflunomide
1 mois
96
QSJ? Agent ralentissant la destruction articulaire
Léflunomide
97
V/F Le leflunomide est aussi efficace que le méthotrexate ou sulfasalazine
V
98
E2 léflunomide
 GI → N/V/D  SNC → céphalées, étourdissements, paresthésies  Cutanés → prurit, rash, alopécie  CV → exacerbation de HTA  Élévation des enzymes hépatiques (prudence +++ si prise avec MTX)
99
QSJ? C-I Léflunomide
Grossesse (tératogène) Mx hépatique IR
100
Que faire si le(la) pt(e) prend du léflunomide et souhaite procréer?
Cholestyramine 8 g tid x 11 jrs
101
Interx léflunomide
Inhibiteur 2C9 MTX Rifampicine
102
Poso léflunomide
Dose de charge → 100 mg die x 3 jrs (omettre dose de charge si associé avec MTX) 10 – 20 mg die
103
V/F La sulfasalazine peut faire augmenter le QT
F, c'est le cas du léflunomide
104
Conseils avec léflunomide
 Informer des effets secondaires  Contraception efficace  Consulter si rash ou déshydratation  Éviter consommation d’alcool
105
Suivi nécessaire avec léflunomide
FSC, enzymes hépatiques, albumine (q4sem x 6 mois, puis q8sem)
106
Quels sont les critères de l'amélioration selon ACR?
> 20% d’amélioration dans le nombre d’articulation douleureuse palpé > 20% d’amélioration dans le nombre d’articulation enf lée
107
Quelles sont les 5 classes d’agents biologiques disponibles en polyarthrite rhumatoïde?
Anti-TNF Anti-lymphocyte T, anti-lymphocyte B Anti-IL-1, anti-IL6 Anti-JAK
108
Nommer des anti-TNF
- infliximab - adalibumab - etanercept - golimumab - certolizumab
109
Nommer inhibiteur IL-6
Tocilizumab
110
Nommer inhibiteur co-stimulation lymphocytes T
Abatacept
111
Nommer inhibiteur co-stimulation lymphocytes B (CD20)
Rituximab
112
Lors d’un échec primaire à un anti-TNF, que faire?
Changer de mécanisme d’action
113
Lors d’un échec secondaire à un anti-TNF, que faire ?
Changer de mécanisme d’action ou envisager un 2e TNF
114
QSJ? Vaccin à éviter si PAR
Vaccin vivant atténué
115
QSJ? Vaccin à proposer
pneumocoque hépatite A et B influenza annuellement (vaccin inactivé)
116
Quand devrait-être amorcer la vaccination?
Dès que possible, idéalement 2-4 sem avant instauration immunosup.
117
V/F Si le patient doit recevoir un vaccin vivant, il doit interrompre le traitement immunosuppresseur
V
118
Nommer des vaccins vivants atténués
R.O.R. (Rougeole - Oreillons – Rubéole) Zona (Zostavax) (Shingrix = OK) Influenza (inhalé) Fièvre jaune Fièvre typhoïde (oral) TB
119
QSJ? 2 agents biologiques à favoriser si chx
- étanercept - adalimumab
120
QSJ? Agent pouvant être poursuivi si chx électives
MTX
121
À quel moment devrait-on cesser les agents biologiques avant une chx
Cesser 4 sem avant chx ou le plus loin possible de la dernière dose OU dès que possible si chx urgente. Reprendre lorsque plaie guérit
122
Quelles articulations sont le plus touchées par la PAR?
mains, poignets, pieds
123
à quel âge apparait généralement la PAR
entre 40 et 50
124
quelle est la physiopatho de la PAR
inflammation chronique du tissu synovial tapissant la capsule de l'articulation cela fait une prolifération tissulaire et formation d'un pannus (invasion cartilage et surface osseuse, érosion et destruction os et cartilage)
125
Pourquoi est-ce que la sulfasalazine est indiquée en 2e ligne de tx?
moins efficace que MTX et leflunomide
126
Qu'est-ce qui augmente efficacité sulfasalazine?
combinaison avec hydroxychloroquine et MTX (triple thérapie)
127
Quel est le modulateur de la costimulation sélectif?
abatacept
128
Quel est l'anti IL-1?
anakinra
129
Quel est l'anti CD-20?
rituximab