Pneumothorax Flashcards

(18 cards)

1
Q

High-risk characteristics requiring intercostal drain in pneumothorax?

A

1) Haemodynamic compromise (tension pneumothorax)
2) Significant hypoxia
3) Bilat pneumothorax
4) Underlying lung disease
5) ≥50y with significant smoking Hx
6) Haemopneumothorax

How well did you know this?
1
Not at all
2
3
4
5
Perfectly
2
Q

Trial for spontaneous pneumothorax

A

The Primary Spontaneous Pneumothorax (PSP) trial
- done in in Australia and New Zealand
- conservative vs invasive Mx of mod-large pneumothorax.
- conclusion:
conservative management
1) has similar percentage of patients with full lung reexpansion within 8 weeks
2) shorter length of hospital stay,
3) fewer invasive interventions
4) fewer complications
5) lower risk of pneumothorax recurrence at 12m (8% vs 16%)
6) Quicker going to work
7) Less persistent air leak ≥3d

How well did you know this?
1
Not at all
2
3
4
5
Perfectly
3
Q

Cerfolio classification of air leak

A

Grade 1: during forced expiration
Grade 2: during exp
Grade 3: during inspiration
Grade 4: continuous bubbling during insp & exp

How well did you know this?
1
Not at all
2
3
4
5
Perfectly
4
Q

How to measure pneumothorax

A

using Collins method

How well did you know this?
1
Not at all
2
3
4
5
Perfectly
5
Q

Definition & pathophysio of pneumothorax

A

Def:
Air in the pleural space

Pathophysiology:
1) Communication between alveolar space and pleura
2) Direct or indirect communication between the atmosphere and the pleural space
3) Presence of gas-producing organisms in the pleural space

How well did you know this?
1
Not at all
2
3
4
5
Perfectly
6
Q

Classification of pneumothorax

A

Classification:
1) Primary Spontaneous Pneumothorax (PSP) – absence of suspected lung disease

2) Secondary Spontaneous Pneumothorax (SSP) – with underlying lung disease, age >50y with smoking history

This distinction does not imply that patients with PSP have normal underlying lung parenchyma, with the majority demonstrating emphysema-like pulmonary changes on CT imaging, but instead reflects that current management and outcomes differ between the two patient groups

How well did you know this?
1
Not at all
2
3
4
5
Perfectly
7
Q

Causes of secondary pneumothorax

A

1) Airway disease:
- severe asthma
- emphysema
- CF

2) Infection:
- PCP
- TB
- Necrotising pneumonia

3) ILD:
- IPF
- sarcoidosis
- diffuse cystic lung disease

4) CTD:
- RA, scleroderma, AS
- Marfan
- Ehlers Danlos

5) Malignancy:
- Lung Ca
- Sarcoma

How well did you know this?
1
Not at all
2
3
4
5
Perfectly
8
Q

Risk of pneumothorax recurrence

A

Primary Spontaneous Pneumothorax: 32% within the first year

Risk factors for recurrence: female, cont smoking, low BMI, height in males, bullae/ pleural thickening on scan

Recurrent pneumothorax risk:
In PSP:
After 1st: 20%
After 2nd: 40%
After 3rd: 60%

In SPS:
1st: 40%
2nd: 60%
3rd event: 80%

How well did you know this?
1
Not at all
2
3
4
5
Perfectly
9
Q

Ix for pneumothorax

A

Thoracic ultrasound
Useful in patients who are unstable
Ultrasound findings suggestive of pneumothorax:
Absent sliding sign
Lung point
Barcode sign on M mode

2) Chest radiograph

3) CT Scan
- Indicated in those with uncertain diagnosis (e.g. bullae)

How well did you know this?
1
Not at all
2
3
4
5
Perfectly
10
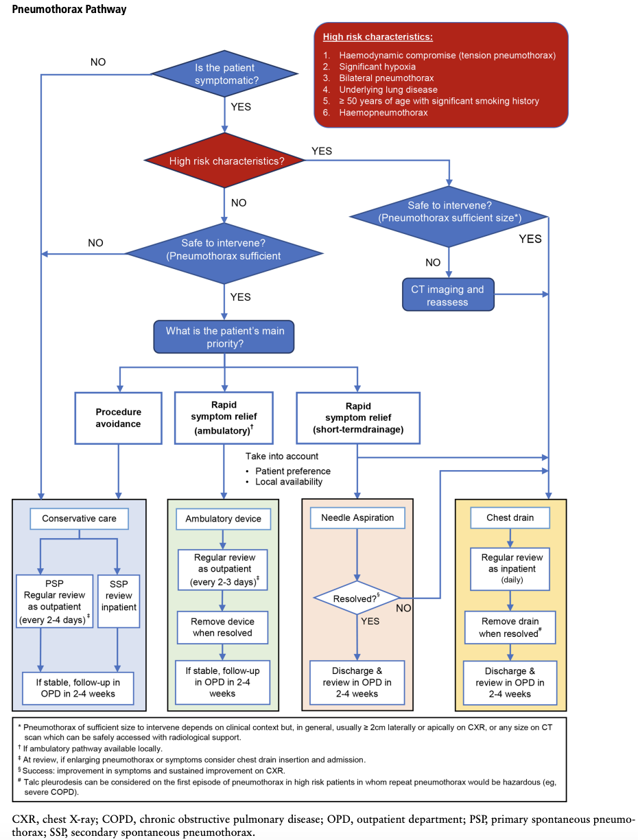
Q

BTS Guideline for pleural disease 2023: Flow chart for pneumothorax Mx

A
How well did you know this?
1
Not at all
2
3
4
5
Perfectly
11
Q

Options for pneumothorax Mx

A

remember to give analgesia

1) Conservative
2) Ambulatory
3) Chemical pleurodesis
4) Surgery

How well did you know this?
1
Not at all
2
3
4
5
Perfectly
12
Q

Options for pneumothorax Mx: Conservative

A

Conservative management can be considered in primary spontaneous pneumothorax in:
Minimally symptomatic
Asymptomatic regardless of size

Trial: PSP Trial 2020
N = 316
Moderate-to-large PSP randomized into interventional Mx vs Conservative Mx
Outcome: Complete resolution at 8 weeks (non-inferior),
Conservative Mx: Lesser invasive procedure, shorter LOS, faster return to work, less recurrence, less adverse events

How well did you know this?
1
Not at all
2
3
4
5
Perfectly
13
Q

Options for pneumothorax Mx: Ambulatory

A

To be considered in primary spontaneous pneumothorax if:
i) Good support
ii) Health centres with expertise and follow-up facilities

E.g.
Pneumostat can allow drainage up to 50cc and need chest tube

Thoravent direct on the chest without check tube

Heimlich valve need chest tube with no drainage

How well did you know this?
1
Not at all
2
3
4
5
Perfectly
14
Q

Options for pneumothorax Mx: Chemical pleurodesis

A

Chemical pleurodesis in:
1) Prevention of recurrent secondary spontaneous pneumothorax (e.g. with COPD) even after 1st episode

Method:
1) Insert small bore intercostal tube
2) Drain pleural fluid/ air
3) Confirm lung expansion and position of tube on CXR
4) Administer premed prior to pleurodesis
5) Instill lidocaine solution (3mg/kg; max 250mg) into pleural space followed by 4-5g sterile graded talc in 50ml N/saline
6) Clamp tube for 1-2h if no persistent air leak (drain is not bubbling). DO NOT clamp if drain is still bubbling
7) Remove intercostal drain in 24-48h

Dilution for talc:
1) Reconstitute 5g vial with lignocaine 2% [3mg/kg, max 250mg. e.g. 50kg pt should have 7.5ml lignocaine 2%]
2) Dilute with N/Saline up to total 50mls

How well did you know this?
1
Not at all
2
3
4
5
Perfectly
15
Q

Options for pneumothorax Mx: Surgery

A

Thoracic surgery is indicated in:
1) First pneumothorax associated with tension pneumothorax
2) First secondary pneumothorax with significant physiological compromise
3) Second ipsilateral pneumothorax
4) First contralateral pneumothorax
5) Synchronous bilateral spontaneous pneumothorax
6) Persistent air leak (despite 5-7 days of chest tube drainage) or failure of lung re-expansion
Spontaneous haemothorax
Profession at risk (e.g. pilots, divers) (even after first episode)
Pregnancy

Options of surgical approach:
Video-assisted thoracoscopy (VATs) to be considered for general Mx
Thoracoscopy & surgical pleurodesis to be considered for the lowest level of recurrence risk
Surgical pleurodesis and/or bullectomy to be considered

How well did you know this?
1
Not at all
2
3
4
5
Perfectly
16
Q

Mx of on-going air leak

A

Insufficient evidence regarding the best treatment method for pneumothorax and persistent air leak

Options available:

1) Thoracic suction
No evidence to suggest a benefit

2) Large-bore chest drain

3) Blood patch/ pleurodesis
- Length of hospital stay shorter vs chest drain alone

4) Endobronchial valves
Limited evidence

5) Thoracic surgery
- Via VATS or thoracotomy
- Thoracotomy: lower rate of pneumothorax recurrence
- VATS: lower length of hosp stay, postop pain and complications are lower post-VATS

Mx for spontaneous pneumothorax with ongoing air leak:
Surgery
Blood pleurodesis or endobronchial therapies (if not fit for surgery)

17
Q

Advices following a pneumothorax

A

1) Attend ED if breathlessness recurred
2) Patients should be followed up
- to ensure pneumothorax resolution,
- institute Rx of underlying lung disease,
- explain recurrence risk and possible need for surgical intervention,
- and reinforce lifestyle advice e.g smoking & air travel
3) Pts Mx by observation or needle aspirate –> To return for f/up CXR after 2-4 weeks to monitor resolution
4) Pt on ambulatory device may need more frequent monitoring & prompt removal at resolution
5) Pt with persistent closed pneumothorax should not travel on flights until complete radiological resolution
6) Those who has radiological resolution can fly after 7 days
7) Scuba diving should be discouraged permanently unless surgical pleurectomy has been performed
8) Smoking cessation

18
Q

Tension pneumothorax
- pathophysio
- signs
- Rx

A

Tension pneumothorax develops when
- a lung or chest wall injury
- that allows air into the pleural space but not out of it (a one-way valve).
- As a result, air accumulates and compresses the lung,
- eventually shifting the mediastinum,
- compressing the contralateral lung, and
- increasing intrathoracic pressure enough to decrease venous return to the heart, causing shock.

Signs:
Hypotension,
tracheal deviation,
neck vein distention.
affected hemithorax is hyperresonant to percussion

DDx:
cardiac tamponade also can cause hypotension, neck vein distention, and sometimes respiratory distress, tension pneumothorax can be differentiated clinically by its unilateral absence of breath sounds and hyperresonance to percussion

Rx:
1) Needle thoracostomy, followed by
- insert at 2nd ICS at midclavicular line

2) Intercostal drain with under water seal
- inserted at safe triangle:
i) anterior border: pectoris major
ii) posterior border: latissimus dorsi
iii) inferior border: 5th intercostal space