TB Flashcards

(33 cards)

1
Q

What is latent TB infection (LTBI)?

A

A state of persistent immune response to stimulation by MTB Ag without clinical manifestations of active TB

How well did you know this?
1
Not at all
2
3
4
5
Perfectly
2
Q

What is the percentage of LTBI progressing to active infection?

A

5-10%

How well did you know this?
1
Not at all
2
3
4
5
Perfectly
3
Q

LTBI Rx

A

3HR
6H
9H
3R

How well did you know this?
1
Not at all
2
3
4
5
Perfectly
4
Q

What is the special consideration before starting LTBI Rx?

A

To exclude active PTB or EPTB prior
- do:
CXR
AFB smear - sputum or BAL
Ix for EPTB (e.g. CTB, Bx)

How well did you know this?
1
Not at all
2
3
4
5
Perfectly
5
Q

How to test for LTBI?

A

1) Tuberculin skin test (TST/ Mantoux), or
2) Interferon-gamma release assay (IGRA)
- both have similar sens & spec

How well did you know this?
1
Not at all
2
3
4
5
Perfectly
6
Q

What is the disadvantages of Mantoux compared to IGRA

A

however both do not differentiate between active/latent infection

Mantoux causes
False negative in:
CKD
Low protein state
Disease affecting lymphoid organs (e.g. lymphoma, sarcoidosis)
Incorrect measurement

False positive in:
NTM infection
Previous BCG injection
Incorrect measurement

Other disadvantages of Mantoux Test:
Requires 2 visits
Takes 48-72h

Advantages of IGRA:
not affected by BCG
Results available in 24h
Results not affected by bias/ error by the reader

How well did you know this?
1
Not at all
2
3
4
5
Perfectly
7
Q

How to interpret Mantoux (according to CDC)

A

Positive in:
≥5mm:
1) HIV
2) on steroid ≥15mg/d for ≥1m
3) on TNFi
4) recent contact with TB case
5) CXR with fibrotic changes suggestive of PTB

≥10mm:
at risk pts but do not belong to the above group inc HCW

≥15mm:
pts not at risk/ from low prevalence countries

How well did you know this?
1
Not at all
2
3
4
5
Perfectly
8
Q

When is IGRA recommended

A

1) in CKD/ transplant candidates
2) in pt not expected to come back for Mantoux reading
3) in pts who just had recent BCG
4) in pts who had previous NTM infection
5) close contact whose Mantoux is 5-9mm
6) in pts offered LTBI Rx but not convinced
7) HCW who require annual screening of LTBI (working in high risk areas)

How well did you know this?
1
Not at all
2
3
4
5
Perfectly
9
Q

What are the LTBI Rx options

A

3HR
4R
6-9H

How well did you know this?
1
Not at all
2
3
4
5
Perfectly
10
Q

What is the LTBI Rx follow-up?

A

total of 2y f/up

Day 1: basic bloods, viral screen, CXR
Week 2-4: LFT
End of LTBI Rx: CXR
3m post: monitor Sx
9m post: monitor Sx
18m post: CXR & monitor Sx

How well did you know this?
1
Not at all
2
3
4
5
Perfectly
11
Q

How effective is LTBI Rx

A

33% overall reduction to active TB
64% reduction in Mantoux positive pts
Protective effect >5y

How well did you know this?
1
Not at all
2
3
4
5
Perfectly
12
Q

TB Rx consideration in pregnancy/lactating women

A

Pre-pregnancy:
1) Enroll them to pre-pregnancy clinic to be reviewed by FMS & O&G
2) If not planning for pregnancy, advice for use of other forms of contraception apart from OCP/progesterone-only pills while on R until 1m post cessation

During pregnancy:
Meds:
1) Given Pyridoxine 30mg OD
2) Do not give Streptomycin as it may cause fetal ototoxicity

Ix:
CXR should not be delayed - use abdo shield for CXR

Others:
1) Advise for compliance to have best outcome for both mother & baby
2) Delivery in hospital

For the newborn:
1) Refer newborn to peads & start 6m H as prophylaxis (if active TB ruled out)
2) Defer BCG to newborn if mother was diagnosed <2m before deliver or sputum +ve right before delivery.

Breastfeeding:
1) Breastfeeding should be encouraged - H & R concentration too low to affect or treat newborns
2) R can cause orange-coloured breast milk which is harmless
3) Wear surgical mask during breastfeeding

How well did you know this?
1
Not at all
2
3
4
5
Perfectly
13
Q

TB meds needing adjustment for CKD

A

eGFR <30ml/min:
E,Z & Levofloxacin - 3x/week

How well did you know this?
1
Not at all
2
3
4
5
Perfectly
14
Q

When to initiate ART in HIV pt with TB

A

In CNS TB, delay ART until 8w ragardless of CD4 count
In other types of TB,
delay ART to 2w if CD4<50,
delay 8w if CD4 ≥50

How well did you know this?
1
Not at all
2
3
4
5
Perfectly
15
Q

What’s the follow-up following ATT?

A

Baseline: viral screen, basic bloods, AFB smear, sputum MTB C&S, CXR

2w: LFT +/- AFB smear (if returning to work/school)

2m: AFB smear, CXR

5m: AFB smear

6m: AFB smear, CXR

Others: weight, eye Ax, UPT, blood sugar

How well did you know this?
1
Not at all
2
3
4
5
Perfectly
16
Q

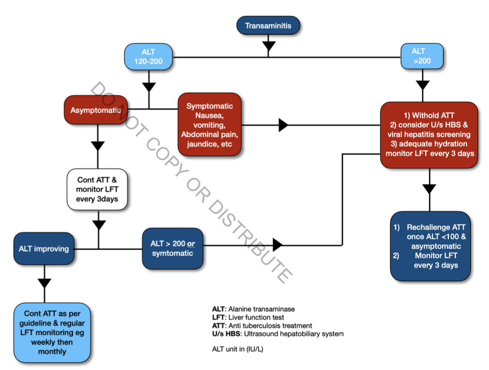
Mx of DILI

17
Q

What to do if smear still positive after 2m of IP? (Delayed conversion)

18
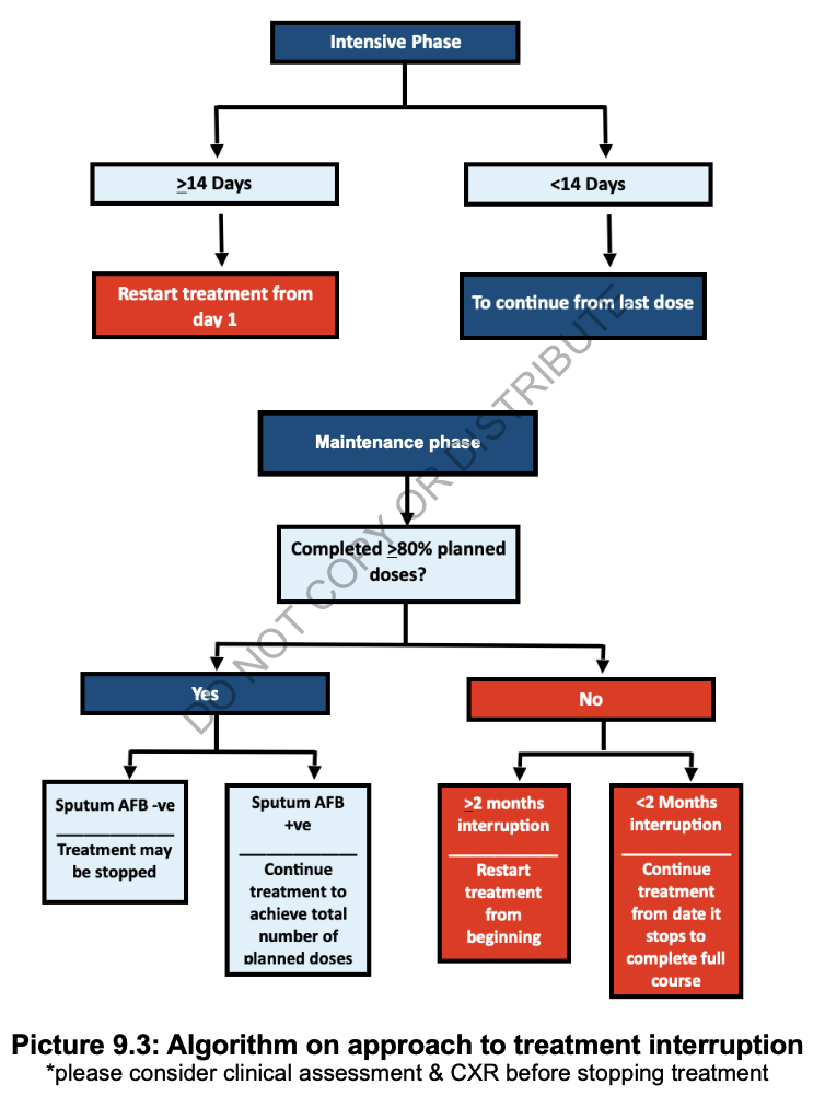
Q

What to do in Rx interruption?

19
Q

What is the suggested Rx regimen if H/R/E/Z is unable to be tolerated?

A

No R: HZEL 12-18m
No H: RZE 6-9m
No Z: HRE 6-9m
No E: HRZ 6-9m
No H & Z: REL 9-12m

20
Q

When to stop ATT in DILI?

A

Symptomatic: ALT>120
ASx: ALT >200

21
Q

What are the common post-TB complications?

A

Lung parenchyma:
Lung fibrosis
Pulmonary aspergillosis
NTM

Airways:
Bronchiectasis
Tracheo-bronchial stenosis

Pleura:
Pleural thickening
Fibrothorax

22
Q

Tracheo-bronchial stenosis - cause & Rx

A

Causes:
1) Direct inoculation of TB bacilli from lung parenchyma
2) Erosion through infected lymph nodes
3) Peribronchial seeding from haematogenous spread

Rx:
1) Surgical: resection & reconstruction
2) Bronchoscopy:
- balloon dilatation
- mechanical bronchoscopy (using progressively larger diameter rigid bronch)
- laser photo-resection
- mitomycin application

22
Q

Post TB tracheo-bronchial stenosis - cause & Rx

A

Causes:
1) Direct inoculation of TB bacilli from lung parenchyma
2) Erosion through infected lymph nodes
3) Peribronchial seeding from haematogenous spread

Rx:
1) Surgical: resection & reconstruction
2) Bronchoscopy:
- balloon dilatation
- mechanical bronchoscopy (using progressively larger diameter rigid bronch)
- laser photo-resection
- mitomycin application
- silicon stent insertion

23
Q

Post-TB lung fibrosis - Ix & Mx

A

Ix:
CXR/HRCT
Spiro & DLCO
6MWT
ABG

Mx:
Chest physio
Nutritional Ax - dietitian input
Psychological support
Vaccination
Smoking cessation
LTOT

24
Post-TB Chronic Pulmonary Aspergillosis (CPA) - Types & Rx
Types: Chronic cavitary aspergillosis (CCA) Chronic fibrosing aspergillosis (CFA) Aspergilloma Aspergillus nodules Rx: 1st line: Voriconazole/ Itraconazole Others: Ampho B, Micafungin, Caspofungin Surgeical resection BAE
25
When should sputum LPA be sent?
1) persistent smear +ve despite 2m of IP 2) Prior to MDR Rx regimen to determine Inh-A & katG mutation 3) Smear positive PTB with index case having HrPTB
26
What are the available TBIS?
TBIS: 10A - Awal 10B - Buku 10C - Contact 10D - Defaulter 10E - Electronic 10F - Follow-up 10G - Gagal 10H - Harian 10I - Injection 10J - Jalan 10K - Keluar Note: 10A to be completed by Dr upon diagnosis 10B = TB wallet 10C = used by inspector kesihatan to ask TB contacts for screening 10D = form to report on defaulter 10E = TB booklet for pt to sign/DOT 10F = Form fr follow up in a different centre 10G = Investigative form to determine factors of default 10H = To monitor TCA, regimen of Rx, date of smear conversion and reason for change of regimen 10I = To record all info re the Rx, smear result, DOT & outcome of Rx 10J = Form to investigate TB death 10K = For monitoring of pt that moved out of the original treatment centre
27
What are the Rx outcomes for TB pts? (Excluding MDR or RR-TB)
1) Cured = PTB with bacteriologically **confirmed TB** at the beginning of Rx, who was smear or culture **-ve in the last month** of Rx AND on at least **one previous occasion** 2) Rx completed = Completed Rx - without evidence of failure - **but no record** of sputum smear or culture - in the **last month of Rx** AND on at least **one previous occasion** were negative, - either because the **tests were not done** or because **results were unavailable** 3) Rx failed = Sputum smear or culture positive at month 5 or later during Rx 4) Died = TB pt who died of any cause before or during TB Rx 5) Lost to follow-up = TB pt who did not start or had Rx interruption for ≥2 consequtive months 6) Not evaluated = TB pt whom no Rx outcome has been assigned. (included case transferred out or outcome not known to the reporting unit) 7) Rx success = The sum of cured and Rx completed
28
Mx of newly diagnosed TB
1) Hx taking, inc close contact 2) Baseline Ix: FBC, RP, LFT, HIV, sputum MTB C&S, CXR, visual acquity, ishihara test 3) Counselling re active TB, transmission, Rx, duration of Rx, ADR, VOT/DOT 4) Start ATT - 2m EHRZ, 4m HR 5) TCA arrangment 6) O&G involvement - in preg pt 7) Notify infectious disease ANNEX 2 & TBIS 10A-1 8) Close contact screening
29
TB infection control - causes of inefficient TB control
_Causes of inefficient TB control_: a) delayed suspicion or Dx b) failure to isolate active pulmonary disease c) failure to recognise on-going infectiousness of pts d) lab delat in identifying and susceptibility testing of MTB isolates e) Inadequate respiratory isolation facilities - lack of isolation rooms and recirculation of air from isolation room to the rest of the hospital f) delayed initiation of ATT
30
Health care worker TB screening
_3 types of screening_: 1) Preplacement screening 2) Periodic screening 3) Pre-retirement/ change of workplace screening
31
TB infection control - steps to be taken for better TB control
_TB infection control strategies_: 1) Risk assessment 2) Risk category: Low/ Medium/ Potential ongoing transmission 3) Risk control: a) Administrative control: - Screening & conduct TB risk Ax - Assign TB control committee/ - Develop and implement TB infection control plan - Ensure availability of prompt of lab processing & reporting - implement effective work practices - ensure proper cleaning & sterilization & disinfection of equipment - Educate, training & counselling of HCW re infection control - promptly identify ppl with TB Sx - separate infectious pts - control spread of pathogen by giving pt face mask - minimise time spent in healthcare facilities b) Engineering control: - HEPA filter/ UVGI - Environmetal control: open window, free flow of ambient air, negative pressure room c) Personal Protective Equipment - cough etiquette
32
TB Case Detection and Case Screening
Case detection = TB is diagnosed in a pt and is reported within the national surveillance system and the to WHO Systematic screening = systematic identification of ppl with suspected active TB, in predetermined target group, using tests, examinations or other procedures that can be applied rapidly 3 TB risk groups that require systematic screening: 1) Household of active TB case 2) HIV positive 3) Current/ former workers in workplace with silica exposure