Respiratory 1 Flashcards

(91 cards)

1
Q

What is asthma?

A

Chronic inflammatory airway disease characterised by intermittent, variable airway obstruction that is usually reversible and hyper-reactivity/hypersensitivity to a variety of stimuli.

How well did you know this?
1
Not at all
2
3
4
5
Perfectly
2
Q

State some risk factors for asthma

A
  • Family history of asthma or atopy
  • Personal history of atopy
  • Prematurity
  • Low birth weight
  • Parental smoking
  • Viral bronchiolitis early in life
How well did you know this?
1
Not at all
2
3
4
5
Perfectly
3
Q

State some possible asthma triggers

A
  • Allergens: house dust mites, animals, food
  • Cold air
  • Exercise
  • Cigarette smoke
  • Infection
  • Drugs e.g. NSAIDs, beta blockers
  • Emotional distress
How well did you know this?
1
Not at all
2
3
4
5
Perfectly
4
Q

State some features of the presentation that would suggest asthma (not asking for symptoms asking for features in history/presentation)

A
  • Episodic symptoms with intermittent exacerbations
  • Diurnal variability, typically worse at night and early morning
  • Dry cough with wheeze and shortness of breath
  • Typical triggers
  • A history of other atopic conditions such as eczema, hayfever and food allergies
  • Family history of asthma or atopy
  • Bilateral widespread “polyphonic” wheeze heard by a healthcare professional
  • Symptoms improve with bronchodilators
How well did you know this?
1
Not at all
2
3
4
5
Perfectly
5
Q

State some symptoms of asthma- highlighting the most common

A
  • Intermittent dyspnoea
  • Wheeze
  • Cough (often dry)
  • Chest tightness
  • Chest pain
  • Atopy
How well did you know this?
1
Not at all
2
3
4
5
Perfectly
6
Q

State 5 investigations you can use to diagnose asthma- highlighting which is first line

A
  • Spirometry
  • Spirometry with bronchodilator reversibility testing
  • Fraction exhaled nitric oxide (FeNO)
  • Bronchial challenge test
  • Peak flow variability

*Lecturer gave in this order exactly

How well did you know this?
1
Not at all
2
3
4
5
Perfectly
7
Q

State 5 investigations you can use to diagnose asthma- highlighting which is first line

A
  • Spirometry
  • Spirometry with bronchodilator reversibility testing
  • Fraction exhaled nitric oxide (FeNO)
  • Bronchial challenge test
  • Peak flow variability
How well did you know this?
1
Not at all
2
3
4
5
Perfectly
8
Q

What change do you need in spirometry with bronchodilator reversibility in order to diagnose asthma? (state for both children & adults)

A
  • Children: FEV1 >/= 12%
  • 17yrs & over/adults: FEV1 >/= 12% AND increase in volume (of FEV1) of at least 200mL
How well did you know this?
1
Not at all
2
3
4
5
Perfectly
9
Q

What FeNO level do you need to diagnose asthma in both children & adults?

A
  • Children: >/= 35ppb
  • 17yrs and over/Adults: >/= 40 ppb
How well did you know this?
1
Not at all
2
3
4
5
Perfectly
10
Q

Bronchial challenge test can be direct or indirect; explain difference

A
  • Direct: nebulise a chemical that will cause irritation & constriction e.g. histmine, methacholine
  • Indirect: ask them to do something to trigger symptoms e.g. get them on exercise bike

*NOTE: NICE don’t seem to recommend for children

How well did you know this?
1
Not at all
2
3
4
5
Perfectly
11
Q

What results would you need in peak flow variability to diagnose asthma in both children & adults

A

>20% in both (after 2-4 weeks monitoring peak flow at least twice per day)

How well did you know this?
1
Not at all
2
3
4
5
Perfectly
12
Q

State some potential side effects of inhaled corticosteroids; think about side effects of low and high dose

A

Common side effects of ICS:

  • Headache
  • Oral candidiasis
  • Voice alteration
  • Taste alteration

High dose ICS or prolonged treatment may lead to systemic absorption and cause side effects of systemic steroids (see image)

How well did you know this?
1
Not at all
2
3
4
5
Perfectly
13
Q

Asthma management uses a stepwise ladder; discuss principles of stepwise ladder

A
  • Start at the most appropriate step for the severity of the symptoms
  • Review at regular intervals based on the severity
  • Step up and down the ladder based on symptoms
  • Aim to achieve no symptoms or exacerbations on the lowest dose and number of treatments
  • Always check inhaler technique and adherence at each review
How well did you know this?
1
Not at all
2
3
4
5
Perfectly
14
Q

Discuss the general management of asthma for all children (and adults)

A
  • Assess severity/current control and future risk
  • Education
  • Written asthma management plan
  • Management of triggers e.g. smoking, pets, hayfever, stress
  • Pharmacological therapy
How well did you know this?
1
Not at all
2
3
4
5
Perfectly
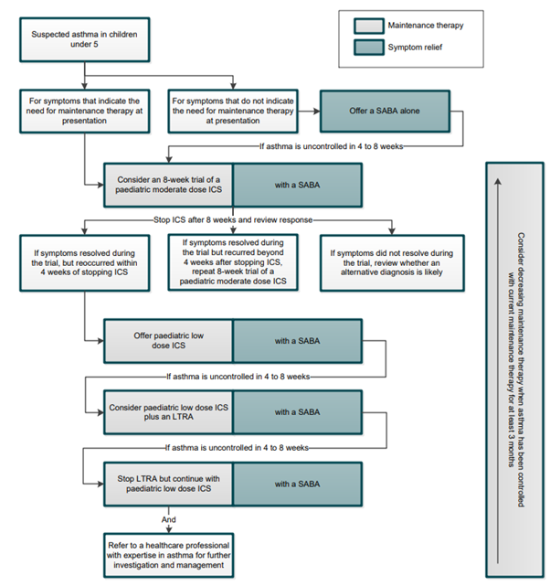
15
Q

Discuss the management of asthma in children <5yrs

A
  1. Newly-diagnosed asthma: SABA
  2. Not controlled on previous step OR newly-diagnosed asthma with symptoms >= 3 / week or night-time waking: SABA + an 8-week trial of paediatric MODERATE-dose inhaled corticosteroid (ICS). After 8-weeks stop the ICS and monitor the child’s symptoms. If symptoms did not resolve during the trial period, review whether an alternative diagnosis is likely. If symptoms resolved then reoccurred within 4 weeks of stopping ICS treatment, restart the ICS at a paediatric low dose as first-line maintenance therapy. If symptoms resolved but reoccurred beyond 4 weeks after stopping ICS treatment, repeat the 8‑week trial of a paediatric moderate dose of ICS
  3. SABA + paediatric low-dose ICS + LTRA
  4. Stop the LTRA and refer to an paediatric asthma specialist

***CHECK ERS GUIDELINES/LECTURE AS HE SAID WILL STOP GIVING SABA ON IT’S OWN DUE TO INCREASED MORTALITY

How well did you know this?
1
Not at all
2
3
4
5
Perfectly
16
Q

Discuss the management of asthma in children aged 5-16yrs

A
  1. SABA
  2. SABA & paediatric low dose ICS
  3. SABA + paediatric low dose ICS + LTRA
  4. SABA + paediatric low dose ICS + LABA (and stop LTRA if it hasn’t helped)
  5. MART regime of paediatric low dose ICS + LABA
  6. MART regime (of paediatric moderate dose ICS + LABA) or fixed dose moderate dose ICS + SABA
  7. MART regime (of paediatric high dose ICS + LABA) or fixed dose paediatric high dose ICS + SABA OR an additional drug (e.g. theophylline)

*CHECK AS LECTURER SAID GUIDANCE CHANGING

How well did you know this?
1
Not at all
2
3
4
5
Perfectly
17
Q

What is MART?

A

Maintenance & reliever therapy

Single inhaler containing both ICS and fast acting LABA used for both daily maintenance and symptom relief as required

How well did you know this?
1
Not at all
2
3
4
5
Perfectly
18
Q

Definitions of what constitutes a low, moderate or high dose of ICS differs between sources; what are the NICE definitions

A
  • low: = 200ug budesonide or equivalent
  • moderate: 200-400ug budesonide or equivalent
  • high: > 400ug budesonide or equivalent
How well did you know this?
1
Not at all
2
3
4
5
Perfectly
19
Q

State some potential side effects of SABAs/LABAs

A
  • Tremor
  • Headaches
  • Nausea
  • Arrhythmias e.g. tachycardia (palpitations)
  • Muscle spasms
  • Rash
How well did you know this?
1
Not at all
2
3
4
5
Perfectly
20
Q

State some potential side effects of Montelukast (an LTRA)

A

Common

  • Diarrhoea
  • Stomach ache
  • URTI/sore throats

Less common

  • Nightmares
  • Insomnia
  • Sleep walking
  • Mood changes (irritability, anxiety, depression)
How well did you know this?
1
Not at all
2
3
4
5
Perfectly
21
Q

Parents may have concerns about ICS due to potential side effects- particularly about growth. Discuss how you could manage this in a consultation

A
  • Give them the evidence: ICS can slightly reduce growth velocity and cause small reduction in final adult height of up to 1cm
  • Explain the side effects are dose-dependent
  • Put it into context: they are effective at controlling asthma; if asthma is poorly controlled may lead to asthma attacks which will require oral steroids (side effects are greater when steroids are systemic)
  • If we don’t control the asthma, poorly controlled asthma can impact a child’s growth and development
  • Child will have regular reviews to ensure their asthma is controlled, that they are on the minimum effective dose and that they are growing well
How well did you know this?
1
Not at all
2
3
4
5
Perfectly
22
Q

Describe how to use a pressurised metered dose inhaler (PMDI) without a spacer

A

j

How well did you know this?
1
Not at all
2
3
4
5
Perfectly
23
Q

ICS can cause oral candidiasis; state 2 ways to reduce risk oral candidiasis

A
  • Use a spacer
  • Rinse mouth after use
How well did you know this?
1
Not at all
2
3
4
5
Perfectly
24
Q

State 3 advantages of using a spacer

A
  • Easier to take medication as the medicine collects in the chamber of space and you breath it in without having to worry about getting the timing & speed right
  • Helps to ensure medication is deposited into lungs and not the mouth
  • Can reduce side effects (e.g. of oral candidiasis)
How well did you know this?
1
Not at all
2
3
4
5
Perfectly
25
Asthma attacks in children can be classified/graded as moderate, acute severe & life threatening; discuss characteristics of each (in children not adults)!
Mild: PEFR \>75% of best or predicted. No features of other categories Near fatal: pCO2 rising
26
When wishing to step down treatment for asthma attack you must regularly review the child; discuss some things you should assess and how you might step down treatment
* Should review before next dose of their bronchodilator * Look for: cyanosis, tracheal tug, subcostal recessions, hypoxia, tachypnoea, wheeze * Consider monitoring serum potassium as salbutamol can cause hyperkalaemia * If appear well, consider stepping down treatment (can do this by moving down ladder and by decreasing frequency of intervention) * Typical step down regime of inhaled salbutamol: 10 puffs 2hrly, 10 puffs 4hrly, 6 puffs 4hrly, 4 puffs 6hrly
27
Describe how to use a pressurised metered dose inhaler (PMDI) **_with a spacer_**
t
28
Describe how to use a dry powder inhaler
t
29
How often should you clean spacers? How often should you replace your spacer? How should you clean them?
* Clean once a month * Change at least yearly * Take apart and clean with gently with warm water and a detergent (e.g. washing up liquid). Do not scrub the spacer & always allow it to airdry to avoid creating static as static ant interact with mist and prevent medication being inhaled
30
Discuss the management of moderate, acute severe & life-threatening asthma attacks in children
Management involves: supplementary **oxygen** if sats \<94% or working hard, **bronchodilators, steroids and antibiotics** if bacterial cause suspected (e.g. amoxicillin or erythromycin). Use step wise approach: 1. Salbutamol nebuliser (if acute severe), can use inhaler if mild-moderte 2. Nebulised ipatropium 3. Oral prednisolone *(aged 1month-11year: 1-2mg/kg/day up to max of 40mg for 3/7. Aged 12-17 40-50mg/day for 5/7)* 4. IV hydrocortisone 5. IV magnesium sulphate 6. IV salbutamol 7. IV aminophylline Escalate situation early! If struggling to get control call an anaesthetist & ICU as child may require intubation & ventilation. Once established control, you can work your way back down the ladder as child gets better.
31
Discuss the management of mild asthma attacks
* Can be managed as an outpatient * With regular salbutamol inhalers via a spacer (e.g. 4-6 puffs every 4hrs)
32
When wishing to step down treatment for asthma attack you must regularly review the child; discuss some things you should assess and how you might step down treatment
* Should review before next dose of their bronchodilator * Look for: cyanosis, tracheal tug, subcostal recessions, hypoxia, tachypnoea, wheeze * Consider monitoring serum potassium as salbutamol can cause hyperkalaemia * If appear well, consider stepping down treatment (can do this by moving down ladder and by decreasing frequency of intervention) * Typical step down regime of inhaled salbutamol: 10 puffs 2hrly, 10 puffs 4hrly, 6 puffs 4hrly, 4 puffs 6hrly
33
Discuss the discharge criteria following an asthma exacerbation, which required admission, in a child
* Child is **well on 4hrly** salbutamol (e.g. 6 puffs 4hrly) * Child who has **severe or life threatening asthma, peak flow should be \>75**% best predicted **& sats \>94% in air** (BTS/SIGN) before discharge * Compliance and inhaler technique should be reviewed * **Written asthma management plan** updated/given * **Safety netting advice** should be given * **GP follow up within 2 working days** * **Outpatient follow up _if_** seen in difficult asthma clinic, life-threatening asthma attack, needed HDU/ITU or is normally on high dose ICS
34
Child may be sent home on 6 puffs 4hrly salbutamol; describe an example regime of how this can be reduced once they are at home
* 6 puffs 4hrly for 48hrs * 4 puffs 6hrly for 48hrs * 2-4 puffs as required
35
Discuss pathophysiology of asthma
36
What is meant by viral induced wheeze? Explain why young children bet viral induced wheezes
* Wheeze caused by viral infection * When infected with a virus the airways become inflamed; inflammation results in oedema and bronchoconstriction. Since small children's airways have small diameters, a slight narrowing leads to a proportionally larger restriction in airflow. Wheeze is caused by air flowing through narrowed airways. We can use Poiseuille's law to demonstrate how small change in radius causes big change in resistance to flow (then factor in a child's already small airways)!
37
How common is viral induced wheeze?
* Studies have shown that respiratory tract infection was associated with at least one episode of wheeze in approximately 50% of children before 6 years of age * 1 in 3 children under 5yrs experience wheeze at least once * … of those children 1 in 6 will continue to wheeze after 5yrs and have asthma
38
What two viruses commonly cause viral induced wheeze?
* RSV (respiratory syncytial virus) * **Rhinovirus (commonest)**
39
There seems to be genetic/hereditary predisposition to developing a viral induced wheeze; true or false?
True; therefore ask about family history of viral induced wheeze. Also ask about family history of atopy (as difficult to determine if this is asthma or VIW at this point therefore can't rule out asthma)
40
Discuss how you could distinguish between viral induced wheeze/episodic viral wheeze and multi-trigger wheeze
* _Episodic viral wheeze:_ only wheezes when has a viral upper respiratory tract infection (URTI) and is symptom free inbetween episodes * _Multi trigger wheeze:_ as well as viral URTIs, other factors appear to trigger the wheeze such as exercise, allergens and cigarette smoke
41
Which is associated with an increased risk of asthma later in life; episodic viral wheeze or multi-trigger wheeze?
Multitrigger wheeze *(a proportion of those with MTW will go on to develop asthma)*
42
We cannot formally diagnose asthma prior to 5yrs of age (as must be 5yrs to do the diagnostic tests); what term do we use to describe potential asthma in a child under 5yrs?
Multitrigger wheeze
43
State signs & symptoms of viral induced wheeze
* History of viral illness with coryzal symptoms e.g. fever, cough, runny/blocked nose * SOB * Expiratory wheeze throughout chest * Signs of resp distress: increased RR, decreased sats, intercostal/subcostal recessions, tracheal tug
44
If you hear a focal wheeze, what pathology should you suspect?
Focal airway obstruction e.g. inhaled foreign body or tumour. Need urgent senior review & investigation.
45
Discuss the management of episodic viral induced wheeze
Treat when symptomatic: 1. **B2 agonist** (e.g. salbutamol) inhaler with spacer 2. Or **anticholinergic (e.g. ipatroprium bromide**) inhaler with a spacer 3. Intermittent Montelukast 4. Intermittent ICS 5. Both intermittent Montelukast & ICS *\*NOTE: in revision he said would not get mark for steroids in exam so always go B2 agonist, SAMA, LTRA* And… * Encourage parents to stop smoking (if relevant) * Safety net
46
Discuss the management of multi-trigger wheeze
Same as management of asthma in under 5yrs 1. SABA (e.g. salbutamol) to use PRN 2. Trial of low dose ICS for 4-8 weeks 3. Or trial of LTRA (e.g. Montelukast) 4. Trial of both low dose ICS and LTRA And… * Encourage parents to stop smoking (if relevant) * Eliminate other triggers e.g. pets, dust * Safety net
47
Tendency to wheeze when infected with viral illness remits by age of…
6yrs
48
What is bronchiectasis?
Abnormal, **permanent dilation of airways** with associated d**estruction of bronchial tissue**- secondary to chronic **inflammation and/or infection.**
49
What investigations would you do if you suspect bronchiectasis? Highlight the gold standard. *\*\*Structure as bedside/function tests, bloods & imaging. Think about both finding the underlying cause and investigating the cause*
_Bedside_ * Sputum culture for M&C: *may give indication to underlying cause e.g. chronic pseudomonas infection* * Chloride sweat test: *to exclude CF* * Spirometry: *in mild disease may be normal, in severe may show obstructive or mixed pattern* _Bloods_ * FBC with leucocyte differential: *assess lymphocyte & neutrophil counts* * Immunoglobulin panel:*asses for immunoglobulin deficiency* * HIV test _Imaging_ * CXR: *may show bronchial wall thickening, airway dilation in form of tramlines. Rule out current pneumonia.* * **High resolution CT chest:** *signet ring sign, bronchial wall thickening, tram tracks* * Bronchoscopy: *not often done in children*
50
State some potential causes of bronchiectasis (particularly in children) giving a brief explanation were relevant (6)
* **Cystic fibrosis** * **Post-infectious:** *Streptococcus pneumonia, Staphylococcus aureus, adenovirus, influenza virus, Mycobacterium tuberculosis, Bordetella pertussis, Measles* * **Immunodeficiency:** *vulnerable to infections and resultant tissue damage e.g. agammaglobulinaemia, HIV* * **Primary ciliary dyskinesia (PCD):** *reduced action or complete inaction of bronchial cilia impairing mucociliary escalator so predisposed to infections* * **Post-obstructive:** *e.g. foreign body inhalation. BMJ talk about if it doesn't cause acute attack may stay there for some time and cause inflammation.* * **Congenital syndromes:** e.g. Young's syndrome, Yellow nail syndrome
51
What are the following syndromes: * Young's syndrome * Yellow nail syndrome
* **Young's:** bronchiectasis, reduced fertility, rhinosinusitis * **Yellow-nail syndrome:** lymphoedema & dystrophic nails & chronic respiratory conditions (e.g. bronchiectasis in 40%, pleural
52
Describe clinical features of bronchiectasis
_Symptoms_ * Chronic, productive cough * Purulent sputum * Haemoptysis * Chest pain * Wheeze * Breathlessness on exertion * Recurrent or persistent LRTI _Examination (may be normal)!_ * Finger clubbing * Inspiratory crackles * Wheezing
53
State some potential complications of bronchiectasis
* Recurrent infection * Lung abscess * Poor growth & development * Pneumothorax * Life-threatening haemoptysis
54
Discuss the management of bronchiectasis in children
* **Chest physiotherapy:** *to aid mucus clearance* * **Postural drainage** * **Saline nebulisers to aid mucus clearance** * **Antibiotics:** *may only require these when have infective exacerbation whereas others may require prophylactic abx* * **Bronchodilators** if they have a wheeze * Ensure stay up to date with **immunisations** and have influenza and pneumococcal vaccine * **Surgery:** *only if localised and don't have underlying disease* *Also, advise parents to stop smoking (if relevant), encourage healthy diet with lots of fluids, encourage child to be active, prompt treatment of infections*
55
Describe the ‘vicious cycle’ of bronchiectasis
* Inflammatory process leads to structural damage in bronchial walls causing dilation & scarring * Scarring reduces number of cilia within bronchi * Dilation and reduced cilia (due to scarring) predispose to infections Infections cause more inflammation…
56
Discuss the prognosis of bronchiectasis
Prognosis depends on underlying cause: * E.g. if post-infective then treatment should halt disease progression * E.g. if due to CF or immune deficiency then prognosis depends on progression of causative disease as well as treatment of bronchiectasis
57
What is cystic fibrosis?
**Autosomal recessive** condition that results in **increased viscosity**/thickened secretions. Caused by **mutation in CFTR** (cystic fibrosis transmembrane conductance regulator) gene on **chromosome 7**; it codes cellular channels- such as a cAMP-regulated chloride channel.
58
What is the carrier rate for CF? How many births does CF affect?
* 1 in 25 * 1 in 2500
59
What is the carrier rate for CF? How many births does CF affect?
* 1 in 25 * 1 in 2500
60
There are 6 different variants of the CF mutation; state and describe each- highlighting most common
* 1 = no protein production * 2 = protein made but never gets to membrane * 3 = protein made but gets to membrane and doesn't work * **4 = protein made but gets to membrane and only partially active (delta-F508/phe508del)- 80%** * 5 = protein expressed at gene level but substantial reduction in synthesis of mRNA or protein or both * 6= protein made and functions but gets to membrane and is unstable
61
State some organisms that colonise in CF- highlight two key/main ones to remember
* **Staphylococcus aureus** * **Pseudomonas aeruginosa** * Burkholderia cepacia * Aspergillus * Klebsiella pneumoniae * Escherichia coli * Haemophilius influenza
62
How does CF present in newborn babies?
**Meconium ileus:** *the meconium is thick & sticky due to viscous secretions in GI tract hence it gets stuck and obstruts the bowel.* Meconium ileus presents as **not passing meconium in first 24hrs, abdo distension & vomiting.** *\*NOTE: less commonly presents as prolonged jaundice due to cholestasis*
63
For meconium ileus, discuss: * What you would find on AXR * Management
_AXR findings_ * Absence of air fluid level * Evidence of small bowel obstruction * Fluoroscopy/contrast enema will show microcolon _Management_ * NBM * IV fluids & nutrition * Draining NG * Enema (with added medications) to break down meconium * If this fails, surgery required to remove meconium
64
Most cases of CF are picked up in newborn blood spot testing/screening or shortly after birth. If it is not picked up shortly after birth, what symptoms may the child present with during childhood?
* Chronic cough * Thick sputum production * Recurrent respiratory infections * Steatorrhoea * Abdo pain & bloating * Pancreatitis * Failure to thrive * Delayed puberty * Parents may report child tastes particularly salty when kiss them * Liver disease
65
What might you find on clinical examination of child with CF?
* Low weight or height on growth charts * Finger clubbing * Nasal polyps * Crackles & wheeze on auscultation * Abdo distension
66
State some causes of finger clubbing in children
* Hereditary clubbing * Cyanotic heart disease * Infective endocarditis * CF * TB * IBD * Liver cirrhosis
67
State the 3 main methods of diagnosing CF
* **Newborn blood spot testing:** *performed on all children & picks up most cases* * **Chloride sweat test** * **Genetic testing for CFTR gene:** *either during pregnancy (amniocentesis or chronic villous sampling) or as blood test after birth*
68
Describe how the chloride sweat test for CF works
* Chose patch of skin- typically on arm or leg * **Pilocarpine** is applied to skin * Electrodes placed either side of patch and small current passed between electrodes * Causes skin to sweat * Sweat is absorbed with lab issued gauze or filter paper * Send to lab for testing * **\>60mmol/L** = positive for CF *(normal is \<40mmol/L)*
69
Discuss what investigations you may consider for pts with CF *\*structure as bedside, bloods & imaging*
_Bedside_ * Sputum culture for M&C: *check colonisation* * Chloride sweat test * Faecal elastase test: *assess pancreatic function- low indicates poor function* * Glucose tolerance test: *monitor for diabetes* _Blood tests_ * LFTs: *assess for liver damage* * Coagulation:*asses liver function* * Bone profile: *increased risk osteopenia & osteoporosis* _Imaging_ * CXR: *asses for bronchiectasis* * High resolution CT: *asses for bronchiectasis*
70
Management of CF can be broken down into 5 main sections; state these
* Education (including genetic counselling) * Airway clearance & chest symptoms management * Managing and preventing infections * Nutrition & exercise * Minimising complications
71
Discuss the _airway clearance & chest symptoms managemen_t of CF in children
* **Chest physiotherapy:** *several times a day to to clear mucus & reduce risk of infection & colonisation* * **Mucolytics:** * **DNase (dornase alpha):** *enzyme that breaks down DNA in respiratory secretions, which is abundant in CF sputum, making them less viscous & easier to clear* * **Hypertonic saline:** *help decreased viscosity of secretions to aid clearance* * **Bronchodilators if required** * **Orkambi (lumacaftor & ivacaftor)**
72
Discuss the _management of and prevetion of airway infections_ in CF patients
* **Avoid contact with other CF patients:** *to prevent infecting each other with e.g. Pseudomonas aeruginosa* * **Separate clinics:** *those who are Pseudomonas naive attend diff clinics to those with chronic infection and those with non-tuberculous mycobacterium atttend separate clinic* * **Pts should be in side-rooms when in hosp** * **Treat chest infections promptly** when they occur with abx for 2 weeks * **Immunisations** (flu, pneumococcal) * **Prophylactic flucloxacillin** to prevent colonisation with Staphylococcus aureus and **prophylactic azithromycin** (shown to reduce exacerbations & improve lung function) * **Nebulised abx (e.g. colomycin, tobramycin)** for pseudomonas colonisation. (Oral ciprofloxacin may also be used)
73
Discuss the _nourishment & exercise management_ of CF in childre
* **High calorie diet +/- supplementation:** *risk of malabsorption and pt has increased demands due to increased respiratory effort, coughing, infections, physiotherapy* * **Vitamin supplementation** (in particular fat soluble A,D,E,K) * **Creon tablets** for pts with pancreatic insufficiency to replace missing lipase enzyme * **Exercise**: *to improve respiratory function & help clear sputum*
74
Discuss the _minimising complications management_ of CF in children
* Regular (6months-yrly) review with MDT * CXR * Oral glucose tolerance test: *check for diabetes in adolescence* * Other regular tests e.g. LFTs, bone profile etc… * Fertility treatment involving testicular sperm extraction for infertile males * Lung transplant in end stage respiratory failure * Liver transplant in liver failure
75
CF requires MDT management; true or false?
TRUE! Paediatrician, nurse, physiotherapist, dietician etc…
76
State some potential complications of CF *(think about resp, GI, endocrine)*
* Bronchiectasis * Pneumothorax * Respiratory failure * DIOS (distal intestinal obstruction syndrome) * Pancreatitis * Rectal prolapse (from passing hard stools) * Liver disease (gallstones, cirrhosis) * Delayed puberty * Diabetes * Reduced bone mineral density
77
Discuss the prognosis of CF, include: * Life expectancy * % that develop pancreatic insufficiency * % that develop CF-related diabetes and require insulin * % that develop liver disease
* Median life expectancy= 47yrs * Pancreatic insufficiency= 90% * CF-related diabetes = 50% * Liver disease = 30%
78
Are people with CF fertile; discuss
* Females usually subfertile (thick mucus can make it difficult for sperm to penetrate into uterus) * Males infertile due to absent vas deferens
79
What is primary ciliary dyskinesia? Include inheritance pattern, problem, consequences, most common defect What is it also known as?
PCD is an **autosomal recessive** condition causing **dysfunction of the cilia of various cells** in the body- most notably in the **respiratory tract**; causing a **build up of mucus in lungs** which predisposes to infection. Leads to **similar presentation as CF** with f**requent & chronic chest infections, poor growth & bronchiectasis.** Most commonly due to **dynein arm defect.** Also known as **Kartagner's syndrome**; Kartagner's triad describes 3 key features of PCD (**paranasal sinusitis, bronchiectasis, situs invertus**) but not all pts with PCD will have all 3 features hence they are not quite the same.
80
PCD is more common in populations were there is \_\_\_\_
Consanguinity (parents are related to each other)
81
PCD affects cilia of various cells in the body; describe the consequences of dysfunctional cilia in the respiratory system and in the reproductive system
* _Respiratory system:_ *impaired mucus clearance leading to a build up of mucus which predisposes to infection. This can lead to bronchiectasis.* * *_Reproductive system:_ reduced or infertile due to cilia in fallopian tubes being unable to move ovum along and due to dysfunction of the flagella of sperm*
82
We have already said that PCD is sometimes referred to as Kartagener's syndrome; discuss whether the two are the same
* PCD is **dysfunction of cilia in various cells of the body** * Kartagner's syndrome is a **type of PCD** in which pts have **situs invertus**. We classically talk about the **Kartagner's triad** as this was what was first discovered (situs invertus, paranasal sinusitis & bronchiectasis). However, clinicians began to see that not all patients with PCD had situs invertus. They found that your organs can be positioned in 3 possible ways: normal, situs inversus or situs ambiguus (something in between). * Hence, they are referring to same underlying disease process, Kartagner's syndrome is just when they have PCD and situs inversus * 25% of pts with situs inversus have PCD, **50% of pts with PCD have situs inversus**
83
Describe the typical presentation of PCD
Presents similar to CF with: * Frequent chronic chest infections * Poor growth * Bronchiectasis * Reduced fertility/infertile If have situs inversus or dextrocardia may be apparent during examination or imaging.
84
How is PCD diagnosed?
* **Bronchoscopy or nasal brushing** to obtain **sample of ciliated epithelium** of the upper airway to examine the action of the cilia. * Several samples often required
85
Discuss the management of PCD
Similar to CF and bronchiectasis; 5 key areas: education, airway clearance & chest symptoms management, management & preventing infections, nutrition & exercise, minimising complications * Chest physiotherapy * Mucolytics e.g. hypertonic saline * Bronchodilators if required * Treat chest infections promptly and with prolonged course abx * Nebulised abx (e.g. colomycin, tobramycin for pseudomonas colonisation) * Immunisations * High calorie diet * Exercise to help improve respiratory function * MDT reviews at least once per year
86
State some conditions which may require a child to be ventilated
* **Neuromuscular disease** *(e.g. myasthenia gravis, congenital muscular dystrophy, spinal cord injury)* * **Bronchopulmonary dysplasia** * **Obstructive respiratory disorders** *(e.g. OSA, bronchiectasis, tracheobronchomalacia, bronchiolitis obliterans)* * **Restrictive respiratory disorders** *(e.g. kyphoscoliosis, lung hypoplasia)* * **Central hypoventilation syndrome** ('Ordines curse'; disorder of autonomic nervous system that affects breathing) * **Craniofacial abnormalities**
87
A ventilator dependent child should always have an awake, fully trained caregiving watching them; true or false?
True (hence families often need professional help)
88
Home ventilation can be non-invasive or invasive; discuss the difference
* Non-invasive: use a mask * Invasive: use a tracheostomy
89
If a child is home-ventilated, suggest what equipment they would need *\*idea is to get you to appreciate it is a lot*
* Ventilator * Back up ventilator (fully charged) * Resuscitation bag & mask * Humidifier for ventilator * Oxygen supply * Pulse oximeter * Nebuliser to give inhaled medicines if prescribed * Portable suction machine & suction catheters if has tracheostomy * Spare tracheostomy and a tracheostomy one size smaller
90
If a child needs to be ventilated at home it requires the family to take on a lot of extra responsibility; state some things that must happen before a child can go home on home ventilation
* Medically stable * Ventilator should be working well and be able to be used at homes without any foreseen problems * At least 2 family caregivers fully trained to care for the child & operate the ventilator * At least 2 family members must e CPR trained * Must be given contact information for company who supplies home ventilators and provides support 24hrs per day * Assist any caregivers to quit smoking or vaping * Clear follow up plan * Occupational therapy input to help with home adaptations
91
State some causes of chronic cough in children
*\*chronic cough \>6 weeks*