Respiratory Flashcards

(95 cards)

1
Q

What conditions should be included in the differential diagnosis? If protein-rich exudate is found in the alveoli, what diagnosis is likely and to what condition could it lead?

A

Given this patient’s history, the differential diagnosis should include noncardiogenic pulmonary edema, acute pneumonitis, and acute respiratory distress syndrome. Onset of symptoms may take up to several days depending on the severity of the insult.
Protein-rich exudate in the alveoli suggests diffuse alveolar damage, which may lead to acute respiratory distress syndrome (ARDS). ARDS is a severe and potentially fatal lung disease in which acute inflammation and progressive parenchymal injury leads to hypoxemia. Typical histological presentation (Figure 14-1) involves diffuse alveolar damage and hyaline membrane formation in the alveolar walls.

How well did you know this?
1
Not at all
2
3
4
5
Perfectly
2
Q

What are the mechanisms of acute respiratory distress syndrome (ARDS)?

A

Diffuse alveolar damage involves an increase in alveolar capillary permeability because of the damage caused by an inciting agent; in this case, the inciting agent is the corrosive gas and the body’s response to it. Initial damage is due to neutrophilic substances that are toxic to tissue, oxygen-derived free radicals, and activation of the coagulation cascade. This insult leads to protein-rich exudates leaking into the lungs and the formation of an intra-alveolar hyaline membrane.

How well did you know this?
1
Not at all
2
3
4
5
Perfectly
3
Q

If ARDS does not resolve, what complication can arise?

A

If the inflammation and hyaline membrane formation do not resolve, the damaged tissue can organize, resulting in fibrosis.

How well did you know this?
1
Not at all
2
3
4
5
Perfectly
4
Q

How is Noncardiogenic pulmonary edema characterised?
How is Acute interstitial pneumonitis characterised?

A

Noncardiogenic pulmonary edema is pulmonary edema caused by injury to the lung parenchyma (such as pulmonary contusion, aspiration, or inhalation of toxic gas).
Acute interstitial pneumonitis is a severe lung disease that begins abruptly with cough, fever, and difficulty breathing and progresses to respiratory failure within days to weeks.

How well did you know this?
1
Not at all
2
3
4
5
Perfectly
5
Q

What is the most appropriate treatment for ARDS?

A

Oxygenation is a cornerstone of treatment and usually involves some form of mechanical ventilation in the intensive care unit. Whenever ARDS develops, the underlying cause must be treated, and patients may also need medication to treat infection, reduce inflammation, and remove fluid from the lungs.

How well did you know this?
1
Not at all
2
3
4
5
Perfectly
6
Q

What is the most likely diagnosis?
What other conditions should be considered in the differential diagnosis?

A

Asbestosis

How well did you know this?
1
Not at all
2
3
4
5
Perfectly
7
Q

What is the pathophysiology of Asbestosis?

A

The pathophysiologic process of asbestosis involves diffuse pulmonary interstitial fibrosis caused by inhaled asbestos fibers. Asbestos fibers penetrate bronchioles and lung tissue, where they are surrounded by macrophages and coated by a protein-iron complex (ferruginous bodies); Figure 14-2 shows these phagocytosed bodies. Diffuse fibrosis around the bronchioles spreads to the alveoli, causing lung tissue to become rigid and airways distorted.

How well did you know this?
1
Not at all
2
3
4
5
Perfectly
8
Q

What are the most likely chest x-ray findings in Asbestosis?

A

In cases of minor exposure, the only findings may be pleural thickening or calcified pleural plaques. In cases of extensive pulmonary fibrosis, reticular or nodular opacities will be seen throughout the lung fields, most prominently at the bases.

How well did you know this?
1
Not at all
2
3
4
5
Perfectly
9
Q

What is the most likely diagnosis?

A

Asthma exacerbation. Asthma is a form of obstructive lung disease.

How well did you know this?
1
Not at all
2
3
4
5
Perfectly
10
Q

What are other obstructive lung diseases other than asthma, and how do they differ from asthma? (3)

A
How well did you know this?
1
Not at all
2
3
4
5
Perfectly
11
Q

What is the pathophysiology of Asthma?

A

Acutely, bronchial hyperresponsiveness leads to episodic, reversible bronchoconstriction. Specifically, smooth muscle contraction in the airways leads to expiratory airflow obstruction. Chronically, airway inflammation leads to histologic changes in the bronchial tree.

How well did you know this?
1
Not at all
2
3
4
5
Perfectly
12
Q

What histologic findings in the lung are associated with Asthma?

A

Histologic examination reveals smooth muscle hypertrophy, goblet cell hyperplasia, thickening of basement membranes, and increased eosinophil recruitment (in Figure 14-3 the arrow points to plate of cartilage, and the arrowhead points to infiltrate of inflammatory cells). Dilated bronchi are filled with neutrophils and may have mucous plugs.

How well did you know this?
1
Not at all
2
3
4
5
Perfectly
13
Q

What are common triggers of Asthma?

A

Triggers of asthma exacerbation include stress, cold, exercise, dust and animal dander, mold, and viral upper respiratory tract infections.

How well did you know this?
1
Not at all
2
3
4
5
Perfectly
14
Q

What is the appropriate treatment for asthma?

A

For acute episodes, albuterol, a β2-agonist, helps relax bronchial smooth muscle and decrease airway obstruction. However, for long-term control of persistent symptoms, inhaled corticosteroids are the best treatment.

How well did you know this?
1
Not at all
2
3
4
5
Perfectly
15
Q

What drug was most likely given to this baby to promote lung expansion?
What is the most likely diagnosis?

A

Surfactant, normally produced late in fetal life (around week 28), can be given to the baby directly. Surfactant lowers the surface tension between alveoli, helping the lung to expand. Dexamethasone can be used antenatally to aid in surfactant production; it is given to women at risk for preterm delivery to reduce the risk of respiratory distress syndrome.

How well did you know this?
1
Not at all
2
3
4
5
Perfectly
16
Q

What are the 5 primary types of atelectasis?

A
How well did you know this?
1
Not at all
2
3
4
5
Perfectly
17
Q

How does obstructive atelectasis differ from compressive atelectasis?

A

In obstructive atelectasis, the mediastinum shifts toward the atelectasis due to loss of lung volume in that area. By contrast, the mediastinum shifts away from the atelectasis with compression.

How well did you know this?
1
Not at all
2
3
4
5
Perfectly
18
Q

During atelectasis, to what is the patient commonly predisposed?

A

Atelectasis results in mucus trapping and a decrease in ventilation, thereby predisposing the patient to
infections.

How well did you know this?
1
Not at all
2
3
4
5
Perfectly
19
Q

What is the most likely diagnosis?

A

Bronchiectasis.

How well did you know this?
1
Not at all
2
3
4
5
Perfectly
20
Q

What radiologic findings can help diagnose Bronchiectasis?

A

In bronchiectasis, a “tree-in-bud” pattern is commonly seen on high-resolution CT scans. This represents the plugging of small airways with mucus and bronchiolar wall thickening.

How well did you know this?
1
Not at all
2
3
4
5
Perfectly
21
Q

What are the possible etiologies of bronchiectasis?

A

Etiologies include chronic bronchial necrotizing infections, cystic fibrosis, bronchial obstruction from granulomatous disease or neoplasms, α1-antitrypsin deficiency, impaired host defense (eg, AIDS), and airway inflammation (eg, bronchiolitis obliterans). Additionally, tuberculosis and primary ciliary dyskinesia should be evaluated.

How well did you know this?
1
Not at all
2
3
4
5
Perfectly
22
Q

What complications are associated with bronchiectasis? (5)

A

Complications of bronchiectasis include hemoptysis, hypoxemia, cor pulmonale, dyspnea, and amyloidosis.

How well did you know this?
1
Not at all
2
3
4
5
Perfectly
23
Q

What is the appropriate treatment for bronchiectasis?

A

If an infection is thought to be the cause, then antibiotics should be given. If the bronchiectasis is localized, surgery may be an option. For routine management, however, measures include postural drainage and chest percussion.

How well did you know this?
1
Not at all
2
3
4
5
Perfectly
24
Q

What is the most likely diagnosis?

A

The history of productive cough for at least 3 consecutive months over 2 consecutive years accompanied by emphysema (suggested by pursed-lip breathing) indicates chronic obstructive pulmonary disease (COPD) with features of chronic bronchitis.

How well did you know this?
1
Not at all
2
3
4
5
Perfectly
25
What radiologic findings can help diagnose chronic bronchitis?
In patients with COPD, x-rays of the chest often reveal lung hyperinflation, flattening of the diaphragm, and decreased peripheral vascular markings.
26
What abnormalities would be expected on pulmonary function testing in patients with chronic bronchitis?
27
How would chronic bronchitis affect the patient’s arterial blood gas levels (pH, PaO2, PaCO2, and SaO2)?
The pH decreases as a result of respiratory acidosis. Although pH may be normal in a patient with chronic compensated COPD, it is low in a patient with an acute exacerbation. Arterial oxygen tension (PaO2) decreases, arterial carbon dioxide tension (PaCO2) increases, and oxygen saturation (SaO2) decreases secondary to impaired gas exchange (from destruction of alveolar septae and pulmonary capillary bed).
28
Why is breathing with pursed lips adaptive in COPD/chronic bronchitis?
Breathing with pursed lips maintains positive end-expiratory pressure (PEEP). PEEP prevents alveolar and small airway collapse, which is common in emphysema. Respiratory therapy often provides supplemental oxygen via a mask or nasal prongs. Positive airway pressure can be provided by continuous positive airway pressure, bilevel positive airway pressure, or intubation and ventilatory support.
29
What complication of chronic bronchitis is suggested by the patient’s enlarged neck veins, hepatomegaly, and edema?
Cor pulmonale. Right heart failure due to chronic pulmonary hypertension leads to systemic venous congestion, which presents with the symptoms mentioned here. This complication occurs only in patients with severe COPD who develop pulmonary hypertension.
30
What is the most likely diagnosis? What are the likely lung examination findings?
This patient presents with several classic findings of community-acquired pneumonia (CAP): a productive cough, fever, rigors (shaking chills), and tachypnea. His risk factors include an advanced age and a significant smoking history. Exam findings: Decreased breath sounds, crackles, dullness to percussion, and increased tactile fremitus are probable findings and can indicate areas of consolidation (ie, areas filled with fluid).
31
What are the most likely causative organisms of CAP?
32
Gram stain of the sputum in a patient with suspected CAP reveals gram-positive cocci in pairs and short chains. Additional testing reveals that the organism is optochin sensitive and the Quellung reaction is positive. What is the causative organism?
S pneumoniae is a gram-positive, encapsulated organism, hence the positive Quellung reaction, which is performed by adding anticapsular antisera that cause the capsule to swell. The organism is also catalase negative, α-hemolytic (partial hemolysis; the blood turns greenish), and optochin sensitive (which differentiates it from Streptococcus viridans, which is also α-hemolytic).
33
What are the appropriate treatments for S pneumoniae CAP?
Penicillin V and amoxicillin are rarely used in clinical practice because resistance with these drugs is an increasing problem. The typical treatment is either a macrolide in combination with a cephalosporin or fluoroquinolone monotherapy.
34
What factors would indicate hospitalization for a patient with community acquired pneumonia?
Factors that increase the need for hospitalization include age older than 65 years, altered mental status, underlying chronic illness, elevated blood pressure, elevated temperature, and abnormally high kidney function tests (ie, creatinine and blood urea nitrogen).
35
How many segments of lung will be resected if the entire right lower lobe is removed?
There are five segments in the right lower lobe (Figure 14-8): Medial, Anterior, Lateral, Posterior, and Superior (mnemonic: MALPS).
36
Which vessels supply arterial and venous branches to the lungs, and what paths do the branches follow to supply each lung segment?
The lung alveoli are supplied by branches of the pulmonary artery and vein. The bronchial tree also receives its arterial supply from the bronchial arteries (from the aorta) and venous drainage from bronchial veins that feed into the azygos and accessory hemiazygos veins. Pulmonary and bronchial arteries follow the airways into the periphery. Pulmonary veins course in the septa between adjacent lung segments.
37
When entering the thoracic cavity through an intercostal space, the surgeon preserves the intercostal nerves and vessels. What is the anatomic relationship between the intercostal nerves and vessels and the ribs?
The intercostal nerves and vessels lie in the costal groove inferior to each rib. They are positioned between the innermost intercostal and internal intercostal muscles for the length of those muscles.
38
During development, the pulmonary arteries arise from which aortic arch?
The sixth aortic arch produces the pulmonary arteries as well as to the ductus arteriosus.
39
During which week of gestation are the bronchial buds formed from the foregut?
Bronchial buds are formed in the fourth week of gestation. Depending on the histology and other associated anomalies, different types of CCAMs are suspected to result from insults at varying stages of development. For example, type 2 CCAMs are associated with anomalies such as esophageal fistulas and bilateral renal agenesis. Thus, type 2 CCAMs are thought to arise early in organogenesis, during the fourth week of gestation.
40
What genetically transmitted condition does this patient likely have?
The patient likely has cystic fibrosis (CF), which is caused by loss-of-function mutations in the cystic fibrosis transmembrane conductance regulator (CFTR) protein, a chloride channel found in all exocrine tissues. As a result of these mutations, secretions in the lung, intestine, pancreas, and reproductive tract are extremely viscous.
41
What test was likely conducted to confirm the diagnosis of cystic fibrosis?
A genetic screen during the patient’s infancy was most likely conducted. A sweat chloride test can also confirm the diagnosis, but it may be difficult to collect an adequate amount of sweat in a baby. Patients with CF have elevated sweat chloride levels.
42
What is the probable etiology of the patient’s current symptoms?
The lungs in patients with CF are colonized at an early age with various bacteria not normally found in the lung. Therefore, patients suffer from repeated pulmonary bacterial infections (Staphylococcus aureus, Haemophilus influenzae, and Pseudomonas aeruginosa are the most common organisms), which increase production of viscous secretions. These increased secretions lead to increased cough and pulmonary obstruction, which can result in acute respiratory distress.
43
What vitamin supplements do patients with cystic fibrosis usually require?
Patients with CF generally require the fat-soluble vitamins A, D, E, and K. The thick secretions block the release of pancreatic enzymes, resulting in pancreatic insufficiency.
44
What information can be provided if this patient asks for genetic counseling?
The frequency of CF in white people is 1: 2000; the carrier rate of CF in white people is 1:25. CF is an autosomal recessive disease, so all children of a patient with CF will at a minimum become carriers. Approximately 95% of males with CF are infertile because of defects in the transport of sperm. Infertility affects as many as 20% of women as a result of abnormally thick cervical mucus and amenorrhea from malnutrition.
45
What is the prognosis for patients with cystic fibrosis?
* Prognosis for patients with CF is generally good. * Most patients are able to survive into their 30s and lead relatively normal lives.
46
What is the most likely diagnosis?
47
What is the pathophysiology of Emphysema?
Destruction of alveolar walls results in enlargement of air spaces. Compared with a normal lung (Figure 14-9A), the lung in emphysema (Figure 14-9B) shows destruction of lung parenchyma and marked dilatation of terminal air spaces. Destruction of lung parenchyma also decreases elastic recoil, which increases airway collapsibility, causing expiratory obstruction. As a result, patients with emphysema often find it easier to exhale through pursed lips (which maintains a high end-expiratory pressure, thereby stenting the alveoli open)—hence the term “pink puffers.” Because of chronic hyperinflation, lungs are expanded close to total lung capacity with little inspiratory reserve, and diaphragms are flattened to a point of significant mechanical disadvantage.
48
What findings are expected on lung and heart examination in a patient with emphysema?
Air trapped in the lungs causes the chest to sound hyperresonant to percussion. Patients with COPD also have decreased breath sounds, wheezing, a prolonged expiratory phase, diminished heart sounds, and a PMI that may be displaced centrally.
49
What pattern of lung parenchymal destruction is likely to be found in a patient with emphysema?
Smoking results in a destruction pattern termed centrilobular emphysema, which affects the respiratory bronchioles and central alveolar ducts. Panacinar emphysema is associated with α1-antitrypsin deficiency and results in destruction throughout the acinus.
50
How do pulmonary function test results help distinguish emphysema from other lung diseases?
In COPD, pulmonary test results are likely to be consistent with obstructive lung disease findings: dramatically reduced forced expiratory volume in 1 second (FEV1) and reduced forced vital capacity (FVC), resulting in an FEV1/FVC ratio of < 70%. By contrast, in restrictive lung diseases, both the FEV1 and the FVC are reduced, resulting in a normal FEV1/FVC.
51
What is the most likely diagnosis? What is the likely source of this infection? What additional microorganisms can cause this presentation?
52
What is the main virulence factor of H influenzae?
The polysaccharide capsule is the major virulence factor of H influenzae, which has both encapsulated and nonencapsulated strains. The nonencapsulated forms are limited to local infections such as otitis media in children and mild respiratory infection in adults (Table 14-1). The encapsulated strains are significantly more virulent and can cause disseminated diseases such as meningitis, epiglottitis, and septic arthritis. There are six capsular types of H influenzae, designated a through f. The b-type capsule accounts for approximately 95% of serious H influenzae infections in children.
53
How has the vaccine for H influenza been redesigned to improve its efficacy?
The Hib vaccine consists of a purified b-type capsule conjugated to diphtheria toxin. The diphtheria toxin activates T lymphocytes, which are required for adequate antibody production against the capsular antigen. The original vaccine consisted only of b capsule and was not effective in eliciting an antibody response.
54
What is the most likely diagnosis?
The pleural thickening (indicated by the arrows in Figure 14-10) in addition to a history of exposure to asbestos makes the diagnosis of malignant mesothelioma of high concern. Benign pleural plaques could also present similarly. As the malignant mesothelioma progresses, the lung is surrounded and compressed by a thick layer of tumor. Although mesotheliomas are rare, an exposure history greatly increases the risk. Common features of the disease include dyspnea, chest pain, and pleural effusions.
55
What occupations put patients at risk for exposure to asbestos?
Asbestos exposure is commonly seen in pipe fitters, shipyard workers, welders, plumbers, and construction workers. In addition to malignant mesothelioma, asbestos is associated with benign pleural plaques, interstitial lung disease, pleural effusions, and bronchogenic carcinoma. The diseases typically manifest several decades after asbestos exposure.
56
What are the typical findings on pulmonary function testing in malignant mesothelioma?
Pulmonary function testing reveals a restrictive pattern. Tumor growth decreases lung expansion and total lung capacity. Both forced expiratory volume in 1 second (FEV1) and forced vital capacity (FVC) are decreased, but the FEV1/FVC ratio is preserved.
57
What is the prognosis for patients with malignant mesothelioma?
Given only supportive care, the median survival for patients with malignant mesothelioma is approximately 6–12 months. With very aggressive therapies, such as extrapleural pneumonectomy plus chemotherapy and radiation, the median survival can be as high as 34 months.
58
What is the most likely diagnosis?
A pleural effusion consists of fluid accumulation in the pleural space (between the visceral pleura and the parietal pleura) of the lung. Normally, the pleural space is only a potential space, with a small amount of fluid.
59
How are pleural effusions classified?
60
What are the common causes of transudative pleural effusion? What are the common causes of exudative pleural effusion?
* Common causes of transudative pleural effusion include congestive heart failure, cirrhosis, constrictive pericarditis, nephrotic syndrome, and pulmonary embolism (PE). * Common causes of exudative pleural effusion include infection (pneumonia, tuberculosis), malignancy (primary or metastatic lung cancer or mesothelioma), collagen vascular disease, and PE (note that PE can cause both transudative and exudative pleural effusions).
61
What are the typical laboratory findings in pleural effusion?
Analysis of pleural effusion fluid includes measuring pH, total protein, lactate dehydrogenase (LDH), glucose, cell count, gram stain and culture. Cytology can also be performed to identify malignant causes. Meeting any one of the three Light’s criteria qualifies the effusion as an exudate: - Protein effusion/serum ratio > 0.5 - LDH effusion/serum ratio > 0.6 - Pleural LDH level greater than two-thirds the upper limit of serum LDH level.
62
What are the appropriate treatments for pleural effusion?
Thoracentesis performed by needle insertion into the pleural space is both diagnostic and therapeutic. The needle is inserted through an intercostal space superior to the rib to avoid the intercostal nerve and vessels, which lie in the intercostal groove at the inferior border of the rib. Other treatments include pleurodesis (in which the pleura is made adherent and closed by chemicals such as talc or doxycycline or physical abrasion) and permanent catheter insertion into the pleural space for periodic fluid drainage.
63
What is the most likely diagnosis?
Mycoplasma pneumoniae, which causes primary atypical pneumonia (“walking pneumonia”), is the most common cause of pneumonia in teenagers (Table 14-2). This organism is the smallest free-living bacterium. It has no cell wall and its membrane is the only bacterial membrane containing cholesterol.
64
What diagnostic tests can help confirm the diagnosis of Mycoplasma pneumoniae?
A high titer of cold agglutinins (IgM) and growth on Eaton agar (which is specific for growing M pneumoniae and contains penicillin for selectivity) indicate M pneumonia infection.
65
What clinical findings are commonly associated with Mycoplasma pneumoniae?
Infection with M pneumoniae typically results in mild upper respiratory tract disease including low-grade fever, malaise, headache, and a dry, nonproductive cough. Symptoms gradually worsen over a few days and can last for more than 2 weeks. Less than 10% of patients develop more severe disease with lower respiratory tract symptoms. Classically, x-ray of the chest in these patients looks worse than would be predicted by their physical appearance.
66
What is the pathogenicity of Mycoplasma pneumoniae
M pneumoniae is an extracellular organism that attaches to respiratory epithelium. As the superficial layer of respiratory epithelial cells is destroyed, the normal ability of the upper airways to clear themselves is lost. As a result, the lower respiratory tract becomes contaminated by microbes and is mechanically irritated. Close contact allows for spread of the organism.
67
What hematologic condition can develop secondary to Mycoplasma pneumoniae?
Autoimmune hemolytic anemia due to cold agglutinins (usually IgM autoantibodies that are able to agglutinate RBCs at temperatures below 35°C) can lead to lysis and mild anemia. Cold agglutinin production peaks during the third week of M pneumoniae infection and resolves spontaneously.
68
What are the appropriate treatments for Mycoplasma pneumoniae?
Azithromycin is most commonly prescribed to treat Mycoplasma infection. Tetracycline, clarithromycin, or erythromycin may be prescribed as well.
69
What is the most likely diagnosis? What other conditions should be included in the differential diagnosis?
This is a case of pulmonary embolism (also known as pulmonary thrombo- embolism, or PTE).
70
71
What is the Virchow triad?
The Virchow triad refers to the three factors that increase the risk for venous thrombosis: local injury to the vessel wall, hypercoagulability, and stasis. It is believed that patients with PTE are predisposed to venous thrombosis; triggers include pregnancy, limb immobility, and surgery.
72
What is the most likely finding on microscopic examination in PE?
Under low-power magnification, char- acteristic lines of Zahn (alternating pale lines of platelets and fibrin with RBCs, indicating premortem clot for- mation) are visible in the thrombus.
73
What test remains the gold standard for diagnosing PE?
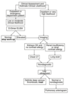
Pulmonary angiography remains the most specific test available for definitively diagnosing PTE. However, because of the invasiveness of angiography, CT of the chest with thin cuts is the most frequently used diagnostic test. A ventilation-perfusion lung scan is still often used. A lung scan showing normal perfusion virtually excludes PTE. An x-ray of the chest can show signs of PTE including Hampton hump (a wedge-shaped indicator of infarction in a region served by an occluded vessel) and Westermark sign (oligemia distal to a PTE) but neither sign is specific and additional imaging is necessary to confirm the diagnosis. Plasma D-dimer levels have a negative predictive value in cases of low clinical suspicion but are elevated in more than 90% of patients with PTE. This assay is nonspecific and levels may also be elevated in conditions such as myocardial infarction or sepsis. The current strategy for diagnosing PTE and deep venous thrombosis is shown in Figure 14-12.
74
What are the appropriate treatments for this condition?
PTE is treated with therapeutic levels of heparin for at least 5 days unless there is a contraindication to anticoagulation (eg, recent surgery). In most patients, warfarin and heparin may be started together and oral anticoagulation continued for at least 3 months. If there is a contraindication to anticoagulation or a high risk of recurrence of PTE, an inferior vena cava filter is recommended.
75
What is the most likely cause of these symptoms? What is the most likely diagnosis?
The patient has respiratory acidosis (pH < 7.4 and PCO2 > 40 mm Hg) with compensatory metabolic alkalosis. Respiratory acidosis can be caused by COPD, airway obstruction, and hypoventilation. The patient has a chronic respiratory acidosis, as indicated by the large compensatory increase in bicarbonate to correct for an elevated PCO2. It is most likely due to her underlying COPD since a patient with a more acute process would not be able to compensate as robustly.
76
In Figure 14-13, which area corresponds to respiratory acidosis, respiratory alkalo- sis, metabolic acidosis, and metabolic alkalosis?
Letter A in Figure 14-13 re- fers to respiratory acidosis, and letter B refers to meta- bolic acidosis. Letter C re- fers to respiratory alkalosis, and letter D refers to meta- bolic alkalosis.
77
How is respiratory acidosis distinguished from metabolic acidosis?
In respiratory acidosis, the primary disturbance is an increase in PCO2 to which the body responds by increasing renal bicarbonate reabsorption. In metabolic acidosis, the primary disturbance is a decrease in bicarbonate, which is compensated for by hyperventilation, resulting in a decreased PCO2.
78
What is the anion gap, and what factors can increase the anion gap in this condition?
79
What is ILD and what are the common causes?
80
What is the most likely cause of ILD in this patient?
Sarcoidosis is the most likely cause. This diagnosis is supported by the patient’s race, the presence of noncaseating granulomas (discrete collections of tissue macrophages termed histiocytes often organized into multinucleated giant cells without central necrosis), and the bilateral hilar lymphadenopathy on x-ray of the chest.
81
What laboratory abnormalities may be found in a patient with sarcoidosis?
Vitamin D is secreted by the macrophages of the granulomas and is therefore elevated in serum. Angiotensin-converting enzyme is also secreted by the macrophages of the granulomas and is also elevated.
82
What pulmonary function testing findings are expected in ILD?
In ILD, lung compliance is decreased, reflecting increased stiffness from alveolar wall inflammation and fibrosis. Tidal volume and total lung capacity are typically decreased. Diffusion capacity is also decreased as a result of inflammatory destruction of the air-capillary interface. Unlike most ILDs, sarcoidosis has features of both obstruction and restriction.
83
What are some extrapulmonary manifestations of this patient’s ILD - sarcoidosis?
Common extrapulmonary manifestations of sarcoidosis are in the eye (anterior uveitis) and skin (papules and erythema nodosum), but granulomas can also occur in the heart, brain, lung, and peripheral lymph nodes.
84
What is the appropriate treatment for ILD secondary to sarcoidosis?
Corticosteroids
85
What is this most likely diagnosis?
Small cell lung carcinoma is strongly suggested by the central, hilar nature of the lung mass; a significant weight loss; and a serum sodium of 119 mEq/L, as a result of syndrome of inappropriate antidiuretic hormone (SIADH) as part of the paraneoplastic process.
86
Which other paraneoplastic processes are associated with Small cell lung carcinoma?
Small cell lung carcinoma is known to cause hormonally mediated Cushing syndrome due to ectopic secretion of adrenocorticotropic hormone. In addition, up to 3% of patients with small cell lung carcinoma develop Lambert-Eaton myasthenic syndrome.
87
What additional symptoms can arise from an intrathoracic cancer?
Symptoms for tumors within the thoracic cavity derive from their location and the structures they displace or disrupt, and include superior vena cava obstruction, hoarseness of the voice due to recurrent laryngeal nerve compression, phrenic nerve palsy resulting in dyspnea, dysphagia from esophageal compression, and stridor due to tracheal compression.
88
To which areas do Small cell lung carcinomas commonly metastasize?
Small cell lung carcinoma is notable for its metastases to the central nervous system, liver, and bone. As a result, patients may present with bone pain, neurologic symptoms such as seizures or focal deficits, and pain in the right upper quadrant.
89
What is the prognosis for patients with Small cell lung carcinoma?
Untreated patients with this disease have a median survival of only 6–17 weeks. However, with combination chemotherapy, median survival may increase to up to 70 weeks. The prognosis largely depends on the tumor’s reaction to chemotherapy; drugs include etoposide and cisplatin. Surgery is not an option in small cell carcinoma because of its early and highly aggressive metastasis.
90
What is the most likely diagnosis?
Pneumothorax—more specifically, secondary spontaneous pneumothorax. Whereas primary spontaneous pneumothorax occurs in the absence of underlying lung disease, secondary spontaneous pneumothorax occurs in the setting of chronic lung parenchymal disruption.
91
What is the pathophysiology of Pneumothorax?
Spontaneous pneumothorax is most likely caused by rupture of a subpleural bleb (a pocket of air caused by destruction of lung parenchyma near the pleural surface), which allows air to escape into the pleural cavity. A tension pneumothorax ensues when a one-way valve is created, allowing air to progressively accumulate with each inspiration. This expanded and pressurized pleural compartment shifts and compresses other intrathoracic structures.
92
What diseases most often underlie Pneumothorax?
The most common underlying condition is chronic obstructive pulmonary disease. Additionally, patients with AIDS, Pneumocystis jiroveci (formerly carinii) pneumonia, cystic fibrosis, and tuberculosis are at higher risk for spontaneous pneumothorax.
93
What is the most common clinical presentation of pneumothorax?
Dyspnea with pleuritic chest pain on the same side of the pneumothorax is a common presentation. Typical physical examination findings include diminished breath sounds, hyperresonance, and absent fremitus over the pneumothorax. Arterial blood gas testing typically shows hypoxia and hypercapnia.
94
What are the typical radiologic findings in pneumothorax?
Partial collapse of the lung on the side of the pneumothorax with a thin line parallel to the chest wall is usually visible. In a tension pneumothorax, tracheal and mediastinal deviation can be present away from the pneumothorax. In a nontension pneumothorax, however, the trachea and mediastinum will remain unchanged or shift toward the side of the collapsed lung.
95
What is the appropriate treatment for Pneumothorax?
For a tension pneumothorax, needle decompression at the second intercostal space at the midclavicular line is the initial treatment. Then, as with other pneumothoraces, a chest tube (thoracotomy) is placed at the fifth intercostal space at the midaxillary line. Small pneumothoraces may be treated with high concentration oxygen to facilitate nitrogen resorption and followed clinically and radiographically. In the case of repetitive pneumothoraces, parenchymal sclerosing agents such as physical and chemical irritants are used to adhere to layers of the pleura to prevent future pneumothoraces by a process called pleurodesis.